Mitigation of Railway-Induced Ground Vibration by Soft Support Elements and a Higher Bending Stiffness of the Track
Abstract
1. Introduction
2. Methods of Calculation
3. Calculated Results for Mitigation Measures at the Track
3.1. The Reduction of the Dynamic Axle Loads
3.2. The Reduction of the Axle Impulses from Static Axle Loads
4. Measurement Results
4.1. Measurements Related to Under-Sleeper Pads
4.2. Measurements Related to under Ballast Mats
4.3. Measurements Related to Under-Ballast Plates and Troughs
4.4. Summary of the Measurement Results
5. Interpretation and Recommendations for the Measurement of Mitigation Effects
- The reduction should not be measured in the near field of the track as the quasi-static response could lead to a too positive mitigation effect. A measurement point at the tunnel wall, for example, is generally too close to the track.
- It is better to measure a line of measurement points to check the regularity of the soil (see Figure 9).
- It is always useful to measure the properties of the soil at each track section, that is, the wave velocity (stiffness), the damping (the attenuation with distance), and the transfer function of the soil. Even nearby track sections can have different soil properties as was found for the Regensburg, the Lengnau site, and the Ulm site.
- If the soil is different at the isolated and un-isolated track section, a correction should be made based on the measured transfer functions of the soil.
- The reduction depends strongly on the reference system. A stiff reference would give the “best”-mitigation effect. (The disappointing results at the Regensburg site (Figure 4) are probably due to the soft rail pads of kR = 40 kN/mm that have been used for the un-isolated reference track and for all isolated track sections).
6. Conclusions
Funding
Data Availability Statement
Acknowledgments
Conflicts of Interest
References
- Nelson, T.; Saurenmann, H. State of the Art Review: Prediction and Control of Groundbourne Vibration from Rail Transit Trains; Report No. UMTA-MA-06-0049-83-4; US Department of Transportation: Washington, DC, USA, 1983. [Google Scholar]
- Auersch, L.; Krüger, F. Untersuchung zur Ausbreitung und Minderung von Erschütterungen an Trassen des Schienengebundenen Nahverkehrs in Geländenievau; Forschungsbericht 9 der Reihe “Lärmminderung im Schienennahverkehr”; BAM: Berlin/Heidelberg, Germany; STUVA: Köln, Germany, 1983. [Google Scholar]
- DIN 45673-5; Mechanical Vibration—Resilient Elements Used in Railway Tracks: Part 5: Laboratory Test Procedures for Under-ballast Mats. DIN (Deutsches Institut für Normung; German Institute for Standardization): Berlin, Germany, 2010.
- Faure, B.; Bongini, E.; Auersch, L.; Verbraken, H. Results of the Parameter Studies and Prioritization for Prototype Construction for Ballasted Track; Report 3.2 for the European research project, Railway Induced Vibration Abatement Solutions (RIVAS); International Union of Railways (UIC): Paris, France, 2012. [Google Scholar]
- Galvin, P.; Francois, S.; Schevenels, M.; Bongini, E.; Degrande, G.; Lombaert, G. A 2.5D coupled FE-BE model for the prediction of railway induced vibrations. Soil Dyn. Earthq. Eng. 2010, 30, 1500–1512. [Google Scholar] [CrossRef]
- Faure, B.; Bongini, E.; Lombaert, G.; Guigou-Carter, C.; Herron, D. Vibration Mitigation by Innovative Low Stiffness Rail Fastening Systems for Ballasted Track. In Noise and Vibration Mitigation for Rail Transportation Systems. Notes Numer. Fluid Mech. Multidiscip. Des. 2015, 126, 627–634. [Google Scholar]
- Auersch, L. Dynamic axle loads on tracks with and without ballast mats—Numerical results of three-dimensional vehicle-track-soil models. J. Rail Rapid Transit 2006, 220, 169–183. [Google Scholar] [CrossRef]
- Alves Costa, P.; Calcada, R.; Silva Cardoso, A. Ballast mats for the reduction of railway traffic vibrations. Numerical study. Soil Dyn. Earthq. Eng. 2012, 42, 137–150. [Google Scholar] [CrossRef]
- Krylov, V. (Ed.) Ground Vibrations from High-Speed Railways: Prediction and Mitigation; ICE Publishing: London, UK, 2019. [Google Scholar]
- Norén-Cosgriff, K.; Dahl, B.; Park, J.; Kaynia, A. FE Modelling as a Design Tool for Mitigation Measures for Railway Vibrations. In Noise and Vibration Mitigation for Rail Transportation Systems. Notes Numer. Fluid Mech. Multidiscip. Des. 2021, 150, 429–436. [Google Scholar]
- Yoshioka, O. Basic characteristics of Shinkansen-induced ground vibration and its reduction measures. In Proceedings of the International Workshop WAVE 2000, Bochum, Germany, 13–15 December 2000; pp. 219–237. [Google Scholar]
- Rutishauser, G.; Huber, P. Bestehende Systeme. In Fachtagung Lärm- und Erschütterungsarmer Oberbau (LEO); Technischen Universität Wien: Wien, Austria, 2003. [Google Scholar]
- Müller, R. Mitigation Measures for Open Lines against Vibration and Ground-Borne Noise: A Swiss Overview. Noise and vibration mitigation for rail transportation systems. Notes Numer. Fluid Mech. Multidiscip. Des. 2008, 99, 264–270. [Google Scholar]
- Terno, H. State of the Art Review of Mitigation Measures on Track; Deliverable 3.1 for the European research project RIVAS “Railway induced vibration abatement solutions”; International Union of Railways (UIC): Paris, France, 2011. [Google Scholar]
- Lombaert, G.; Degrande, G.; Francois, S.; Thompson, D. Ground borne vibration due to railway traffic. In Noise and Vibration Mitigation for Rail Transportation Systems. Notes Numer. Fluid Mech. Multidiscip. Des. 2015, 126, 253–287. [Google Scholar]
- Ouakka, S.; Verlinden, O.; Kouroussis, G. Railway ground vibration and mitigation measures: Benchmarking of best practices. Railw. Eng. Sci. 2022, 30, 1–22. [Google Scholar] [CrossRef]
- Jones, C. Use of numerical models to determine the effectiveness of anti-vibration system for railways. Proceeding Inst. Civ. Eng. Transp. 1994, 105, 43–51. [Google Scholar] [CrossRef]
- Auersch, L. Static and dynamic behaviours of isolated and un-isolated ballast tracks using a fast wavenumber domain method. Arch. Appl. Mech. 2017, 87, 555–574. [Google Scholar] [CrossRef]
- Brechbühl, Y.; Müller, R. Measurement Report about a New Under Sleeper Pad Test Track in a Curve; Report 3.8 for the European research project RIVAS “Railway induced vibration abatement solutions”; International Union of Railways (UIC): Paris, France, 2013. [Google Scholar]
- Stiebel, D. Influence of Undersleeper Pads on Noise and Vibration Transmission Based on Measurements of the Project Partners; UIC Report; Deutsche Bahn: München, Germany, 2007. [Google Scholar]
- Conreaux, L.; Müller, R. Erste Auswertungen Teststrecke Sempach; Personal Communication; SSB: Bern, Switzerland, 2023. [Google Scholar]
- Garburg, R.; Heiland, D.; Mistler, M. Determination of Insertion Losses for Vibration Mitigation Measures in Track by Artificial Vibration Excitation. In Noise and Vibration Mitigation for Rail Transportation Systems. Notes Numer. Fluid Mech. Multidiscip. Des. 2015, 126, 237–244. [Google Scholar]
- Müller, R. Under Ballast Mats (UBM)—Insertion Loss; Technical report for UIC; SBB: Bern, Germany, 2008. [Google Scholar]
- Garburg, R.; Frank, C.; Mistler, M. Investigation of Vibration Mitigation by Concrete Trough with Integrated Under Ballast Mats for Surface-Railways. In Noise and Vibration Mitigation for Rail Transportation Systems. Notes Numer. Fluid Mech. Multidiscip. Des. 2021, 150, 563–570. [Google Scholar]
- Müller-Boruttau, F.; Rosenthal, V.; Breitsamter, N. Aboveground low vibration emission ballasted track with concrete trough. In Proceedings of the CFA/DAGA’04 Conference, Strasbourg, France, 22–25 March 2004; pp. 1087–1088. [Google Scholar]
- Tappauf, B.; Tappauf, E.; Legenstein, M.; Tappauf, C.; Flesch, R. Erschütterungsschutz im Nahverkehr. Bauingenieur 2019, 94, 71–80. [Google Scholar] [CrossRef]
- Auersch, L. Train-induced ground vibration due to the irregularities of the soil. Soil Dyn. Earthq. Eng. 2021, 140, 106438. [Google Scholar] [CrossRef]






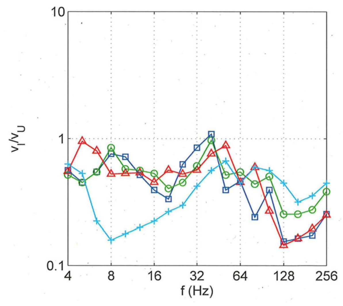
, ▷), heavy (+, ×, ▽), and wide (☐, ◯, △) sleepers and soft under-sleeper pads with static stiffnesses kU = ☐ 0.08, ◯ 0.06, △ 0.03, + 0.06, × 0.1, ◇, ∗,
, ▷ 0.1 N/mm3, (a) measurements with a shaker [22], (b) calculation with dynamic pad stiffnesses.
, ▷), heavy (+, ×, ▽), and wide (☐, ◯, △) sleepers and soft under-sleeper pads with static stiffnesses kU = ☐ 0.08, ◯ 0.06, △ 0.03, + 0.06, × 0.1, ◇, ∗,
, ▷ 0.1 N/mm3, (a) measurements with a shaker [22], (b) calculation with dynamic pad stiffnesses.




| EI | bending stiffness of the track beams |
| f | frequency |
| F | force |
| FS | force on the soil |
| FT | force on the track |
| FV | force on the vehicle |
| FS’ | force on the soil per track length |
| hB | height of the ballast |
| HTS | force transfer of the track–soil system |
| HVT | force transfer of the vehicle–track interaction |
| HVS | total force transfer of the vehicle–track–soil system |
| k,K | stiffness |
| K | stiffness matrix |
| kB | static ballast stiffness |
| kM″ | stiffness per area of a ballast mat |
| kR | rail pad stiffness |
| kU | stiffness of the sleeper pad |
| KT | dynamic stiffness of the track |
| KV | dynamic stiffness of the vehicle |
| KTS | stiffness matrix of the track–soil system |
| mW | mass of the wheelset |
| NTS | inverse stiffness matrix of the track–soil system |
| T | transfer matrices |
| u | displacement |
| uT | track displacement |
| u | displacement vector |
| uT | displacement vector of the track |
| v | velocity, particle velocity of the soil |
| vB | wave velocity of the ballast |
| vI | ground vibration velocity for the isolated track |
| vU | ground vibration velocity for the un-isolated track |
| x | coordinate across the track, distance from the track |
| y | coordinate along the track |
| z | state vector (F,u) |
| ω | circular frequency, 2πf |
| ξ | wavenumber |
| Wheelset | |
| Mass | 1500 kg |
| Rail | |
| Bending stiffness | 6.4 × 106 Nm2 |
| Mass per length | 60 kg/m |
| Sleeper | |
| Width | 2.6 m |
| Distance | 0.6 m |
| Mass | 338 kg |
| Ballast | |
| Longitudinal wave velocity | 400 m/s |
| Static stiffness | 5 × 108 N/m |
| Height | 0.35 m |
| Damping ratio | 10% |
| Ballast plate | |
| Young’s modulus | 3 × 1010 N/m2 |
| Mass densitiy | 2500 kg/m3 |
| Width | 3 m |
| Height | 0.3 m * |
| Soil | |
| Shear wave velocity | 200 m/s * |
| Mass density | 2000 kg/m3 |
| Poisson’s ratio | 0.33 |
| Damping ratio | 5% |
Disclaimer/Publisher’s Note: The statements, opinions and data contained in all publications are solely those of the individual author(s) and contributor(s) and not of MDPI and/or the editor(s). MDPI and/or the editor(s) disclaim responsibility for any injury to people or property resulting from any ideas, methods, instructions or products referred to in the content. |
© 2024 by the author. Licensee MDPI, Basel, Switzerland. This article is an open access article distributed under the terms and conditions of the Creative Commons Attribution (CC BY) license (https://creativecommons.org/licenses/by/4.0/).
Share and Cite
Auersch, L. Mitigation of Railway-Induced Ground Vibration by Soft Support Elements and a Higher Bending Stiffness of the Track. Appl. Sci. 2024, 14, 1244. https://doi.org/10.3390/app14031244
Auersch L. Mitigation of Railway-Induced Ground Vibration by Soft Support Elements and a Higher Bending Stiffness of the Track. Applied Sciences. 2024; 14(3):1244. https://doi.org/10.3390/app14031244
Chicago/Turabian StyleAuersch, Lutz. 2024. "Mitigation of Railway-Induced Ground Vibration by Soft Support Elements and a Higher Bending Stiffness of the Track" Applied Sciences 14, no. 3: 1244. https://doi.org/10.3390/app14031244
APA StyleAuersch, L. (2024). Mitigation of Railway-Induced Ground Vibration by Soft Support Elements and a Higher Bending Stiffness of the Track. Applied Sciences, 14(3), 1244. https://doi.org/10.3390/app14031244
