Data Mining Approaches in Predicting Entrepreneurial Intentions Based on Internet Marketing Applications
Abstract
1. Introduction
- How do the distinct modeling assumptions and mechanisms of linear regression, tree-based methods, and support vector machines affect the accuracy and stability of predictive outcomes when applied to enterprise data from transitional economies?
- In what ways does adapting data mining approaches to the unique characteristics of transitional economies support the reliability and interpretability of predictive insights compared to methods that are not adapted to these contexts?
2. Research Background
2.1. Entrepreneurship and Developing Business in the Digital Age
2.2. Internet Marketing in Modern Business
2.3. Entrepreneurial Intentions
2.4. Synthesis of Literature Review
2.5. Existing Knowledge Gap and Hypotheses
- There is a lack of research in the domain of entrepreneurial intentions and the application of Internet marketing in transitional countries. The existing studies in this domain only partly address entrepreneurship intentions and have not been analyzed in the context of Internet marketing [116,119,121,123,125].
- There is not a large body of literature that has analyzed multiple data analysis tools.
- H1: Website optimization (WOPT) positively affects the entrepreneurship intentions (ENTIN).
- H2: Social media marketing (SMM) positively affects the entrepreneurship intentions (ENTIN).
- H3: E-mail marketing (EMAIL) positively affects the entrepreneurship intentions (ENTIN).
- H4: Content marketing (CMA) positively affects the entrepreneurship intentions (ENTIN).
- H5: Customer relationship management (CRM) positively affects the entrepreneurship intentions (ENTIN).
- H6: Online advertising (OAD) positively affects the entrepreneurship intentions (ENTIN).
- H7: Data management and analytics (DMA) positively affects the entrepreneurship intentions (ENTIN).
3. Methodology
3.1. Research Framework
- Defining the main objective: The goal was to demonstrate how data mining algorithms can be used to predict entrepreneurship intentions based on Internet marketing factors. Various potential predictors were considered.
- Literature review: A concise presentation of the relevant theoretical concepts was provided, focusing on modern business environments.
- Data collection: A structured survey was designed, distributed, and used to gather data. The data were then compiled into a single dataset for analysis using different statistical methods.
- Statistical methods: This study applied a range of statistical techniques including linear regression, logistic regression, QUEST, CHAID, SVM, and FNN.
- Results and discussion: The findings were analyzed to determine whether it is possible to predict entrepreneurial intentions based on Internet marketing factors.
3.2. Applied Tools and Techniques
3.2.1. Reliability Test
3.2.2. Linear and Logistic Regression Approach
3.2.3. Quick, Unbiased, Efficient, Statistical Tree—QUEST
- Speed and accuracy: Its accuracy remains stable even at higher processing speeds, making it efficient without sacrificing precision.
- Handling missing values: Unlike the CART (classification and regression tree) algorithm, which uses surrogate splits for missing data, QUEST applies imputations, offering a more robust approach.
- Categorical predictors: It effectively handles categorical predictor variables with multiple categories, providing flexibility across different data types.
- Lack of bias in variable selection: The algorithm avoids bias in variable selection prior to splitting, ensuring fairer and more accurate decision-making processes.
- Data types: QUEST is applicable to nominal, ordinal, and continuous values. It uses ANOVA for ordinal and continuous values, and Pearson’s χ2 for categorical values, making it adaptable across various datasets.
- Pruning via cross-validation: The use of cross-validation in pruning ensures that the resulting model is both generalizable and efficient.
- Flexibility with split types: QUEST supports variate splits as well as combinations of linear splits, improving its versatility in different scenarios.
- These features make QUEST a suitable algorithm for the given data structure and classification objectives.
3.3. Chi-Squared Automatic Interaction Detection—CHAID
3.4. Support Vector Machine
3.5. Feed-Forward Neural Network—FNN
4. Results
4.1. Linear and Logistic Regression Results
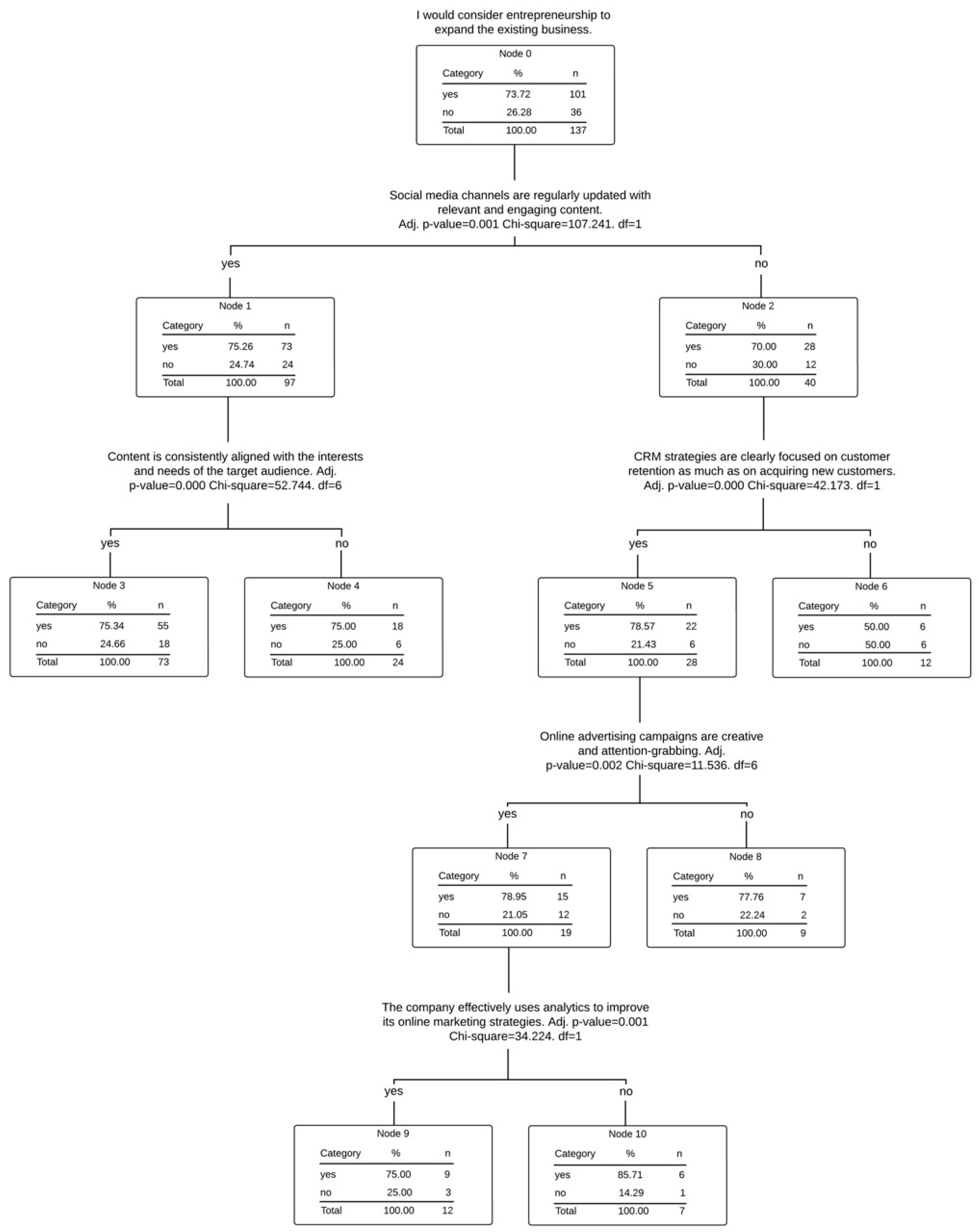
4.2. QUEST and CHAID Decision Trees
- Social media marketing (SMM);
- Email marketing (EMAIL);
- Customer relationship management (CRM);
- Online advertising (OA);
- Data management and analytics (DMA).
- −
- If the business regularly updates its social media with relevant content, then the probability of considering entrepreneurship is high:
- −
- Class yes = 75.26% (those who said yes to entrepreneurship);
- −
- Class no = 24.74% (those who said no to entrepreneurship).
- −
- If the business does not update its social media, then the likelihood of considering entrepreneurship drops slightly:
- −
- Class yes = 70.00%;
- −
- Class no = 30.00%.
- −
- If the social media content is aligned with the target audience’s interests and needs, the likelihood of entrepreneurship remains high:
- −
- Class yes = 75.34%;
- −
- Class no = 24.66%.
- −
- If the content is not aligned with the audience but the business still updates its social media, the likelihood of entrepreneurship is still strong:
- −
- Class yes = 75.00%;
- −
- Class no = 25.00%.
- −
- For businesses without regular social media updates, if they have strong CRM strategies focused on both customer retention and acquisition, the likelihood of entrepreneurship remains high:
- −
- Class yes = 78.57%;
- −
- Class no = 21.43%.
- −
- If the business lacks CRM strategies focused on retention and acquisition, the likelihood of entrepreneurship decreases:
- −
- Class yes = 50.00%;
- −
- Class no = 50.00%.
- −
- If the business’s online advertising campaigns are creative and attention-grabbing, there is a high likelihood of considering entrepreneurship:
- −
- Class yes = 78.95%;
- −
- Class no = 21.05%.
- −
- If the online advertising is not creative, the likelihood of entrepreneurship is slightly lower but still significant:
- −
- Class yes = 77.76%;
- −
- Class no = 22.24%.
- −
- For businesses with creative advertising, if they effectively use analytics to improve their marketing strategies, the likelihood of entrepreneurship remains high:
- −
- Class yes = 75.00%;
- −
- Class no = 25.00%.
- −
- If businesses with creative advertising do not use analytics, the likelihood of considering entrepreneurship is still relatively strong but slightly higher:
- −
- Class yes = 85.71%;
- −
- Class no = 14.29%.
4.3. SVM and FNN
5. Discussion
5.1. Assessing the Results
5.2. Hypotheses Assessment
- H1: Website optimization (WOPT) positively affects the entrepreneurship intentions (ENTIN). Failed to be rejected.
- H2: Social media marketing (SMM) positively affects the entrepreneurship intentions (ENTIN). Did not gain support.
- H3: Email marketing (EMAIL) positively affects the entrepreneurship intentions (ENTIN). Did not gain support.
- H4: Content marketing (CMA) positively affects the entrepreneurship intentions (ENTIN). Failed to be rejected.
- H5: Customer relationship management (CRM) positively affects the entrepreneurship intentions (ENTIN). Did not gain support.
- H6: Online advertising (OAD) positively affects the entrepreneurship intentions (ENTIN). Did not gain support.
- H7: Data management and analytics (DMA) positively affects the entrepreneurship intentions (ENTIN). Failed to be rejected.
- H1: Website optimization (WOPT) positively affects the entrepreneurship intentions (ENTIN). Failed to be rejected.
- H2: Social media marketing (SMM) positively affects the entrepreneurship intentions (ENTIN). Failed to be rejected.
- H3: Email marketing (EMAIL) positively affects the entrepreneurship intentions (ENTIN). Failed to be rejected.
- H4: Content marketing (CMA) positively affects the entrepreneurship intentions (ENTIN). Failed to be rejected.
- H5: Customer relationship management (CRM) positively affects the entrepreneurship intentions (ENTIN). Failed to be rejected.
- H6: Online advertising (OAD) positively affects the entrepreneurship intentions (ENTIN). Failed to be rejected.
- H7: Data management and analytics (DMA) positively affects the entrepreneurship intentions (ENTIN). Did not gain support.
- H1: Website optimization (WOPT) positively affects the entrepreneurship intentions (ENTIN). Did not gain support.
- H2: Social media marketing (SMM) positively affects the entrepreneurship intentions (ENTIN). Failed to be rejected.
- H3: Email marketing (EMAIL) positively affects the entrepreneurship intentions (ENTIN). Failed to be rejected.
- H4: Content marketing (CMA) positively affects the entrepreneurship intentions (ENTIN). Did not gain support.
- H5: Customer relationship management (CRM) positively affects the entrepreneurship intentions (ENTIN). Failed to be rejected.
- H6: Online advertising (OAD) positively affects the entrepreneurship intentions (ENTIN). Failed to be rejected.
- H7: Data management and analytics (DMA) positively affects the entrepreneurship intentions (ENTIN). Failed to be rejected.
- H1: Website optimization (WOPT) positively affects the entrepreneurship intentions (ENTIN). Failed to be rejected.
- H2: Social media marketing (SMM) positively affects the entrepreneurship intentions (ENTIN). Failed to be rejected.
- H3: Email marketing (EMAIL) positively affects the entrepreneurship intentions (ENTIN). Failed to be rejected.
- H4: Content marketing (CMA) positively affects the entrepreneurship intentions (ENTIN). Failed to be rejected.
- H5: Customer relationship management (CRM) positively affects the entrepreneurship intentions (ENTIN). Failed to be rejected.
- H6: Online advertising (OAD) positively affects the entrepreneurship intentions (ENTIN). Failed to be rejected.
- H7: Data management and analytics (DMA) positively affects the entrepreneurship intentions (ENTIN). Failed to be rejected.
- H1: Website optimization (WOPT) positively affects the entrepreneurship intentions (ENTIN). Failed to be rejected.
- H2: Social media marketing (SMM) positively affects the entrepreneurship intentions (ENTIN). Failed to be rejected.
- H3: Email marketing (EMAIL) positively affects the entrepreneurship intentions (ENTIN). Failed to be rejected.
- H4: Content marketing (CMA) positively affects the entrepreneurship intentions (ENTIN). Failed to be rejected.
- H5: Customer relationship management (CRM) positively affects the entrepreneurship intentions (ENTIN). Failed to be rejected.
- H6: Online advertising (OAD) positively affects the entrepreneurship intentions (ENTIN). Failed to be rejected.
- H7: Data management and analytics (DMA) positively affects the entrepreneurship intentions (ENTIN). Failed to be rejected.
- H1: Website optimization (WOPT) positively affects the entrepreneurship intentions (ENTIN). Failed to be rejected.
- H2: Social media marketing (SMM) positively affects the entrepreneurship intentions (ENTIN). Failed to be rejected.
- H3: Email marketing (EMAIL) positively affects the entrepreneurship intentions (ENTIN). Failed to be rejected.
- H4: Content marketing (CMA) positively affects the entrepreneurship intentions (ENTIN). is failed to be rejected.
- H5: Customer relationship management (CRM) positively affects the entrepreneurship intentions (ENTIN). Failed to be rejected.
- H6: Online advertising (OAD) positively affects the entrepreneurship intentions (ENTIN). Failed to be rejected.
- H7: Data management and analytics (DMA) positively affects the entrepreneurship intentions (ENTIN). Failed to be rejected.
5.3. Research Questions
6. Conclusions
Author Contributions
Funding
Institutional Review Board Statement
Informed Consent Statement
Data Availability Statement
Acknowledgments
Conflicts of Interest
Correction Statement
Appendix A
| First Predictor: Website Optimization (WOPT) | ||
|---|---|---|
| Label | Variable | Available Answers |
| WONAV | The enterprise’s website is easy to navigate. |
|
| WOSEO | The website is optimized for search engines (SEO). |
|
| WOUP | The content on the website is regularly updated to reflect current offers and information. |
|
| WOCH | The website offers a seamless checkout process for online purchases. |
|
| Second Predictor Group: Social Media Marketing (SMM) | ||
| Code | Attribute | Available Answers |
| SMUP | Social media channels are regularly updated with relevant and engaging content. |
|
| SMROI | The company effectively measures the return on investment (ROI) of its social media marketing efforts |
|
| SMFI | Financial goals are easily achieved. |
|
| SMRES | The company responds quickly and appropriately to customer inquiries and comments on social media. |
|
| SMIN | The company engages with influencers or brands that align with its values for broader reach. |
|
| Third Predictor Group: Email Marketing (EMAIL) | ||
| Code | Attribute | Available Answers |
| EMPE | The company’s email marketing campaigns are personalized and relevant. |
|
| EMAC | Emails that are frequently sent are acceptable to consumers. |
|
| EMCO | The company effectively uses email marketing to communicate offers, news, and updates. |
|
| EMSEG | Email segmentation is effectively used to tailor messages to different audience segments. |
|
| Fourth Predictor Group: Content Marketing (CMA) | ||
| Code | Attribute | Available Answers |
| CMVAL | The content provided by the company (e.g., blogs, videos, infographics) is informative and valuable. |
|
| CMAL | Content is consistently aligned with the interests and needs of the target audience. |
|
| CMSAL | The company effectively uses content marketing to generate sales and leads. |
|
| CMPR | Content is effectively shared and promoted across various channels. |
|
| Fifth Predictor Group: Customer Relationship Management (CRM) | ||
| CODE | Attribute | Available Answers |
| CRPE | The company offers personalized recommendations based on previous interactions and consumer preferences. |
|
| CROS | Online support channels (e.g., chatbots, live chat) provide quick and efficient solutions to problems. |
|
| CRCR | CRM strategies are clearly focused on customer retention as much as on acquiring new customers. |
|
| Sixth Predictor Group: Online Advertising (OAD) | ||
| CODE | Attribute | Available Answers |
| OAREV | The company’s online ads are relevant to consumers. |
|
| OACRE | Online advertising campaigns are creative and attention-grabbing. |
|
| OATAR | The company effectively uses targeted advertising to reach its audience. |
|
| OAPER | The company tracks and analyzes the performance of its online advertising campaigns. |
|
| Seventh Predictor Group: Data Management and Analytics (DMA) | ||
| CODE | Attribute | Available Answers |
| DMIM | The company effectively uses analytics to improve its online marketing strategies. |
|
| DMPER | Data collected online are used to personalize the experience with the company. |
|
| DMTR | The company is transparent about the data it collects and how they are used. |
|
| DMFOR | The company uses predictive analytics to forecast trends and adjust marketing strategies accordingly. |
|
| Dependent Variable: Entrepreneurship Intentions (ENTIN) | ||
| CODE | Attribute | Available Answers |
| ENTEX | I would consider entrepreneurship to expand the existing business. |
|
References
- Bican, P.M.; Br Bican, P.M.; Brem, A. Digital business model, digital transformation, digital entrepreneurship: Is there a sustainable “digital”? Sustainability 2020, 12, 5239. [Google Scholar] [CrossRef]
- Fernandes, C.; Ferreira, J.J.; Veiga, P.M.; Kraus, S.; Dabić, M. Digital entrepreneurship platforms: Mapping the field and looking towards a holistic approach. Technol. Soc. 2022, 70, 101979. [Google Scholar] [CrossRef]
- Kollmann, T.; Kleine-Stegemann, L.; de Cruppe, K.; Strauss, C. Eras of digital entrepreneurship: Connecting the past, present, and future. In Handbook of Digital Entrepreneurship; Edward Elgar Publishing: Cheltenham, UK, 2022; pp. 49–73. [Google Scholar]
- Sahut, J.-M.; Iandoli, L.; Teulon, F. The age of digital entrepreneurship. Small Bus. Econ. 2021, 56, 1159–1169. [Google Scholar] [CrossRef]
- Kraus, S.; Vonmetz, K.; Orlandi, L.B.; Zardini, A.; Rossignoli, C. Digital entrepreneurship: The role of entrepreneurial orientation and digitalization for disruptive innovation. Technol. Forecast. Soc. Chang. 2023, 193, 122638. [Google Scholar] [CrossRef]
- Stallkamp, M.; Hunt, R.A.; Schotter, A.P. Scaling, fast and slow: The internationalization of digital ventures. J. Bus. Res. 2022, 146, 95–106. [Google Scholar] [CrossRef]
- Zaki, M. Digital transformation: Harnessing digital technologies for the next generation of services. J. Serv. Mark. 2019, 33, 429–435. [Google Scholar] [CrossRef]
- Herman, E. The interplay between digital entrepreneurship and sustainable development in the context of the EU digital economy: A multivariate analysis. Mathematics 2022, 10, 1682. [Google Scholar] [CrossRef]
- Zaheer, H.; Breyer, Y.; Dumay, J. Digital entrepreneurship: An interdisciplinary structured literature review and research agenda. Technol. Forecast. Soc. Chang. 2019, 148, 119735. [Google Scholar] [CrossRef]
- Walton, N. Digital platforms as entrepreneurial ecosystems and drivers of born-global SMEs in emerging economies. In International Entrepreneurship in Emerging Markets; Routledge: London, UK, 2022; pp. 84–106. [Google Scholar]
- Olanrewaju, A.-S.T.; Hossain, M.A.; Whiteside, N.; Mercieca, P. Social media and entrepreneurship research: A literature review. Int. J. Inf. Manag. 2020, 50, 90–110. [Google Scholar] [CrossRef]
- Jawad, M.; Naz, M.; Maroof, Z. Era of digital revolution: Digital entrepreneurship and digital transformation in emerging economies. Bus. Strat. Dev. 2021, 4, 220–228. [Google Scholar] [CrossRef]
- Luo, J. Data-driven innovation: What is it? IEEE Trans. Eng. Manag. 2022, 70, 784–790. [Google Scholar] [CrossRef]
- Brem, A.; Giones, F.; Werle, M. The AI digital revolution in innovation: A conceptual framework of artificial intelligence technologies for the management of innovation. IEEE Trans. Eng. Manag. 2021, 70, 770–776. [Google Scholar] [CrossRef]
- Jiménez-Zarco, A.I.; Rospigliosi, A.; Martínez-Ruiz, M.P.; Izquierdo-Yusta, A. Marketing 4.0: Enhancing consumer-brand engagement through big data analysis. In Web Services: Concepts, Methodologies, Tools, and Applications; IGI Global: Hershey, PA, USA, 2019; pp. 2172–2195. [Google Scholar]
- Mmango, N.; Gundu, T. Cybersecurity as a competitive advantage for entrepreneurs. In Annual Conference of South African Institute of Computer Scientists and Information Technologists; Springer Nature: Cham, Switzerland, 2024; pp. 374–387. [Google Scholar] [CrossRef]
- Nambisan, S.; Zahra, S.A.; Luo, Y. Global platforms and ecosystems: Implications for international business theories. J. Int. Bus. Stud. 2019, 50, 1464–1486. [Google Scholar] [CrossRef]
- Azmeh, S.; Foster, C.; Echavarri, J. The international trade regime and the quest for free digital trade. Int. Stud. Rev. 2020, 22, 671–692. [Google Scholar] [CrossRef]
- Jardim, J. Entrepreneurial skills to be successful in the global and digital world: Proposal for a frame of reference for entrepreneurial education. Educ. Sci. 2021, 11, 356. [Google Scholar] [CrossRef]
- Olson, E.M.; Olson, K.M.; Czaplewski, A.J.; Key, T.M. Business strategy and the management of digital marketing. Bus. Horiz. 2021, 64, 285–293. [Google Scholar] [CrossRef]
- Chaffey, D.; Smith, P.R. Digital Marketing Excellence: Planning, Optimizing and Integrating Online Marketing; Routledge: London, UK, 2022. [Google Scholar] [CrossRef]
- Khan, I.; Hollebeek, L.D.; Fatma, M.; Islam, J.U.; Rahman, Z. Brand engagement and experience in online services. J. Serv. Mark. 2020, 34, 163–175. [Google Scholar] [CrossRef]
- Morais, E.P.; Cunha, C.R.; Santos, A. Understanding the value of digital marketing tools for SMEs. In Marketing and Smart Technologies: Proceedings of ICMarkTech 2020; Springer: Singapore, 2021; pp. 769–779. [Google Scholar] [CrossRef]
- Cho, W.; Cho, S.-E. Entrepreneurial challenges in business model for the gig economy: Agendas for research and business development. Int. J. Entrep. 2020, 24, 1–11. [Google Scholar]
- Tarnanidis, T. Exploring the impact of mobile marketing strategies on consumer behavior: A comprehensive analysis. Int. J. Inf. Bus. Manag. 2024, 16, 1–17. [Google Scholar]
- Chandna, V.; Tiwari, P. Cybersecurity and the new firm: Surviving online threats. J. Bus. Strat. 2023, 44, 3–12. [Google Scholar] [CrossRef]
- Kraus, S.; Palmer, C.; Kailer, N.; Kallinger, F.L.; Spitzer, J. Digital entrepreneurship: A research agenda on new business models for the twenty-first century. Int. J. Entrepren. Behav. Res. 2019, 25, 353–375. [Google Scholar] [CrossRef]
- Shi, B.; Wang, T. Analysis of entrepreneurial motivation on entrepreneurial psychology in the context of transition economy. Front. Psychol. 2021, 12, 680296. [Google Scholar] [CrossRef] [PubMed]
- Roxas, B. Environmental sustainability engagement of firms: The roles of social capital, resources, and managerial entrepreneurial orientation of small and medium enterprises in Vietnam. Bus. Strat. Environ. 2021, 30, 2194–2208. [Google Scholar] [CrossRef]
- Youssef, A.B.; Boubaker, S.; Dedaj, B.; Carabregu-Vokshi, M. Digitalization of the economy and entrepreneurship intention. Technol. Forecast. Soc. Chang. 2021, 164, 120043. [Google Scholar] [CrossRef]
- Khan, M.A. Barriers constraining the growth of and potential solutions for emerging entrepreneurial SMEs. Asia Pac. J. Innov. Entrep. 2022, 16, 38–50. [Google Scholar] [CrossRef]
- Alabi, T.M.; Aghimien, E.I.; Agbajor, F.D.; Yang, Z.; Lu, L.; Adeoye, A.R.; Gopaluni, B. A review on the integrated optimization techniques and machine learning approaches for modeling, prediction, and decision making on integrated energy systems. Renew. Energy 2022, 194, 822–849. [Google Scholar] [CrossRef]
- Mohr, F.; van Rijn, J.N. Learning curves for decision making in supervised machine learning—A survey. arXiv 2022, arXiv:2201.12150. [Google Scholar]
- Alsayat, A. Customer decision-making analysis based on big social data using machine learning: A case study of hotels in Mecca. Neural Comput. Appl. 2023, 35, 4701–4722. [Google Scholar] [CrossRef]
- Hamdi, A.; Shaban, K.; Erradi, A.; Mohamed, A.; Rumi, S.K.; Salim, F.D. Spatiotemporal data mining: A survey on challenges and open problems. Artif. Intell. Rev. 2022, 55, 1441–1488. [Google Scholar] [CrossRef] [PubMed]
- Behrad, F.; Abadeh, M.S. An overview of deep learning methods for multimodal medical data mining. Expert Syst. Appl. 2022, 200, 117006. [Google Scholar] [CrossRef]
- Maulud, D.; Abdulazeez, A.M. A review on linear regression comprehensive in machine learning. J. Appl. Sci. Technol. Trends 2020, 1, 140–147. [Google Scholar] [CrossRef]
- Nusinovici, S.; Tham, Y.C.; Yan, M.Y.C.; Ting, D.S.W.; Li, J.; Sabanayagam, C.; Cheng, C.Y. Logistic regression was as good as machine learning for predicting major chronic diseases. J. Clin. Epidemiol. 2020, 122, 56–69. [Google Scholar] [CrossRef]
- Djordjevic, D.; Cockalo, D.; Bogetic, S.; Bakator, M. Predicting entrepreneurial intentions among the youth in Serbia with a classification decision tree model with the QUEST algorithm. Mathematics 2021, 9, 1487. [Google Scholar] [CrossRef]
- Fukui, S.; Inui, A.; Saita, M.; Kobayashi, D.; Naito, T. Clinical prediction rule for bacteremia with pyelonephritis and hospitalization judgment: Chi-square automatic interaction detector (CHAID) decision tree analysis model. J. Int. Med. Res. 2022, 50, 03000605211065658. [Google Scholar] [CrossRef] [PubMed]
- Cervantes, J.; Garcia-Lamont, F.; Rodríguez-Mazahua, L.; Lopez, A. A comprehensive survey on support vector machine classification: Applications, challenges and trends. Neurocomputing 2020, 408, 189–215. [Google Scholar] [CrossRef]
- Tohãnean, D.; Buzatu, A.I.; Baba, C.-A.; Georgescu, B. Business model innovation through the use of digital technologies: Managing risks and creating sustainability. Amfiteatru Econ. 2020, 22, 758–774. [Google Scholar]
- Elia, G.; Margherita, A.; Passiante, G. Digital entrepreneurship ecosystem: How digital technologies and collective intelligence are reshaping the entrepreneurial process. Technol. Forecast. Soc. Chang. 2020, 150, 119791. [Google Scholar] [CrossRef]
- Bresciani, S.; Ferraris, A.; Romano, M.; Santoro, G. Agility for successful digital transformation. In Digital Transformation Management for Agile Organizations: A Compass to Sail the Digital World; Emerald Publishing Limited: Leeds, UK, 2021; pp. 167–187. [Google Scholar] [CrossRef]
- Bizhanova, K.; Mamyrbekov, A.; Umarov, I.; Orazymbetova, A.; Khairullaeva, A. Impact of digital marketing development on entrepreneurship. E3S Web Conf. 2019, 135, 04023. [Google Scholar] [CrossRef]
- Steininger, D.M. Linking information systems and entrepreneurship: A review and agenda for IT-associated and digital entrepreneurship research. Inf. Syst. J. 2019, 29, 363–407. [Google Scholar] [CrossRef]
- Sasikumar, S.; Sersia, K. Digital platform economy: Overview, emerging trends and policy perspectives. Productivity 2020, 61, 336–347. [Google Scholar] [CrossRef]
- Mulyana, A.; Briandana, R.; Rekarti, E. ICT and social media as a marketing communication platform in facilitating social engagement in the digital era. Int. J. Innov. Creat. Chang. 2020, 13, 1–16. [Google Scholar]
- Ghezzi, A.; Cavallo, A. Agile business model innovation in digital entrepreneurship: Lean startup approaches. J. Bus. Res. 2020, 110, 519–537. [Google Scholar] [CrossRef]
- Essien, A. AI-driven innovation: Leveraging Big Data Analytics for innovation. In Innovation Analytics: Tools for Competitive Advantage; World Scientific: Singapore, 2023; pp. 119–137. [Google Scholar] [CrossRef]
- Shah, D.; Murthi, B. Marketing in a data-driven digital world: Implications for the role and scope of marketing. J. Bus. Res. 2021, 125, 772–779. [Google Scholar] [CrossRef]
- Babatunde, S.O.; Odejide, O.A.; Edunjobi, T.E.; Ogundipe, D.O. The role of AI in marketing personalization: A theoretical exploration of consumer engagement strategies. Int. J. Manag. Entrepren. Res. 2024, 6, 936–949. [Google Scholar] [CrossRef]
- Saeed, S.; Altamimi, S.A.; Alkayyal, N.A.; Alshehri, E.; Alabbad, D.A. Digital transformation and cybersecurity challenges for businesses resilience: Issues and recommendations. Sensors 2023, 23, 6666. [Google Scholar] [CrossRef]
- Nam, H.; Kannan, P. Digital environment in global markets: Cross-cultural implications for evolving customer journeys. J. Int. Mark. 2020, 28, 28–47. [Google Scholar] [CrossRef]
- Pereira, C.S.; Durão, N.; Moreira, F.; Veloso, B. The importance of digital transformation in international business. Sustainability 2022, 14, 834. [Google Scholar] [CrossRef]
- Steenkamp, J.-B.E. Global brand building and management in the digital age. J. Int. Mark. 2020, 28, 13–27. [Google Scholar] [CrossRef]
- Samara, G.; Terzian, J. Challenges and opportunities for digital entrepreneurship in developing countries. Digit. Entrep. 2021, 283, 283–302. [Google Scholar] [CrossRef]
- Kraus, S.; Jones, P.; Kailer, N.; Weinmann, A.; Chaparro-Banegas, N.; Roig-Tierno, N. Digital transformation: An overview of the current state of the art of research. Sage Open 2021, 11, 21582440211047576. [Google Scholar] [CrossRef]
- Sundu, M.; Yasar, O.; Findikli, M.A. Data-driven innovation: Digital tools, artificial intelligence, and big data. In Organizational Innovation in the Digital Age; Springer: Berlin/Heidelberg, Germany, 2022; pp. 149–175. [Google Scholar] [CrossRef]
- Vittori, D.; Natalicchio, A.; Panniello, U.; Petruzzelli, A.M.; Cupertino, F. Business model innovation between the embryonic and growth stages of industry lifecycle. Technovation 2022, 117, 102592. [Google Scholar] [CrossRef]
- Elali, W. The importance of strategic agility to business survival during corona crisis and beyond. Int. J. Bus. Ethics Gov. 2021, 4, 1–8. [Google Scholar] [CrossRef]
- Şirzad, N. A review on online reputation management and online reputation components. Doğuş Univ. Derg. 2022, 23, 219–242. [Google Scholar] [CrossRef]
- López García, J.J.; Lizcano, D.; Ramos, C.M.; Matos, N. Digital marketing actions that achieve a better attraction and loyalty of users: An analytical study. Future Internet 2019, 11, 130. [Google Scholar] [CrossRef]
- Madan, P. Digital marketing: A review. In Paradigm Shifts in Management Practices in the Era of Industry; Bharti Publications: Delhi, India, 2021; Volume 4, pp. 64–71. [Google Scholar]
- Schaefer, M.; Hetman, O. Effective tools of digital marketing implementation. Ekon. Visn. Univ. 2019, 41, 67–74. [Google Scholar] [CrossRef]
- Matta, H.; Gupta, R.; Agarwal, S. Search engine optimization in digital marketing: Present scenario and future scope. In Proceedings of the 2020 International Conference on Intelligent Engineering and Management (ICIEM), London, UK, 17–19 June 2020; pp. 530–534. [Google Scholar] [CrossRef]
- Alvarez de la Vega, J.C.; Cecchinato, M.E.; Rooksby, J.; Newbold, J. Understanding platform-mediated work-life: A diary study with gig economy freelancers. Proc. ACM Hum.-Comput. Interact. 2023, 7, 1–32. [Google Scholar] [CrossRef]
- Chandna, V. Social entrepreneurship and digital platforms: Crowdfunding in the sharing-economy era. Bus. Horiz. 2022, 65, 21–31. [Google Scholar] [CrossRef]
- Corvello, V.; De Carolis, M.; Verteramo, S.; Steiber, A. The digital transformation of entrepreneurial work. Int. J. Entrepren. Behav. Res. 2022, 28, 1167–1183. [Google Scholar] [CrossRef]
- Barzi, R. Entrepreneurship and small business agility. In Encyclopedia of Creativity, Invention, Innovation and Entrepreneurship; Springer: Berlin/Heidelberg, Germany, 2020; pp. 863–867. [Google Scholar]
- Meurer, M.M.; Waldkirch, M.; Schou, P.K.; Bucher, E.L.; Burmeister-Lamp, K. Digital affordances: How entrepreneurs access support in online communities during the COVID-19 pandemic. Small Bus. Econ. 2022, 58, 637–663. [Google Scholar] [CrossRef] [PubMed]
- Dasawat, S.S.; Sharma, S. Cyber security integration with smart new age sustainable startup business, risk management, automation and scaling system for entrepreneurs: An artificial intelligence approach. In Proceedings of the 2023 7th International Conference on Intelligent Computing and Control Systems (ICICCS), Madurai, India, 17–19 May 2023; pp. 1357–1363. [Google Scholar] [CrossRef]
- Oyeyemi, O.P.; Kess-Momoh, A.J.; Omotoye, G.B.; Bello, B.G.; Tula, S.T.; Daraojimba, A.I. Entrepreneurship in the digital age: A comprehensive review of start-up success factors and technological impact. Int. J. Sci. Res. Arch. 2024, 11, 182–191. [Google Scholar] [CrossRef]
- Rippa, P.; Secundo, G. Digital academic entrepreneurship: The potential of digital technologies on academic entrepreneurship. Technol. Forecast. Soc. Chang. 2019, 146, 900–911. [Google Scholar] [CrossRef]
- Ibeh, C.V.; Awonuga, K.F.; Okoli, U.I.; Ike, C.U.; Ndubuisi, N.L.; Obaigbena, A. A review of agile methodologies in product lifecycle management: Bridging theory and practice for enhanced digital technology integration. Eng. Sci. Technol. J. 2024, 5, 448–459. [Google Scholar] [CrossRef]
- Kraus, S.; Roig-Tierno, N.; Bouncken, R.B. Digital innovation and venturing: An introduction into the digitalization of entrepreneurship. Rev. Manag. Sci. 2019, 13, 519–528. [Google Scholar] [CrossRef]
- Saura, J.R.; Palos-Sanchez, P.R.; Correia, M.B. Digital marketing strategies based on the e-business model: Literature review and future directions. In Organizational Transformation and Managing Innovation in the Fourth Industrial Revolution; IGI Global: Hershey, PA, USA, 2019; pp. 86–103. [Google Scholar] [CrossRef]
- Melović, B.; Jocović, M.; Dabić, M.; Vulić, T.B.; Dudic, B. The impact of digital transformation and digital marketing on brand promotion, positioning, and electronic business in Montenegro. Technol. Soc. 2020, 63, 101425. [Google Scholar] [CrossRef]
- Wang, F. Digital marketing capabilities in international firms: A relational perspective. Int. Mark. Rev. 2020, 37, 559–577. [Google Scholar] [CrossRef]
- Olazo, D.B. Measuring the level of digital marketing capabilities, digital marketing strategies, and challenges of SMEs in adopting digital marketing. J. Mark. Adv. 2022, 4, 79–96. [Google Scholar]
- Shankar, V.; Grewal, D.; Sunder, S.; Fossen, B.; Peters, K.; Agarwal, A. Digital marketing communication in global marketplaces: A review of extant research, future directions, and potential approaches. Int. J. Res. Mark. 2022, 39, 541–565. [Google Scholar] [CrossRef]
- Khan, S.A. E-marketing, e-commerce, e-business, and internet of things: An overview of terms in the context of small and medium enterprises (SMEs). In Global Applications of the Internet of Things in Digital Marketing; IGI Global: Hershey, PA, USA, 2023; pp. 332–348. [Google Scholar] [CrossRef]
- Chaffey, D.; Edmundson-Bird, D.; Hemphill, T. Digital Business and E-Commerce Management; Pearson: London, UK, 2019. [Google Scholar]
- Gereffi, G. Global value chains and international development policy: Bringing firms, networks, and policy-engaged scholarship back in. J. Int. Bus. Policy 2019, 2, 195–210. [Google Scholar] [CrossRef]
- Martínez-Rolán, X.; Piñeiro-Otero, T. Marketing analytics: Why measuring web and social media matters. In Business Intelligence and Analytics in Small and Medium Enterprises; CRC Press: Boca Raton, FL, USA, 2019; pp. 75–88. [Google Scholar]
- Drummond, C.; O’Toole, T.; McGrath, H. Digital engagement strategies and tactics in social media marketing. Eur. J. Mark. 2020, 54, 1247–1280. [Google Scholar] [CrossRef]
- Kishor, J. Digital marketing modelling: A sustainable competitive advantage for SMEs. World Rev. Entrepren. Manag. Sust. Dev. 2022, 18, 404–428. [Google Scholar] [CrossRef]
- Kumar, A.; Syed, A.A.; Pandey, A. Adoption of online resources to improve the marketing performance of SMEs. Asia Pac. J. Health Manag. 2021, 16, 137–144. [Google Scholar] [CrossRef]
- Winter, S.; Maslowska, E.; Vos, A.L. The effects of trait-based personalization in social media advertising. Comput. Hum. Behav. 2021, 114, 106525. [Google Scholar] [CrossRef]
- Hayes, J.L.; Brinson, N.H.; Bott, G.J.; Moeller, C.M. The influence of consumer–brand relationship on the personalized advertising privacy calculus in social media. J. Interact. Mark. 2021, 55, 16–30. [Google Scholar] [CrossRef]
- Ebrahimi, P.; Basirat, M.; Yousefi, A.; Nekmahmud, M.; Gholampour, A.; Fekete-Farkas, M. Social networks marketing and consumer purchase behavior: The combination of SEM and unsupervised machine learning approaches. Big Data Cogn. Comput. 2022, 6, 35. [Google Scholar] [CrossRef]
- Lina, L.F.; Setiyanto, A. Privacy concerns in personalized advertising effectiveness on social media. Sriwijaya Int. J. Dyn. Econ. Bus. 2021, 5, 147–156. [Google Scholar] [CrossRef]
- Shawky, S.; Kubacki, K.; Dietrich, T.; Weaven, S. Using social media to create engagement: A social marketing review. J. Soc. Mark. 2019, 9, 204–224. [Google Scholar] [CrossRef]
- Vinerean, S.; Opreana, A. Measuring customer engagement in social media marketing: A higher-order model. J. Theor. Appl. Electron. Commer. Res. 2021, 16, 2633–2654. [Google Scholar] [CrossRef]
- Jayasingh, S. Consumer brand engagement in social networking sites and its effect on brand loyalty. Cogent Bus. Manag. 2019, 6, 1698793. [Google Scholar] [CrossRef]
- Bakator, M.; Ćoćkalo, D.; Makitan, V.; Stanisavljev, S.; Nikolić, M. The three pillars of tomorrow: How Marketing 5.0 builds on Industry 5.0 and impacts Society 5.0. Heliyon 2024, 10, e36543. [Google Scholar] [CrossRef]
- Aljuhmani, H.Y.; Elrehail, H.; Bayram, P.; Samarah, T. Linking social media marketing efforts with customer brand engagement in driving brand loyalty. Asia Pac. J. Mark. Logist. 2023, 35, 1719–1738. [Google Scholar] [CrossRef]
- Helme-Guizon, A.; Magnoni, F. Consumer brand engagement and its social side on brand-hosted social media: How do they contribute to brand loyalty? J. Mark. Manag. 2019, 35, 716–741. [Google Scholar] [CrossRef]
- Das, S. A systematic study of integrated marketing communication and content management system for millennial consumers. In Innovations in Digital Branding and Content Marketing; IGI Global: Hershey, PA, USA, 2021; pp. 91–112. [Google Scholar] [CrossRef]
- Yuniarti, Y.; Aziz, M.; Gani, H.A. The impact of creative content on digital marketing effectiveness: A comprehensive analysis. Int. J. Sci. Res. Manag. 2024, 12, 6179–6193. [Google Scholar] [CrossRef]
- Visser, M.; van der Mark, W.; Hoving, M. Designing effective websites. In Digital Marketing Fundamentals; Routledge: London, UK, 2019; pp. 468–515. [Google Scholar]
- Urdea, A.-M.; Constantin, C.P.; Purcaru, I.-M. Implementing experiential marketing in the digital age for a more sustainable customer relationship. Sustainability 2021, 13, 1865. [Google Scholar] [CrossRef]
- Shehata, G.M.; Montash, M.A. Driving the internet and e-business technologies to generate a competitive advantage in emerging markets: Evidence from Egypt. Inf. Technol. People 2020, 33, 389–423. [Google Scholar] [CrossRef]
- Kumar, V.; Mittal, S. Mobile marketing campaigns: Practices, challenges and opportunities. Int. J. Bus. Innov. Res. 2020, 21, 523–539. [Google Scholar] [CrossRef]
- Setiawan, A.; Harahap, Z.; Syamsuar, D.; Kunang, Y.N. The optimization of website visibility and traffic by implementing search engine optimization (SEO) in Palembang Polytechnic of tourism. CommIT J. 2020, 14, 31–44. [Google Scholar] [CrossRef]
- Malesev, S.; Cherry, M. Digital and social media marketing-growing market share for construction SMEs. Constr. Econ. Build. 2021, 21, 65–82. [Google Scholar] [CrossRef]
- Trabucchi, D.; Buganza, T. Data-driven innovation: Switching the perspective on Big Data. Eur. J. Innov. Manag. 2019, 22, 23–40. [Google Scholar] [CrossRef]
- Jusuf, D.I. Optimizing SEO (Search Engine Optimizing) strategy to increase visibility and achievement of marketing goals. Lead J. Econ. Admin. 2023, 2, 98–103. [Google Scholar] [CrossRef]
- Al Adwan, A.; Kokash, H.; Al Adwan, R.; Khattak, A. Data analytics in digital marketing for tracking the effectiveness of campaigns and inform strategy. Int. J. Data Netw. Sci. 2023, 7, 563–574. [Google Scholar] [CrossRef]
- Sukhawatthanakun, K.; Supapon, S. Agile marketing competency and innovation capability mediating on new product management for industrial business development guidelines. Int. J. Prod. Lifecycle Manag. 2024, 15, 259–283. [Google Scholar] [CrossRef]
- Wan, Y. Investigating the impact and effectiveness of digital marketing on brand awareness, sales and customer engagement. Adv. Econ. Bus. Manag. Res. 2023, 51, 146–152. [Google Scholar] [CrossRef]
- Anwar, G.; Abdullah, N.N. Inspiring future entrepreneurs: The effect of experiential learning on the entrepreneurial intention at higher education. SSRN Sch. Pap. 2021, 6, 3824693. [Google Scholar] [CrossRef]
- Hassan, A.; Saleem, I.; Anwar, I.; Hussain, S.A. Entrepreneurial intention of Indian university students: The role of opportunity recognition and entrepreneurship education. Educ. Train. 2020, 62, 843–861. [Google Scholar] [CrossRef]
- Maheshwari, G.; Kha, K.L.; Arokiasamy, A.R.A. Factors affecting students’ entrepreneurial intentions: A systematic review (2005–2022) for future directions in theory and practice. Manag. Rev. Q. 2023, 73, 1903–1970. [Google Scholar] [CrossRef]
- Neneh, B.N. Entrepreneurial passion and entrepreneurial intention: The role of social support and entrepreneurial self-efficacy. Stud. High. Educ. 2022, 47, 587–603. [Google Scholar] [CrossRef]
- Neumann, T. The impact of entrepreneurship on economic, social, and environmental welfare and its determinants: A systematic review. Manag. Rev. Q. 2021, 71, 553–584. [Google Scholar] [CrossRef]
- Yousaf, U.; Ali, S.A.; Ahmed, M.; Usman, B.; Sameer, I. From entrepreneurial education to entrepreneurial intention: A sequential mediation of self-efficacy and entrepreneurial attitude. Int. J. Innov. Sci. 2021, 13, 364–380. [Google Scholar] [CrossRef]
- Krueger, N.F.; Reilly, M.D.; Carsrud, A.L. Competing models of entrepreneurial intentions. J. Bus. Ventur. 2000, 15, 411–432. [Google Scholar] [CrossRef]
- Galvão, A.; Marques, C.; Ferreira, J.J. The role of entrepreneurship education and training programmes in advancing entrepreneurial skills and new ventures. Eur. J. Train. Dev. 2020, 44, 595–614. [Google Scholar] [CrossRef]
- Hussain, T.; Zia-Ur-Rehman, M.; Abbas, S. Role of entrepreneurial knowledge and personal attitude in developing entrepreneurial intentions in business graduates: A case of Pakistan. J. Glob. Entrep. Res. 2021, 11, 439–449. [Google Scholar] [CrossRef]
- Abdelfattah, F.; Al Halbusi, H.; Al-Brwani, R.M. Influence of self-perceived creativity and social media use in predicting E-entrepreneurial intention. Int. J. Innov. Stud. 2022, 6, 119–127. [Google Scholar] [CrossRef]
- Agu, A.G.; Kalu, O.O.; Esi-Ubani, C.O.; Agu, P.C. Drivers of sustainable entrepreneurial intentions among university students: An integrated model from a developing world context. Int. J. Sustain. High. Educ. 2021, 22, 659–680. [Google Scholar] [CrossRef]
- Ataei, P.; Karimi, H.; Ghadermarzi, H.; Norouzi, A. A conceptual model of entrepreneurial competencies and their impacts on rural youth’s intention to launch SMEs. J. Rural Stud. 2020, 75, 185–195. [Google Scholar] [CrossRef]
- Filser, M.; Tiberius, V.; Kraus, S.; Zeitlhofer, T.; Kailer, N.; Müller, A. Opportunity recognition: Conversational foundations and pathways ahead. Entrep. Res. J. 2023, 13, 1–30. [Google Scholar] [CrossRef]
- Amofah, K.; Saladrigues, R. Impact of attitude towards entrepreneurship education and role models on entrepreneurial intention. J. Innov. Entrep. 2022, 11, 36. [Google Scholar] [CrossRef]
- Castagna, F.; Centobelli, P.; Cerchione, R.; Esposito, E.; Oropallo, E.; Passaro, R. Customer knowledge management in SMEs facing digital transformation. Sustainability 2020, 12, 3899. [Google Scholar] [CrossRef]
- Bakator, M.; Đalić, N.; Petrović, N.; Paunović, M.; Terek, E. Transition economy and market factors: The influence of advertising on customer satisfaction in Serbia. Econ. Res.-Ekon. Istraživanja 2019, 32, 2293–2309. [Google Scholar] [CrossRef]
- Djordjevic, D.; Cockalo, D.; Bogetic, S.; Bakator, M. Modelling youth entrepreneurship intentions: A ten-year research. J. East Eur. Manag. Stud. 2021, 26, 617–760. [Google Scholar] [CrossRef]
- Gabelaia, I.; Tchelidze, L. The significance of digital marketing strategies for continuity of SMEs. Int. J. Manag. Know. Learn. 2022, 11, 186–197. [Google Scholar] [CrossRef]
- Hampton, H.; Foley, A.; Del Rio, D.F.; Smyth, B.; Laverty, D.; Caulfield, B. Customer engagement strategies in retail electricity markets: A comprehensive and comparative review. Energy Res. Soc. Sci. 2022, 90, 102611. [Google Scholar] [CrossRef]
- Welc, J.; Esquerdo, P.J.R. Applied Regression Analysis for Business; Springer: Cham, Switzerland, 2018. [Google Scholar]
- Lawson, C.; Montgomery, D.C. Logistic regression analysis of customer satisfaction data. Qual. Reliab. Eng. Int. 2006, 22, 971–985. [Google Scholar] [CrossRef]
- Ture, M.; Tokatli, F.; Kurt, I. Using Kaplan–Meier analysis together with decision tree methods (C&RT, CHAID, QUEST, C4.5 and ID3) in determining recurrence-free survival of breast cancer patients. Expert Syst. Appl. 2009, 36, 2017–2026. [Google Scholar] [CrossRef]
- Pisner, D.A.; Schnyer, D.M. Support vector machine. In Machine Learning; Academic Press: Cambridge, MA, USA, 2020; pp. 101–121. [Google Scholar] [CrossRef]


| Methodology Aspects | Info |
|---|---|
| Number of completed surveys | 137 (n = 137) |
| Participants |
|
| Enterprise | The majority of enterprises were small (35%) and medium (45,25%). This was expected as the majority of enterprises in the Republic of Serbia are micro and small enterprises. |
| Study length | 3 months (finalized in 2024) |
| Sample structure | Managers/directors/owners of micro-, small-, medium-sized, and large enterprises |
| Conducted data analysis |
|
| Predictor groups |
|
| Dependent variable |
|
| WOPT | SMM | CMA | CRM | OAD | DMA | ||
|---|---|---|---|---|---|---|---|
| Tolerance | 0.566 | 0.457 | 0.746 | 0.793 | 0.691 | 0.594 | 0.460 |
| VIF | 1.802 | 2.172 | 1.304 | 1.219 | 1.567 | 2.002 | 2.231 |
| Independent Variables (Predictor Groups) | Dependent Variable | Standardized Coefficients | p |
|---|---|---|---|
| Website optimization (WOPT) | Entrepreneurship intentions (ENTIN) | 0.271 | 0.000 |
| Social media marketing (SMM) | 0.214 | 0.214 | |
| Email marketing (EMAIL) | −0.062 | 0.000 | |
| Content marketing (CMA) | 0.366 | 0.000 | |
| Customer relationship management (CRM) | 0.219 | 0.621 | |
| Online advertising (OA) | 0.058 | 0.057 | |
| Data management and analytics (DMA) | 0.137 | 0.004 |
| Predictor | Dependent Variable | β | p | 95% CI | |
|---|---|---|---|---|---|
| Website optimization (WOPT) | Entrepreneurship intentions (ENTIN) | 0.82 | 0.000 | 0.97 | 1.47 |
| Social media marketing (SMM) | 0.94 | 0.001 | 0.78 | 0.84 | |
| Email marketing (EMAIL) | 0.91 | 0.001 | 1.11 | 1.74 | |
| Content marketing (CMA) | 0.95 | 0.000 | 0.73 | 0.98 | |
| Customer relationship management (CRM) | 0.79 | 0.001 | 0.84 | 1.11 | |
| Online advertising (OA) | 0.90 | 0.000 | 0.98 | 1.24 | |
| Data management and analytics (DMA) | 0.77 | 0.188 | 0.73 | 0.97 | |
| Positive class | 1 |
| Number of observations in the training set | 137 |
| Bias | 0.000 |
| Number of support vectors | 65 |
| Features used (independent variables) | Website optimization (WOPT) Social media marketing (SMM) Email marketing (EMAIL) Content marketing (CMA) Customer relationship management (CRM) Online advertising (OA) Data management and analytics (DMA) |
| From/To | 0 | 1 | Total | % Correct |
|---|---|---|---|---|
| 0 | 18 | 9 | 28 | 86.74 |
| 1 | 8 | 6 | 14 | 73.55 |
| Total | 15 | 8 | 23 | 76.44 |
Disclaimer/Publisher’s Note: The statements, opinions and data contained in all publications are solely those of the individual author(s) and contributor(s) and not of MDPI and/or the editor(s). MDPI and/or the editor(s) disclaim responsibility for any injury to people or property resulting from any ideas, methods, instructions or products referred to in the content. |
© 2024 by the authors. Licensee MDPI, Basel, Switzerland. This article is an open access article distributed under the terms and conditions of the Creative Commons Attribution (CC BY) license (https://creativecommons.org/licenses/by/4.0/).
Share and Cite
Krivokuća, M.; Bakator, M.; Ćoćkalo, D.; Vidas-Bubanja, M.; Makitan, V.; Djordjević, L.; Novaković, B.; Ugrinov, S. Data Mining Approaches in Predicting Entrepreneurial Intentions Based on Internet Marketing Applications. Appl. Sci. 2024, 14, 11778. https://doi.org/10.3390/app142411778
Krivokuća M, Bakator M, Ćoćkalo D, Vidas-Bubanja M, Makitan V, Djordjević L, Novaković B, Ugrinov S. Data Mining Approaches in Predicting Entrepreneurial Intentions Based on Internet Marketing Applications. Applied Sciences. 2024; 14(24):11778. https://doi.org/10.3390/app142411778
Chicago/Turabian StyleKrivokuća, Mila, Mihalj Bakator, Dragan Ćoćkalo, Marijana Vidas-Bubanja, Vesna Makitan, Luka Djordjević, Borivoj Novaković, and Stefan Ugrinov. 2024. "Data Mining Approaches in Predicting Entrepreneurial Intentions Based on Internet Marketing Applications" Applied Sciences 14, no. 24: 11778. https://doi.org/10.3390/app142411778
APA StyleKrivokuća, M., Bakator, M., Ćoćkalo, D., Vidas-Bubanja, M., Makitan, V., Djordjević, L., Novaković, B., & Ugrinov, S. (2024). Data Mining Approaches in Predicting Entrepreneurial Intentions Based on Internet Marketing Applications. Applied Sciences, 14(24), 11778. https://doi.org/10.3390/app142411778

