Leveraging Industry 4.0 for Sustainable Manufacturing: A Quantitative Analysis Using FI-RST
Abstract
1. Introduction
1.1. Background
1.2. Literature Review: Addressing Gaps in the Application of Industry 4.0 Technologies for Sustainable Development
1.3. Research Questions and Objectives
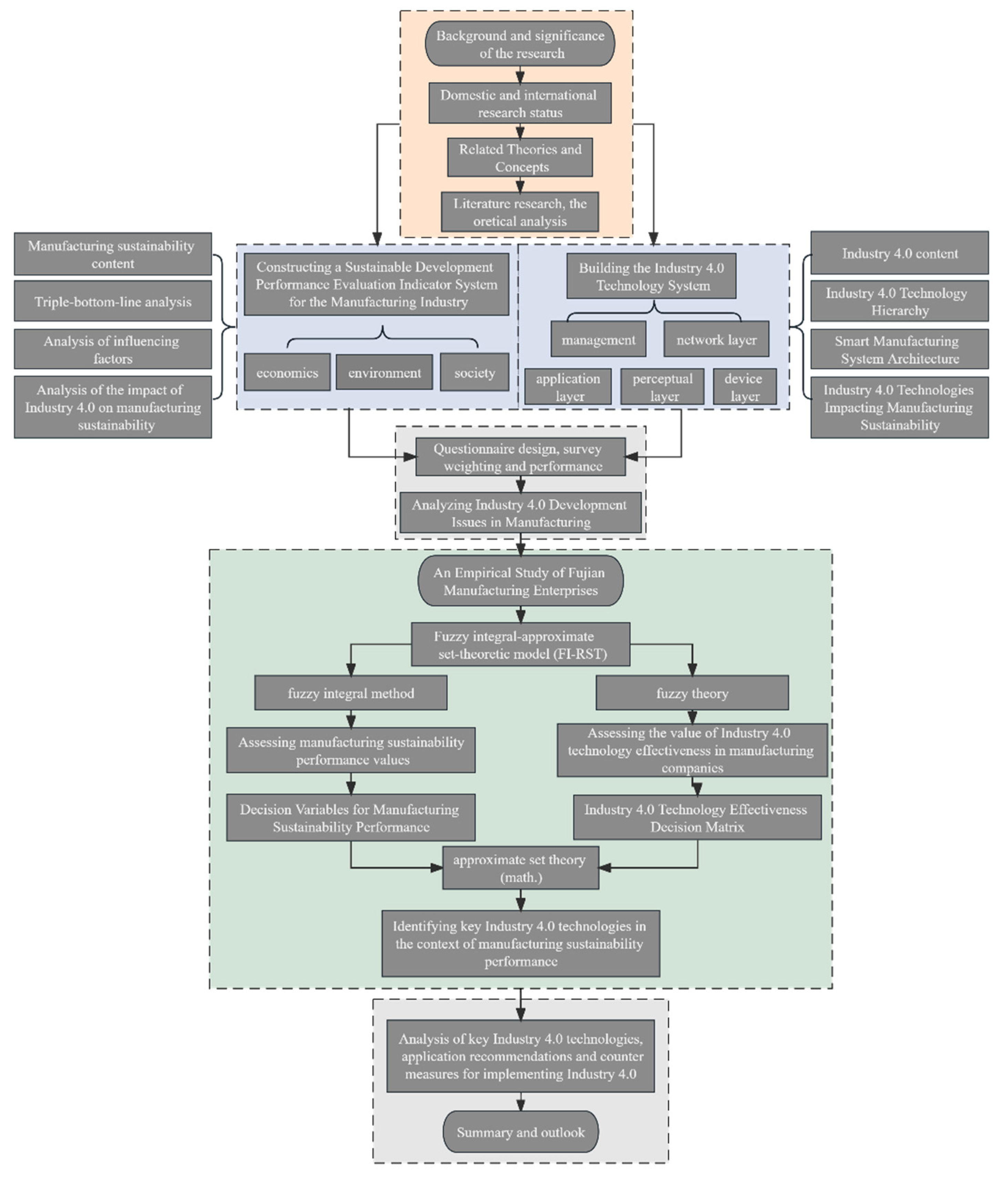
2. Methods
2.1. Study Design
2.1.1. Survey Design and Data Collection Process
2.1.2. Comprehensive Evaluation of Industry 4.0 Technologies Using the FI-RST Model
2.2. FI-RST Model
2.2.1. FI-RST Model: Application and Conditions
Application of the FI-RST Model
2.3. Data Collection
Data Collection and Questionnaire Design
- Economic Impact: Focused on cost efficiency, productivity, and innovation. Respondents rated improvements in areas like operational cost reduction and profitability following the adoption of technologies such as Manufacturing Execution Systems (MES) and Additive Manufacturing (AM).
- Environmental Impact: Targeted resource efficiency, emissions reduction, and waste minimization, with questions addressing the effects of the Industrial Internet of Things (IIoT) and AM on firms’ environmental footprints.
- Social Impact: Examined job creation, workplace safety, and employee training, particularly the role of technologies like Augmented Reality (AR) and Information and Communication Technology (ICT) in improving employee well-being.
2.4. Data Analysis
2.5. Integrated Application of Industry 4.0 Technologies
3. Results
3.1. Key Findings
3.2. Detailed Explanation of Result Calculations
- Environmental Impact Calculation
- Waste Reduction: This dimension measures the percentage reduction in material waste following the adoption of each technology (e.g., a 25% reduction for MES indicates that material waste was reduced by 25%).
- Energy Savings: Measured as a percentage of energy saved per unit of production after the implementation of the technology (e.g., 18% energy savings for MES).
- Carbon Footprint Reduction: This applies to specific technologies, such as Additive Manufacturing and the Industrial Internet of Things (IIoT), where a reduction in greenhouse gas emissions was considered.
- b.
- Resource Efficiency and Waste Reduction
- c.
- Sustainability Score Calculation
- Economic Impact Score: Based on cost reduction and increased operational efficiency; this was rated at 85/100.
- Environmental Impact Score: Based on the waste reduction and energy savings, calculated earlier at 21.5%.
- Social Impact Score: Evaluated based on improved decision making and other social benefits, rated at 85/100.
- d.
- Explanation of Technologies and Results
3.3. Technology Impact: Exploring the Combined Effects of Industry 4.0 Technologies
- Manufacturing Execution System (MES): undoubtedly, the MES became the key factor for the process of production optimization, resulting in a serious shrink in waste and energy consumption [21]. During the implementation of real-time monitoring and control, the MES led to a noticeable enhancement in the technical performance coupled with a lower probability of the delay of the operation, and as a result, to the greater efficiency of the enterprise, economically and environmentally.
- Industrial Internet of Things (IIoT): the IIoT became the bridge between production hardware and software, accumulating data and forming the collection point for predictive maintenance and better resource handling. The IIoT’s connectivity with the sensors in place and well-functioning networks led to the reduction in material wastage and electricity usage and, at the same time, to the improvement in supply chain transparency and flexibility [28].
- Additive Manufacturing (AM): Proper AM implementation provides a huge contribution to the reduction in material waste because, by means of this technology, the components can be manufactured with maximum precision and the minimum amount of excess material. To this end, AM solved the issue of transportation, being involved in on-site production, and thus curbing the carbon emissions from this stage.
- Augmented Reality (AR) and Mixed Reality (MR): AR and MR had clearly positive effects on the efficiency of training of workers and improvement in their safety in workplaces. Workers were able to easily follow product assembly or disassembly tasks; the use of these techniques could reduce errors, as well as the manufacturing of quality products. Moreover, AR and MR were essentially responsible for social sustainability through the elimination of workplace dangers and education requirements.
- Information and Communication Technology (ICT): ICT functioned as the foundational links that could be used to connect various technologies that Industry 4.0 was built upon, thus making it feasible to exchange real-time data and excite the creation of a more sensitive manufacturing system. The extent to which ICT can be attributed to sustainability lies in the fact that managers made decisions in a quicker and more accurate manner, real-time response were possible, and collaboration across the supply chain was advanced [29].
3.4. Performance Metrics
3.5. Analysis of Time Series Data: Incorporating Periodic Data Gathering for Long-Term Impact Assessment
3.5.1. Current Research Limitations
3.5.2. Importance of Time Series Data
3.5.3. Methodological Improvement Suggestions
- Long-term Resource Efficiency Improvement: This shows how progress in Industry 4.0 technologies results in the accumulated resource utilization efficiency, whereas it is spread through the years.
- Dynamic Changes in Environmental Impact: This will gain insight into the enduring implications of technologies on the referred indicators of the environment—e.g., carbon dioxide emission and accruement of waste—as well as the increasing weight of sustainability.
- Gradual Improvement in Social Benefits: Keeping a history of the development of Industry 4.0 during time intervals will help in the determination of the level of improvement in social welfare, security of workers, and social corporate responsibility.
3.5.4. Practical Case Analysis
3.5.5. Research Outlook
4. Discussion
4.1. Discussion: The Importance of Empirical Research in Quantifying Industry 4.0’s Impact
4.2. Cross-Sectoral Impact Assessment
4.2.1. Analysis of Industry-Specific Differences
4.2.2. Cross-Industry Comparative Study
4.2.3. Industry Adaptation Framework
4.3. Implications for Industry
4.4. Limitations
5. Conclusions
- Economic improvements: Implementing MES and IIoT led to cost reductions and operational efficiency gains, with firms reporting up to 22% productivity improvements and reduced downtime due to IIoT-enabled predictive maintenance.
- Environmental benefits: A 25–35% reduction in waste and a 15–20% decrease in energy consumption were observed, particularly in firms utilizing AM and IIoT, contributing to reduced carbon emissions.
- Social impacts: The integration of AR and IIoT improved worker safety and training efficiency, enhancing job satisfaction and reducing error rates.
5.1. Significance
5.2. Contributions
5.3. Future Directions
Supplementary Materials
Author Contributions
Funding
Institutional Review Board Statement
Informed Consent Statement
Data Availability Statement
Conflicts of Interest
References
- Alabadi, M.; Habbal, A.; Wei, X. Industrial Internet of Things: Requirements, Architecture, Challenges, and Future Research Directions. IEEE Access 2022, 10, 66374–66400. [Google Scholar] [CrossRef]
- Andronie, M.; Lăzăroiu, G.; Ștefănescu, R.; Uță, C.; Dijmărescu, I. Sustainable, Smart, and Sensing Technologies for Cyber-Physical Manufacturing Systems: A Systematic Literature Review. Sustainability 2021, 13, 5495. [Google Scholar] [CrossRef]
- Arifin, N.A.M.; Saman, M.Z.M.; Sharif, S.; Ngadiman, N.H.A. Sustainability Implications of Additive Manufacturing. Hum. Centered Technol. A Better Tomorrow 2021, 441–452. [Google Scholar] [CrossRef]
- Barari, A.; de Sales Guerra Tsuzuki, M.; Cohen, Y.; Macchi, M. Editorial: Intelligent manufacturing systems towards industry 4.0 era. J. Intell. Manuf. 2021, 32, 1793–1796. [Google Scholar] [CrossRef]
- Beregi, R.; Pedone, G.; Háy, B.; Váncza, J. Manufacturing Execution System Integration through the Standardization of a Common Service Model for Cyber-Physical Production Systems. Appl. Sci. 2021, 11, 7581. [Google Scholar] [CrossRef]
- Darwish, L.R.; El-Wakad, M.T.; Farag, M.M. Towards sustainable industry 4.0: A green real-time IIoT multitask scheduling architecture for distributed 3D printing services. J. Manuf. Syst. 2021, 61, 196–209. [Google Scholar] [CrossRef]
- Despeisse, M.; Ford, S. The Role of Additive Manufacturing in Improving Resource Efficiency and Sustainability. In Advances in Production Management Systems: Innovative Production Management towards Sustainable Growth; Springer: Cham, Switzerland, 2015; pp. 129–136. [Google Scholar] [CrossRef]
- Dutta, G.; Kumar, R.; Sindhwani, R.; Singh, R.K. Overcoming the barriers of effective implementation of manufacturing execution system in pursuit of smart manufacturing in SMEs. Procedia Comput. Sci. 2022, 200, 820–832. [Google Scholar] [CrossRef]
- Enyoghasi, C.; Badurdeen, F. Industry 4.0 for sustainable manufacturing: Opportunities at the product, process, and system levels. Resour. Conserv. Recycl. 2021, 166, 105362. [Google Scholar] [CrossRef]
- Li, K.; Zhou, T.; Liu, B. Internet-based intelligent and sustainable manufacturing: Developments and challenges. Int. J. Adv. Manuf. Technol. 2020, 108, 1767–1791. [Google Scholar] [CrossRef]
- Gomes, C.; Busanello, E.; Padilha, B.; Lerman, L.V.; Tabim, V.M. Exploring Key Factors for Implementing Manufacturing Execution Systems (MES) within the Framework of Industry 4.0 for Small and Medium-Sized Enterprises (SMEs) in the Manufacturing Sector. Production 2024, 34, e20230085. [Google Scholar] [CrossRef]
- Hegab, H.; Khanna, N.; Monib, N.; Salem, A. Design for sustainable additive manufacturing: A review. Sustain. Mater. Technol. 2023, 35, e00576. [Google Scholar] [CrossRef]
- Huang, S.H.; Liu, P.; Mokasdar, A.; Hou, L. Additive manufacturing and its societal impact: A literature review. Int. J. Adv. Manuf. Technol. 2012, 67, 1191–1203. [Google Scholar] [CrossRef]
- Jamwal, A.; Agrawal, R.; Sharma, M.; Giallanza, A. Industry 4.0 Technologies for Manufacturing Sustainability: A Systematic Review and Future Research Directions. Appl. Sci. 2021, 11, 5725. [Google Scholar] [CrossRef]
- Kalsoom, T.; Ahmed, S.; Rafi-ul-Shan, P.M.; Azmat, M.; Akhtar, P.; Pervez, Z.; Imran, M.A.; Ur-Rehman, M. Impact of IoT on Manufacturing Industry 4.0: A New Triangular Systematic Review. Sustainability 2021, 13, 12506. [Google Scholar] [CrossRef]
- Kamble, S.; Gunasekaran, A.; Dhone, N.C. Industry 4.0 and lean manufacturing practices for sustainable organisational performance in Indian manufacturing companies. Int. J. Prod. Res. 2019, 58, 1–19. [Google Scholar] [CrossRef]
- Machado, C.G.; Winroth, M.P.; Ribeiro da Silva, E.H.D. Sustainable manufacturing in Industry 4.0: An emerging research agenda. Int. J. Prod. Res. 2019, 58, 1462–1484. [Google Scholar] [CrossRef]
- Malik, P.K.; Sharma, R.; Singh, R.; Gehlot, A.; Satapathy, S.C.; Alnumay, W.S.; Pelusi, D.; Ghosh, U.; Nayak, J. Industrial Internet of Things and its applications in industry 4.0: State of the art. Comput. Commun. 2020, 166, 125–139. [Google Scholar] [CrossRef]
- Manavalan, E.; Jayakrishna, K. A review of Internet of Things (IoT) embedded sustainable supply chain for industry 4.0 requirements. Comput. Ind. Eng. 2019, 127, 925–953. [Google Scholar] [CrossRef]
- Mantravadi, S.; Møller, C. An Overview of Next-generation Manufacturing Execution Systems: How important is MES for Industry 4.0? Procedia Manuf. 2019, 30, 588–595. [Google Scholar] [CrossRef]
- Naghshineh, B.; Ribeiro, A.; Jacinto, C.; Carvalho, H. Social impacts of additive manufacturing: A stakeholder-driven framework. Technol. Forecast. Soc. Chang. 2021, 164, 120368. [Google Scholar] [CrossRef]
- Peng, T.; Kellens, K.; Tang, R.; Chen, C.; Chen, G. Sustainability of additive manufacturing: An overview on its energy demand and environmental impact. Addit. Manuf. 2018, 21, 694–704. [Google Scholar] [CrossRef]
- Novák, P.; Vyskočil, J.; Kadera, P. Plan Executor MES: Manufacturing Execution System Combined with a Planner for Industry 4.0 Production Systems. In Lecture Notes in Computer Science; Springer: Cham, Switzerland, 2019; pp. 67–80. [Google Scholar] [CrossRef]
- Pfeifer, M.R. Development of a Smart Manufacturing Execution System Architecture for SMEs: A Czech Case Study. Sustainability 2021, 13, 10181. [Google Scholar] [CrossRef]
- Pivoto, D.G.S.; de Almeida, L.F.F.; da Rosa Righi, R.; Rodrigues, J.J.P.C.; Lugli, A.B.; Alberti, A.M. Cyber-physical systems architectures for industrial internet of things applications in Industry 4.0: A literature review. J. Manuf. Syst. 2021, 58, 176–192. [Google Scholar] [CrossRef]
- Qi, Q.; Xu, Z.; Rani, P. Big data analytics challenges to implementing the intelligent Industrial Internet of Things (IIoT) systems in sustainable manufacturing operations. Technol. Forecast. Soc. Chang. 2023, 190, 122401. [Google Scholar] [CrossRef]
- Rahardjo, B.; Wang, F.-K.; Yeh, R.-H.; Chen, Y.-P. Lean Manufacturing in Industry 4.0: A Smart and Sustainable Manufacturing System. Machines 2023, 11, 72. [Google Scholar] [CrossRef]
- Besutti, R.; Vanessa; Cecconello, I. Development of an open source-based manufacturing execution system (MES): Industry 4.0 enabling technology for small and medium-sized enterprises. Sci. Cum Ind. 2019, 7, 1–11. Available online: https://sou.ucs.br/etc/revistas/index.php/scientiacumindustria/article/view/6602 (accessed on 23 April 2019). [CrossRef]
- Ruiz Zúñiga, E.; Syberfeldt, A.; Urenda Moris, M. The Internet of Things, Factory of Things and Industry 4.0 in Manufacturing: Current and Future Implementations; IOS Press: Amsterdam, The Netherland, 2017. [Google Scholar] [CrossRef]
- Ryalat, M.; ElMoaqet, H.; AlFaouri, M. Design of a Smart Factory Based on Cyber-Physical Systems and Internet of Things towards Industry 4.0. Appl. Sci. 2023, 13, 2156. [Google Scholar] [CrossRef]
- Favela-Camacho, S.M.; Molina-Salazar, J.; Rico-Pérez, L. Manufacturing Execution System State-Of-The-Art: Its Evolution and Dynamism Focused on Industry 4.0; Springer EBooks: Cham, Switzerland, 2021; pp. 245–262. [Google Scholar] [CrossRef]
- Shojaeinasab, A.; Charter, T.; Jalayer, M.; Khadivi, M.; Ogunfowora, O.; Raiyani, N.; Yaghoubi, M.; Najjaran, H. Intelligent manufacturing execution systems: A systematic review. J. Manuf. Syst. 2022, 62, 503–522. [Google Scholar] [CrossRef]
- Stock, T.; Seliger, G. Opportunities of Sustainable Manufacturing in Industry 4.0. Procedia CIRP 2016, 40, 536–541. [Google Scholar] [CrossRef]
- Taddese, G.; Durieux, S.; Duc, E. Sustainability performance indicators for additive manufacturing: A literature review based on product life cycle studies. Int. J. Adv. Manuf. Technol. 2020, 107, 3109–3134. [Google Scholar] [CrossRef]
- Walter, A.; Marcham, C.L. Environmental Advantages in Additive Manufacturing. Prof. Saf. 2020, 65, 34–38. Available online: https://onepetro.org/PS/article-abstract/65/01/34/33552/Environmental-Advantages-in-Additive-Manufacturing (accessed on 1 January 2020).















| Category | Details |
|---|---|
| Industry Sectors |
|
| |
| |
| |
| |
| Company Sizes |
|
| |
| |
| Number of Employees |
|
| |
| |
| Industry 4.0 Adoption Levels |
|
| |
|
| Technology | Economic Impact | Environmental Impact | Social Impact | Resource Efficiency Improvement (%) | Waste Reduction (%) | Energy Savings (%) | Overall Sustainability Score |
|---|---|---|---|---|---|---|---|
| Manufacturing Execution System (MES) | Cost reduction, increased efficiency | Reduced waste, lower energy consumption | Improved decision making | 20% | −25% | 18% | 85/100 |
| Industrial Internet of Things (IIoT) | Enhanced resource management, predictive maintenance | Lower material waste, reduced emissions | Improved supply chain transparency | 22% | −30% | 20% | 90/100 |
| Additive Manufacturing (AM) | Reduced material costs, localized production | Minimal waste, reduced carbon footprint | Support for innovation | 18% | −35% | 15% | 88/100 |
| Augmented Reality (AR) | Enhanced training efficiency | Minimal direct impact | Improved worker safety, reduced errors | 12% | −10% | 8% | 80/100 |
| Mixed Reality (MR) | Increased productivity | Minimal direct impact | Enhanced workforce training, safety | 15% | −12% | 10% | 82/100 |
| Information and Communication Technology (ICT) | Data-driven decision making | Indirect benefits via integration | Improved communication and coordination | 18% | −20% | 15% | 83/100 |
| Technology | Resource Efficiency (%) | Waste Reduction (%) | Energy Savings (%) |
|---|---|---|---|
| MES | 20 | 25 | 18 |
| IIoT | 22 | 30 | 20 |
| AM | 18 | 35 | 15 |
| ICT | 18 | 20 | 15 |
| Metric | Pre-Adoption | Post-Adoption | Percentage Change | Confidence Interval (%) |
|---|---|---|---|---|
| Operational Efficiency (%) | 72 | 85 | 18% | ±3% |
| Material Waste Reduction (%) | 15 | 30 | 100% | ±5% |
| Energy Consumption Reduction (kWh/unit) | 50 | 40 | −20% | ±4% |
| Workplace Accident Rate (per 1000 employees) | 12 | 7 | −41.70% | ±2% |
| Carbon Emissions (tons/year) | 1000 | 750 | −25% | ±3% |
| Revenue Growth (%) | 5 | 12 | 140% | ±6% |
| Technology | Resource Efficiency | Cost Reduction | Waste Reduction | Emission Reduction | Workforce Safety | Production Time Reduction | Customer Satisfaction Increase |
|---|---|---|---|---|---|---|---|
| Manufacturing Execution System (MES) | 0.85 | 0.88 | 0.82 | 0.8 | 0.7 | 0.75 | 0.65 |
| Industrial Internet of Things (IIoT) | 0.9 | 0.87 | 0.85 | 0.88 | 0.75 | 0.8 | 0.72 |
| Additive Manufacturing (AM) | 0.78 | 0.82 | 0.9 | 0.83 | 0.68 | 0.78 | 0.7 |
| Augmented Reality (AR) | 0.7 | 0.65 | 0.6 | 0.55 | 0.88 | 0.6 | 0.58 |
| Mixed Reality (MR) | 0.72 | 0.67 | 0.63 | 0.58 | 0.9 | 0.62 | 0.6 |
| Information and Communication Technology (ICT) | 0.8 | 0.75 | 0.7 | 0.68 | 0.78 | 0.78 | 0.75 |
| Enterprise | MES Adoption Level | IIoT Adoption Level | AM Adoption Level | Revenue Growth (%) | Waste Reduction (%) | Energy Savings (%) | Sustainability Score |
|---|---|---|---|---|---|---|---|
| Enterprise A | High | Medium | Low | 10% | 25% | 20% | 87 |
| Enterprise B | Medium | High | Medium | 12% | 30% | 25% | 85 |
| Enterprise C | Low | Medium | High | 8% | 35% | 15% | 80 |
| Enterprise D | Medium | Low | Medium | 6% | 20% | 18% | 75 |
| Enterprise E | High | High | High | 15% | 40% | 30% | 90 |
| Impact Category | Before Implementation | After Implementation | Net Change (%) | Projected 5-Year Impact |
|---|---|---|---|---|
| Production Cost ($/unit) | 50 | 42 | −16% | −25% |
| Energy Consumption (kWh/unit) | 12 | 9 | −25% | −35% |
| Material Waste (%) | 10 | 6 | −40% | −50% |
| Carbon Footprint (tons CO2/unit) | 1.2 | 0.9 | −25% | −33% |
| Revenue Growth (%) | 5 | 12 | 140% | 200% |
| Workforce Efficiency (%) | 70 | 85 | 21.40% | 30% |
| Year | Sustainability Score | MES Adoption (%) | IIoT Adoption (%) | AM Adoption (%) | Carbon Emissions Reduction (%) | Energy Savings (%) |
|---|---|---|---|---|---|---|
| Year 1 | 70 | 40% | 45% | 30% | 10% | 15% |
| Year 2 | 78 | 60% | 65% | 50% | 20% | 22% |
| Year 3 | 85 | 75% | 80% | 70% | 30% | 30% |
Disclaimer/Publisher’s Note: The statements, opinions and data contained in all publications are solely those of the individual author(s) and contributor(s) and not of MDPI and/or the editor(s). MDPI and/or the editor(s) disclaim responsibility for any injury to people or property resulting from any ideas, methods, instructions or products referred to in the content. |
© 2024 by the authors. Licensee MDPI, Basel, Switzerland. This article is an open access article distributed under the terms and conditions of the Creative Commons Attribution (CC BY) license (https://creativecommons.org/licenses/by/4.0/).
Share and Cite
Li, Q.; Tang, W.; Li, Z. Leveraging Industry 4.0 for Sustainable Manufacturing: A Quantitative Analysis Using FI-RST. Appl. Sci. 2024, 14, 9545. https://doi.org/10.3390/app14209545
Li Q, Tang W, Li Z. Leveraging Industry 4.0 for Sustainable Manufacturing: A Quantitative Analysis Using FI-RST. Applied Sciences. 2024; 14(20):9545. https://doi.org/10.3390/app14209545
Chicago/Turabian StyleLi, Qingwen, Waifan Tang, and Zhaobin Li. 2024. "Leveraging Industry 4.0 for Sustainable Manufacturing: A Quantitative Analysis Using FI-RST" Applied Sciences 14, no. 20: 9545. https://doi.org/10.3390/app14209545
APA StyleLi, Q., Tang, W., & Li, Z. (2024). Leveraging Industry 4.0 for Sustainable Manufacturing: A Quantitative Analysis Using FI-RST. Applied Sciences, 14(20), 9545. https://doi.org/10.3390/app14209545

