Causation Correlation Analysis of Aviation Accidents: A Knowledge Graph-Based Approach
Abstract
Featured Application
Abstract
1. Introduction
2. Methods
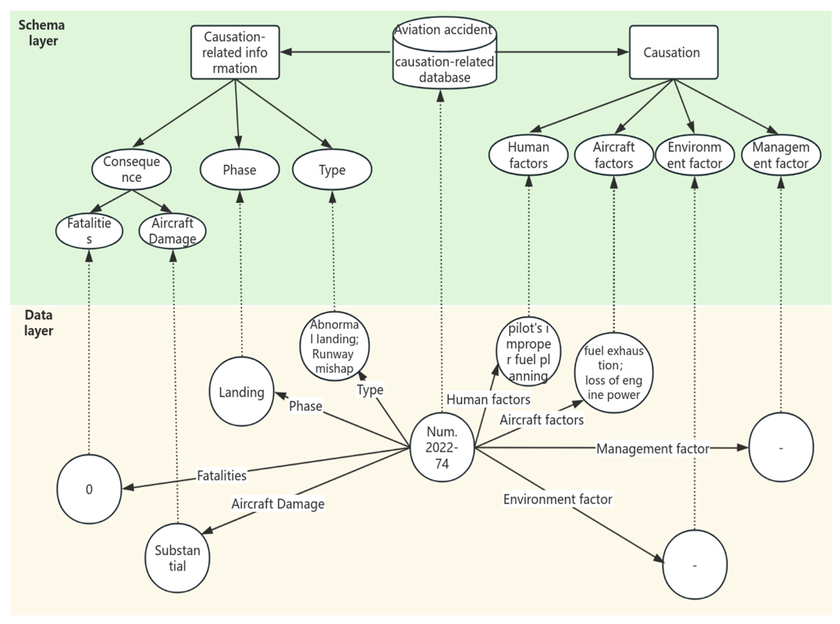
2.1. Modeling the ACAKG
2.2. ACAKG Network Topology Analysis
3. Aviation Accident Case Research
3.1. Aviation Accident Data Collection
3.2. Modeling the ACAKG
3.3. Statistical Strength Analysis (t-Test)
3.4. Analysis of ACAKG Model Results
3.4.1. Causal Relationship Intimacy Analysis of Aviation Accidents
3.4.2. Type Distribution Proportion Analysis of Aviation Accident Causation
3.4.3. Correlation Analysis of Accident Causation Types
3.4.4. Correlation Analysis between Aviation Accident Causation Types and Flight Phase
3.4.5. Correlation Analysis of Aviation Accident Consequence
4. Discussion
4.1. Identifying Key Risks
4.2. Preventive Measures
5. Conclusions
Author Contributions
Funding
Institutional Review Board Statement
Informed Consent Statement
Data Availability Statement
Conflicts of Interest
References
- International Civil Aviation Organization. ICAO Safety Report 2014 Edition. 2022. Available online: https://www.icao.int/safety/Documents/ICAO_2014%20Safety%20Report_final_02042014_web.pdf (accessed on 1 March 2024).
- International Civil Aviation Organization. ICAO Safety Report 2023 Edition. 2023. Available online: https://www.icao.int/safety/Documents/ICAO_SR_2023_20230823.pdf (accessed on 1 March 2024).
- Huesler, J.; Strobl, E. Predicting the Number of Fatalities in Extreme Civil Aviation Accidents. J. Air Transp. 2023, 31, 150–160. [Google Scholar] [CrossRef]
- Chi, C.-F.; Sigmund, D.; Lin, Y.-C.; Drury, C.G. The Development of a Scenario-Based Human-Machine-Environment-Procedure (HMEP) Classification Scheme for the Root Cause Analysis of Helicopter Accidents. Appl. Ergon. 2022, 103, 103771. [Google Scholar] [CrossRef] [PubMed]
- Yusuf, A.B.; Kor, A.-L.; Tawfik, H. Integrating the HFACS Framework and Fuzzy Cognitive Mapping for In-Flight Startle Causality Analysis. Sensors 2022, 22, 1068. [Google Scholar] [CrossRef] [PubMed]
- Cui, L.; Zhang, J.; Ren, B.; Chen, H. Research on a New Aviation Safety Index and Its Solution under Uncertainty Conditions. Saf. Sci. 2018, 107, 55–61. [Google Scholar] [CrossRef]
- Wiegmann, D.A.; Shappell, S.A. A Human Error Approach to Aviation Accident Analysis: The Human Factors Analysis and Classification System; Ashgate: Hants, UK; Burlington, VT, USA, 2003. [Google Scholar]
- Lyu, T.; Song, W.; Du, K. Human Factors Analysis of Air Traffic Safety Based on HFACS-BN Model. Appl. Sci. 2019, 9, 5049. [Google Scholar] [CrossRef]
- Lázaro, F.L.; Nogueira, R.P.R.; Melicio, R.; Valério, D.; Santos, L.F.F.M. Human Factors as Predictor of Fatalities in Aviation Accidents: A Neural Network Analysis. Appl. Sci. 2024, 14, 640. [Google Scholar] [CrossRef]
- Leite Martins de Sant’Anna, D.A.; Garibaldi de Hilal, A.V. The Impact of Human Factors on Pilots’ Safety Behavior in Offshore Aviation Companies: A Brazilian Case. Saf. Sci. 2021, 140, 105272. [Google Scholar] [CrossRef]
- Kharoufah, H.; Murray, J.; Baxter, G.; Wild, G. A Review of Human Factors Causations in Commercial Air Transport Accidents and Incidents: From to 2000–2016. Prog. Aerosp. Sci. 2018, 99, 1–13. [Google Scholar] [CrossRef]
- He, P.; Sun, R. Trend Analysis of Civil Aviation Incidents Based on Causal Inference and Statistical Inference. Aerospace 2023, 10, 822. [Google Scholar] [CrossRef]
- Erjavac, A.J.; Iammartino, R.; Fossaceca, J.M. Evaluation of Preconditions Affecting Symptomatic Human Error in General Aviation and Air Carrier Aviation Accidents. Reliab. Eng. Syst. Saf. 2018, 178, 156–163. [Google Scholar] [CrossRef]
- Zhang, X.; Mahadevan, S. Ensemble Machine Learning Models for Aviation Incident Risk Prediction. Decis. Support Syst. 2019, 116, 48–63. [Google Scholar] [CrossRef]
- Hulme, A.; Stanton, N.A.; Walker, G.H.; Waterson, P.; Salmon, P.M. What Do Applications of Systems Thinking Accident Analysis Methods Tell Us about Accident Causation? A Systematic Review of Applications between 1990 and 2018. Saf. Sci. 2019, 117, 164–183. [Google Scholar] [CrossRef]
- Liu, J.; Schmid, F.; Li, K.; Zheng, W. A Knowledge Graph-Based Approach for Exploring Railway Operational Accidents. Reliab. Eng. Syst. Saf. 2021, 207, 107352. [Google Scholar] [CrossRef]
- Wang, N.; Yang, X.; Chen, J.; Wang, H.; Wu, J. Hazards Correlation Analysis of Railway Accidents: A Real-World Case Study Based on the Decade-Long UK Railway Accident Data. Saf. Sci. 2023, 166, 106238. [Google Scholar] [CrossRef]
- Tang, L.; Meng, Y. Data Analytics and Optimization for Smart Industry. Front. Eng. Manag. 2021, 8, 157–171. [Google Scholar] [CrossRef]
- Jiao, Y.; Dong, J.; Han, J.; Sun, H. Classification and Causes Identification of Chinese Civil Aviation Incident Reports. Appl. Sci. 2022, 12, 10765. [Google Scholar] [CrossRef]
- Tamašauskaitė, G.; Groth, P. Defining a Knowledge Graph Development Process through a Systematic Review. ACM Trans. Softw. Eng. Methodol. 2023, 32, 27. [Google Scholar] [CrossRef]
- Zhang, X.; Srinivasan, P.; Mahadevan, S. Sequential Deep Learning from NTSB Reports for Aviation Safety Prognosis. Saf. Sci. 2021, 142, 105390. [Google Scholar] [CrossRef]
- Gan, L.; Ye, B.; Huang, Z.; Xu, Y.; Chen, Q.; Shu, Y. Knowledge Graph Construction Based on Ship Collision Accident Reports to Improve Maritime Traffic Safety. Ocean Coast. Manag. 2023, 240, 106660. [Google Scholar] [CrossRef]
- Peng, C.; Xia, F.; Naseriparsa, M.; Osborne, F. Knowledge Graphs: Opportunities and Challenges. Artif. Intell. Rev. 2023, 56, 13071–13102. [Google Scholar] [CrossRef]
- Li, G.; Chen, Y.; Liao, Q.; He, Z. Potential Destination Discovery for Low Predictability Individuals Based on Knowledge Graph. Transp. Res. Part C Emerg. Technol. 2022, 145, 103928. [Google Scholar] [CrossRef]
- Wang, X.; Gan, Z.; Xu, Y.; Liu, B.; Zheng, T. Extracting Domain-Specific Chinese Named Entities for Aviation Safety Reports: A Case Study. Appl. Sci. 2023, 13, 11003. [Google Scholar] [CrossRef]
- Wang, J.; Qu, J.; Zhao, Z.; Dong, X. SMAAMA: A Named Entity Alignment Method Based on Siamese Network Character Feature and Multi-Attribute Importance Feature for Chinese Civil Aviation. J. King Saud Univ.-Comput. Inf. Sci. 2023, 35, 101856. [Google Scholar] [CrossRef]
- Abu-Salih, B. Domain-Specific Knowledge Graphs: A Survey. J. Netw. Comput. Appl. 2021, 185, 103076. [Google Scholar] [CrossRef]
- Yan, J.; Wang, C.; Cheng, W.; Gao, M.; Zhou, A. A Retrospective of Knowledge Graphs. Front. Comput. Sci. 2018, 12, 55–74. [Google Scholar] [CrossRef]
- Wiegmann, D.A.; Shappell, S.A. The Human Factors Analysis and Classification System (HFACS). In A Human Error Approach to Aviation Accident Analysis; Routledge: London, UK, 2017; pp. 45–71. [Google Scholar] [CrossRef]
- Commercial Aviation Safety Team/International Civil Aviation Organization (CAST/ICAO) Common Taxonomy Team (CICTT). ICAO Phase of Flight Definition and Usage Notes (1.3). 2013. Available online: http://www.intlaviationstandards.org/Documents/PhaseofFlightDefinitions.pdf (accessed on 15 December 2023).
- Commercial Aviation Safety Team/International Civil Aviation Organization (CAST/ICAO) Common Taxonomy Team (CICTT). Aviation Occurrence Categories Definition and Usage Notes (4.8). 2021. Available online: https://www.wyvernltd.com/wp-content/uploads/2022/04/OccurrenceCategoryDefinitions2021.pdf (accessed on 15 December 2023).
- Aviation Safety Network. Available online: https://aviation-safety.net/about/ (accessed on 1 October 2023).










| Type of Accident Causation | Number | Accident Causation | Definition of Accident Causation | Frequency of Each Causation |
|---|---|---|---|---|
| H | H01 | Pilot was under-skilled | Errors resulting from the pilot’s lack of skills and experience. | 18 |
| H | H02 | Crew were under-skilled | Errors resulting from the crew’s insufficient skills and experience or related factors. (In this article, “crew” refers specifically to other members of the aircraft’s flight team, excluding the pilot.) | 16 |
| H | H03 | Pilot’s fault | Errors resulting from the pilot during the execution of proficient tasks, which are associated with procedures, training, or proficiency levels. | 153 |
| H | H04 | Crew’s fault | Errors resulting from the crew during the execution of proficient tasks, which are associated with procedures, training, or proficiency levels. | 92 |
| H | H05 | Ground personnel’s fault | Errors resulting from ground personnel during the execution of proficient tasks, which are associated with procedures, training, or proficiency levels. | 33 |
| H | H06 | Pilot’s violation | Deliberate non-compliance by the pilot with regulations and procedures designed to ensure flight safety. | 39 |
| H | H07 | Crew’s violation | Deliberate non-compliance by the crew with regulations and procedures designed to ensure flight safety. | 36 |
| H | H08 | Pilot lost situational awareness | Errors arising from misjudgments of distance, altitude, visibility, and other factors when the pilot’s perception does not align with the actual conditions. | 12 |
| H | H09 | Crew lost situational awareness | Errors arising from misjudgments of distance, altitude, visibility, and other factors when the crew’s perception does not align with the actual conditions. | 11 |
| H | H10 | Pilot had obstructed vision | The pilot’s line of sight is obstructed due to factors such as weather conditions and terrain features. | 13 |
| H | H11 | Pilot lacked good physical and mental performance | The pilot’s performance is adversely affected due to suboptimal physical or psychological conditions. | 27 |
| H | H12 | Crew lacked good physical and mental performance | The crew’s performance is adversely affected due to suboptimal physical or psychological conditions. | 16 |
| H | H13 | Ground personnel lacked good physical and mental performance | The ground personnel’s performance is adversely affected due to suboptimal physical or psychological conditions. | 0 |
| A | A01 | Airframe failure | The occurrence of failures in specific components of the airframe. | 47 |
| A | A02 | Engine failure | The occurrence of failures in the engine. | 27 |
| A | A03 | Airborne equipment system failure | The occurrence of failures in the airborne equipment system. | 27 |
| A | A04 | Lack of fuel | A deficiency in fuel supply due to exhaustion, leakage, contamination, or other contributing factors. | 6 |
| A | A05 | Aircraft design defect | A deficiency in the design of the aircraft. | 12 |
| A | A06 | Mechanical problem | Other mechanical problems exist. | 0 |
| E | E01 | Weather condition | Adverse weather conditions, such as high winds, hailstorms, lightning strikes, etc. | 55 |
| E | E02 | Geographical condition | Geographical conditions, including mountainous terrain, high altitudes, etc. | 9 |
| E | E03 | External environment—animal | The appearance of wild animals. | 11 |
| E | E04 | External environment—insufficient light | Insufficient illumination caused by various factors. | 1 |
| E | E05 | Airport environment | Issues arising in airport infrastructure, runway environments, etc. | 24 |
| E | E06 | Air environment anomaly | Abnormalities in the aerial environment. | 1 |
| E | E07 | Social relations | Issues pertaining to social relationships, including family, colleagues, etc. | 0 |
| E | E08 | Political environment | Unfavorable political environment. | 0 |
| E | E09 | Economic environment | Unfavorable economic environment. | 0 |
| M | M01 | People management | Problems with people management. | 52 |
| M | M02 | Work organization | Problems with work organization. | 58 |
| M | M03 | Safety fundamentals | Problems with safety fundamentals. | 56 |
| Initial Number | Phase | Combined Number | Combined Phase | Frequency of Each Phase |
|---|---|---|---|---|
| P01 | Standing | PC01 | Ground phase | 30 |
| P02 | Pushback/towing | |||
| P03 | Taxi | PC02 | Take-off/landing phase | 292 |
| P04 | Take-off | |||
| P09 | Landing | |||
| P06 | En route | PC03 | Level flight phase | 92 |
| P08 | Approach | |||
| P05 | Initial climb | PC04 | Maneuvering phase | 21 |
| P07 | Maneuvering |
| Number | Injury Degree | Weight | Number | Damage Degree | Weighting |
|---|---|---|---|---|---|
| RH01 | 0 | 0 | RA01 | None | 0 |
| RH02 | 1 | 0.1 | RA02 | Minor | 0.3 |
| RH03 | 2–5 | 0.3 | RA03 | Substantial | 0.7 |
| RH04 | 6–14 | 0.7 | RA04 | Destroyed | 1 |
| RH05 | more than 15 | 0.9 | RA05 | Damaged Beyond Repair | 1 |
| RA06 | Missing | 1 | |||
| RA07 | Unknown | 0.1 |
| Number | Accident Type | Frequency of Each Type |
|---|---|---|
| T01 | Runway mishap | 208 |
| T02 | Collision mishap | 164 |
| T03 | Abnormal landing | 149 |
| T04 | Aircraft fire | 2 |
| T05 | Loss of control | 57 |
| T06 | Security-related accident | 2 |
| T07 | Rejected take-off | 10 |
| T08 | System failure | 68 |
| Accident Number | Probable Cause | Phase | Type | Fatalities | Aircraft Damage | Knowledge Triples |
|---|---|---|---|---|---|---|
| 2018-12 | CAUSES: Metal fatigue leading to the breakage and dislocation of the hydraulic fitting that gave rise to loss of hydraulic fluid, resulting in the loss of steering wheel control and braking during taxing of the aircraft. CONTRIBUTING FACTORS Human factor: Delay in detecting the four hydraulic failure lights, especially by the pilot monitoring, during the landing roll and early part of taxing into the apron, owing to the conspicuous location of the lights when the pilot’s eyes usually remain outside the cockpit. | Taxi | Runway mishap | 0 | Substantial | (A01, result-in, C08); (H03, result-in, C08); (A01, and, H03); (C08, result-in, C01); (A01, phase-is, P03); (H03, phase-is, P03); (A01, type-is, T01); (H04, type-is, T01); (A01, fatality consequence-is, RH01); (H03, fatality consequence-is, RH01); (A01, aircraft consequence-is, RA03); (H03, aircraft consequence-is, RA03). |
| 2021-104 | The first officer’s (FO’s) improper decision to attempt to salvage an unstabilized approach by executing a steep left turn to realign the airplane with the runway centerline, and the captain’s failure to intervene after recognizing the FO’s erroneous action, while both ignored stall protection system warnings, which resulted in a left-wing stall and an impact with terrain. Contributing to the accident was the FO’s improper deployment of the flight spoilers, which decreased the airplane’s stall margin; the captain’s improper setup of the circling approach; and the flight crew’s self-induced pressure to perform and poor crew resource management, which degraded its decision-making ability. | Approach | Collision | 6 | Destroyed | (H11, result-in, H03); (M02, result-in, H04); (H11, and, M02); (H03, result-in, T02); (H11, phase-is, P08); (H03, phase-is, P08); (M02, phase-is, P08); (H11, type-is, T02); (H03, type-is, T02); (M02, type-is, T02); (H11, fatality consequence-is, RH04); (H03, fatality consequence-is, RH04); (M02, fatality consequence-is, RH04); (H11, aircraft consequence-is, RA04); (H03, aircraft consequence-is, RA04); (M02, aircraft consequence-is, RA04). |
| 2022-74 | The pilot’s improper fuel planning, which resulted in a total loss of engine power due to fuel exhaustion, an emergency landing, and runway excursion. | Landing | Abnormal landing; Runway mishap | 0 | Substantial | (H03, result-in, A04); (A04, result-in, A02); (A02, result-in, C03); (C03, result-in, C01); (H03, phase-is, P09); (A04, phase-is, P09); (A02, phase-is, P09); (H03, type-is, T01); (A04, type-is, T01); (A02, type-is, T01); (H03, type-is, T03); (A04, type-is, T03); (A02, type-is, T03); (H03, fatality consequence-is, RH01); (A04, fatality consequence-is, RH01); (A02, fatality consequence-is, RH01); (H03, aircraft consequence-is, RA03); (A04, aircraft consequence-is, RA03); (A02, aircraft consequence-is, RA03). |
| Number | Mean | Contrast Number | Difference | Difference 95% Confidence Interval | df | Standard Deviation | Cohen’s d |
|---|---|---|---|---|---|---|---|
| H01 | 0.097 | 0.000 | 0.097 | −0.013~0.207 | 30 | 0.301 | 0.322 |
| H02 | 0.000 | 0.000 | 0.000 | 0.000~0.000 | 30 | 0.000 | 0.000 |
| H03 | 0.032 | 0.000 | 0.032 | −0.034~0.098 | 30 | 0.180 | 0.180 |
| H04 | 1.258 | 0.000 | 1.258 | 0.513~2.004 | 30 | 2.033 | 0.619 |
| H05 | 1.097 | 0.000 | 1.097 | 0.320~1.874 | 30 | 2.119 | 0.518 |
| H06 | 0.258 | 0.000 | 0.258 | 0.027~0.489 | 30 | 0.000 | 0.000 |
| H07 | 0.065 | 0.000 | 0.065 | −0.027~0.156 | 30 | 0.250 | 0.258 |
| H08 | 0.129 | 0.000 | 0.129 | 0.004~0.254 | 30 | 0.341 | 0.379 |
| H09 | 0.000 | 0.000 | 0.000 | 0.000~0.000 | 30 | 0.000 | 0.000 |
| H10 | 0.194 | 0.000 | 0.194 | 0.018~0.369 | 30 | 0.477 | 0.405 |
| H11 | 0.032 | 0.000 | 0.032 | −0.034~0.098 | 30 | 0.180 | 0.180 |
| H12 | 0.065 | 0.000 | 0.065 | −0.067~0.196 | 30 | 0.359 | 0.180 |
| H13 | 0.194 | 0.000 | 0.194 | −0.006~0.393 | 30 | 0.543 | 0.357 |
| A01 | 0.968 | 0.000 | 0.968 | 0.322~1.613 | 30 | 1.760 | 0.550 |
| A02 | 0.194 | 0.000 | 0.194 | 0.018~0.369 | 30 | 0.477 | 0.405 |
| A03 | 0.161 | 0.000 | 0.161 | 0.024~0.298 | 30 | 0.374 | 0.431 |
| A04 | 0.097 | 0.000 | 0.097 | −0.101~0.294 | 30 | 0.539 | 0.180 |
| A05 | 0.000 | 0.000 | 0.000 | 0.000~0.000 | 30 | 0.000 | 0.000 |
| A06 | 0.000 | 0.000 | 0.000 | 0.000~0.000 | 30 | 0.000 | 0.000 |
| E01 | 0.000 | 0.000 | 0.000 | 0.000~0.000 | 30 | 0.000 | 0.000 |
| E02 | 0.000 | 0.000 | 0.000 | 0.000~0.000 | 30 | 0.000 | 0.000 |
| E03 | 0.000 | 0.000 | 0.000 | 0.000~0.000 | 30 | 0.000 | 0.000 |
| E04 | 0.032 | 0.000 | 0.032 | −0.034~0.098 | 30 | 0.180 | 0.180 |
| E05 | 0.000 | 0.000 | 0.000 | 0.000~0.000 | 30 | 0.000 | 0.000 |
| E06 | 0.000 | 0.000 | 0.000 | 0.000~0.000 | 30 | 0.000 | 0.000 |
| E07 | 0.000 | 0.000 | 0.000 | 0.000~0.000 | 30 | 0.000 | 0.000 |
| E08 | 0.000 | 0.000 | 0.000 | 0.000~0.000 | 30 | 0.000 | 0.000 |
| E09 | 0.000 | 0.000 | 0.000 | 0.000~0.000 | 30 | 0.000 | 0.000 |
| M01 | 0.032 | 0.000 | 0.032 | −0.034~0.098 | 30 | 0.180 | 0.180 |
| M02 | 0.129 | 0.000 | 0.129 | −0.028~0.286 | 30 | 0.428 | 0.302 |
| M03 | 0.000 | 0.000 | 0.000 | 0.000~0.000 | 30 | 0.000 | 0.000 |
| Number | Mean | Contrast Number | Difference | Difference 95% Confidence Interval | df | Standard Deviation | Cohen’s d |
|---|---|---|---|---|---|---|---|
| PC01 | 1.774 | 0.000 | 1.774 | 0.934~2.614 | 30 | 2.291 | 0.775 |
| PC02 | 28.677 | 0.000 | 28.677 | 13.013~44.342 | 30 | 42.705 | 0.672 |
| PC03 | 11.161 | 0.000 | 11.161 | 6.510~15.813 | 30 | 12.681 | 0.880 |
| PC04 | 1.516 | 0.000 | 1.516 | 0.796~2.237 | 30 | 1.964 | 0.772 |
| Number | Mean | Contrast Number | Difference | Difference 95% Confidence Interval | df | Standard Deviation | Cohen’s d |
|---|---|---|---|---|---|---|---|
| T01 | 1.871 | 0.000 | 1.871 | −0.398~4.140 | 30 | 6.185 | 0.303 |
| T02 | 2.129 | 0.000 | 2.129 | 0.641~3.617 | 30 | 4.056 | 0.525 |
| T03 | 1.710 | 0.000 | 1.710 | 0.276~3.143 | 30 | 3.909 | 0.437 |
| T04 | 0.194 | 0.000 | 0.194 | 0.018~0.369 | 30 | 0.477 | 0.405 |
| T05 | 1.452 | 0.000 | 1.452 | 0.424~2.480 | 30 | 2.803 | 0.518 |
| T06 | 0.032 | 0.000 | 0.032 | −0.034~0.098 | 30 | 0.180 | 0.180 |
| T07 | 0.000 | 0.000 | 0.000 | 0.000~0.000 | 30 | 0.000 | 0.000 |
| T08 | 0.161 | 0.000 | 0.161 | −0.005~0.328 | 30 | 0.454 | 0.355 |
Disclaimer/Publisher’s Note: The statements, opinions and data contained in all publications are solely those of the individual author(s) and contributor(s) and not of MDPI and/or the editor(s). MDPI and/or the editor(s) disclaim responsibility for any injury to people or property resulting from any ideas, methods, instructions or products referred to in the content. |
© 2024 by the authors. Licensee MDPI, Basel, Switzerland. This article is an open access article distributed under the terms and conditions of the Creative Commons Attribution (CC BY) license (https://creativecommons.org/licenses/by/4.0/).
Share and Cite
Xu, J.; Chen, L.; Xing, H.; Tian, W. Causation Correlation Analysis of Aviation Accidents: A Knowledge Graph-Based Approach. Appl. Sci. 2024, 14, 6887. https://doi.org/10.3390/app14166887
Xu J, Chen L, Xing H, Tian W. Causation Correlation Analysis of Aviation Accidents: A Knowledge Graph-Based Approach. Applied Sciences. 2024; 14(16):6887. https://doi.org/10.3390/app14166887
Chicago/Turabian StyleXu, Jihui, Lu Chen, Huaixi Xing, and Wenjie Tian. 2024. "Causation Correlation Analysis of Aviation Accidents: A Knowledge Graph-Based Approach" Applied Sciences 14, no. 16: 6887. https://doi.org/10.3390/app14166887
APA StyleXu, J., Chen, L., Xing, H., & Tian, W. (2024). Causation Correlation Analysis of Aviation Accidents: A Knowledge Graph-Based Approach. Applied Sciences, 14(16), 6887. https://doi.org/10.3390/app14166887
