Research on Feature Extraction of Meteorological Disaster Emergency Response Capability Based on an RNN Autoencoder
Abstract
1. Introduction
2. Materials and Methods
2.1. Analysis of Capability Feature Extraction Problem and Solution Ideas
2.2. RNN Autoencoder-Based Method for Extracting Capability Features
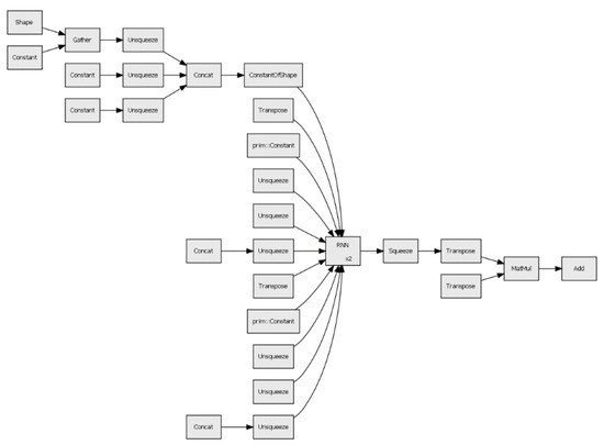
2.2.1. RNN Autoencoder Architecture Design
- (1)
- Method for supervised feature extraction
- (2)
- Unsupervised feature extraction method
2.2.2. Capability Feature Extraction Method
- (1)
- Model parameters
- (2)
- Feature extraction steps
- (b)
- Feature decoding
- (c)
- Loss function calculation
- (d)
- Parameter learning
2.3. Weather Disaster Emergency Response Capability Subject Capability Feature Set Construction
2.4. Steps of Weather Disaster Emergency Response Capability Feature Extraction
2.4.1. Feature Data Processing
- (1)
- Processing of missing features
- (2)
- Data dimensionless processing
2.4.2. RNN Autoencoder Training
| Algorithm 1. RNN autoencoder training algorithm |
| Input: |
| Set of ability feature samples S (7) shown in equation, Upper limit of error E, Number of iterations K, Learning rate η, Batch size batchsize |
| Output: |
| Weights and biases of the capability feature extraction model |
|
2.4.3. Interpretation Methods for Feature Extraction
2.5. Performance Analysis of Weather Disaster Emergency Response Capability Feature Extraction Method
3. Results
3.1. Interpretation of Feature Extraction Results
3.2. Model Performance Comparison
4. Conclusions
Author Contributions
Funding
Institutional Review Board Statement
Informed Consent Statement
Data Availability Statement
Acknowledgments
Conflicts of Interest
References
- Bryen, D.N. Communication during times of natural or man-made emergencies. J. Pediatr. Rehabil. Med. 2009, 2, 123–129. [Google Scholar] [CrossRef]
- Corbacioglu, S.; Kapucu, N. Organisational Learning and Selfadaptation in Dynamic Disaster Environments. Disasters 2006, 30, 212–233. [Google Scholar] [CrossRef] [PubMed]
- Zantal-Wiener, K.; Horwood, T.J. Logic modeling as a tool to prepare to evaluate disaster and emergency preparedness, response, and recovery in schools. New Dir. Eval. 2010, 2010, 51–64. [Google Scholar] [CrossRef]
- Wang, J.F.; Feng, L.J.; Zhai, X.Q. A system dynamics model of flooding emergency capability of coal mine. Prz. Elektrotechniczny 2012, 88, 209–211. [Google Scholar]
- Wang, X.; Sugumaran, V.; Zhang, H.; Xu, Z. A Capability Assessment Model for Emergency Management Organizations. Inf. Syst. Front. 2018, 20, 653–667. [Google Scholar] [CrossRef]
- Love, P.E.; Matthews, J. Quality, requisite imagination and resilience: Managing risk and uncertainty in construction. Reliab. Eng. Syst. Saf. 2020, 204, 107172. [Google Scholar] [CrossRef]
- Hosseini, A.; Faheem, A.; Titi, H.; Schwandt, S. Evaluation of the long-term performance of flexible pavements with respect to production and construction quality control indicators. Constr. Build. Mater. 2019, 230, 116998. [Google Scholar] [CrossRef]
- Francom, T.; Markham, C.; Pridmore, A.; Geisbush, J. Identifying Geotechnical Risk and Assigning Ownership on Water and Wastewater Pipeline Projects Using Alternative Project Delivery Methods. In Proceedings of the Sessions of the Pipelines Conference, Phoenix, AZ, USA, 6–9 August 2017. [Google Scholar] [CrossRef]
- Guo, X.; Kapucu, N. Assessing social vulnerability to earthquake disaster using rough analytic hierarchy process method: A case study of Hanzhong City, China. Saf. Sci. 2020, 125, 104625. [Google Scholar] [CrossRef]
- Peng, T. Exploration of the grid-based path of emergency management system innovation for grassroots governments. Risk Disaster Crisis Res. 2016, 4, 119–178. [Google Scholar]
- Zhou, H.; Zhao, Y.; Shen, Q. Risk assessment and management via multi-source information fusion for undersea tunnel construction. Autom. Constr. 2020, 111, 103050.1–103050.16. [Google Scholar] [CrossRef]
- Li, L.; Kuang, Z.; Mo, J.; Meng, C. Assessment of risk ranking for autumn drought in guangxi province based on ahp and gis. Trans. Chin. Soc. Agric. Eng. 2013, 29, 193–201. [Google Scholar]
- Chen, G.-H.; Tao, L.; Zhang, H.-W. Study on the methodology for evaluating urban and regional disaster carrying capacity and its application. Saf. Sci. 2009, 47, 50–58. [Google Scholar] [CrossRef]
- Liu, J.; Liu, M.; Xu, S.; Du, Q.; Zhu, J.; Zhu, X. A survey on integrated and comprehensive disaster reduction technology in the era of big data. Geomat. Inf. Sci. Wuhan Univ. 2020, 45, 1107–1116. [Google Scholar]
- Wang, Y.; Wang, W.; Zhang, X.; Xu, D. Novel Interleaved Single-Stage AC/DC Converter with a High Power Factor and High Efficiency. J. Power Electron. 2011, 11, 245–255. [Google Scholar] [CrossRef]
- Wang, Z.Q.; Xie, Y.N.; Li, H. On innovation of the emergency management in China in the era of big data. In Proceedings of the 11th International Conference on Public Administration, Padjadjaran Univ, Fac Social & Polit Sci, Bandung, Indonesia, 9–11 December 2015; University Electronic Science & Technology China Press: Chengdu, China, 2015; pp. 687–692. [Google Scholar]
- Wen, X.; DEStech Publicat Inc. Systematic strategy on emergency management of China international petroleum cooperation. In Proceedings of the 2nd International Conference on Social Science (ICSS), Changsha, China, 18 October 2015; Destech Publications, Inc.: Lancaster, UK, 2015; pp. 180–184. [Google Scholar]
- Yao, X.J.; Panaye, A.; Doucet, J.P.; Zhang, R.S.; Chen, H.F.; Liu, M.C.; Hu, Z.D.; Fan, B.T. Comparative Study of QSAR/QSPR Correlations Using Support Vector Machines, Radial Basis Function Neural Networks, and Multiple Linear Regression. J. Chem. Inf. Comput. Sci. 2004, 44, 1257–1266. [Google Scholar] [CrossRef] [PubMed]
- Wang, Y.; Xiao, F.; Zhang, L.; Gong, Z. Research on Evaluation of Meteorological Disaster Governance Capabilities in Mainland China Based on Generalized λ-Shapley Choquet Integral. Int. J. Environ. Res. Public Health 2021, 18, 4015. [Google Scholar] [CrossRef] [PubMed]
- Yuan, S.; Tang, Z.; Tian, J.; Cao, H. A Resonant Push–Pull DC–DC Converter. In Proceedings of the 3rd International Conference on Electrical Engineering and Information Technologies for Rail Transportation (EITRT), Changsha, China, 20–22 October 2017; Lecture Notes in Electrical Engineering. Springer: Singapore, 2018; pp. 48267–48278. [Google Scholar] [CrossRef]
- Graves, A.; Mohamed, A.R.; Hinton, G. Speech recognition with deep recurrent neural networks. In Proceedings of the IEEE International Conference on Acoustics, Speech, and Signal Processing (ICASSP), Vancouver, BC, Canada, 26–31 May 2013; pp. 6645–6649. [Google Scholar]
- Tan, S.; Mayrovouniotis, M.L. Reducing data dimensionality through optimizing neural network inputs. AIChE J. 1995, 41, 1471–1480. [Google Scholar] [CrossRef]
- Ismail, S.; Ahmad, A.; Halton, G. Recurrent neural network with backpropagation through time algorithm for arabic recogni-tion. In Proceedings of the 18th European Simulation Multiconference, Magdeburg, Germany, 13–16 June 2004; Scs Europe: Ghent, Belgium, 2004; pp. 29–33. [Google Scholar]
- Zhou, S.-Y.; Huang, A.-C.; Wu, J.; Wang, Y.; Wang, L.-S.; Zhai, J.; Xing, Z.-X.; Jiang, J.-C.; Huang, C.-F. Establishment and assessment of urban meteorological disaster emergency response capability based on modeling methods. Int. J. Disaster Risk Reduct. 2022, 79, 103180. [Google Scholar] [CrossRef]
- Lundberg, S.M.; Lee, S.I. A unified approach to interpreting model predictions. In Proceedings of the 31st Annual Conference on Neural Information Processing Systems (NIPS), Long Beach, CA, USA, 4–9 December 2017; Information Processing Systems (Nips): La Jolla, CA, USA, 2017; p. 30. [Google Scholar]
- Maji, K.; Kumar, G. Inverse analysis and multi-objective optimization of single-point incremental forming of AA5083 aluminum alloy sheet. Soft Comput. 2019, 24, 4505–4521. [Google Scholar] [CrossRef]
- Li, H. Multivariate time series clustering based on common principal component analysis. Neurocomputing 2019, 349, 239–247. [Google Scholar] [CrossRef]
- Jiang, J.; Wu, Z.; Xu, M.; Jia, J.; Cai, L. Comparing feature dimension reduction algorithms for gmm-svm based speech emotion recognition. In Proceedings of the Annual Summit and Conference of the Asia-Pacific-Signal-and-Information-Processing-Association (APSIPA), Kaohsiung, Taiwan, 29 October–1 November 2013. [Google Scholar]







| Target Layer | Guideline Layer | Indicator Layer |
|---|---|---|
| Meteorological disaster emergency response capability | Disaster Recognition Capability | Automatic weather station coverage rate |
| Hydrological station network density | ||
| Weather radar station coverage | ||
| Satellite cloud map receiving station coverage | ||
| Engineering Defense Capability | Proportion of urban buildings with lightning protection devices | |
| Number of flood control projects | ||
| Number of shelters | ||
| Disaster Relief Capability | Number of professional rescue team drills | |
| Professional rescue team equipment to meet the standard rate | ||
| Number of doctors per 1000 people | ||
| First aid vehicle response time | ||
| Number of emergency vehicles per 1000 people | ||
| Resource Security Capacity | Number of military, armed police, and public security available for mobilization | |
| Number of people guaranteed clean water | ||
| Number of backup generator sets | ||
| Contingency reserve rate | ||
| Behavioral Responsiveness | Disaster risk perception status | |
| Disaster prevention awareness status | ||
| Status of disaster information dissemination awareness | ||
| Disaster input awareness status | ||
| Awareness status of disaster prevention actions | ||
| Social Control Capability | Organizational system construction status | |
| Command staff quality | ||
| Information Release Management Status | ||
| The extent to which government functions are performed | ||
| Weather disaster emergency regulations construction status | ||
| Meteorological disaster emergency plan construction status |
| Capability Level | Evaluation Value |
|---|---|
| AAA | 8–10 |
| AA | 6–<8 |
| A | 4–<6 |
| BBB | 2–<4 |
| CCC | 0–<2 |
| Automatic Weather Station Coverage Rate | Hydrographic Station Network Density | Weather Radar Station Coverage | Number of Flood Control Works | Ratio of Lightning Protection Device Installation | Clean Water Guarantee Number | Number of Spare Generating Sets | Organizational System Construction Status | Information Release Management | Weather Disaster Emergency Regulations Construction | Number of Shelters | Number of Doctors per 1000 People | Status of Disaster Information Dissemination Awareness | Command Staff Quality | |
|---|---|---|---|---|---|---|---|---|---|---|---|---|---|---|
| Number of samples | 4052 | 4052 | 4052 | 4052 | 4052 | 4052 | 4052 | 4052 | 4052 | 4052 | 4052 | 4052 | 4052 | 4052 |
| Average value | 0.029 | 0.010 | 0.058 | 0.009 | 0.005 | 0.011 | 0.015 | 0.040 | 0.023 | 0.019 | 0.016 | 0.003 | 0.005 | 0.012 |
| Variance | 0.048 | 0.034 | 0.079 | 0.045 | 0.038 | 0.049 | 0.059 | 0.061 | 0.082 | 0.060 | 0.038 | 0.023 | 0.035 | 0.031 |
| Minimum value | 0 | 0 | 0 | 0 | 0 | 0 | 0 | 0 | 0 | 0 | 0 | 0 | 0 | 0 |
| 25 th percentile | 0 | 0 | 0 | 0 | 0 | 0 | 0 | 0 | 0 | 0 | 0 | 0 | 0 | 0 |
| 50 th percentile | 0.016 | 0 | 0.043 | 0 | 0 | 0 | 0 | 0.008 | 0 | 0 | 0 | 0 | 0 | 0 |
| 75th percentile | 0.036 | 0.006579 | 0.086 | 0 | 0 | 0 | 0 | 0.086 | 0 | 0 | 0 | 0 | 0 | 0 |
| Maximum value | 1 | 1 | 1 | 1 | 1 | 1 | 1 | 1 | 1 | 1 | 1 | 1 | 1 | 1 |
| Company Name | 2010 | 2011 | 2012 | 2013 | 2014 | 2015 | 2016 | 2017 |
|---|---|---|---|---|---|---|---|---|
| *** Fourteen Bureau Group Co. | AAA | N/A | N/A | N/A | N/A | N/A | N/A | AAA |
| *** Meteorological Bureau Co. | AAA | N/A | N/A | AAA | N/A | N/A | N/A | AAA |
| ** 22nd Bureau Group Co. | AAA | N/A | N/A | AAA | N/A | N/A | N/A | AAA |
| ** Water Conservancy Bureau | AAA | N/A | N/A | AAA | N/A | N/A | AAA | N/A |
| ** City Water Conservancy Construction Corporation | N/A | N/A | N/A | BBB | N/A | A | N/A | AA |
| ** Municipal government | AA | N/A | N/A | N/A | AA | AAA | N/A | N/A |
| ...... | ...... | ...... | ...... | ...... | ...... |
| Hyperparameters | Role | Value |
|---|---|---|
| Number of layers of RNN neural network | Change the complexity of the model | 1 |
| RNN single/bi-directional | Whether current characteristics are influenced by future characteristics | One-way |
| Activation function type | Learning nonlinear relationships | ReLU |
| Batch size of input samples per training round | Trade-off between model accuracy and training efficiency | 64 |
| Number of model training rounds | Make the model continuously learn the distribution of the training data | 100 |
| Learning Rate | Control the step size of the weight update | 0.001 |
| Adaptive learning rate algorithm | Automatically adjust the learning rate according to some strategy to find the global optimal point | Adam |
| Method | Accuracy | Precision | Recall | F1 Score |
|---|---|---|---|---|
| RNN Autoencoder | 0.68 | 0.70 | 0.72 | 0.71 |
| PCA-SVM | 0.49 | 0.51 | 0.53 | 0.52 |
| CPCA-SVM | 0.54 | 0.56 | 0.58 | 0.57 |
| CPCA-RF | 0.59 | 0.61 | 0.63 | 0.62 |
Disclaimer/Publisher’s Note: The statements, opinions and data contained in all publications are solely those of the individual author(s) and contributor(s) and not of MDPI and/or the editor(s). MDPI and/or the editor(s) disclaim responsibility for any injury to people or property resulting from any ideas, methods, instructions or products referred to in the content. |
© 2023 by the authors. Licensee MDPI, Basel, Switzerland. This article is an open access article distributed under the terms and conditions of the Creative Commons Attribution (CC BY) license (https://creativecommons.org/licenses/by/4.0/).
Share and Cite
Tang, J.; Yang, R.; Dai, Q.; Yuan, G.; Mao, Y. Research on Feature Extraction of Meteorological Disaster Emergency Response Capability Based on an RNN Autoencoder. Appl. Sci. 2023, 13, 5153. https://doi.org/10.3390/app13085153
Tang J, Yang R, Dai Q, Yuan G, Mao Y. Research on Feature Extraction of Meteorological Disaster Emergency Response Capability Based on an RNN Autoencoder. Applied Sciences. 2023; 13(8):5153. https://doi.org/10.3390/app13085153
Chicago/Turabian StyleTang, Jiansong, Ruijia Yang, Qiangsheng Dai, Gaoteng Yuan, and Yingchi Mao. 2023. "Research on Feature Extraction of Meteorological Disaster Emergency Response Capability Based on an RNN Autoencoder" Applied Sciences 13, no. 8: 5153. https://doi.org/10.3390/app13085153
APA StyleTang, J., Yang, R., Dai, Q., Yuan, G., & Mao, Y. (2023). Research on Feature Extraction of Meteorological Disaster Emergency Response Capability Based on an RNN Autoencoder. Applied Sciences, 13(8), 5153. https://doi.org/10.3390/app13085153

