Optimization Design of Filament Wound Composite Pressure Vessel Based on OpenSees
Abstract
1. Introduction
2. Finite Element Analysis
2.1. APDL Analysis and Calculation
2.2. OpenSees Program Analysis and Calculation
2.3. Program Optimization
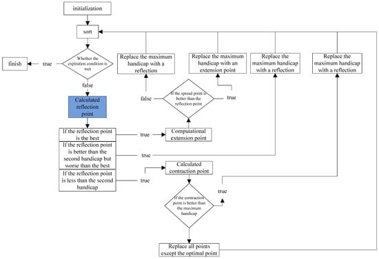
3. Semianalytical Optimization Design
4. Research Convergence
5. Conclusions
Author Contributions
Funding
Institutional Review Board Statement
Informed Consent Statement
Data Availability Statement
Conflicts of Interest
References
- Hua, D.; Junpeng, G.; Jianwen, B. Preparation and Mechanical Properties of Aligned Discontinuous Carbon Fiber Composites. Hangkong Cailiao Xuebao J. Aeronaut. Mater. 2018, 38, 69–74. [Google Scholar]
- Littlefield, A.G.; Hyland, E.J. 120 mm Prestressed Carbon Fiber/Thermoplastic Overwrapped Gun Tubes. J. Press. Vessel. Technol. 2012, 134, 041008. [Google Scholar] [CrossRef]
- Azeem, M.; Ya, H.H.; Alam, M.A.; Kumar, M.; Stabla, P.; Smolnicki, M.; Gemi, L.; Khan, R.; Ahmed, T.; Ma, Q.; et al. Application of Filament Winding Technology in Composite Pressure Vessels and Challenges: A Review. J. Energy Storage 2022, 49, 103468. [Google Scholar] [CrossRef]
- Rajak, D.K.; Pagar, D.D.; Kumar, R.; Pruncu, C.I. Recent progress of reinforcement materials: A comprehensive overview of composite materials. J. Mater. Res. Technol. 2019, 8, 6354–6374. [Google Scholar] [CrossRef]
- Yang, H.; Jiazhong, X.U.; Liu, M.; Tianya, J. Design of filament winding pattern for composite dry-fiber reinforced rotary structures. Acta Mater. Compos. Sin. 2018, 35, 3500–3507. [Google Scholar]
- Arhant, M.; Briancon, C.; Burtin, C.; Davies, P. Carbon/polyamide 6 thermoplastic composite cylinders for deep sea applications. Compos. Struct. 2019, 212, 535–546. [Google Scholar] [CrossRef]
- Li, C.; Xie, H.; Liu, L. Research on bearing characteristics of fiber wound ultra-high pressure vessel. Ordnance Mater. Sci. Eng. 2019, 42, 6. [Google Scholar]
- Cohen, D. Influence of filament winding parameters on composite vessel quality and strength. Compos. Part A Appl. Sci. Manuf. 1997, 28, 1035–1047. [Google Scholar] [CrossRef]
- Hirst, M.; Yeo, M.F. The analysis of composite beams using standard finite element programs. Comput. Struct. 1980, 11, 233–237. [Google Scholar] [CrossRef]
- Kennedy, J. Parameter selection in particle swarm optimization. In Proceedings of the International Conference on Evolutionary Programming, San Diego, CA, USA, 25–27 March 1998. [Google Scholar]
- Coello, C.; Pulido, G.T.; Lechuga, M.S. Handling multiple objectives with particle swarm optimization. IEEE Trans. Evol. Comput. 2004, 8, 256–279. [Google Scholar] [CrossRef]
- Parsopoulos, K.E.; Vrahatis, M.N. Recent approaches to global optimization problems through Particle Swarm Optimization. Nat. Comput. 2002, 1, 235–306. [Google Scholar] [CrossRef]
- Bergh, F.; Engelbrecht, A.P. A study of particle swarm optimization particle trajectories. Inf. Sci. 2006, 176, 937–971. [Google Scholar]
- Alam, S.; Yandek, G.R.; Lee, R.C.; Mabry, J.M. Design and development of a filament wound composite overwrapped pressure vessel. Compos. Part C Open Access 2020, 2, 100045. [Google Scholar] [CrossRef]
- Cao, Y.; Li, Q.; Yu, L. Analysis and Calculation of the Electromagnetic Field in Permanent Magnet Synchronous Motor Based on ANSYS. In Proceedings of the International Conference on Information Science & Engineering, Zhuhai, China, 26–28 June 2022; IEEE: Piscataway, NJ, USA, 2009; pp. 133–136. [Google Scholar]
- Langer, P.; Jelich, C.; Guist, C.; Peplow, A.; Marburg, S. Simplification of Complex Structural Dynamic Models: A Case Study Related to a Cantilever Beam and a Large Mass Attachment. Appl. Sci. 2021, 11, 5428. [Google Scholar] [CrossRef]
- Pervan, N.; Mešic, E.; Colic, M. Stress Analysis of External Fixator Based on Stainless Steel and Composite Material. Int. J. Mech.Eng. Technol. 2017, 8, 189–199. [Google Scholar]
- Chen, D. Structural Design and Development of Carbon Fiber Wound Type IV Composite Pressure Vessel; Wuhan University of Technology: Wuhan, China, 2019. [Google Scholar]
- Zeng, W. Research on Winding Process of Glass Fiber Composite Pressure Vessel; Shanghai Second Polytechnic University: Shanghai, China, 2021. [Google Scholar]
- Abdellah, M.Y.; Swailem, S.; Abdel-Jaber, G.; Gomaa, A.A. Finite Element Analysis for Impact Behavior of glass fiber composite laminate. Int. J. Adv. Sci. Technol. 2020, 29, 3. [Google Scholar]
- Wang, Z.; Duan, C.; Luo, X. Strength Analysis and Influence Factors Research of Carbon-Fiber Wound Composite Gas Cylinder with Aluminum Liner. In Proceedings of the ASME Pressure Vessels and Piping Conference, Online, 3 August 2020. [Google Scholar]
- Jian, J.; Usmani, A. Modeling of steel frame structures in fire using OpenSees. Comput. Struct. 2013, 118, 90–99. [Google Scholar] [CrossRef]
- Lu, X.; Xie, L.; Guan, H.; Lu, X. A shear wall element for nonlinear seismic analysis of super-tall buildings using OpenSees. Finite Elem. Anal. Des. 2015, 98, 14–25. [Google Scholar] [CrossRef]
- Toscano, R.G.; Dvorkin, E.N. A new shell element for elasto-plastic finite strain analyzes. Application to the collapse and post-collapse analysis of marine pipelines. In Proceedings of the 6th International Conference on Computation of Shell & Spatial Structures, Spanning Nano to Mega, Ithaca, NY, USA, 28–31 May 2008. [Google Scholar]
- Mckenna, F. OpenSees: A Framework for Earthquake Engineering Simulation. Comput. Sci. Eng. 2011, 13, 58–66. [Google Scholar] [CrossRef]
- Krysiak, P.; Blachut, A.; Kaleta, J. Theoretical and Experimental Analysis of Inter-Layer Stresses in Filament-Wound Cylindrical Composite Structures. Materials 2021, 14, 7037. [Google Scholar] [CrossRef]
- Sinclair, G.B.; Helms, J.E. A review of simple formulae for elastic hoop stresses in cylindrical and spherical pressure vessels: What can be used when. Int. J. Press. Vessel. Pip. 2015, 128, 1–7. [Google Scholar] [CrossRef]
- Geng, P.; Xing, J.; Wang, Q. Analytical model for stress and deformation of multiple-winding-angle filament-wound composite pipes/vessels under multiple combined loads. Appl. Math. Model. 2021, 94, 576–596. [Google Scholar] [CrossRef]
- Xiao, L.; Wei, X.; Qiang, S. Comparative study on two kinds of push-out tests of PBL shear connectors. China Civ. Eng. J. 2013, 46, 70–80. [Google Scholar]
- Toth, A.; Hasan, I.; Bourauel, C.; Mundt, T.; Biffar, R.; Heinemann, F. The Influence of Implant Body and Thread Design of Mini Dental Implants on the Loading of Surrounding Bone: A Finite Element Analysis. Biomed. Tech. 2017, 62, 393–405. [Google Scholar] [CrossRef] [PubMed]

















| Element Types | Introduction |
|---|---|
| Shell99 | Linear shell element for thin or medium thickness elements with a thickness ratio of less than 1/10 |
| Shell91 | Nonlinear shell element, supporting large strain and plastic deformation. |
| Shell181 | The finite element shell element supports the nonlinear behavior of most materials. |
| Solid46 | Three-dimensional solid element for a solid structure. |
| Solid191 | Three-dimensional solid element, high accuracy, does not support material nonlinearity and large deformation. |
| Diameter | Cylinder Length | Major Semiaxis | Minor Semiaxis |
|---|---|---|---|
| 228 | 700 | 104 | 52 |
| Parameter/GPa | |||||||||
| Numerical Value | 145 | 8.2 | 8.2 | 0 | 0 | 0 | 4.5 | 4.5 | 3.5 |
| Scheme 1 | Scheme 2 | Scheme 3 | Scheme 4 | Scheme 5 | Scheme 6 | Scheme 7 | Scheme 8 |
|---|---|---|---|---|---|---|---|
| 15 | 20 | 25 | 30 | 35 | 40 | 45 | 0 |
| −15 | −20 | −25 | −30 | −35 | −40 | −45 | 0 |
| 0 | 0 | 0 | 0 | 0 | 0 | 0 | 0 |
| Scheme 1 | Scheme 2 | Scheme 3 | Scheme 4 | Scheme 5 | Scheme 6 | Scheme 7 | Scheme 8 |
|---|---|---|---|---|---|---|---|
| 0.001/m | 0.002/m | 0.003/m | 0.004/m | 0.005/m | 0.006/m | 0.007/m | 0.008/m |
| 0.001/m | 0.002/m | 0.003/m | 0.004/m | 0.005/m | 0.006/m | 0.007/m | 0.008/m |
| 0.001/m | 0.002/m | 0.003/m | 0.004/m | 0.005/m | 0.006/m | 0.007/m | 0.008/m |
| Thickness/m | Angle | Maximum Stress/Pa |
|---|---|---|
| 0.002 | 10°, −10°, 0° | 771177281.3985813 |
| 0.502 | 10°, −10°, 0° | 771189203.9732419 |
| 0.002 | 10.5°, −10.5°, 0° | 772091536.2209214 |
| 0.502 | 9.5°, −9.5°, 0° | 772081537.1205486 |
| 0.127 | 10.25°, −10.25°, 0° | 771990438.4686378 |
| 0.252 | 10°, −10°, 0° | 771991576.4586244 |
| 0.002 | 10.25°, −10.25°, 0° | 779181732.3365489 |
| 0.252 | 9.75°, −9.75°, 0° | 772124486.4568624 |
| 0.0645 | 10°, −10°, 0° | 772094568.7863486 |
| 0.017625 | 10.03125°, −10.03125°, 0° | 772013878.7203546 |
| 0.03325 | 10°, −10°, 0° | 771838747.0454676 |
| 0.002 | 10.03125°, −10.03125°, 0° | 771963483.2436784 |
| 0.03325 | 9.96875°, −9.96875°, 0° | 771071532.3645576 |
| 0.0098125 | 10.015625°, −10.015625°, 0° | 771346760.1384348 |
| 0.017625 | 10°, −10°, 0° | 771546634.1331687 |
| 0.002 | 10.015625°, −10.015625°, 0° | 772046877.1363486 |
| 0.017625 | 9.984375°, −9.984375°, 0° | 772076781.6875494 |
| 0.00590625 | 10.0078125°, −10.0078125°, 0° | 772083644.3133846 |
| 0.0098125 | 10°, −10°, 0° | 772097533.6564441 |
| 0.002 | 10.0078125°, −10.0078125°, 0° | 771738342.1387745 |
Disclaimer/Publisher’s Note: The statements, opinions and data contained in all publications are solely those of the individual author(s) and contributor(s) and not of MDPI and/or the editor(s). MDPI and/or the editor(s) disclaim responsibility for any injury to people or property resulting from any ideas, methods, instructions or products referred to in the content. |
© 2023 by the authors. Licensee MDPI, Basel, Switzerland. This article is an open access article distributed under the terms and conditions of the Creative Commons Attribution (CC BY) license (https://creativecommons.org/licenses/by/4.0/).
Share and Cite
Dai, B.; Zhou, M.; Zhang, J.; Li, Y.; Jin, W. Optimization Design of Filament Wound Composite Pressure Vessel Based on OpenSees. Appl. Sci. 2023, 13, 4894. https://doi.org/10.3390/app13084894
Dai B, Zhou M, Zhang J, Li Y, Jin W. Optimization Design of Filament Wound Composite Pressure Vessel Based on OpenSees. Applied Sciences. 2023; 13(8):4894. https://doi.org/10.3390/app13084894
Chicago/Turabian StyleDai, Binbin, Mingjue Zhou, Jianye Zhang, Yuebing Li, and Weiya Jin. 2023. "Optimization Design of Filament Wound Composite Pressure Vessel Based on OpenSees" Applied Sciences 13, no. 8: 4894. https://doi.org/10.3390/app13084894
APA StyleDai, B., Zhou, M., Zhang, J., Li, Y., & Jin, W. (2023). Optimization Design of Filament Wound Composite Pressure Vessel Based on OpenSees. Applied Sciences, 13(8), 4894. https://doi.org/10.3390/app13084894

