Research on Coordinated Control Strategy of Thermal Heating and Melting Depth of Steam Heating and Melting Salt Reservoir
Abstract
1. Introduction
2. Modeling of the Coordination Control System
2.1. Unit Profile and System Model
2.2. Coal Powder System Model of the FPU
2.3. The Model of the Steam Turbine
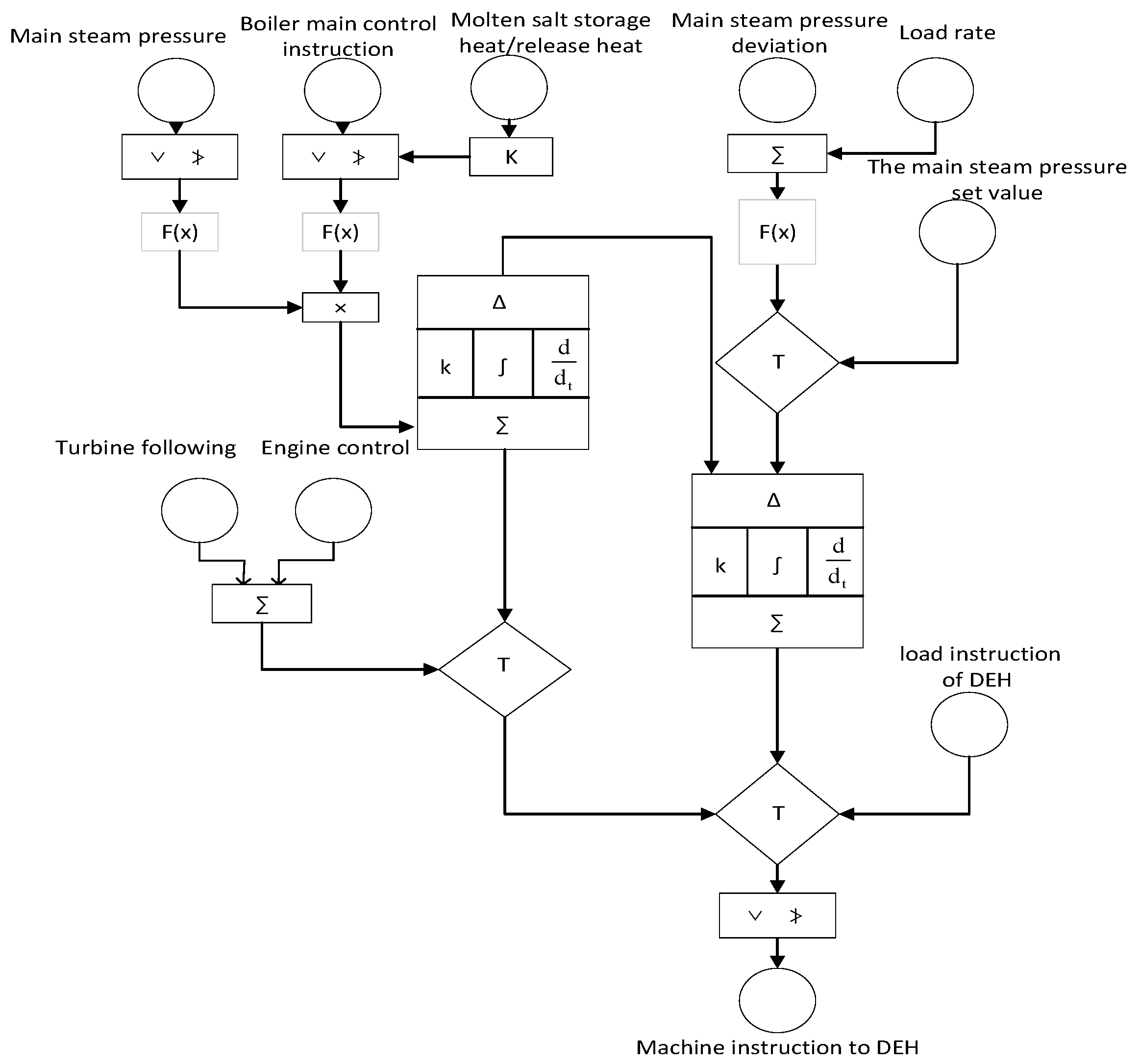
2.4. Coordinate Control System Model
3. Coordinated Control Strategy of the Peak Shaving System for Extraction Steam Heating and Molten Salt Heat Storage Depth
4. Coordinated Control Performance of the Steam Heating Molten Salt Storage Heat Depth Peaking System and Its Influence on the AGC in Thermal Power Units
4.1. Coordination of the Steam Heating and Melting Salt Reservoir to Control the Input Characteristics
4.2. The Output Power Response of the Molten Salt Reservoir and the Influence of AGC
4.3. Data Analysis
5. Conclusions
- (1)
- The model can precisely analyze the coordinated control system of the heat depth peak regulation of the molten salt storage for steam extraction heating.
- (2)
- The coordinated control strategy of the steam-molten salt heat exchanger, molten salt and water heat exchanger, and steam turbine main control could reduce the depth of the FPU by 10% THA.
- (3)
- The coordinated control approach of the thermal power units with a steam extraction system coupled with a molten salt thermal storage system could effectively improve the AGC response speed of the thermal power units, and the output power response speed of 302.55 s could be increased by 75.60%.
Author Contributions
Funding
Institutional Review Board Statement
Informed Consent Statement
Data Availability Statement
Conflicts of Interest
References
- Kosman, W.; Rusin, A.; Reichel, P. Application of an energy storage system with molten salt to a steam turbine cycle to decrease the minimal acceptable load. Energy 2023, 266, 126480. [Google Scholar] [CrossRef]
- Ju, Y.; Wang, J.; Ge, F.; Lin, Y.; Dong, M.; Li, D.; Shi, K.; Zhang, H. Unit Commitment Accommodating Large Scale Green Power. Appl. Sci. 2019, 9, 1611. [Google Scholar] [CrossRef]
- Kosman, W.; Rusin, A. The Application of Molten Salt Energy Storage to Advance the Transition from Coal to Green Energy Power Systems. Energies 2020, 13, 2222. [Google Scholar] [CrossRef]
- Boretti, A.; Castelletto, S. High-temperature molten-salt thermal energy storage and advanced-Ultra-supercritical power cycles. J. Energy Storage 2021, 42, 103143. [Google Scholar] [CrossRef]
- Pang, L.; Zhang, S.; Duan, L.; Wang, S. Flexibility Improvement Study on the Double Reheat Power Generation Unit with a High Temperature Molten Salt Thermal Energy Storage. Proc. CSEE 2021, 41, 2682–2690. [Google Scholar]
- Wang, S.; Li, X.; Hao, Y. Coordinated peak regulation control strategy of BESS and thermal power units in high proportion new energy power system. In Proceedings of the 2020 IEEE Sustainable Power and Energy Conference, Chengdu, China, 23–25 November 2020. [Google Scholar]
- Chen, S.; Yang, Y.; Xu, Q.; Zhao, J. Coordinated Dispatch of Multi-Energy Microgrids and Distribution Network with a Flexible Structure. Appl. Sci. 2019, 9, 5553. [Google Scholar] [CrossRef]
- Wei, L.; Fang, F. H∞-LQR-Based Coordinated Control for Large Coal-Fired Boiler-Turbine Generation Units. IEEE Trans. Ind. Electron. 2017, 64, 5212–5221. [Google Scholar] [CrossRef]
- Zhang, M.; Gao, S.; Li, J. Power System Frequency Control under Large Frequency Difference Disturbance. In Proceedings of the 2021 IEEE International Conference on Sensing, Diagnostics, Prognostics, and Control (SDPC), Weihai, China, 13–15 August 2021. [Google Scholar]
- Yuan, X.; Li, X.; Tan, Z. Research on the Secondary Frequency Modulation Control Strategy of Energy Storage Battery. In Proceedings of the 2020 12th IEEE PES Asia-Pacific Power and Energy Engineering Conference, Nanjing, China, 20–23 September 2020. [Google Scholar]
- Fan, K.; Zhang, K.; Yang, L. Frequency Emergency Control Strategy Considering the Operation Speed of Frequency Regulation resources. In Proceedings of the International Conference on Power System Technology, Guangzhou, China, 6–8 November 2018. [Google Scholar]
- Feng, X.; Bao, L.; Zhang, J.; Wang, S. Multi-objective Cooperative Combustion Optimization Control Strategy for Thermal Power Units Based on IGPC Decoupling Control. Proc. CSEE 2021, 41, 3223–3231. [Google Scholar]
- Pang, Z.; Huang, Q.; Cao, Y.; Si, F. Modified Feed-forward Control Strategy for the Water Level of High-pressure Heater of 600 MW Coal-fired Power Plant. J. Eng. Therm. Energy Power 2021, 36, 106–113. [Google Scholar]
- Wei, H.; Lu, Y.; Yang, Y.; Zhang, C.; He, C.; Wu, Y.; Li, W.; Zhao, D. Research on influence of steam extraction parameters and operation load on operational flexibility of coal-fired power plant. Appl. Therm. Eng. 2021, 195, 117226. [Google Scholar] [CrossRef]
- Zhang, Y.; Wang, J.; Yang, S.; Gao, W. An all-condition simulation model of the steam turbine system for a 600 MW generation unit. J. Energy Inst. 2018, 91, 279–288. [Google Scholar] [CrossRef]
- Zhang, D.; Du, T.; Yin, H.; Xia, S.; Zhang, H. Multi-Time-Scale Coordinated Operation of a Combined System with Wind-Solar-Thermal-Hydro Power and Battery Units System with Wind-Solar-Thermal-Hydro Power and Battery Units. Appl. Sci. 2019, 9, 3574. [Google Scholar] [CrossRef]
- Liu, J.; Yan, S.; Zeng, D.; Hu, Y.; Lv, Y. A dynamic model used for controller design of a coal fired once-through boiler-turbine unit. Energy 2015, 93, 2069–2078. [Google Scholar] [CrossRef]
- Li, C.; Feng, C.; Li, J.; Hu, D.; Zhu, X. Comprehensive frequency regulation control strategy of thermal power generating unit and ESS considering flexible load simultaneously participating in AGC. J. Energy Storage 2023, 58, 106394. [Google Scholar] [CrossRef]
- Al-Maliki, W.A.K.; Alobaid, F.; Keil, A.; Epple, B. Dynamic Process Simulation of a Molten-Salt Energy Storage System. Appl. Sci. 2021, 11, 11308. [Google Scholar] [CrossRef]
- Xiong, X.; Wu, X. Coordinated control of heat-power integrated energy system using zone model predictive control with variable zone width. Appl. Therm. Eng. 2022, 217, 119270. [Google Scholar] [CrossRef]
- Wang, B.; Ma, H.; Ren, S.; Si, F. Effects of integration mode of the molten salt heat storage system and its hot storage temperature on the flexibility of a subcritical coal-fired power plant. J. Energy Storage 2023, 58, 106410. [Google Scholar] [CrossRef]
- Trojan, M.; Taler, D.; Dzierwa, P.; Taler, J.; Kaczmarski, K.; Wrona, J. The use of pressure hot water storage tanks to improve the energy flexibility of the steam power unit. Energy 2019, 173, 926–936. [Google Scholar] [CrossRef]
- Li, D.; Wang, J. Study of supercritical power plant integration with high temperature thermal energy storage for flexible operation. J. Energy Storage 2018, 20, 140–152. [Google Scholar] [CrossRef]
- Wang, Z.; Liu, M.; Yan, H.; Yan, J. Optimization on coordinate control strategy assisted by high-pressure extraction steam throttling to achieve flexible and efficient operation of thermal power plants. Energy 2022, 244, 122676. [Google Scholar] [CrossRef]
- Zhou, Y.; Wang, D. An improved coordinated control technology for coal-fired boiler-turbine plant based on flexible steam extraction system. Appl. Therm. Eng. 2017, 125, 1047–1060. [Google Scholar] [CrossRef]
- Bartnik, R.; Buryn, Z.; Hnydiuk-Stefan, A.; Szega, M.; Popławski, T. Power and Frequency Control in the National Power System of the 370 MW Coal Fired Unit Superstructured with a Gas Turbine. Energies 2020, 13, 2432. [Google Scholar] [CrossRef]
- Yang, Y.; Qin, C.; Zeng, Y.; Wang, C. Interval Optimization-Based Unit Commitment for Deep Peak Regulation of Thermal Units. Energies 2019, 12, 922. [Google Scholar] [CrossRef]
- Bianco, N.; Fragnito, A.; Iasiello, M.; Mauro, G.M. A comprehensive approach for the multi-objective optimization of Heat Recovery Steam Generators to maximize cost-effectiveness and output power. Sustain. Energy Technol. Assess. 2021, 45, 101162. [Google Scholar] [CrossRef]
- Chen, H.; Kim, M.-H. Thermodynamic Analysis and Working Fluid Selection of a Novel Cogeneration System Based on a Regenerative Organic Flash Cycle. Energies 2022, 15, 7843. [Google Scholar] [CrossRef]










| Response Time/s | Output Power /MW | Reservoir Heat | No Storage Heat | Percentage Increase/% |
|---|---|---|---|---|
| 73.32 | 237.6 | 0.7959 | 0.007175 | 99.10 |
| 302.55 | 237.6 | 0.8101 | 0.1977 | 75.60 |
| 500 | 237.6 | 0.8123 | 0.3658 | 54.97 |
| 600 | 237.6 | 0.8114 | 0.4358 | 46.29 |
Disclaimer/Publisher’s Note: The statements, opinions and data contained in all publications are solely those of the individual author(s) and contributor(s) and not of MDPI and/or the editor(s). MDPI and/or the editor(s) disclaim responsibility for any injury to people or property resulting from any ideas, methods, instructions or products referred to in the content. |
© 2023 by the authors. Licensee MDPI, Basel, Switzerland. This article is an open access article distributed under the terms and conditions of the Creative Commons Attribution (CC BY) license (https://creativecommons.org/licenses/by/4.0/).
Share and Cite
Li, L.; Li, W.; Ma, J. Research on Coordinated Control Strategy of Thermal Heating and Melting Depth of Steam Heating and Melting Salt Reservoir. Appl. Sci. 2023, 13, 4708. https://doi.org/10.3390/app13084708
Li L, Li W, Ma J. Research on Coordinated Control Strategy of Thermal Heating and Melting Depth of Steam Heating and Melting Salt Reservoir. Applied Sciences. 2023; 13(8):4708. https://doi.org/10.3390/app13084708
Chicago/Turabian StyleLi, Le, Wenyi Li, and Jianlong Ma. 2023. "Research on Coordinated Control Strategy of Thermal Heating and Melting Depth of Steam Heating and Melting Salt Reservoir" Applied Sciences 13, no. 8: 4708. https://doi.org/10.3390/app13084708
APA StyleLi, L., Li, W., & Ma, J. (2023). Research on Coordinated Control Strategy of Thermal Heating and Melting Depth of Steam Heating and Melting Salt Reservoir. Applied Sciences, 13(8), 4708. https://doi.org/10.3390/app13084708

