Next Article in Journal
One-Step Gait Pattern Analysis of Hip Osteoarthritis Patients Based on Dynamic Time Warping through Ground Reaction Force
Previous Article in Journal
GEE-Based Ecological Environment Variation Analysis under Human Projects in Typical China Loess Plateau Region
 
 
Font Type:
Arial Georgia Verdana
Font Size:
Aa Aa Aa
Line Spacing:
Column Width:
Background:
Article

Urban Expressway Renewal Strategy Based on Knowledge Graphs

1
SHU-UTS SILC Business School, Shanghai University, Shanghai 201800, China
2
Shanghai Engineering Research Center of Urban Infrastructure Renewal, Shanghai 200032, China
3
School of Engineering and Management, Pingxiang University, Pingxiang 337000, China
*
Authors to whom correspondence should be addressed.
Appl. Sci. 2023, 13(8), 4666; https://doi.org/10.3390/app13084666
Submission received: 10 March 2023 / Revised: 31 March 2023 / Accepted: 5 April 2023 / Published: 7 April 2023

Abstract

As an important element of urban infrastructure renewal, urban expressway renewal is of great significance to improve the commuting efficiency of cities (especially metropolitan cities), strengthen the service capacity of urban road facilities, and enhance the quality of cities. Considering the advantages of a knowledge graph in the integration of multi-source data and assisted decision-making based on knowledge reasoning, this paper provides assisted decision support for urban expressway renewal with the help of a knowledge graph. In this paper, we sorted out the concepts related to road renewal from road maintenance standards, designed an ontology concept matching algorithm to extract relevant concepts in existing ontologies, constructed concept models, and built a knowledge graph of expressway renewal with ontology as the carrier. Then, based on road maintenance standards and road properties, this work proposes a knowledge reasoning rule combined with case similarity for an expressway renewal strategy. The final experimental results verified the feasibility of the expressway renewal strategy based on the knowledge graph.

1. Introduction

With the continuous urbanization in China, the scale of major cities continues to expand and the pressure on the transportation network continues to rise. This trend has led to a dramatic increase in the demand for urban road renewal and the growing importance of urban expressways, which have become a long-term issue for metropolitan cities to face in terms of maintenance, planning, and construction. The essence of urban renewal is to recreate spatial values and redistribute new benefits through the restructuring of spatial resources [1], promoting sustainable urban development. Urban expressways include urban roads with central dividers, with more than four lanes, and with full or partial use of stereo crossover and controlled access for vehicles traveling at higher speeds. As an essential trunk road in the urban transportation network, expressways bear the main load of urban traffic and play an important role in the metropolitan transportation system [2,3]. Urban expressway renewal is increasingly becoming an important part of urban renewal and has a profound impact on urban traffic efficiency and long-term development.
Urban road renewal decisions are highly complex and often need to be considered from the perspectives of multi-dimensionality, multi-level, and multi-subject participation [4], and a large amount of decision data has multi-source heterogeneous characteristics, which brings challenges to efficient renewal decisions and makes scientific decisions more and more important for successful urban renewal plans [5]. Researchers have explored multiple perspectives on urban renewal decision-making [6,7], sustainability based urban renewal plans [8], renewal decision models that consider the needs of different stakeholders [9], a parking feature renewal decision support model [10], and reuse of historical buildings in urban design [11]. In the trend of the skyrocketing number of urban motor vehicles and the continuous increase of pressure on urban transportation networks, studies focusing on urban expressway renewal decisions are instead insufficient. Urban renewal decisions including expressway renewal are based on multiple sources of data and practical experiences; how to integrate and intellectualize these data in the context of big data to support urban renewal decisions is a new topic and is significant for urban expressway renewal and can provide insights for other aspects of urban renewal.
Knowledge graphs are data graphs designed to accumulate and deliver real-world knowledge with nodes representing entities and edges representing different relationships between entities [12], using graph-based data models to capture knowledge from application scenarios that include integrating, managing, and extracting value from large-scale multi-source data [13]. Knowledge graphs mine, organize, and efficiently manage knowledge from large-scale data to support the effective use of knowledge in different application scenarios, improving the quality and intelligence of services [14,15]. As an important part of urban transportation infrastructure renewal, the decision-making process of urban expressway renewal necessarily involves the support of multiple sources of data and domain knowledge. Using knowledge graph as means to model expressway renewal, we can integrate and intellectualize relevant data and knowledge, and establish direct potential relationships between roads and renewal schemes with the help of knowledge reasoning will help to quickly generate expressway renewal schemes, promote the intelligence of expressway renewal decisions, and enhance the scientific and efficient decision-making.
The main contributions of this paper are as follows.
To the best of our knowledge, this research is the first work to construct an urban road renewal knowledge graph for urban infrastructure renewal decision-making.
The construction of the road renewal knowledge graph promotes the integration of data and knowledge from industry standards and existing ontologies, and provides a reference solution to the problem of data heterogeneity from multiple sources in urban infrastructure renewal decision-making.
The road conditions and maintenance standards in industry standards are transformed into reasoning rules to realize expressway renewal decisions through knowledge inference, which provides an intelligent decision method for urban infrastructure renewal.
An urban expressway renewal algorithm based on case similarity is proposed, which is combined with knowledge inferencing to provide more effective decisions for expressway renewal.
The rest of this paper is organized as follows. Section 2 describes the related work. Section 3 presents the materials and methods of this paper. Section 4 is the implementation of the knowledge graph. Section 5 describes the design of knowledge reasoning rules. Section 6 presents an experimental analysis of road renewal decision-making. Section 7 is the conclusion of this paper.

2. Related Work

With the increase in urban population and vehicle density, traffic problems are becoming more and more prominent, and urban expressways have become an important infrastructure to improve commuting efficiency and alleviate traffic problems. As an important element in urban renewal, urban road maintenance and construction have become an important topic.
Kim et al. proposed a technical analysis framework including economic and non-economic aspects [16], which was applied to identify four effective strategies for road construction and maintenance in terms of cost-effectiveness and road performance. Jing et al. adopted the AHP method to construct a comprehensive multi-indicator decision method for pavement maintenance [17], which provides a solution reference for pavement renewal decisions. Zhang et al. developed a road damage data set based on road-related technical standards [18], which can be used for automatic road disease detection and road assessment based on deep learning, which helps the research of automatic road disease detection and road maintenance. Fan et al. analyzed the accessibility characteristics of urban roads and the problems in road renewal [19]. Related studies were more concerned with road renewal problems and road condition assessment, and fewer studies focused on urban road renewal decisions or strategies.
Knowledge graphs have been heavily applied in research seeking solutions to urban problems. To meet the needs of smart city construction, a knowledge graph was used to support urban governance tasks [20]. The urban rail transit emergency knowledge graph provides a historical fault-based analysis of emergencies and provides knowledge query and semantic search services for operators [21]. Ahmed et al. performed traffic anomaly trajectory detection with the help of a knowledge graph [22]. Han et al. identified urban soil pollution risks and predicted pollution-related events by constructing an urban contaminated site knowledge graph [23]. Tan et al. utilized an urban traffic knowledge graph to integrate multi-source traffic data and realized the knowledge of traffic entities [24]. An urban traffic knowledge graph was also used for querying traffic knowledge subgraphs [25]. Zhao et al. performed urban multi-source spatiotemporal data analysis with the help of a knowledge graph [26]. Zeng et al. predicted subway passenger flow by a constructed subway knowledge graph [27]. All these studies have realized the diversity and heterogeneity of urban-oriented decision data and the importance of intelligent, knowledge-driven decision-making, but research oriented to urban road renewal problems, especially knowledge-driven decision-making for expressway renewal, still has to be explored.
Ontology is a formal representation of objects and their relationships in the real world. It describes things with a graphically structured data model in the form of triples, so that various terms have clear meanings and are easy for computers to understand and process [28]. Ontology is used to standardize vocabularies and terms to provide a unified domain knowledge model for knowledge integration [29]. Knowledge graphs based on shareable ontologies have stronger interoperability, and a large number of knowledge graphs are implemented based on ontologies [12]. Related studies have used ontologies as scalable knowledge representation frameworks [28], reusing existing concepts to achieve the representation of new knowledge in the domain, or object classification using engineering documents, reports, and expert experience to achieve ontological modeling for domain knowledge [30]. Ontologies are also used as the schema layer of knowledge graphs, which are realized by mapping the schema layer to the data layer to integrate heterogeneous data [31], while Oliveira et al. use ontologies as the underlying data model to enrich knowledge graphs by matching multiple data models with candidate entity types and candidate attribute sets [32]. Based on ontologies, a large number of instances and the relationships between them are formally described and eventually become available knowledge. In terms of ontology construction, owlready2 and RDFlib are two major tools [33,34], which can provide comprehensive support for automatic ontology construction, batch population, and retrieval. In this paper, we apply ontology, a well-established method for knowledge organization and representation, to the implementation of a conceptual model for urban road renewal, using ontology as the basis of the knowledge graph.
Related studies have been conducted to improve the efficiency and quality of decision-making by matching decision options or discovering potential relationships through knowledge inference. Kamsu-Foguem et al. implemented equipment maintenance decisions through integrated expert knowledge and logical rule inference [35]. In intelligent automated machining decision-making, the query language Cypher of the graph database neo4j was used for relational reasoning to achieve process generation with the help of part information, process knowledge, and equipment resources in the knowledge graph [36]. Jiao et al. identified the most reasonable rescue measures in disaster scenarios using the constructed knowledge graph of earthquake disasters based on the similarity between object states and targets [37]. In the medical field, graph data are converted into rules to enable patient feature-based assisted medical decision-making through inference [14], and case screening implementation guidelines are used as the basis for knowledge-based inference for medical sampling resource allocation [38]. These studies mainly design inference rules with the help of expert experience, process flow, or object similarity, and establish new associations based on facts to achieve assisted decision-making. In urban infrastructure renewal decisions, a large amount of expertise is presented as industry standards, and it is significant to model the knowledge of these standards to drive efficient urban facility renewal decisions with knowledge.

3. Materials and Methods

In this paper, we designed reasoning rules based on road maintenance-related standards, combine cosine similarity, and use a knowledge graph as a carrier to precisely match reasonable renewal solutions for expressways through knowledge reasoning and case similarity to provide a strategic reference for urban infrastructure renewal.
According to the description of knowledge graphs from the perspective of a directed graph by scholars [12,13], the knowledge graph of urban road renewal in this paper can be defined as G = <E, R, P, U>, where E stands for entity set such as city, urban expressway, and pavement energy condition; R stands for the set of relationships among entities; P is the entity property value in the form of numerical value, string, etc.; and U stands for the reasoning rule set. In knowledge graph G, facts in triplet form are formed by (E, R) and (E, P), and finally form the rich knowledge network in the knowledge graph.
We constructed the knowledge graph of urban road renewal first, and the specific implementation process is shown in Figure 1. To model urban road renewal based on multi-source data, this paper adopts ontology as the data model, builds a conceptual model of urban road renewal based on the existing ontology knowledge base, and refers to the standards and guidelines related to urban road renewal. Then, focusing on urban expressway renewal, we populated the collected expressway related data and stored the graph data with the help of the neo4j graph database to realize visualization. On this basis, SWRL (Semantic Web Rule Language) reasoning rules for expressway renewal decisions were designed to realize the intelligent decision of expressway renewal by the combination of logical rule reasoning and case similarity.
In Figure 1, to enhance the interoperability of the knowledge graph of urban road renewal and realize the integration and sharing of knowledge, this paper used the existing ontology knowledge base as one of the bases of the conceptual model, and extracted reusable concepts and relations from the existing ontology to enrich the conceptual model of urban road renewal. In the construction and implementation of the knowledge graph, ontology was used as the realization method to build the road renewal ontology knowledge base through the ontology automation strategy. The knowledge base integrated the concepts and knowledge into the existing ontology, and provided the conceptual framework and basic terminology knowledge for the urban road updating knowledge graph.
To provide a basic conceptual framework for the construction of the knowledge graph, this paper used the urban renewal guidelines and industry standards as references. Specifically, the standards of ‘Technical specifications for maintenance of highway asphalt pavement’ (JTG 5142—2019) and ‘Technical specifications for preventive maintenance of highway asphalt pavement’ (JTG/T 5142-01—2021) provide a large amount of road maintenance-related knowledge, especially the content related to road diseases and corresponding disease treatment measures, which provides rich knowledge material for this research on expressway renewal. These two standards specify the main types of road maintenance, such as preventive maintenance, repair maintenance, and emergency maintenance, as well as road diseases such as crack type, deformation type, and surface damage type. Based on these entity types, the conceptual model of expressway renewal is studied in this paper. The main concepts and properties extracted from the two standards are shown in Figure 2.
Based on Figure 2, this paper further abstracted the road maintenance-related concepts and describes them with various categories and road properties to lay the foundation for establishing a knowledge system oriented to expressway renewal. The basic concept structure of road maintenance and road properties extracted based on Figure 2 and the standards are shown in Figure 3 and Table 1.
The basic conceptual structure in Figure 3 provides the basis for implementing the corresponding road renewal program according to the road condition and disease, and is an important part of the road renewal conceptual model.
Among the main properties of the urban road in Table 1, the object property hasCondition associates the road with the pavement functional condition object, the data property trafficLoad indicates the traffic load condition of the road, and its value is one of the strings “极重” (extremely severe), “特重” (particularly severe), “重” (severe), “中” (moderate), or “轻” (mild). PCI is the pavement damage condition index, RDI is the pavement rutting depth index, RQI is the pavement ride quality index, and SRI is the pavement skid resistance index, and the values of these four attributes are all numerical. The properties appliSolution and avaiSolution are the applicable and available solutions to associate the road with damage treatment, respectively.
Existing ontologies provide the underlying framework for the description of these concepts to some extent, and reusing existing ontologies helps to share and expand the knowledge and improve interoperability among systems based on these ontology models. Ontobee, an ontology linking data service platform, provides links to more than 250 important ontologies [39], which provides important support for the organization, retrieval, and reuse of domain knowledge. The urban renewal-related concepts are accessed through keyword searches on the Ontobee platform again. Urban renewal guidelines and industry standards bring together a large number of specialized vocabularies in this field, which can provide conceptual materials and a basis for the construction of conceptual models. Through the search of keywords such as “city”, “transportation”, “road”, etc., we obtained two relevant ontologies from the Ontobee platform, and the specific information is as follows (Table 2).
Environment ontology (ENVO) is an ontology that represents the knowledge of concepts related to the environment, environmental processes, ecosystems, habitats, etc. This ontology provides concepts related to transportation facilities. Semantic science integrated ontology (SIO) is a simple, comprehensive ontology that provides a descriptive framework for objects, processes, and their properties, covering common types of concepts and relationships, specifically spatial areas, organizations, and other concept categories. Both ontologies provide process concept classes, which can provide a class basis for the urban renewal process. Specifically, this paper used owlready2 and the concept of fuzzy matching strategy (Algorithm 1) to extract reusable concepts and their hierarchical relationships from ENVO and SIO through the identified keywords.
Algorithm 1. Ontology concept matching
Input: O, keyword
Output: R
1:R = [ ]
2:C = O.search(label = “*keyword*”) # Step 1: Search concepts based on the keyword
3:for c in C do        # Step 2: Returns the class hierarchy of all concepts
4:  S = list(c.subclasses())
5:  for s in S do     # Step 2.1: Get all subclasses of a concept
6:     r = (s, subClassOf, c)
7:     R.append(r)
8:  endfor
9:  F = list(c.is_a)   # Step 2.2: Get the parent class of the concept
10:  for f in F do
11:     r = (c, subClassOf, f)
12:     R.append(r)
13:  endfor
14:endfor
15:return R       # Step 3: Returns the hierarchical relationship of concepts
In Algorithm 1, the input O and keyword are the ontology loaded by owlready2 and the identified keywords related to urban roads, respectively. The output R is the hierarchical relationships of the concepts corresponding to the keywords obtained by fuzzy matching of concept labels. Combining these concept hierarchy relationships with the basic conceptual structure in Figure 2, a relatively well-developed conceptual model of urban road renewal can be built. Algorithm 1 mainly retrieves the corresponding concept classes with the help of fuzzy matching based on concept labels provided by owlready2, and then extracts the subclasses collection and direct parents of this concept through two functions of owlready2, subclasses() and is_a, obtains its upper and lower concept relationships, and then filters the required relationships by manual means, and the finalized hierarchical relationships are combined into the ontology concept model. Firstly, algorithm 1 searches all concepts whose concept label contains input keywords from ontology, and then uses the built-in function of owlready2 to obtain the parent class and subclass of concepts, and finally returns the concept corresponding to keywords and its parent–child relationship in the form of triples.
In this paper, we first realized the automatic construction of urban road renewal ontology with the help of owlready2, and then reused some concepts in ENVO and SIO with the help of protégé to automatically construct the normative terms identified from the two standard documents into concept classes and instances in batch by RDFlib, and finally realized the urban road renewal knowledge graph. Applying knowledge graphs to road renewal-assisted decision-making needs to be realized by knowledge reasoning. In this paper, road maintenance standards were used as the basis, and SWRL was used to design reasoning rules to transform the logic in the standards into computer-executable rules. Specifically, the corresponding renewal measures are matched according to the road grade, traffic load level, pavement functional condition, and other conditions, and the possible road damage types are matched according to the pavement functional condition and damage causes to provide a basis for preventive maintenance. The decision-making process of expressway renewal based on the knowledge graph is shown in Figure 4.
In the decision-making process of Figure 4, based on the knowledge system provided by the urban road renewal knowledge graph, the inference engine compares the road attributes with the road condition criteria based on the knowledge inference rules, and if the corresponding renewal conditions are satisfied, the corresponding update measures are matched to the expressway instances, thus realizing the generation and storage of the expressway renewal solutions. For an expressway instance that is not matched with a suitable renewal scheme, cosine similarity is utilized to calculate the similarity between this instance and instances with the corresponding renewal scheme in the graph, and matches the renewal scheme of the expressway with the greatest similarity to the current instance, to realize the auxiliary decision of expressway renewal based on the combination of knowledge reasoning and case similarity matching finally. The cosine similarity formula used in this paper is shown in Equation (1). The similarity-based expressway renewal strategy is implemented by Algorithm 2.
s = i = 1 n p i v p i u i = 1 n p i v 2 i = 1 n p i u 2
In Equation (1), p i v and p i u are the attribute values of expressway v and u corresponding to the ith attribute, respectively, and s is the cosine similarity of the two expressways. For a relatively comprehensive comparison, attributes such as trafficeLoad, PCI, RDI, RQI, and SRI are used as different dimensions of the comparison vector in the similarity calculation. For the attribute values of string type describing the degree (extremely severe, particularly severe, severe, moderate, and mild) are converted to numerical values, and the specific correspondence is shown in Table 3.
Algorithm 2. Expressway renewal based on case similarity
Input: x, x  E
Output: x
1:T = [ ], Y = [ ]      # Step 1: Instance set initialization
2:x.appliSolution = [ ], x.avaiSolution = [ ] # Step 2: Instance relationship initialization
3:for e in E do      # Step 3: Preliminary screening of similar instances
4:   if e.hasCondition == x.hasCondition then
5:      if e.appliSolution != [ ] or e.avaiSolution != [ ] then
6:         T += e
7:      endif
8:   endif
9:endfor
10:v = [x.trafficLoad, x.PCI, x.RDI, x.RQI, x.SRI] # Step 4: Identify attributes for comparison
11:for t in T do              # Step 5: Similarity calculation
12:   u = [t.trafficLoad, t.PCI, t.RDI, t.RQI, t.SRI]
13:   s(v, u) = s in Equation (1)
14:   Y.append(t + [s(v, u)])
15:endfor
16:h = Y [0]
17:for y in Y   do # Step 6: Obtain the instance with the greatest similarity
18:   if y.s >= h.s then
19:      h = y
20:   endif
21:endfor
22:x.appliSolution = h.appliSolution     # Step 7: Matching solutions
23:x.avaiSolution = h.avaiSolution
24:return x         # Step 8: Return the instance with solutions
The implementation of Algorithm 2 requires retrieving all the examples of expressways after inference with the help of owlready2, whose inputs are the current expressway instances x and the set of all expressway instances E that fail to match the corresponding renewal solution by knowledge inference. hasCondition and road renewal solution properties (appliSolution, avaiSolution) are filtering conditions, i.e., a road is added to the data set T when the functional condition of the road surface is the same as the current road and when the road has a corresponding update solution. Then, based on the vector composed of road attributes that can reflect the condition of the expressway, equation (1) is used to calculate the cosine similarity between the expressway instances in T and x, and the renewal solutions of the instance with the greatest similarity to x that is finally obtained is matched to the current instance. The output of Algorithm 2 is the information of the expressway x after matching it to the renewal solutions by case similarity.

4. Implementation of the Knowledge Graph

In this paper, we first combined the basic concept structures extracted from the standards and the keyword-related concept hierarchies matched from the online ontology (Table 4) to construct an ontology-oriented concept model for urban road renewal.
The concepts and hierarchical relationships in Table 4 are used as the parents of the concepts related to road renewal and combined with the various attributes in Table 2 to form a conceptual model of urban road renewal (Figure 5).
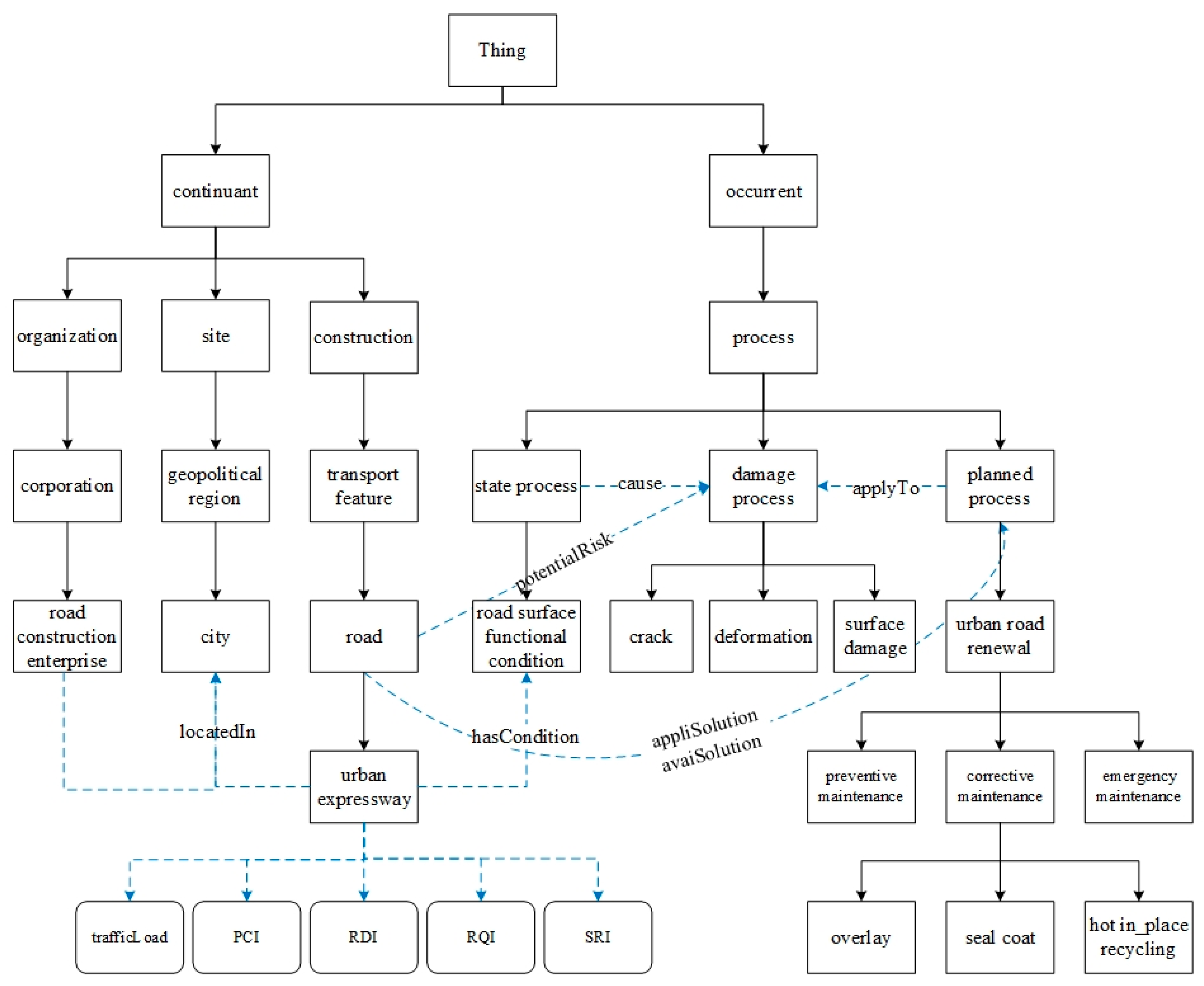
In the conceptual model in Figure 5, the types, relationships (object property), and properties (data property) of urban expressways and related road condition processes, disease processes, and planning processes are clarified to provide a basic conceptual framework for the implementation of the knowledge graph. In Figure 5, the solid arrows and dashed arrows between rectangles are the hierarchical relationships between concept classes and object property connecting different types of entities (e.g., hasCondition), respectively, and the arrows connecting rectangles with rounded rectangles (e.g., urban expressway and PCI) indicate data properties whose values are mostly numerical values or strings. Based on the conceptual model, the ontology is used to realize the formal description of the main concepts and attributes of road renewal, and the final ontology knowledge base was stored in the neo4j graph database to visualize the knowledge (Figure 6).
The knowledge graph in Figure 6 mainly shows some examples of expressways, cities, and pavement functional conditions for urban road updates, involving basic information such as expressway location and road conditions. The graph provides a decision knowledge resource for road renewal knowledge-based urban expressway renewal decisions.

5. Reasoning Rule Design for Road Renewal Decision

The design of the reasoning rules is a key part of realizing the knowledge graph and graph knowledge utilization; therefore, this section introduces the rule design separately. Knowledge reasoning rules are the key to realizing knowledge utilization and assisting in decision-making. Expert experience, technical specifications, industry standards, etc., are important bases for designing inference rules. Based on road maintenance standards, 35 knowledge reasoning rules were designed by SWRL in this paper (Table 5, Table 6, Table 7, Table 8 and Table 9 and Appendix A). Among them, Table 6, Table 7, Table 8 and Table 9 are mainly for expressways with heavy traffic loads (including extremely severe, particularly severe, and severe levels), and the tables in Appendix A are for expressways with light traffic loads (including moderate and mild).
Rule R1 determines the pavement functional condition y of the expressway x based on the hasCondition attribute, and then obtains the cause res of the road damage z through the causedBy property, and then applies the contains function in SWRL to compare whether res contains the attribute value cdt of y. If it does, it matches the potential risk of the expressway x through the property potentialRisk. cdt is the value of the hasValue property, which is a string that represents the Chinese label of the object to facilitate the comparison of Chinese strings. Corresponding to Table 3, the Chinese strings “重”(severe) and “中轻”(severe) in the rule are used to match the trafficLoad property values in the form of Chinese strings.
In Table 6, the rule sets R2.1.1 and R2.1.3 are the renewal rules of expressways for severe traffic load, slip resistance loss, or pavement wear, respectively. These rules are mainly based on the traffic load of expressways, pavement functional conditions, different schemes of PCI, RQI, RDI, and SRI requirements to match expressways, and the corresponding renewal solutions (including the later rules). In the rules of Table 6, the characters tld and cdt denote different values of traffic load and road surface functional conditions, respectively, where the surface road traffic load degree tld has values of extremely severe, particularly severe, or severe corresponding to Table 3, and the value of cdt is skid resistance loss or pavement wear.
Table 6. Renewal rules for expressways with slip resistance loss/pavement wear and severe traffic load.
Table 6. Renewal rules for expressways with slip resistance loss/pavement wear and severe traffic load.
Rule NameRule Content
R2.1.1.1
R2.1.3.1
Rule: urban_expressway(?x), trafficLoad(?x, ?tld), contains(?tld, “重”^^xsd:string), hasCondition(?x, cdt), PCI(?x, ?pci), greaterThanOrEqual(?pci, 85), RQI(?x, ?rqi), greaterThanOrEqual(?rqi, 85) -> appliSolution(?x, micro_surfacing)
R2.1.1.2
R2.1.3.2
Rule: urban_expressway(?x), trafficLoad(?x, ?tld), contains(?tld, “重”^^xsd:string), hasCondition(?x, cdt), PCI(?x, ?pci), greaterThanOrEqual(?pci, 80), RQI(?x, ?rqi), greaterThanOrEqual(?rqi, 80), RDI(?x, ?rdi), greaterThanOrEqual(?rdi, 80) -> appliSolution(?x, composite_seal)
R2.1.1.3
R2.1.3.3
Rule: urban_expressway(?x), trafficLoad(?x, ?tld), contains(?tld, “重”^^xsd:string), hasCondition(?x, cdt), overlay(?y), PCI(?x, ?pci), greaterThanOrEqual(?pci, 83), RQI(?x, ?rqi), greaterThanOrEqual(?rqi, 83), RDI(?x, ?rdi), greaterThanOrEqual(?rdi, 80) -> appliSolution(?x, ?y)
R2.1.1.4
R2.1.3.4
Rule: urban_expressway(?x), trafficLoad(?x, ?tld), contains(?tld, “重”^^xsd:string), hasCondition(?x, cdt), hot_in_place_recycling(?z), PCI(?x, ?pci), greaterThanOrEqual(?pci, 80), RQI(?x, ?rqi), greaterThanOrEqual(?rqi, 80), RDI(?x, ?rdi), greaterThanOrEqual(?rdi, 70) -> appliSolution(?x, ?z)
The rule set R2.1.2 in Table 7 implements the expressway renewal decision for pavement water seepage by three rules. In the rule set, the value of tld is extremely severe, particularly severe, or severe, and the value of cdt is pavement seepage.
Table 7. Renewal rules for expressways with pavement seepage and severe traffic load.
Table 7. Renewal rules for expressways with pavement seepage and severe traffic load.
Rule NameRule Content
R2.1.2.1Rule: urban_expressway(?x), trafficLoad(?x, ?tld), contains(?tld, “重”^^xsd:string), hasCondition(?x, cdt), PCI(?x, ?pci), greaterThanOrEqual(?pci, 85), RQI(?x, ?rqi), greaterThanOrEqual(?rqi, 85) -> appliSolution(?x, micro_surfacing)
R2.1.2.2Rule: urban_expressway(?x), trafficLoad(?x, ?tld), contains(?tld, “重”^^xsd:string), hasCondition(?x, cdt), PCI(?x, ?pci), greaterThanOrEqual(?pci, 80), RQI(?x, ?rqi), greaterThanOrEqual(?rqi, 80), RDI(?x, ?rdi), greaterThanOrEqual(?rdi, 80) -> appliSolution(?x, composite_seal)
R2.1.2.3Rule: urban_expressway(?x), trafficLoad(?x, ?tld), contains(?tld, “重”^^xsd:string), hasCondition(?x, cdt), overlay(?y), PCI(?x, ?pci), greaterThanOrEqual(?pci, 83), RQI(?x, ?rqi), greaterThanOrEqual(?rqi, 83), RDI(?x, ?rdi), greaterThanOrEqual(?rdi, 80) -> appliSolution(?x, ?y)
In Table 8, a rule set R2.1.4 focuses on expressways with heavy traffic loads and aging asphalt, and matches the corresponding renewal solution in combination with the renewal solution index requirements, thus realizing the assisted renewal decision-making process. In the rule set, the value of tld is extremely severe, particularly severe, or severe, and the value of cdt is asphalt aging.
Table 8. Renewal rules for expressways with aging asphalt and severe traffic load.
Table 8. Renewal rules for expressways with aging asphalt and severe traffic load.
Rule NameRule Content
R2.1.4.1Rule: urban_expressway(?x), trafficLoad(?x, ?tld), contains(?tld, “重”^^xsd:string), hasCondition(?x, cdt), PCI(?x, ?pci), greaterThanOrEqual(?pci, 85), RQI(?x, ?rqi), greaterThanOrEqual(?rqi, 85) -> appliSolution(?x, micro_surfacing)
R2.1.4.2Rule: urban_expressway(?x), trafficLoad(?x, ?tld), contains(?tld, “重”^^xsd:string), hasCondition(?x, cdt), PCI(?x, ?pci), greaterThanOrEqual(?pci, 80), RQI(?x, ?rqi), greaterThanOrEqual(?rqi, 80), RDI(?x, ?rdi), greaterThanOrEqual(?rdi, 80) -> appliSolution(?x, composite_seal)
R2.1.4.3Rule: urban_expressway(?x), trafficLoad(?x, ?tld), contains(?tld, “重”^^xsd:string), hasCondition(?x, cdt), hot_in_place_recycling(?z), PCI(?x, ?pci), greaterThanOrEqual(?pci, 80), RQI(?x, ?rqi), greaterThanOrEqual(?rqi, 80), RDI(?x, ?rdi), greaterThanOrEqual(?rdi, 70) -> appliSolution(?x, ?z)
The rule set R2.1.5 in Table 9 matches the renewal solution for expressways with extremely severe, particularly severe, or severe traffic loads and pavement irregularity by two rules, from the perspective of the optional thin-layer overlay and hot in- place recycling options. In the rule set, the value of tld is extremely severe, particularly severe, or severe, and the value of cdt is pavement irregularity.
Table 9. Renewal rules for expressways with pavement irregularity and severe traffic load.
Table 9. Renewal rules for expressways with pavement irregularity and severe traffic load.
Rule NameRule Content
R2.1.5.1Rule: urban_expressway(?x), trafficLoad(?x, ?tld), contains(?tld, “重”^^xsd:string), hasCondition(?x, cdt), PCI(?x, ?pci), greaterThanOrEqual(?pci, 80), RQI(?x, ?rqi), greaterThanOrEqual(?rqi, 80), RDI(?x, ?rdi), greaterThanOrEqual(?rdi, 80) -> avaiSolution(?x, thin_overlay), avaiSolution(?x, seal_overlay)
R2.1.5.2Rule: urban_expressway(?x), trafficLoad(?x, ?tld), contains(?tld, “重”^^xsd:string), hasCondition(?x, cdt), hot_in_place_recycling(?z), PCI(?x, ?pci), greaterThanOrEqual(?pci, 80), RQI(?x, ?rqi), greaterThanOrEqual(?rqi, 80), RDI(?x, ?rdi), greaterThanOrEqual(?rdi, 70) -> avaiSolution(?x, ?z)
The rule sets R2.2.1 and R2.2.3 in Table A1 from Appendix A are for two types of expressways with moderate or mild traffic loads, respectively, for loss of skid resistance and pavement wear. Since the road renewal options are the same for roads with moderate and mild traffic loads, the contains function screens the expressways by tld values of “moderate” or “mild” and matches the applicable or available options according to the functional condition of the pavement and the solution index requirements. The value of tld is moderate or mild, and the value of cdt is skid resistance loss or pavement wear.
In Table A2 from Appendix A, the rule set R2.2.2 contains four rules to make renewal decisions for expressways with moderate or mild traffic loads and water seepage on the pavement from the perspective of four different renewal scenarios. In the rule set, the value of tld is medium or mild, and the value of cdt is pavement seepage.
Table A3 from Appendix A shows the rule set R2.2.4 for the renewal of expressways with moderate or mild traffic loads and asphalt aging, with the value of tld set as moderate or mild and the value of cdt as asphalt aging in each rule. The rule set matches different renewal options from the perspective of index requirements for fog seal, micro-surface, composite seal, and hot in-place recycling of renewal solutions.
For expressways with moderate or mild traffic loads and uneven pavement, the rule set R2.2.5 in Table A4 matches the corresponding renewal solutions from the perspective of the index requirements of the two types of available schemes, namely thin-layer overlay and hot in-place recycling. The value of tld is moderate or mild, and the value of cdt is pavement irregularity.

6. Experimental Analysis of Road Renewal Decision-Making

6.1. Results of Expressway Based on Knowledge Graph

In this paper, we used owlready2 and RDFlib to batch-fill the expressway instances, pavement functional condition instances, road damage instances, and damage treatment instances into the urban road renewal ontology, to provide data support for expressway renewal decisions. Combined with the scenario of expressway renewal in this paper, the designed expressway instance data are shown in Table 10.
Table 10 shows example data of expressways designed according to the two road maintenance standards, which contain the main attributes used to evaluate roads. Since many metropolitan cities treat expressways as Class I roads, this paper also sets the road class of expressways as Class I roads, and corresponds the expressway renewal requirements to the requirements in the standards for Class I roads.
Based on the example data of the expressway in Table 10 and the knowledge reasoning rules, the knowledge inference based on the knowledge graph matches the expressway to the corresponding renewal solutions (Figure 7).
In the example in Figure 7, the relationships in the boxes are the results were obtained by inference. The inference machine first matched the potential risk of the road (e.g., cracking, loosening, and block cracking) based on the functional condition of the pavement (hasCondition) of the expressway EW12 and the causes of road damages by rule R1, which provides a reference for the preventive maintenance of the expressway. Properties such as road surface functional condition, traffic load, and PCI provided the basis for matching the renewal solution of the expressway, and based on these properties, the reasoner matched the one of the four corresponding applicable renewal solutions for EW12 with the help of rule set R2. The inspection of the reasoning results of the expressway renewal revealed that there is one example (EW14) that failed to match the renewal solution; therefore, based on the decision-making process in Figure 4, a further case similarity-based auxiliary decision strategy was required. Based on the attribute vector similarity, Algorithm 2 matched the expressway EW02 with the most similar road condition to EW14, and matched the renewal solution corresponding to EW02 for EW14 (Figure 8).
In Figure 8, as the expressway EW14 failed to obtain the renewal solution through knowledge inference, Algorithm 2 matched five applicable solutions for EW14 based on the attributes of pavement functional condition, traffic load, PCI, RDI, RQI, SRI, and cosine similarity, and achieved the intelligent decision of expressway renewal. This result shows that combining case similarity with knowledge inference can provide more comprehensive support for expressway updating decision-making. Table 11 shows the statistics of inference results from the relational perspective.
As can be seen from Table 11, there were 95 object property assertions in the knowledge graph, among which 65 new relations were established on the three properties of potentialRisk, appliSolution, and avaiSolution by expressway renewal decision, accounting for 68.4% of the total number of assertions, indicating that the facts in the knowledge graph effectively support the knowledge reasoning process and the expansion of new knowledge was achieved.
This paper integrated and semanticized urban road maintenance standards and existing ontology concepts through a knowledge graph, established a knowledge graph for urban road renewal and used the knowledge graph as a carrier to describe road maintenance standards with SWRL, established a knowledge reasoning rule set, combined knowledge inference and case similarity to realize an expressway renewal decision based on road condition indicators, formed a set of intelligent solutions for urban infrastructure renewal, and provided a new idea for the research and practice of efficient urban renewal strategies.

6.2. Discussion

From the experimental results, it can be seen that the ontology-based knowledge graph achieved the knowledge representation of urban expressway renewal in the context of multi-source data. The expressway renewal knowledge graph semanticized road maintenance standard text data, and existing ontology concepts into computable inference knowledge, integrated multi-source data and knowledge in road renewal decision-making, provided a reference scheme for the semantic description of urban expressways based on road attributes (road condition, traffic load degree, road index, etc.), and made a unified and consistent knowledge resource for expressway renewal decision-making, which helps to improve the efficiency of expressway renewal decisions. Specifically, the research helps to solve the following problems.
First of all, the strategy provides solutions to the problem of multiple sources of heterogeneous data for expressway renewal decision-making. A large amount of data and experience on which expressway renewal decisions are based often exists in the form of guidelines and industry standards, which are scattered among multiple text documents, and project decision makers often need to extract domain knowledge from multiple documents to achieve more scientific and effective decisions. In this paper, two industry standards were used as examples to extract concepts and relationships specific to road renewal and we incorporated relevant concepts from existing ontologies to integrate and intellectualize concepts and their relationships in an ontology-based knowledge graph, which provides a more consistent knowledge framework for road renewal decision-making and helps different projects share and reuse this knowledge, reducing the workload of decision makers and decreasing the difficulty of decision-making.
Secondly, it helps multiple parties involved in the decision-making process of expressway renewal to reach a consensus. The decision on expressway renewal depends on the collaboration of multiple parties, but the data and knowledge of each decision maker are very different, so it is difficult to reach a consensus on the decision, which ultimately affects the decision-making efficiency. The road renewal knowledge graph constructed in this paper is based on ontology, which helps to integrate and unify related knowledge, and it is easy to expand and update knowledge. Finally, it creates conditions for the integration and standardization of multiple knowledge sources, which helps decision makers to reach a consensus at the knowledge level, to realizes a scientific and efficient expressway renewal decision.
Finally, using industry standards as the basis for knowledge reasoning helps to improve the accuracy and intelligence of city renewal decision-making. In this paper, we used two industry standards as the basis, extracted road renewal-related conditions and measures, and used SWRL to describe this knowledge as inference rules and integrated them into the knowledge graph to provide inference support for road renewal decision-making, which can improve the accuracy and quality of decision-making on the basis of efficiency compared with the manual method, provide intelligent auxiliary decision support for expressway renewal decisions, and promote intelligent expressway decision-making.

7. Conclusions

In this paper, the road maintenance standards and the existing ontology knowledge base were used as the basis to extract and organize the road renewal-related terms, construct the conceptual model of expressway renewal, and implement the expressway renewal knowledge graph by an automated ontology strategy based on owlready2 and RDFlib. In the expressway renewal knowledge graph, the maintenance requirements in the road maintenance standards were designed as 35 reasoning rules for expressway renewal. In addition, to prevent some expressways from not being matched to a corresponding renewal solution, this work proposed a case matching strategy based on cosine similarity to match the renewal scheme of the expressway with the highest similarity to the expressway without the renewal solution. The final experimental results showed that the knowledge graph-based expressway renewal strategy can match applicable and available renewal solutions for expressways based on different road conditions, and the strategy helps to improve the efficiency of urban expressway renewal decisions.
The shortcomings of this paper mainly lie in the lack of real data with complete road condition information to realize the test of the strategy. In future work, it is an important direction to cooperate with urban traffic management and construction departments to apply real data to road renewal decisions. Based on real data, on the one hand, it can verify the practicality of the knowledge graph-based expressway renewal strategy, and on the other hand, it can provide intelligent auxiliary decision support for relevant departments and institutions. In addition, the inference rule design of the renewal decision-making is only from the perspective of road conditions, and the cost, climate, season, and other indicators should be comprehensively considered in future research to strengthen the assisted decision-making capability of the knowledge graph for road renewal.

Author Contributions

Conceptualization, M.Z.; Data curation, M.Z. and T.Y.; Formal analysis, M.Z.; Funding acquisition, W.Z.; Investigation, M.Z. and T.Y.; Methodology, M.Z.; Project administration, W.Z.; Resources, W.Z.; Software, M.Z.; Supervision, W.Z.; Validation, T.Y.; Writing—original draft, M.Z.; Writing—review and editing, W.Z. and T.Y. All authors have read and agreed to the published version of the manuscript.

Funding

This work was supported by the Science and Technology Commission of the Shanghai Municipality Project (20DZ2251900 and 21ZR1423800) and Science and Technology Research Project of Education Department of Jiangxi Province (GJJ2202105).

Institutional Review Board Statement

Not applicable.

Informed Consent Statement

Not applicable.

Data Availability Statement

The data from the two standards was obtained from the official website of the Ministry of Transport of the People’s Republic of China: https://xxgk.mot.gov.cn/2020/jigou/glj/202006/P020220630340707874045.pdf and http://www.gov.cn/zhengce/zhengceku/2021-08/27/5633656/files/bfd9f7c60df0455781d3e3fa12e69720.pdf (accessed on 1 September 2022). The ontology data used in the paper is derived from Ontobee: http://ontoanimals.bmicc.cn/ontobee/ (accessed on 11 September 2022).

Conflicts of Interest

The authors declare no conflict of interest.

Appendix A

Table A1. Renewal rules for expressways with skid resistance loss/pavement wear and moderate/mild traffic load.
Table A1. Renewal rules for expressways with skid resistance loss/pavement wear and moderate/mild traffic load.
Rule NameRule Content
R2.2.1.1
R2.2.3.1
Rule: urban_expressway(?x), trafficLoad(?x, ?tld), contains(“中轻”^^xsd:string, ?tld), hasCondition(?x, cdt), PCI(?x, ?pci), greaterThanOrEqual(?pci, 85), RQI(?x, ?rqi), greaterThanOrEqual(?rqi, 85) -> appliSolution(?x, micro_surfacing)
R2.2.1.2
R2.2.3.2
Rule: urban_expressway(?x), trafficLoad(?x, ?tld), contains(“中轻”^^xsd:string, ?tld), hasCondition(?x, cdt), PCI(?x, ?pci), greaterThanOrEqual(?pci, 80), RQI(?x, ?rqi), greaterThanOrEqual(?rqi, 80), RDI(?x, ?rdi), greaterThanOrEqual(?rdi, 80) -> appliSolution(?x, composite_seal)
R2.2.1.3
R2.2.3.3
Rule: urban_expressway(?x), trafficLoad(?x, ?tld), contains(“中轻”^^xsd:string, ?tld), hasCondition(?x, cdt), overlay(?y), PCI(?x, ?pci), greaterThanOrEqual(?pci, 83), RQI(?x, ?rqi), greaterThanOrEqual(?rqi, 83), RDI(?x, ?rdi), greaterThanOrEqual(?rdi, 80) -> appliSolution(?x, ?y)
R2.2.1.4
R2.2.3.4
Rule: urban_expressway(?x), trafficLoad(?x, ?tld), contains(“中轻”^^xsd:string, ?tld), hasCondition(?x, cdt), hot_in_place_recycling(?z), PCI(?x, ?pci), greaterThanOrEqual(?pci, 80), RQI(?x, ?rqi), greaterThanOrEqual(?rqi, 80), RDI(?x, ?rdi), greaterThanOrEqual(?rdi, 70) -> appliSolution(?x, ?z)
Table A2. Renewal rules for expressways with pavement seepage and moderate/mild traffic load.
Table A2. Renewal rules for expressways with pavement seepage and moderate/mild traffic load.
Rule NameRule Content
R2.2.2.1Rule: urban_expressway(?x), trafficLoad(?x, ?tld), contains(“中轻”^^xsd:string, ?tld), hasCondition(?x, cdt), PCI(?x, ?pci), greaterThanOrEqual(?pci, 90), RQI(?x, ?rqi), greaterThanOrEqual(?rqi, 90), RDI(?x, ?rdi), greaterThanOrEqual(?rdi, 90), SRI(?x, ?sri), greaterThanOrEqual(?sri, 80) -> appliSolution(?x, fog_seal)
R2.2.2.2Rule: urban_expressway(?x), trafficLoad(?x, ?tld), contains(“中轻”^^xsd:string, ?tld), hasCondition(?x, cdt), PCI(?x, ?pci), greaterThanOrEqual(?pci, 85), RQI(?x, ?rqi), greaterThanOrEqual(?rqi, 85) -> appliSolution(?x, micro_surfacing)
R2.2.2.3Rule: urban_expressway(?x), trafficLoad(?x, ?tld), contains(“中轻”^^xsd:string, ?tld), hasCondition(?x, cdt), PCI(?x, ?pci), greaterThanOrEqual(?pci, 80), RQI(?x, ?rqi), greaterThanOrEqual(?rqi, 80), RDI(?x, ?rdi), greaterThanOrEqual(?rdi, 80) -> appliSolution(?x, composite_seal)
R2.2.2.4Rule: urban_expressway(?x), trafficLoad(?x, ?tld), contains(“中轻”^^xsd:string, ?tld), hasCondition(?x, cdt), overlay(?y), PCI(?x, ?pci), greaterThanOrEqual(?pci, 83), RQI(?x, ?rqi), greaterThanOrEqual(?rqi, 83), RDI(?x, ?rdi), greaterThanOrEqual(?rdi, 80) -> appliSolution(?x, ?y)
Table A3. Renewal rules for expressways with aging asphalt and moderate/mild traffic load.
Table A3. Renewal rules for expressways with aging asphalt and moderate/mild traffic load.
Rule NameRule Content
R2.2.4.1Rule: urban_expressway(?x), trafficLoad(?x, ?tld), contains(“中轻”^^xsd:string, ?tld), hasCondition(?x, cdt), PCI(?x, ?pci), greaterThanOrEqual(?pci, 90), RQI(?x, ?rqi), greaterThanOrEqual(?rqi, 90), RDI(?x, ?rdi), greaterThanOrEqual(?rdi, 90), SRI(?x, ?sri), greaterThanOrEqual(?sri, 80) -> appliSolution(?x, fog_seal)
R2.2.4.2Rule: urban_expressway(?x), trafficLoad(?x, ?tld), contains(“中轻”^^xsd:string, ?tld), hasCondition(?x, cdt), PCI(?x, ?pci), greaterThanOrEqual(?pci, 85), RQI(?x, ?rqi), greaterThanOrEqual(?rqi, 85) -> appliSolution(?x, micro_surfacing)
R2.2.4.3Rule: urban_expressway(?x), trafficLoad(?x, ?tld), contains(“中轻”^^xsd:string, ?tld), hasCondition(?x, cdt), PCI(?x, ?pci), greaterThanOrEqual(?pci, 80), RQI(?x, ?rqi), greaterThanOrEqual(?rqi, 80), RDI(?x, ?rdi), greaterThanOrEqual(?rdi, 80) -> appliSolution(?x, composite_seal)
R2.2.4.4Rule: urban_expressway(?x), trafficLoad(?x, ?tld), contains(“中轻”^^xsd:string, ?tld), hasCondition(?x, cdt), hot_in_place_recycling(?z), PCI(?x, ?pci), greaterThanOrEqual(?pci, 80), RQI(?x, ?rqi), greaterThanOrEqual(?rqi, 80), RDI(?x, ?rdi), greaterThanOrEqual(?rdi, 70) -> appliSolution(?x, ?z)
Table A4. Renewal rules for expressways with pavement irregularities and moderate/mild traffic load.
Table A4. Renewal rules for expressways with pavement irregularities and moderate/mild traffic load.
Rule NameRule Content
R2.2.5.1Rule: urban_expressway(?x), trafficLoad(?x, ?tld), contains(“中轻”^^xsd:string, ?tld), hasCondition(?x, cdt), PCI(?x, ?pci), greaterThanOrEqual(?pci, 80), RQI(?x, ?rqi), greaterThanOrEqual(?rqi, 80), RDI(?x, ?rdi), greaterThanOrEqual(?rdi, 80) -> avaiSolution(?x, thin_overlay), avaiSolution(?x, seal_overlay)
R2.2.5.2Rule: urban_expressway(?x), trafficLoad(?x, ?tld), contains(“中轻”^^xsd:string, ?tld), hasCondition(?x, cdt), hot_in_place_recycling(?z), PCI(?x, ?pci), greaterThanOrEqual(?pci, 80), RQI(?x, ?rqi), greaterThanOrEqual(?rqi, 80), RDI(?x, ?rdi), greaterThanOrEqual(?rdi, 70) -> avaiSolution(?x, ?z)

References

  1. Liu, Y.F. Space Reproduction in Urban China: Toward a Theoretical Framework of Urban Regeneration. Land 2022, 11, 1704. [Google Scholar] [CrossRef]
  2. Chen, S.K.; Mao, B.H.; Liu, S.; Sun, Q.X.; Wei, W.; Zhan, L.X. Computer-aided analysis and evaluation on ramp spacing along urban expressways. Transp. Res. Part C Emerg. Technol. 2013, 36, 381–393. [Google Scholar] [CrossRef]
  3. Zhu, M.X.; Wang, X.S.; Tarko, A.; Fang, S.E. Modeling car-following behavior on urban expressways in Shanghai: A naturalistic driving study. Transp. Res. Part C Emerg. Technol. 2018, 93, 425–445. [Google Scholar] [CrossRef]
  4. Li, L.Y.; Zhu, J.X.; Duan, M.M.; Li, P.B.; Guo, X.T. Overcoming the Collaboration Barriers among Stakeholders in Urban Renewal Based on a Two-Mode Social Network Analysis. Land 2022, 11, 1865. [Google Scholar] [CrossRef]
  5. Zheng, W.; Shen, G.Q.; Wang, H.; Hong, J.K.; Li, Z.D. Decision support for sustainable urban renewal: A multi-scale model. Land Use Pol. 2017, 69, 361–371. [Google Scholar] [CrossRef]
  6. Li, Y.; Chen, X.; Tang, B.S.; Wong, S.W. From project to policy: Adaptive reuse and urban industrial land restructuring in Guangzhou City, China. Cities 2018, 82, 68–76. [Google Scholar] [CrossRef]
  7. Cui, J.Q.; Broere, W.; Lin, D. Underground space utilisation for urban renewal. Tunn. Undergr. Space Technol. 2021, 108, 103726. [Google Scholar] [CrossRef]
  8. Perez, M.G.R.; Laprise, M.; Rey, E. Fostering sustainable urban renewal at the neighborhood scale with a spatial decision support system. Sustain. Cities Soc. 2018, 38, 440–451. [Google Scholar] [CrossRef]
  9. Manganelli, B.; Tataranna, S.; Pontrandolfi, P. A model to support the decision-making in urban regeneration. Land Use Policy 2020, 99, 104865. [Google Scholar] [CrossRef]
  10. Xia, B.; Ruan, Y.C. Function Replacement Decision-Making for Parking Space Renewal Based on Association Rules Mining. Land 2022, 11, 156. [Google Scholar] [CrossRef]
  11. Elsisy, M.A.; Elsaadany, A.S.; El Sayed, M.A. Using Interval Operations in the Hungarian Method to Solve the Fuzzy Assignment Problem and Its Application in the Rehabilitation Problem of Valuable Buildings in Egypt. Complexity 2020, 2020, 9207650. [Google Scholar] [CrossRef]
  12. Hogan, A.; Blomqvist, E.; Cochez, M.; D’Amato, C.; de Melo, G.; Gutierrez, C.; Kirrane, S.; Gayo, J.E.L.; Navigli, R.; Neumaier, S.; et al. Knowledge graphs. ACM Comput. Surv. 2021, 54, 1–37. [Google Scholar] [CrossRef]
  13. Noy, N.; Gao, Y.Q.; Jain, A.; Narayanan, A.; Patterson, A.; Taylor, J. Industry-scale knowledge graphs: Lessons and challenges. Commun. ACM 2019, 62, 36–43. [Google Scholar] [CrossRef]
  14. Chen, X.J.; Jia, S.B.; Xiang, Y. A review: Knowledge reasoning over knowledge graph. Expert. Syst. Appl. 2020, 141, 112948. [Google Scholar] [CrossRef]
  15. Chen, X.J.; Jia, S.B.; Ding, L.; Xiang, Y. Reasoning over temporal knowledge graph with temporal consistency constraints. J. Intell. Fuz. Syst. 2021, 40, 11941–11950. [Google Scholar] [CrossRef]
  16. Kim, D.Y.; Menches, C.L.; Kim, D.; Kweon, T.; Huh, Y. Comparative simulation analysis of pavement technology for a decision support system in the US road renewal industry. KSCE J. Civ. Eng. 2014, 18, 920–926. [Google Scholar] [CrossRef]
  17. Jing, H.J.; Yao, P.; Song, L.C.; Zhang, J.H.; Zhao, Y.L.; Zhang, Z. Analysis on optimization decision of pavement maintenance mode based on analytic hierarchy process. Dyna 2021, 96, 605–611. [Google Scholar] [CrossRef] [PubMed]
  18. Zhang, H.W.; Wu, Z.H.; Qiu, Y.X.; Zhai, X.C.; Wang, Z.C.; Xu, P.; Liu, Z.Z.; Li, X.T.; Jiang, N. A New Road Damage Detection Baseline with Attention Learning. Appl. Sci. 2022, 12, 7594. [Google Scholar] [CrossRef]
  19. Fan, J.Y.; Zheng, B.H.; Tang, Q.L.; Zhang, B.Y.; Liu, N. The Changsha Historic Urban Area: A Study on the Changing Accessibility of the Road Network. Appl. Sci. 2022, 12, 2796. [Google Scholar] [CrossRef]
  20. Shan, S.B.; Cao, B.Y. Follow a guide to solve urban problems: The creation and application of urban knowledge graph. IET Softw. 2017, 11, 126–134. [Google Scholar] [CrossRef]
  21. Fan, B.S.; Shao, C.F.; Liu, Y.T.; Li, J. A new approach in developing an urban rail transit emergency knowledge graph based on operation fault logs. J. Transp. Saf. Secur. 2022, 1–29. [Google Scholar] [CrossRef]
  22. Ahmed, U.; Srivastava, G.; Djenouri, Y.; Lin, J.C.W. Knowledge graph based trajectory outlier detection in sustainable smart cities. Sustain. Cities Soc. 2022, 78, 103580. [Google Scholar] [CrossRef]
  23. Han, F.; Deng, Y.R.; Liu, Q.Y.; Zhou, Y.Z.; Wang, J.; Huang, Y.J.; Zhang, Q.L.; Bian, J. Construction and application of the knowledge graph method in management of soil pollution in contaminated sites: A case study in South China. J. Environ. Manag. 2022, 319, 115685. [Google Scholar] [CrossRef] [PubMed]
  24. Tan, J.Y.; Qiu, Q.Q.; Guo, W.W.; Li, T.S. Research on the construction of a knowledge graph and knowledge reasoning model in the field of urban traffic. Sustainability 2021, 13, 3191. [Google Scholar] [CrossRef]
  25. Sun, T.; Xu, J.Q.; Hu, C.P. An efficient algorithm of star subgraph queries on urban traffic knowledge graph. Data Sci. Eng. 2022, 7, 383–401. [Google Scholar] [CrossRef]
  26. Zhao, L.; Deng, H.H.; Qiu, L.Y.; Li, S.M.; Hou, Z.X.; Sun, H.; Chen, Y. Urban multi-source spatio-temporal data analysis aware knowledge graph embedding. Symmetry 2020, 12, 199. [Google Scholar] [CrossRef]
  27. Zeng, J.; Tang, J.J. Combining knowledge graph into metro passenger flow prediction: A split-attention relational graph convolutional network. Expert. Syst. Appl. 2023, 213, 118790. [Google Scholar] [CrossRef]
  28. Ling, L.; Hu, Y.J.; Wang, X.L.; Li, C.G. An ontology-based method for knowledge integration in a collaborative design environment. Int. J. Adv. Manuf. Technol. 2007, 34, 843–856. [Google Scholar] [CrossRef]
  29. Kim, H. Building a K-Pop knowledge graph using an entertainment ontology. Knowl. Man. Res. Pract. 2017, 15, 305–315. [Google Scholar] [CrossRef]
  30. Fang, W.L.; Ma, L.; Love, P.E.D.; Luo, H.B.; Ding, L.Y.; Zhou, A.O. Knowledge graph for identifying hazards on construction sites: Integrating computer vision with ontology. Automat. Constr. 2020, 119, 103310. [Google Scholar] [CrossRef]
  31. Hao, X.J.; Ji, Z.; Li, X.H.; Yin, L.Z.Y.; Liu, L.; Sun, M.Y.; Liu, Q.; Yang, R.J. Construction and application of a knowledge graph. Remo. Sens. 2021, 13, 2511. [Google Scholar] [CrossRef]
  32. Oliveira, D.; d’Aquin, M. Extracting data models from background knowledge graphs. Knowl. Based Syst. 2022, 237, 107818. [Google Scholar] [CrossRef]
  33. Lamy, J.B. Owlready: Ontology-oriented programming in Python with automatic classification and high level constructs for biomedical ontologies. Artif. Intell. Med. 2017, 80, 11–28. [Google Scholar] [CrossRef] [PubMed]
  34. Gupta, R.; Malik, S.K. A classification using RDFLIB and SPARQL on RDF dataset. J. Inform. Optim. Sci. 2022, 43, 143–154. [Google Scholar] [CrossRef]
  35. Kamsu-Foguem, B.; Noyes, D. Graph-based reasoning in collaborative knowledge management for industrial maintenance. Comput. Ind. 2013, 64, 998–1013. [Google Scholar] [CrossRef]
  36. Guo, L.; Yan, F.; Lu, Y.Q.; Zhou, M.; Yang, T. An automatic machining process decision-making system based on knowledge graph. Int. J. Comput. Integr. Manuf. 2021, 34, 1348–1369. [Google Scholar] [CrossRef]
  37. Jiao, Y.F.; You, S.S. Rescue decision via earthquake disaster knowledge graph reasoning. Multi. Syst. 2022, 29, 605–614. [Google Scholar] [CrossRef]
  38. Wang, C.W.; Xiong, L. Research on knowledge base of medical services for public health emergencies based on multi-source data. J. Modern Inf. 2022, 42, 135–149. [Google Scholar] [CrossRef]
  39. Ong, E.; Xiang, Z.S.; Zhao, B.; Liu, Y.; Lin, Y.; Zheng, J.; Mungall, C.; Courtot, M.; Ruttenberg, A.; He, Y.Q. Ontobee: A linked ontology data server to support ontology term dereferencing, linkage, query and integration. Nucl. Acids Res. 2017, 45, 347–352. [Google Scholar] [CrossRef]
Figure 1. Implementation of knowledge graph for urban road renewal.
Figure 1. Implementation of knowledge graph for urban road renewal.
Applsci 13 04666 g001
Figure 2. Road-related concepts and indexes extracted from the standards.
Figure 2. Road-related concepts and indexes extracted from the standards.
Applsci 13 04666 g002
Figure 3. The basic conceptual structure of road renewal.
Figure 3. The basic conceptual structure of road renewal.
Applsci 13 04666 g003
Figure 4. The decision-making process of urban expressway renewal.
Figure 4. The decision-making process of urban expressway renewal.
Applsci 13 04666 g004
Figure 5. Conceptual model of urban expressway renewal.
Figure 5. Conceptual model of urban expressway renewal.
Applsci 13 04666 g005
Figure 6. Urban road renewal knowledge graph.
Figure 6. Urban road renewal knowledge graph.
Applsci 13 04666 g006
Figure 7. Result of expressway renewal based on the knowledge graph.
Figure 7. Result of expressway renewal based on the knowledge graph.
Applsci 13 04666 g007
Figure 8. Results based on knowledge reasoning and case similarity.
Figure 8. Results based on knowledge reasoning and case similarity.
Applsci 13 04666 g008
Table 1. Main properties of the urban road.
Table 1. Main properties of the urban road.
PropertyTypeRange
hasConditionObjectPropertysurface functional condition
trafficLoadDataPropertyxsd.string
PCIDataPropertyxsd.int
RDIDataPropertyxsd.int
RQIDataPropertyxsd.int
SRIDataPropertyxsd.int
appliSolutionObjectPropertydamage treatment
avaiSolutionObjectPropertydamage treatment
potentialRiskObjectPropertyroad damage
Table 2. Information on related ontologies.
Table 2. Information on related ontologies.
OntologyClassesObject PropertiesData PropertiesAnnotation Properties
ENVO65661351100
SIO1576211125
Table 3. Quantization of the attribute values indicating the degree.
Table 3. Quantization of the attribute values indicating the degree.
ChineseEnglishValue
极重extremely severe5
特重particularly severe4
severe3
moderate2
mild1
Table 4. Concepts matched from existing ontologies.
Table 4. Concepts matched from existing ontologies.
KeywordSourceConceptSuper ClassSubclass
roadENVOroadconstructed pavementdriveway
roadENVOroadconstructed pavementasphalt road
transportENVOtransport featureconstructionconstructed pavement
transportENVOtransport featureconstructionbridge
transportENVOtransport featureplanned processtransport feature
processENVOprocessoccurrentplanned process
processENVOplanned processprocesshuman construction
citySIOcitygeopolitical region
regionSIOgeopolitical regiongeolegal regioncity
regionSIOgeopolitical regiongeolegal regioncountry
Table 5. Example of rules for matching potential risks of expressways.
Table 5. Example of rules for matching potential risks of expressways.
Rule NameRule Content
R1Rule: urban_expressway(?x), hasCondition(?x, ?y), hasValue(?y, ?cdt), road_damage(?z), causedBy(?z, ?res), contains(?res, ?cdt) -> potentialRisk(?x, ?z)
Table 10. Examples of urban expressways.
Table 10. Examples of urban expressways.
IDhasConditiontrafficLoadPCIRDIRQISRI
EW01skid resistance lossextremely severe80858980
EW02pavement seepageextremely severe85838881
EW03pavement wearparticularly severe88808490
EW04asphalt ageingparticularly severe90808286
EW05pavement irregularityparticularly severe89828085
EW06pavement irregularityparticularly severe88898880
EW07asphalt ageingsevere80808680
EW08pavement seepagemoderate95858086
EW09pavement seepagemoderate91879085
EW10pavement seepagemoderate93868580
EW11skid resistance lossmild90888086
EW12asphalt ageingmild90808785
EW13asphalt ageingmild80788583
EW14pavement seepageextremely severe80798576
Table 11. Statistics of decision results of expressway renewal.
Table 11. Statistics of decision results of expressway renewal.
Object Property AssertionsObject PropertyNewly Established Relationships
95potentialRisk12
appliSolution45
avaiSolution8
Disclaimer/Publisher’s Note: The statements, opinions and data contained in all publications are solely those of the individual author(s) and contributor(s) and not of MDPI and/or the editor(s). MDPI and/or the editor(s) disclaim responsibility for any injury to people or property resulting from any ideas, methods, instructions or products referred to in the content.

Share and Cite

MDPI and ACS Style

Zhu, M.; Zhou, W.; Yuan, T. Urban Expressway Renewal Strategy Based on Knowledge Graphs. Appl. Sci. 2023, 13, 4666. https://doi.org/10.3390/app13084666

AMA Style

Zhu M, Zhou W, Yuan T. Urban Expressway Renewal Strategy Based on Knowledge Graphs. Applied Sciences. 2023; 13(8):4666. https://doi.org/10.3390/app13084666

Chicago/Turabian Style

Zhu, Min, Wenbo Zhou, and Tengfei Yuan. 2023. "Urban Expressway Renewal Strategy Based on Knowledge Graphs" Applied Sciences 13, no. 8: 4666. https://doi.org/10.3390/app13084666

APA Style

Zhu, M., Zhou, W., & Yuan, T. (2023). Urban Expressway Renewal Strategy Based on Knowledge Graphs. Applied Sciences, 13(8), 4666. https://doi.org/10.3390/app13084666

Note that from the first issue of 2016, this journal uses article numbers instead of page numbers. See further details here.

Article Metrics

Back to TopTop