Fire Safety of Plane Steel Truss according to System Reliability Analysis Combined with FORM Method: The Probabilistic Model and SYSREL Computation
Abstract
:1. Introduction
2. Materials and Methods
- Conducting FEM analysis to obtain the effect of action and bearing capacity of each structure element during fire. This task was accomplished in C++ code, according to Eurocodes.
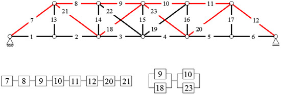
- Finding all possible cut-sets (author-prepared code), i.e., possible ways of transforming the structure into kinematic mechanism. This task is accomplished by spectral analysis of the stiffness matrix, which means that the matrix determinant after exclusion of some set of elements is checked. If it is equal to 0, it means that the structure is geometrically variable, so the mechanism was found.
- Estimation of the reliability of single elements. On this basis, knowing the cut-sets, the reliability of the whole structure is estimated using the SYSREL program.
2.1. The Basics of the Fire Design
2.2. Reliability Analysis
- Standard deviation of safety margin:
- Reliability index ti:
- Probability of failure of an element:
- Reliability of the element:
2.3. System Reliability Analysis Combined with FORM
2.4. Failure Probability Bounds
- First-order bound:
- Second-order bound:
- First-order bound:
- Second-order bound:
2.5. Probabilistic Model of the Truss under Fire Conditions
2.5.1. The Simplified Probabilistic Model
- The bearing capacity for the elements in tension (Nc,fi) and compression with taking into account buckling (Nb,fi) in the fire design situation is defined as follows:
- Under assumptions that:
- cross-sectional area (A) and yield strength (fy) are random variables with the coefficient of variation equal to and , respectively.;
- the other variables in Equations (26) and (27) are deterministic.
2.5.2. The Advanced Probabilistic Model
3. Results
3.1. Results for a Simplified Probabilistic Model
3.2. Results for Advanced Probabilistic Model
4. Discussion
5. Conclusions
- The trial to conduct the experiments to find out what the true changes of material characteristics in the steel under fire influence are.
- The analysis of the steel truss with more types of loads with different distribution types.
Author Contributions
Funding
Institutional Review Board Statement
Informed Consent Statement
Data Availability Statement
Acknowledgments
Conflicts of Interest
Appendix A
| Element No. | 1 | 2 | 3 | 4 | 5 | 6 | 7 | 8 | 9 | 10 | 11 | 12 | 
| Effect of Action (kN) | 133 | 133 | 224 | 224 | 133 | 133 | −167 | −213 | −229 | −229 | −213 | −167 | 
| Bearing Capacity (kN) Ncfi/Nbfi | 1264.30 | |||||||||||
| 392 | 392 | 392 | 392 | 392 | 392 | 284 | 392 | 392 | 392 | 392 | 284 | |
| Reliability (-) | 1 | 1 | 1 | 1 | 1 | 1 | 0.99995 | 0.999993 | 0.99996 | 0.99996 | 0.999993 | 0.99995 | 
| Element No. | 13 | 14 | 15 | 16 | 17 | 18 | 19 | 20 | 21 | 22 | 23 | |
| Effect of Action (kN) | 40 | −11 | 16 | −12 | 40 | −13 | 20 | 100 | 100 | 20 | −13 | |
| Bearing Capacity (kN) Ncfi/Nbfi | 251.45 | |||||||||||
| 66 | 66 | 66 | 66 | 66 | 29 | 29 | 29 | 29 | 29 | 29 | ||
| Reliability (-) | 1 | 1 | 1 | 1 | 1 | 0.99999995 | 1 | 0.999999998 | 0.999999998 | 1 | 0.99999995 | |
References
- Zhao, J.G.; Ono, T. A general procedure for first/second-order reliability method (FORM/SORM). Struct. Saf. 2014, 49, 56–64. [Google Scholar]
- Ditlevsen, O. On the choice of expansion point in form or sorm. Struct. Saf. 1987, 4, 243–245. [Google Scholar] [CrossRef]
- Breitung, K. 40 years FORM: Some new aspects? Probabilistic Eng. Mech. 2015, 42, 71–77. [Google Scholar] [CrossRef]
- Wang, Y.; Hao, P.; Yang, H.; Wang, B.; Gao, Q. A confidence-based reliability optimization with single loop strategy and second order-reliability method. Comput. Methods Appl. Mech. Eng. 2020, 372, 113436. [Google Scholar] [CrossRef]
- Sharma, M.K. Monte Carlo Simulation applications for construction project management. Int. J. Civ. Eng. Technol. 2020, 11, 88–100. [Google Scholar] [CrossRef]
- Papaioannou, J.; Breitung, K.; Straub, D. Reliability sensitivity estimation with sequential importance sampling. Struct. Saf. 2018, 75, 24–34. [Google Scholar] [CrossRef]
- Xiao, N.C.; Zhan, H.; Yuan, K. A new reliability method for small failure probability problems by combining the adaptive importance sampling and surrogate models. Comput. Methods Appl. Mech. Eng. 2020, 372, 113336. [Google Scholar] [CrossRef]
- Radoń, U.; Zabojszcza, P. Stability analysis of the single-layer dome in probabilistic description by the Monte Carlo method. J. Theor. Appl. Mech. 2020, 58, 425–436. [Google Scholar]
- Flood, I. Towards the next generation of artificial neural networks for civil engineering. Adv. Eng. Inform. 2008, 22, 4–14. [Google Scholar] [CrossRef]
- Potrzeszcz-Sut, B.; Dudzik, A. The application of a hybrid method for identification of elastic-plastic material parameters. Materials 2022, 15, 4139. [Google Scholar] [CrossRef]
- Liu, C.; Qin, Q. Reliability analysis of steel frame structures based on SFEM, Advances in Steel Structures (ICASS ‘96). In Proceedings of the International Conference on Advances in Steel Structures, Hong Kong, 11–14 December 1996; pp. 171–176. [Google Scholar]
- Kamiński, M. Uncertainty analysis in solid mechanics with uniform and triangular distribution using stochastic perturbation-based Finite Element Method. Finite Elem. Anal. Des. 2022, 200, 103648. [Google Scholar] [CrossRef]
- Winkelmann, K.; Zabuski, L.; Przewłocki, J.; Górski, J. Reliability-based stability analysis of Baltic Cliff by the combined Response Surface Method. Geotech. Geol. Eng. 2020, 38, 5549–5563. [Google Scholar] [CrossRef]
- Tvrda, K. RSM method in probabilistic analysis of the foundation plate. Procedia Eng. 2017, 190, 516–521. [Google Scholar] [CrossRef]
- Thoft-Christensen, P.; Baker, M.J. Structural Reliability Theory and Its Applications; Springer: Berlin/Heidelberg, Germany; New York, NY, USA, 1982. [Google Scholar]
- Thoft-Christensen, P.; Murotsu, Y. Application of Structural Systems Reliability Theory; Springer: Berlin/Heidelberg, Germany; New York, NY, USA; Tokyo, Japan, 1986. [Google Scholar]
- Ang, A.H.-S.; Leon, D.D.; Fan, W. Optimal reliability-based design of complex structural systems. Struct. Saf. 2021, 90, 102048. [Google Scholar] [CrossRef]
- Lim, S.; Kim, T.; Song, J. System-reliability-based disaster resilience analysis: Framework and applications to structural systems. Struct. Saf. 2022, 96, 102202. [Google Scholar] [CrossRef]
- Kanjilal, O.; Manohar, C.S. Markov chain splitting methods in structural reliability integral estimation. Probabilistic Eng. Mech. 2015, 40, 42–51. [Google Scholar] [CrossRef]
- Xiao, S.; Nowak, W. Reliability sensitivity analysis based on a two-stage Markov chain Monte Carlo Simulation. Aerosp. Sci. Technol. 2022, 130, 107938. [Google Scholar] [CrossRef]
- Gonzalez-Dominguez, J.; Sanchez-Barroso, G.; Garcia Sanz-Calcedo, J.; Sokol, M. Condition-based maintenance of ceramic curved tiles roof in Primary Healthcare building using Markov chains. J. Build. Eng. 2021, 43, 102517. [Google Scholar] [CrossRef]
- STRUREL. Available online: http://strurel.de/ (accessed on 19 December 2022).
- EN 1991-1-2; Eurocode 1: Actions on structures. Part 1–2: General actions-Actions on structures exposed to fire. European Committee for standardization: Bruxelles, Brussels, 2002.
- EN 1993-1-2; Eurocode 3: Design of steel structures. Part 1–2: General rules-Structural fire design. European Committee for standardization: Bruxelles, Brussels, 2005.
- Maślak, M. Selected aspects of failure probability assessment for fire situation. Arch. Civ. Eng. 2011, 57, 297–311. [Google Scholar] [CrossRef]
- Nigro, E.; Bilotta, A.; Asprone, D.; Jalayer, F.; Prota, A.; Manfredi, G. Probabilistic approach for failure assessment of steel structures in fire by means of plastic limit analysis. Fire Saf. J. 2014, 68, 16–29. [Google Scholar] [CrossRef]
- Khorasani, N.E.; Garlock, M.E.M.; Quiel, S.E. Modeling steel structures in OpenSees: Enhancements for fire and multi-hazard probabilistic analyses. Comput. Struct. 2015, 157, 218–231. [Google Scholar] [CrossRef]
- Inerhunwa, I.; Wang, Y.C.; Su, M. Reliability analysis of intumescent coating protected steel members under the standard fire condition. Fire Saf. J. 2019, 104, 43–56. [Google Scholar] [CrossRef]
- Qureshi, R.; Coile, R.V.; Hopkin, D.; Gernay, T.; Khorasani, N.E. Reliability assessment of the US prescriptive standard for steel columns under fire. Structures 2022, 40, 711–724. [Google Scholar] [CrossRef]
- Machowski, A.; Maślak, M.; Pazdanowski, M. Local strength properties of steel bars as random functions. Constr. Build. Mater. 2021, 300, 124021. [Google Scholar] [CrossRef]
- Kubicka, K.; Radoń, U.; Szaniec, W. Comparison of the reliability methods for steel trusses subjected to fire. In Proceedings of the World Multidisciplinary Civil Engineering-Architecture-Urban Planning Symposium-WMCAUS 245, Prague, Czech Republic, 12–16 June 2017. [Google Scholar]
- Kim, D.-S.; Ok, S.-Y.; Song, J.; Koh, H.M. System reliability analysis using dominant failure modes identified by selective searching technique. Reliab. Eng. Syst. Saf. 2013, 119, 316–331. [Google Scholar] [CrossRef]
- Caredda, G.; Porcu, M.C.; Buitrago, M.; Bertolesi, E.; Adam, J.M. Analysis local failure scenarios to assess the robustness of steel truss-type bridges. Eng. Struct. 2022, 262, 114341. [Google Scholar] [CrossRef]
- Shao, S.; Murotsu, Y. Approach to failure mode analysis of large structures. Probabilistic Eng. Mech. 1999, 14, 169–177. [Google Scholar] [CrossRef]
- Safari, J. Multi-objective reliability optimization of series-paralle systems with a choice of redundancy strategies. Reliab. Eng. Syst. Saf. 2012, 108, 10–20. [Google Scholar] [CrossRef]
- Truong, V.-H.; Vu, Q.-V.; Thai, H.-T.; Ha, M.-H. A robust method for safety evaluation of steel trusses using Gradient Tree Boosting algorithm. Adv. Eng. Softw. 2020, 147, 102825. [Google Scholar] [CrossRef]
- Liu, W.; Zeng, B.; Zhou, Z.; Zheng, Y. Theoretical study on progressive collapse of truss string structures under cable rupture. J. Constr. Steel Res. 2022, 199, 107609. [Google Scholar] [CrossRef]
- Sangiorgio, V.; Nettis, A.; Uva, G.; Pellegrino, F.; Varum, H.; Adam, J.M. Analytical fault tree and diagnostic aids for the preservation of historical steel truss bridges. Eng. Fail. Anal. 2022, 133, 105996. [Google Scholar] [CrossRef]
- Zheng, H.-D.; Fan, J. Prograssive collapse analysis of a truss transmission tower-line system subjected to downburst loading. J. Constr. Steel Res. 2022, 188, 107044. [Google Scholar] [CrossRef]
- Jiang, S.; Zhu, S.; Guo, X.; Chen, C.; Li, Z. Safety monitoring system of steel truss structures in fire. J. Constr. Steel Res. 2020, 172, 106216. [Google Scholar] [CrossRef]
- Kubicka, K.; Obara, P.; Radoń, U.; Szaniec, W. Assessment of steel truss fire safety in terms of the system reliability analysis. Arch. Civ. Mech. Eng. 2019, 19, 417–427. [Google Scholar] [CrossRef]
- Ditlevsen, O. Narrow reliability bounds for structural systems. J. Struct. Mech. 1979, 7, 453–472. [Google Scholar] [CrossRef]
- Biegus, A. Probabilistic Analysis of Steel Structure; Wydawnictwo Naukowe PWN: Warszawa, Poland, 1999. (In Polish) [Google Scholar]
- Addaim, A.; Gretete, D.; Ait Madi, A. Enhanced Box-Muller method for high quality Gaussian number random number generation. Int. J. Comput. Sci. Math. 2018, 9, 287–297. [Google Scholar] [CrossRef]
- Kłosowska, J.; Obara, P.; Turant, J. Kinematically admissible failure mechanisms for plane trusses, World Multidisciplinary Civil Engineering -Architecture-Urban Planning Symposium (WMCAUS). IOP Publ. 2017, 245, 022022. [Google Scholar]
- Kubicka, K. The new method of searching cut-sets in the system reliability analysis of steel plane trusses. Appl. Sci. 2022, 12, 5276. [Google Scholar] [CrossRef]
- JCSS Probabilistic Model Code. Available online: https://www.jcss-lc.org/jcss-probabilistic-model-code/ (accessed on 19 December 2022).
- Kubicka, K.; Radoń, U. Influence of randomness of buckling coefficient on the reliability index’s value under fire conditions. Arch. Civ. Eng. 2017, 64, 173–179. [Google Scholar]










| Reduction Factors at Temperature θa Relative to the Value of fy or Ea at 20 °C | ||
|---|---|---|
| Steel Temperature θa [ °C] | Reduction Factor (Relative to fy) for Effective Yield Strength | Reduction Factor (Relative to Ea) for the Slop of the Linear Elastic Range. | 
| 20 | 1.0 | 1.0 | 
| 100 | 1.0 | 1.0 | 
| 200 | 1.0 | 0.9 | 
| 300 | 1.0 | 0.8 | 
| 400 | 1.0 | 0.7 | 
| 500 | 0.780 | 0.6 | 
| 600 | 0.470 | 0.31 | 
| 700 | 0.230 | 0.13 | 
| 800 | 0.110 | 0.09 | 
| 900 | 0.06 | 0.0675 | 
| 1000 | 0.04 | 0.045 | 
| 1100 | 0.02 | 0.0225 | 
| 1200 | 0.00 | 0.00 | 
| Coefficient of Variation (%) | Number of Element | |||||||||
|---|---|---|---|---|---|---|---|---|---|---|
| 7 | 8 | 9 | 10 | 11 | 12 | 18 | 20 | 21 | 23 | |
| νNb,fi | 7 | 9 | 8 | 8 | 8 | 7 | 7 | 7 | 7 | 7 | 
| νNc,fi | 8 | 9 | 9 | 8 | 9 | 8 | 9 | 9 | 9 | 9 | 
| νE | 0.1 | 0.1 | 0.2 | 0.3 | 0.02 | 0.1 | 0.2 | 0.8 | 0.3 | 0.4 | 
| Disclaimer/Publisher’s Note: The statements, opinions and data contained in all publications are solely those of the individual author(s) and contributor(s) and not of MDPI and/or the editor(s). MDPI and/or the editor(s) disclaim responsibility for any injury to people or property resulting from any ideas, methods, instructions or products referred to in the content. | 
© 2023 by the authors. Licensee MDPI, Basel, Switzerland. This article is an open access article distributed under the terms and conditions of the Creative Commons Attribution (CC BY) license (https://creativecommons.org/licenses/by/4.0/).
Share and Cite
Kubicka, K.; Sokol, M. Fire Safety of Plane Steel Truss according to System Reliability Analysis Combined with FORM Method: The Probabilistic Model and SYSREL Computation. Appl. Sci. 2023, 13, 2647. https://doi.org/10.3390/app13042647
Kubicka K, Sokol M. Fire Safety of Plane Steel Truss according to System Reliability Analysis Combined with FORM Method: The Probabilistic Model and SYSREL Computation. Applied Sciences. 2023; 13(4):2647. https://doi.org/10.3390/app13042647
Chicago/Turabian StyleKubicka, Katarzyna, and Milan Sokol. 2023. "Fire Safety of Plane Steel Truss according to System Reliability Analysis Combined with FORM Method: The Probabilistic Model and SYSREL Computation" Applied Sciences 13, no. 4: 2647. https://doi.org/10.3390/app13042647
APA StyleKubicka, K., & Sokol, M. (2023). Fire Safety of Plane Steel Truss according to System Reliability Analysis Combined with FORM Method: The Probabilistic Model and SYSREL Computation. Applied Sciences, 13(4), 2647. https://doi.org/10.3390/app13042647
 
        


 
       