A Novel Multi-Factor Authentication Algorithm Based on Image Recognition and User Established Relations
Abstract
1. Introduction
- The design of a novel MFA algorithm, based on image selection and user-established relations.
- Functional prototype of the mechanism developed and deployed as a mobile application available for IOS and Android.
- An analysis of the accuracy, security, and usability results focusing on the benefits and areas of opportunity that working with an image selection and relations-based algorithm has in an MFA mechanism.
2. Literature Review
2.1. MFA Applied in Different Mechanisms
2.2. MFA Based on Graphical Passwords
2.3. Graphical Methods
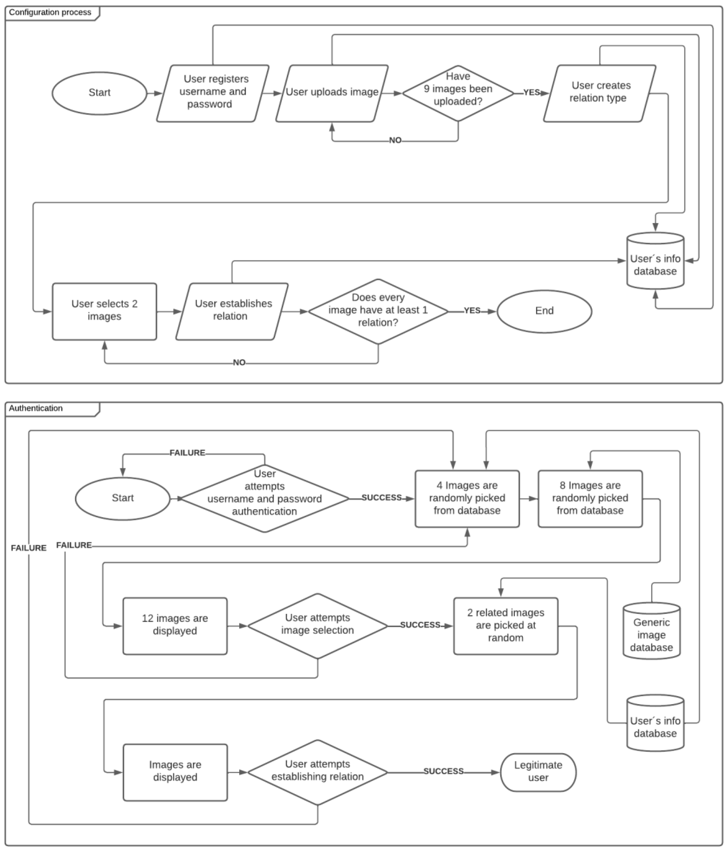
3. MFA Algorithm Design
3.1. Configuration Process
3.2. Authentication Process
4. Discussion and Result Analysis
4.1. Security Analysis
- All the possible combinations of 4 images pulled from the user´s uploaded set of images.
- All the possible combinations of 8 images pulled from the generic image database.
- All the user´s registered types of relations.
- Al the predefined types of relations.
4.2. Storage Requirements
4.3. Attack Implementation Testing
5. Conclusions and Future Work
Author Contributions
Funding
Institutional Review Board Statement
Informed Consent Statement
Data Availability Statement
Conflicts of Interest
References
- Cook, S. Identity Theft Facts & Statistics: 2019–2022. Comparitech. Available online: https://www.comparitech.com/identity-theft-protection/identity-theft-statistics/. (accessed on 1 August 2022).
- Statista. Global Number of Breached Data Sets 2020–2022. Available online: https://www.statista.com/statistics/1307426/number-of-data-breaches-worldwide/ (accessed on 11 November 2022).
- Statista. Likelihood of Suffering a Hacker Attack 2021, by Country. Available online: https://www.statista.com/statistics/1228062/opinion-online-security-worldwide/ (accessed on 27 October 2022).
- Abhishek, K.; Roshan, S.; Kumar, P.; Ranjan, R. A comprehensive study on multifactor authentication schemes. In Advances in Computing and Information Technology; Springer: Berlin/Heidelberg, Germany, 2013; pp. 561–568. [Google Scholar]
- Konoth, R.K.; van der Veen, V.; Bos, H. How anywhere computing just killed your phone-based two-factor authentication. In Proceedings of the International Conference on Financial Cryptography and Data Security, Christ Church, Barbados, 22–26 February 2016; Springer: Berlin/Heidelberg, Germany, 2016; pp. 405–421. [Google Scholar]
- Kim, J.J.; Hong, S.P. A method of risk assessment for multi-factor authentication. J. Inf. Process. Syst. 2011, 7, 187–198. [Google Scholar] [CrossRef]
- Sinha, A.; Shrivastava, G.; Kumar, P. A Pattern-Based Multi-Factor Authentication System. Scalable Comput. Pract. Exp. 2019, 20, 101–112. [Google Scholar] [CrossRef]
- Dasgupta, D.; Roy, A.; Nag, A. Toward the design of adaptive selection strategies for multi-factor authentication. Comput. Secur. 2016, 63, 85–116. [Google Scholar] [CrossRef]
- Bonneau, J.; Herley, C.; Van Oorschot, P.C.; Stajano, F. Passwords and the evolution of imperfect authentication. Commun. ACM 2015, 58, 78–87. [Google Scholar] [CrossRef]
- Gunson, N.; Marshall, D.; Morton, H.; Jack, M. User perceptions of security and usability of single-factor and two-factor authentication in automated telephone banking. Comput. Secur. 2011, 30, 208–220. [Google Scholar] [CrossRef]
- Ometov, A.; Bezzateev, S.; Mäkitalo, N.; Andreev, S.; Mikkonen, T.; Koucheryavy, Y. Multi-Factor Authentication: A Survey. Cryptography 2018, 2, 1. [Google Scholar] [CrossRef]
- Shacklett, M.E. What Is Multifactor Authentication and How Does It Work? SearchSecurity. Available online: https://www.techtarget.com/searchsecurity/definition/multifactor-authentication-MFA (accessed on 3 November 2021).
- Frank, M.; Biedert, R.; Ma, E.; Martinovic, I.; Song, D. Touchalytics: On the applicability of touchscreen input as a behavioral biometric for continuous authentication. IEEE Trans. Inf. Forensics Secur. 2013, 8, 136–148. [Google Scholar] [CrossRef]
- Jorgensen, Z.; Yu, T. On mouse dynamics as a behavioral biometric for authentication. In Proceedings of the 6th ACM Symposium on Information, Computer and Communications Security, Hong Kong, China, 22–24 March 2011; ACM: New York, NY, USA, 2011; pp. 476–482. [Google Scholar]
- National Research Council; Whither Biometrics Committee. Biometric Recognition: Challenges and Opportunities; National Academies Press: Washington, DC, USA, 2010. [Google Scholar]
- Rane, S.; Wang, Y.; Draper, S.C.; Ishwar, P. Secure biometrics: Concepts, authentication architectures, and challenges. IEEE Signal Process. Mag. 2013, 30, 51–64. [Google Scholar] [CrossRef]
- How Biometrics Are Attacked. Available online: https://www.ncsc.gov.uk/collection/biometrics/how-biometrics-are-attacked (accessed on 15 November 2022).
- Han, K.; Potluri, S.D.; Shin, K.G. On authentication in a connected vehicle: Secure integration of mobile devices with vehicular networks. In Proceedings of the International Conference on Cyber-Physical Systems (ICCPS), Philadelphia, PA, USA, 8–11 April 2013; pp. 160–169. [Google Scholar]
- Ishtiaq Roufa, R.M.; Mustafaa, H.; Travis Taylora, S.O.; Xua, W.; Gruteserb, M.; Trappeb, W.; Seskarb, I. Security and privacy vulnerabilities of in-car wireless networks: A tire pressure monitoring system case study. In Proceedings of the 19th USENIX Security Symposium, Washington, DC, USA, 11–13 August 2010; pp. 11–13. [Google Scholar]
- Chaurasia, B.K.; Verma, S. Infrastructure based authentication in VANETs. Int. J. Multimed. Ubiquitous Eng. 2011, 6, 41–54. [Google Scholar]
- Rossi, B. Connected Car Security: Why Identity Should Be in the Driving Seat. 2016. Available online: http://www.information-age.com/connected-car-security-why-identity-should-be-driving-seat123461078/ (accessed on 15 November 2022).
- Bartłomiejczyk, M.; Imed, E.; Kurkowski, M. Multifactor Authentication Protocol in a Mobile Environment. IEEE Access 2019, 7, 157185–157199. Available online: https://ieeexplore.ieee.org/stamp/stamp.jsp?tp=&arnumber=8879478&isnumber=8600701 (accessed on 15 November 2022). [CrossRef]
- Ibrahim, D.; The, J.; Abdullah, R. Multifactor authentication system based on color visual cryptography, facial recognition, and dragonfly optimization. Inf. Secur. J. Glob. Perspect. 2019, 30, 149–159. [Google Scholar] [CrossRef]
- Lu, D.; Huang, D.; Deng, Y.; Alshamrani, A. Multifactor User Authentication with In-Air-Handwriting and Hand Geometry. In Proceedings of the 2018 International Conference on Biometrics (ICB), Gold Coast, QLD, Australia; 2018; pp. 255–262. Available online: https://ieeexplore.ieee.org/stamp/stamp.jsp?tp=&arnumber=8411230&isnumber=841184 (accessed on 17 November 2022).
- Vaithyasubramanian, S. Authentication using Robust Primary PIN (Personal Identification Number), Multifactor Authentication for Credit Card Swipe and Online Transactions Security. Int. J. Adv. Comput. Sci. Appl. 2020, 11, 541–546. [Google Scholar] [CrossRef]
- Lone, S.A.; Mir, A.H. A novel OTP based tripartite authentication scheme. Int. J. Pervasive Comput. Commun. 2022, 18, 437–459. [Google Scholar] [CrossRef]
- Amit, E.; Rim, S.; Halbeisen, G.; Priva, U.C.; Stephan, E.; Trope, Y. Distance-dependent memory for pictures and words. J. Mem. Lang. 2019, 105, 119–130. [Google Scholar] [CrossRef]
- ALSaleem, B.O.; Alshoshan, A. Multi-Factor Authentication to Systems Login. In Proceedings of the 2021 National Computing Colleges Conference (NCCC), Taif, Saudi Arabia, 27–28 March 2021; Available online: https://ieeexplore.ieee.org/stamp/stamp.jsp?tp=&arnumber=9428806&isnumber=9428786 (accessed on 17 November 2022).
- Sabzevar, A.; Stavrou, A. Universal Multi-Factor Authentication Using Graphical Passwords. In Proceedings of the 2008 IEEE International Conference on Signal Image Technology and Internet Based Systems, Bali, Indonesia, 30 November–3 December 2008; pp. 625–632. Available online: https://ieeexplore.ieee.org/stamp/stamp.jsp?tp=&arnumber=4725863&isnumber=4725761 (accessed on 17 November 2022).
- Othman, N.; Rahman, M.; Sani, A.; Ali, F. Directional Based Graphical Authentication Method with Shoulder Surfing Resistant. In Proceedings of the 2018 IEEE Conference on Systems, Process and Control (ICSPC), Melaka, Malaysia, 14–15 December 2018; pp. 198–202. [Google Scholar] [CrossRef]
- Chang, T.Y.; Tsai, C.; Lin, J. A graphical-based password keystroke dynamic authentication system for touch screen handheld mobile devices. J. Syst. Softw. 2012, 85, 1157–1165. [Google Scholar] [CrossRef]
- Gyorffy, J.C.; Tappenden, A.F.; Miller, J. Token-based graphical password authentication. Int. J. Inf. Secur. 2011, 10, 321–336. [Google Scholar] [CrossRef]
- Continuous Multi-Factor Authentication: The Future of MFA. Twosense. Available online: https://www.twosense.ai/blog/continuous-multi-factor-authentication-the-future-of-mfa#:~:text=The%20most%20commonly%20used%20MFA,identity%2020%2B%20times%20a%20day (accessed on 21 November 2022).












| Users | % of Male Users | % of Female Users | % of Users between 18 and 30 Years Old | % of Users Older than 40 | % of Users Accustomed to Technology | 
|---|---|---|---|---|---|
| 52 | 72% | 28% | 70% | 30% | 73% | 
| Total Authentications | % of Successful Authentications | % of Failed Authentications | Average Authentication Time | 
|---|---|---|---|
| 425 | 70.35% | 29.64% | 19.75 s | 
| Vulnerability | Graphical Passwords | Proposed Method | 
|---|---|---|
| Smudge attack | YES | NO | 
| Dictionary attack | NO | NO | 
| Spyware/Key loggers | YES | NO | 
| Shoulder surfing | YES | NO | 
| Guessing | YES | NO | 
| Disclaimer/Publisher’s Note: The statements, opinions and data contained in all publications are solely those of the individual author(s) and contributor(s) and not of MDPI and/or the editor(s). MDPI and/or the editor(s) disclaim responsibility for any injury to people or property resulting from any ideas, methods, instructions or products referred to in the content. | 
© 2023 by the authors. Licensee MDPI, Basel, Switzerland. This article is an open access article distributed under the terms and conditions of the Creative Commons Attribution (CC BY) license (https://creativecommons.org/licenses/by/4.0/).
Share and Cite
Carrillo-Torres, D.; Pérez-Díaz, J.A.; Cantoral-Ceballos, J.A.; Vargas-Rosales, C. A Novel Multi-Factor Authentication Algorithm Based on Image Recognition and User Established Relations. Appl. Sci. 2023, 13, 1374. https://doi.org/10.3390/app13031374
Carrillo-Torres D, Pérez-Díaz JA, Cantoral-Ceballos JA, Vargas-Rosales C. A Novel Multi-Factor Authentication Algorithm Based on Image Recognition and User Established Relations. Applied Sciences. 2023; 13(3):1374. https://doi.org/10.3390/app13031374
Chicago/Turabian StyleCarrillo-Torres, Diego, Jesús Arturo Pérez-Díaz, Jose Antonio Cantoral-Ceballos, and Cesar Vargas-Rosales. 2023. "A Novel Multi-Factor Authentication Algorithm Based on Image Recognition and User Established Relations" Applied Sciences 13, no. 3: 1374. https://doi.org/10.3390/app13031374
APA StyleCarrillo-Torres, D., Pérez-Díaz, J. A., Cantoral-Ceballos, J. A., & Vargas-Rosales, C. (2023). A Novel Multi-Factor Authentication Algorithm Based on Image Recognition and User Established Relations. Applied Sciences, 13(3), 1374. https://doi.org/10.3390/app13031374
 
        





 
       