Next Article in Journal
Investigation of Wind Power Potential in Mthatha, Eastern Cape Province, South Africa
Previous Article in Journal
Black, Red and White: Characterization of Painting Materials on a Group of Bwa Masks from Burkina Faso
 
 
Font Type:
Arial Georgia Verdana
Font Size:
Aa Aa Aa
Line Spacing:
Column Width:
Background:
Review

A Review of Research on Diagnosability of Control Systems Based on Structural Analysis

College of Coastal Defense Force, Naval Aviation University, Yantai 264001, China
*
Author to whom correspondence should be addressed.
Appl. Sci. 2023, 13(22), 12241; https://doi.org/10.3390/app132212241
Submission received: 7 October 2023 / Revised: 2 November 2023 / Accepted: 9 November 2023 / Published: 11 November 2023

Abstract

Structural analysis, a model-based fault diagnosis approach, has been extensively highlighted since it does not depend on an exact analytical system model. The structural analysis approach focuses on obtaining the required information for fault detection and fault-tolerant control from the structural model of the control system. Diagnosability is a design attribute that indicates the fault diagnosis capabilities. Diagnosability design not only guarantees that the structure of the control system gives adequate fault information but also that the control system achieves the fault diagnosis with the least cost and the most excellent efficiency. In this paper, in combination with the research progress of structural analysis, the study first designs the structural diagnosability model of the control system based on structural analysis; secondly, the essential techniques of diagnosability evaluation and diagnosability design based on structural analysis are analyzed and summarized, and the diagnosability index system based on structural analysis is designed based on the structural detectability and structural isolation; this lays the foundation for the development of the diagnosability; lastly, the study summarizes the problems of diagnosability research based on structural analysis and the future development direction.

1. Introduction

With the continuing growth of industrial technology, the structural and functional complexity of control systems continuously grows [1]. The old tactics of enhancing the dependability of essential components and optimizing fault diagnosis algorithms are increasingly insufficient to fulfill the rising demand for fault diagnosis. On the one hand, increasing the reliability of the critical components not only increases the cost of the system design, production, and installation, it also cannot avoid the occurrence of faults [2]. On the other hand, the design of the fault diagnosis methods is limited by the fault information provided by the control system itself, which will inevitably affect the fault diagnosis performance if the fault information is insufficient or missing [3]. Therefore, enhancing the fault diagnosis performance from the source of the fault diagnosis is required to promote safety and reliability.
Diagnosability is a design quality that describes the fault diagnosis performance, which may not only decide whether the fault can be detected but may also quantitatively describe the difficulty of the fault diagnosis [4]. Diagnosability is an important design feature to improve fault diagnosis performance. On the one hand, diagnosability ensures that the system’s structure provides sufficient fault information. On the other hand, it also guarantees that the system can perform fault diagnosis work as cheaply and effectively as possible and that the control system maintains the fault diagnosis performance for its whole life cycle. [5].
Diagnosability, as an essential design feature of equipment, plays a vital role in the fields of electrical [6], railway [7], building [8], and manufacturing engineering [9], among others. By optimizing the design of the diagnosability structure and function of the system, the overall fault diagnosis performance and the fault tolerance of the system are improved.
Structural analysis is a model-based fault diagnosis method [10]. It differs from the prior model-based fault diagnosis approaches that depended on the correct analytical model’s design, analysis, and derivation. The structural analysis technique focuses on the structural model to acquire helpful information for fault detection and fault-tolerant control. The analytical model is converted into a structural model by analyzing the connection or structure between the unknown variables, known variables, and faults in the constraint equations (algebraic equations, differential equations, and difference equations), which are represented as bipartite diagrams or incidence matrices. Structural detectability and structural isolability are examined through structural decomposition [11].
Therefore, structural analysis is applied in the early design stage of the control system for fault diagnosability design [12]. First, the system is not yet finished. There is still ample design space; so, analyzing the system structure clarifies the structural detectability and isolability. Based on the diagnosability demand, a determination is made as to whether the system needs further modeling. Second, the diagnosability design based on structural analysis does not need to establish an accurate analytical model, which has the diagnosability design of some large and complex control systems. Third, structural analysis eliminates complex numerical operations, and the associated tools based on graph theory have superior efficiency compared to the analytical techniques. Fourth, owing to the disregard of the analytical formulation of the system constraint equations, the structural analysis provides significant benefits for the diagnosability research on nonlinear and differential algebraic system models.
Establishing a structural model is a foundation for studying structural detectability and structural isolation and for designing residuals, sensor optimization, diagnosability optimization, and reconfigurability design [13]. Structural analysis is a novel model-based fault diagnosis method that identifies the subsystem containing the analysis redundancy relation (ARR) based on structural decomposition [14].
Diagnosability, a critical design attribute representing the fault diagnosis capacity, plays an unignorable function in the design stage. Structural analysis is an essential device in fault diagnosis and plays a significant part in the design of diagnosability. Currently, there is less research on the diagnosability design based on structural analysis. First, this paper establishes the diagnosability structure based on structural analysis to further clarify the profound principle of fault diagnosis and diagnosability design. Secondly, the current situation of diagnosability research based on structural analysis is summarized and analyzed. The diagnosability index system based on structural analysis is designed. Finally, the problems of the current study and the future development direction are pointed out.

2. Diagnosability Architecture for Control Systems Based on Structural Analysis

Building accurate mathematical models is expensive due to the steady developments in the complexity of control system structures and functions [15]. Yet, it is necessary to present their fault models in the model-based fault diagnosis procedure [16]. The development that broke this deadlock of structural analysis is the graphical representation of a system model that evaluates only the interactions between the variables and equations [17]. Structural analysis collects the required information for fault detection and fault-tolerant control by leveraging the structural model of the system. It offers superior computational efficiency compared to other diagnostic approaches, particularly those for large-scale complicated control systems. Due to its unique properties, structural analysis is indispensable for diagnosability [18].

2.1. A Structural Model for Diagnosability Based on Structural Analysis

The key to fault diagnosis in the control area is to create system residuals and to leverage the sensitive link between the residuals and the faults for fault detection and isolation [19]. In artificial intelligence, consistency-based fault diagnosis approaches are typically employed, and the core concepts are online residual design and fault isolation [20]. In this research, we integrate the essential theories in control, artificial intelligence, and statistical hypothesis testing to build a diagnosability structural model based on the structural model.

2.1.1. Control System Model Division

The control system is divided into different modules for analysis and design purposes. The set C = c 1 , c 2 , , c i , represents the division of the modules. Several constraint equations E c i = e i c i , e i c i + 1 , e i c i + 2 , describe the behavioral pattern of each module c i .

2.1.2. Behavioral Model of the System Modules

Different types of faults are often considered to be different behavioral modes. The behavioral modes of sensors include no-fault, the stuck-at (complete) fault, the fixed (constant) bias fault, the drift bias (time-varying) fault, the gain fault, and the unknown fault [21]. The actuator behavior modes include no-fault, locked, floating, runaway, loss of effectiveness, and the unknown fault [22]. Let NF stand for no fault, UF for unknown fault, C for stuck, and B for deviation. c i = N F represents c i in a no-fault behavior mode. The set B c i = N F , U F , represents all possible behavioral modes of c i , and c i B c i means that c i is precisely one of these behavioral modes.

2.1.3. Behavioral Model of the Modules

Constraint equations E c i = e i c i , e i c i + 1 , e i c i + 2 , between the module’s characteristic variables can describe the behavioral pattern c i B c i of c i . The validity of each equation depends to some extent on the current behavioral practice of the module. Thus, an assumed behavior pattern c = F 1 (or c = F 1 F 2 F 3 ) exists before the validity of e i c is determined.

2.1.4. Analytical Models and Patterns of System Behavior

The equations E c 1 , E c 2 , , E c i , of each module c 1 , c 2 , , c i , , i.e., E = c i C E c i , jointly describe the control system analytical model. The variables of E can be categorized into the known variables Z and the unknown variables X , and the domains of x X and z Z are X and Z .
The behavioral patterns of the modules c i C c i = b c i , b c i B c i jointly characterize the behavioral patterns. The system’s behavioral patterns can be classified into single-fault and multi-fault behavioral patterns depending on each module’s behavioral pattern. Therefore, e E has a corresponding behavioral pattern assump e . assump : E P B is the mapping from the equations to the behavioral patterns. The behavioral pattern determined by e can be defined as s y s assump e e , assump e 1 = μ c 1 = N F .

2.1.5. Structural Modeling and Structural Modeling of Diagnosability

The structural model is a bipartite graph consisting of variables and constraint equations. It is an abstract statement of the analytical model. It describes the constraint connections between the variables and the equations but disregards the precise analytical formulation. The structural model comprises the system’s essential traits and properties, regardless of the parameters [23].
Let E = e 1 , e 2 , be the set of constraint equations and V = v 1 , v 2 , be the set of internal variables and parameters. Then, the system M can be represented by a tuple E , V . The types of equations in E are algebraic equations, differential equations, and difference equations. The variables in V are qualitative and quantitative. V can be further categorized into known variables Z and unknown variables X , i.e., V = Z X .
Definition 1.
(Structural Model) The structural model can be represented by a bipartite graph G E , V , A ¯ , where A ¯ is the set of system edges:
A ¯ = e i , v j | e i E , v j V
The above equation denotes that  v j  is in  e i .
Definition 2.
(Incidence Matrix) The structural model can be described by the incidence matrix  A  of  G E , V , A ¯ :
A i j = 1 , e i , v j A ¯ ; 0 ,   else .
The incidence matrix rows represent the constraint equations, and the columns represent variables. A i j = 1 denotes that  v j  is included in  e i , i.e.,  e i , v j A ¯ . “ A i j = 0 means that  v j  is not included in  e i , i.e.,  e i , v j A ¯ .
The structural model of M = E , V is mainly the bipartite graph or its incidence matrix. They are equivalent and are used according to the specific application context. Variables and parameter vertices connected to the vertices of the same equation must satisfy the constraint equations represented by the vertices of that equation.
In summary, the structural model of diagnosability can be described by a tuple: M = E , X , X , Z , Z , B , assump .

2.2. Fault Diagnosis Based on Structural Analysis

As a model-based fault detection approach, the fundamental aim of structural analysis is to investigate the structural model to identify the subsystems that comprise ARRs (consistency relations, parity relations, and residuals) and to identify the ARRs included in them. The two generally used techniques for structural analysis are the matching of bipartite graphs and structural decomposition. Matching-based structural analysis is mainly used to obtain the ARR. It establishes the matching relationship of the unknown variables, utilizes the matched constraints, solves the unknown variables’ analytical expressions, and then brings them into the non-matched constraints to obtain the ARR [24]. Structural decomposition is primarily used to break down the structural model into structurally underdetermined, structurally just-determined, and structurally overdetermined sections by Dulmage–Mendelsohn (DM) decomposition [25]. And the ARR is incorporated into the structurally overdetermined element. The structural detectability and isolation are qualitatively analyzed by analyzing the sensitive relationship between the ARR and the faults and by building a fault characterization matrix [26].

2.2.1. Principles of Consistency-Based Fault Diagnosis

Consistency-based fault diagnosis is based on a diagnosable model and the value of Z . The known variable z Z is typically the observed quantity z 0 obtained by sampling the signals of the sensors and actuators.
If x X : e E e x , z , M M is said to be consistent with z Z . Let e E e x , z = M x , z . Given an observation, M M is said to be inconsistent if the observation is inconsistent with M M . The set of observations with a consistent relationship with M is: O M = z Z | x X : M x , z .
Verifying that M M is consistent with z Z verifies that M M can satisfy a given observation. If z 0 is a given observation, x is an unknown variable, and f z , x is a differential-algebraic model. f z , x is said to be consistent with z 0 if x ,   s . t .   f z 0 , x = 0 . This problem is generally not easy to solve. Moreover, the time for obtaining observations and consistency checking must be as short as possible to ensure efficiency. Therefore, the consistency test’s computational complexity must be reduced in order to ensure efficiency.
Definition 3.
(Structural Redundancy) Given a system model  M , let  φ s : 2 M Z  be a mapping of the submodel  M M , then:
φ s M = E X
is the structural redundancy.
Definition 4.
(Structurally Overdetermined) A system model  M M  is said to be Structurally Overdetermined (SO) if  φ s M > 0 .
Definition 5.
(Proper Structurally Overdetermined) A structurally overdetermined model  M  is said to be Proper Structurally Overdetermined (PSO) if  M M   s . t . φ s M < φ s M .
Definition 6.
(Minimal Structurally Overdetermined) An overdetermined model  M  is said to be Minimal Structurally Overdetermined (MSO) if  ¬ M M   s . t . φ s M < φ s M .
Definition 7.
(Consistency Diagnosis) Given an observation  z Z , a system’s behavioral model  b B  is considered diagnostic if and only if  M b  is consistent with  z .
The consistency relation is also known as the ARR, and the ARR exists in the structurally overdetermined sections. Therefore, the fault diagnosis is primarily diagnosed by finding the faults in the structurally overdetermined sections. In contrast, the faults in the other system sections cannot be diagnosed because of the absence of the ARR [27].
The consistency-based diagnostic approach uses the consistency relationship to make the diagnosis. There is a fault if the observed model is inconsistent with the planned model based on the known variables. Based on the consistency relations, the fault diagnosis problem is further turned into the issue of splitting the diagnostic model based on the consistency relations. Identifying whether the fault is in the overdetermined section can simplify the consistency test’s complexity.

2.2.2. Principles of Fault Diagnosis Based on Structural Analysis

Consistency relations are represented as redundancy relations. The redundancy relations are derived by removing the unknown variables and creating the constraints between the known variables by algebraic elimination between the equations [28]. The concept of the redundancy relationship is that the number of equations is more significant than the number of unknown variables. In structural analysis, the redundancy connection is reflected as structural redundancy, which commonly appears in the overdetermined section. In this scenario, the solution of the redundancy relation is no longer determined by algebraic elimination. However, it is further characterized by the matching connection between the equations and the unknown variables. It can solve for the unknown variables by matched constraints and introduce the analytical expressions of the unknown variables into the non-matched constraints to produce the ARR.
Therefore, the consistency-based fault diagnosis problem can be transformed into a structural overdetermination problem. The sensitive relationship between structural overdetermination and the faults is utilized to qualitatively determine structural detectability and isolability.
  • Based on matching relationships:
Given a structural model, G E , V , A ¯ , a A ¯ , and a = e , v are the edges between the equation e and the variable v . Define the projections p E , p Z :
p V : A ¯ V          a p V a = v
p E : A ¯ E          a p E a = e
The equation projection p E represents the projection p E a = e of the edges to the vertices of the equation. The variable projection p V represents the projection p V a = v of the edges to the vertices of the variables.
Definition 8.
(Matching) Given a system structure graph  G E , V , A ¯ , matching  N  is a subset N A ¯  of the edge set  A ¯ , and:
a 1 , a 2 N ,   s . t .   a 1 a 2 p E a 1 p E a 2 p V a 1 p V a 2
Definition 9.
(Maximum Matching) N  is a maximum matching if and only if   N i 2 A ¯  ,  N N i  , and  N i  is not a matching.
Definition 10.
(Complete Matching) A match is a complete matching when and only when  N = E  or  N = V .
Definition 11.
(Perfect Matching) A matching is a perfect matching when and only when  N = E = V .
According to the incidence matrix, the complete matching at N = E is row complete matching, and the complete matching at N = V is column complete matching. The known variables do not need to be defined by particular constraint equations. The matching is more significant for the solution of the unknown variables. Consequently, the matching connection of the structural subgraphs of the unknown variables is principally addressed.
Definition 12.
(ARR) Given a system model  M = E , V , there exists an equation  e E , where  Q e = z , x , x X  and  z Z . e  is said to be the ARR if  x  can be determined by an equation in  E \ e , i.e.,  x = h z .
Definition 13.
(Redundant Equation) Given a bipartite graph  G E X , X , A ¯ X ,  N A ¯ X  is column complete matching. If  e i A ¯ X \ N , then  e i  is said to be a redundant equation.
By definition, it is recognized that the redundant equations exist only in the structurally overdetermined section. Each redundant equation may generate an ARR for producing system residuals for fault diagnostics. The ARR is a constraint relationship of the known variables. It equals zero when no fault occurs and non-zero when a fault occurs. The signal that describes the ARR is also termed the residual. Therefore, solving for the ARR starts with determining the redundancy equation, also known as the non-matched equation. If E > X , then there is redundancy. If there is column matching, the unknown variables can be solved according to the matching equations. The remaining non-matched equations, which are the redundant equations, are used to construct the ARR.
Definition 14.
(Structural Redundancy) Given a system model  M = E , V , whose structural model is  G E , V , A ¯ , let  φ : 2 M Z  be a mapping, then:
φ M = v G E X Z , X Z , A ¯ X Z v G E X , X , A ¯ X
is the structural redundancy.
The basic principles of matching-based diagnostic system design:
  • First, construct the structural model G E X , X , A ¯ X ;
  • Second, determine the column complete matching;
  • Third, solve for the unknown variables based on the matching constraints;
  • Fourth, build the ARRs based on the non-matched constraints;
  • Fifth, based on the sensitivity relationship between the residuals and the faults, construct the residual characteristic matrix and analyze fault detectability.
In performing the theoretical analysis, it is not necessary to actually compute the residuals but only to discover the equations required to generate them. Find the matching constraints corresponding to the matching variables for each non-matching constraint. Thus, a non-matching constraint plus its matching constraints determines the set of equations (MSOs) required to create the residuals.
2.
Structural decomposition:
Based on graph theory, a given structural model can be decomposed into three structural subgraphs: structurally overdetermined, structurally just-determined, and structurally underdetermined subsystems.
Definition 15.
(Structurally overdetermined, structurally just-determined, and structurally underdetermined diagrams)  G E , V , A ¯  is said to be:
  • Structurally overdetermined if and only if there is column complete matching and no row complete matching;
  • Structurally just-determined if and only if there is perfect matching;
  • Structurally underdetermined if and only if row and column complete matching exists.
For any given system model M = E , V , its structural model may not contain the three properties defined above. Therefore, M can be decomposed into three subsystems:
M + = E + , V +
M 0 = E 0 , V 0 V +
M = E , V V 0 V +
The set of equations is decomposed as E = E + , E 0 , E , and the set of variables is decomposed as V = V + , V 0 , V . E + , V + is structurally overdetermined. E 0 , V 0 is structurally just-determined. E , V is structurally underdetermined. M + is also said to be a structurally overdetermined subsystem and E + > V + . M is structurally just-determined and E 0 = V 0 . M is structurally underdetermined and E < V .
According to Definition 13, M satisfies φ M < 0 ; M 0 satisfies φ M 0 = 0 ; and M + satisfies φ M + 1 . If φ M + = 1 , it is MSO. According to the consistent diagnosis principle, the structurally overdetermined section implies the ARR, which can be used for diagnosability analysis.
The critical tool for structural analysis is DM decomposition, as shown in Figure 1. DM decomposition transforms the incidence matrix into an upper triangular matrix by appropriately ordering the constraint equations and variables. The blank part of the diagram is “0”, the shaded part is “1 or 0”, and a light-colored dotted line indicates matching.
By DM decomposition, the incidence matrix is decomposed into three parts: the structurally underdetermined part G E , V , structurally just-determined part G 0 E 0 , V 0 , and structurally overdetermined part G + E + , V + . Where the structurally just-determined part can be further divided into G 1 , G 2 , G n . It can be seen that the DM decomposition of the system is not unique, but G , G 1 , G 2 , G n , G + is definite.
From Figure 1, it can be seen that there exists a column complete matching for G + E + , V + , a perfect matching for G 0 E 0 , V 0 , and a row complete matching for G E , V . By removing any of the constraints, the structurally overdetermined part still has a column complete matching.
The design of a diagnostic system is mainly through structural decomposition, based on the structurally overdetermined part to design the residuals. The specific steps are as follows:
  • Firstly, establish the system structural model and determine the MSOs;
  • Secondly, this redundant equation and the matched constraints associated with it are synthesized to form a collection of MSOs for generating residuals;
  • Thirdly, a fault detection matrix is built based on the sensitive relationship between MSOs and the faults to analyze the fault detectability and isolability.

2.2.3. Fault Diagnosis Process Based on Structural Analysis

As shown in Figure 2, the steps of fault diagnosis based on structural analysis are as follows:
Step 1:
Establish the system behavior model. Based on the structure and function of the system, and based on FMECA, establish the behavior model.
Step 2:
Establish the structure model. Based on the behavioral model, analyze the constraint relationship between the constraint equations and variables. Then, describe the structure model as a bipartite graph or incidence matrix.
Step 3:
Analyze the structural characteristics. Based on the structural model, use the matching of the bipartite graph or DM decomposition to obtain the structurally overdetermined subsystem. Based on the matching, the matching ties of the unknown variables are found, and the unmatched constraints are identified to construct the ARR.
Step 4:
Find the set of MSOs. Through DM decomposition, find the structurally overdetermined subsystem and design the MSO optimization algorithm to solve the MSO set.
Step 5:
Analyze the fault diagnosability. Analyze the structural properties of MSOs containing the ARR. Establish a sensitive relationship between the faults and MSOs. Then, qualitatively analyze structural detectability and isolability.
Step 6:
MSO Optimization. Based on the sensitive relationship between MSOs and the faults, the appropriate set of MSOs is optimized, and the residuals are constructed.
Step 7:
Diagnosis strategy design. The faults are detected and isolated based on the sensitive relationship between the residuals and the faults.

2.3. Diagnosability Architecture Based on Structural Analysis

The diagnosability structural and functional design presupposes that the diagnosability needs of the equipment are met. The primary analysis method is the qualitative evaluation of diagnosability. Its primary technical means is the optimized configuration of the system structure and function. Its primary purpose is to improve system fault information content and to ensure that the faults are easily detected and isolated.
Reconfigurability is the critical link of diagnosability design. Its object is to take the target state’s structural controllability and observability. Its basis is to take the reconfigurability evaluation. Its constraint is to take the diagnosability demand. Its primary means is to take the structural and functional design based on reconfigurability. Its primary purpose is to take the improvement of the fault-tolerance control ability and the minimization of the fault reconfiguration cost.
Comprehensive diagnosis is the critical technology of diagnosability. This topic is based on the principle of diagnosability integration design through a comprehensive analysis of the essential factors to design the complete diagnostic architecture. These factors include the selection of diagnostic resources, the fault diagnosis, performance, and the fault-tolerance performance of the comprehensive diagnostic architecture.
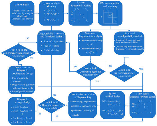
Based on this, the control system diagnosability structure model is established, and its specific flow block diagram is shown in Figure 3.

3. Diagnosability Evaluation Based on Structural Analysis

Diagnostic studies are categorized into diagnosability evaluation and diagnosability design. Diagnosability evaluation is the characterization of the fault diagnosis ability. For different evaluation purposes, diagnosability evaluation is divided into qualitative and quantitative evaluation. Diagnosability qualitative evaluation determines whether the fault can be detected or isolated. Diagnosability quantitative evaluation quantifies the difficulty of the fault diagnosis [29].

3.1. Qualitative Evaluation

The detectability and isolability of the faults are essential bases for reflecting the fault diagnosis performance. Therefore, it is necessary to analyze the diagnosability before designing a diagnostic system in order to determine whether the faults can be diagnosed and the difficulty of the diagnosis. As a basis for the design of fault diagnosis systems, structural analysis is an essential theoretical analysis tool for diagnosability analysis due to its methodological characteristics [30]. It does not require numerical operations or the establishment of an exact analytical model; this allows the system to have a significant degree of design freedom [31].

3.1.1. Qualitative Evaluation Based on Structural Overdetermination

Based on the equivalence of structural overdetermination and analytic redundancy, the sensitivity relation between the residuals and the faults is transformed into a sensitivity relation between structural overdetermination and the faults. Thus, the problem of the diagnosability qualitative evaluation is transformed into the issue of the sensitivity relationship between structural overdetermination and the faults. The faults in the structurally overdetermined part can be detected by designing the residuals. If the faults belong to different structurally overdetermined parts, then the faults belong to other residuals. So, the faults in the different structurally overdetermined parts can be isolated.
(Structural detectability) A fault f in M = E , V is structurally detectable if and only if:
e f E +
(Structural isolability) Faults f i and f j in M = E , V are structurally isolable if and only if:
e f i E \ e f j +
(Structural diagnosability) Fault f i in M = E , V is diagnosable if and only if:
f j F \ f i , e f i E \ e f j +
Krysander proposed a structural analysis-based fault diagnosability analysis method, which defined fault diagnosability and optimized the location of sensors to improve the detectability [32].

3.1.2. Qualitative Evaluation Based on Causality

Causal relationships between the system dynamic variables, which may limit the design of the residual observer, can impact diagnosability.
Frisk published three papers to address in detail the impact of causality on the qualitative evaluation of diagnosability [33]. Specifically, Frisk analyzed the implications of integral causality, derivative causality, and mixed causality on the qualitative evaluation of diagnosability, respectively. Frisk obtained the following conclusions:
  • In structural analysis, causality does not affect the results of the qualitative evaluation of diagnosability if the dynamic variables and the corresponding derivatives are considered the same variables [34];
  • In qualitative evaluation, the preconditions for the equivalence of integral causality and derivative causality are [35]:
    • The system is free from factors such as noise interference;
    • The initial values of the dynamic variables are known;
    • The dynamic variables are derivable, and the number of differentiations is not limited.
  • In the fault diagnosis process, differential causality should be minimized.
Based on the structural model, Frisk gave sufficient conditions for diagnosability under integral, differential, and mixed causality conditions. He analyzed the requirements for determining fault isolability under different conditions. In addition, the definition of the differential causality index was given, which related it to the difficulty of residual construction. According to the difficulty of integral causality calculation, a qualitative analysis method of diagnosability based on integral causality was given based on the principle of a low differential index. He obtained the result that the isolability under integral causality conditions was equal to the fault isolability of MSOs with a low differential index.
In addition, two residual generation principles based on the structurally overdetermined system were introduced: the sequence residual generation principle and the observer residual generation principle. Based on the principle of selecting differential indicators for low MSOs, the MSOs would be divided. The residuals could be obtained only through integral operations, avoiding the appearance of differentials in the computation process.

3.1.3. Qualitative Evaluation Analysis

Qualitative evaluation of diagnosability can only determine whether a fault can be detected and isolated. It is a clear guidance for the optimal design of system structure and function based on diagnosability. In contrast, the quantitative evaluation of diagnosability is a more precise guide for designing diagnostic strategies and methods.

3.2. Quantitative Evaluation

The quantitative evaluation of diagnosability focuses on quantifying the ease of diagnosing faults. The current method of quantitative diagnosability evaluation based on structural analysis is a measure of the similarity of the residuals associated with the fault.

3.2.1. Residual Similarity Metrics

The residual r in control theory is used to construct the test quantity T z . Therefore, r of the MSO-based design system acts as T z , which tests the original hypothesis Φ = a s s u m p M S O . Thus, it determines the system’s current behavioral pattern. In the diagnosability design, not only should the sensitivity of the residuals generated based on MSO to the fault be judged but the magnitude of the sensitivity of the residuals to the fault should also be fully considered.
The residual r should be zero if the system is free from disturbances and noise and no performance degradation or failure occurs. However, noise, interference, and other influencing factors inevitably appear in the system. Assuming that the noise is Gaussian white noise, the residual r f 0 N 0 , e obeys a standard normal distribution with mean 0 and variance e when there is no fault. The distribution of the fault-free residuals r f 0 and fault residuals r f i in the two-dimensional residual space is shown in Figure 4.
The problem of the similarity of the residuals is translated into an issue of evaluating the similarity of multivariate distributions in mathematical statistics. Furthermore, the difficulty of detecting f i can be measured by measuring the difference in probability distribution between r f i when f i occurs and r f 0 when there is no fault. The problem of isolating f i and f j can be measured by measuring the difference in probability distribution between r f i and r f j . As can be seen from Figure 4, the difficulty of detecting fault f 2 can be quantified by obtaining the probability distributions of r f 0 and r f 2 in the residual space, then utilizing the relevant tools to evaluate the difference in probability distributions between r f 0 and r f 2 . Similarly, the isolation difficulty of faults f 1 and f 2 can be quantified by obtaining the probability distributions of r f 1 and r f 2 and measuring the difference in probability distribution between them.
The current metrics for measuring the similarity of multivariate probability distributions include Hausdroff distance, Kullback–Leibler (K-L) scatter, Jensen Shannon (JS) scatter, Bhattacharyya distance, modified distance, Fisher information distance, energy distance, Mahalanobis distance, Bayesian error rate, and so on. Table 1 discusses the current state of research on the quantitative evaluation of diagnosability at the present stage. The table analyzes and summarizes the residual probability distribution measurement strategy, method application scenarios, method characteristics, and related literature.

3.2.2. Quantitative Evaluation Analysis

The advantages of the quantitative evaluation method of diagnosability based on the system model are that the residuals are more flexible, and the physical meaning is more precise. The disadvantage is that the residuals are susceptible to model uncertainty, noise, interference, and other factors. The residual construction based on the parity space method is vulnerable to the selection of the left-zero space matrix and the length of the time window, which are hyperparameters that can easily affect the final diagnosability evaluation results.

3.3. Diagnosability Evaluation Analysis

Both qualitative and quantitative evaluations of diagnosability have their scope of application. From the point of view of the amount of diagnosability information, quantitative evaluation provides more information with which to determine whether a fault can be diagnosed and to quantitatively characterize the difficulty of fault diagnosis. In contrast, qualitative evaluation can only determine whether a fault has been detected or isolated. From the designer’s point of view, quantitative evaluation is more valuable. However, qualitative evaluation is more efficient from the testing point of view. In terms of evaluation difficulty, qualitative evaluation favors a structural and functional approach to the system. Therefore, qualitative evaluation requires a higher level of a priori knowledge, such as the structure and function of the system. In contrast, quantitative evaluation favors a data-processing perspective and requires more data analysis and processing ability.
The diagnosability evaluation is a characterization of the ability to diagnose faults. Suppose the diagnosability index of a fault is more significant than its threshold and that the difference between the two is enormous. In that case, the difficulty of fault diagnosis is minor, and more straightforward methods can be used. Suppose the diagnosability index of the fault is more significant than its threshold value, but the difference between the two is insignificant. In that case, the difficulty of fault diagnosis is enormous, and it is necessary to design precise and complex methods. Suppose the fault diagnosability index value takes less than its threshold value and is close to zero. In that case, it indicates that the system provides less fault information. The structure and function of the system need to be optimized and designed to increase the fault information [46]. It can be seen that the diagnosability evaluation is the basis of diagnosability design, and diagnosability design is the basis of diagnosability evaluation. Diagnosability evaluation and design promote each other and work together to improve fault diagnosis performance.

4. Diagnosability Design Based on Structural Analysis

Diagnosability design mainly includes inherent diagnosability design and actual diagnosability design. Inherent diagnosability primarily refers to the fault diagnosis performance reflected by the hardware design characteristics. Inherent diagnosability is in the system design stage. The designer goes through the system hierarchy, functional structure, physical architecture, electrical, and other divisions to give the system specific diagnosability capabilities. Inherent diagnosability is the meeting of the diagnosability requirements as a prerequisite to configure the diagnosis resources to maximize the diagnosis capability rationally. Actual diagnosability is the fault diagnosis, fault detection, and fault isolation capability determined by the inherent diagnosability. It mainly includes fault diagnosis methods, fault diagnosis strategies, fault diagnosis metrics, etc.

4.1. Inherent Diagnosability Design

As shown in Figure 2, the control system structure and function design are based on the diagnosability model. Its criterion is the qualitative demand for diagnosability. Its means of assessment is the qualitative evaluation index of diagnosability to analyze the detection and isolation of the faults qualitatively. Furthermore, the diagnosability performance is optimized by utilizing the optimal layout of the sensors, the optimal design of the system structure and function, and the further modeling of the faults. The diagnosable structure and function design is a dynamic process of “analysis-design-optimization-redesign” to meet or exceed the qualitative demand for diagnosability.

4.1.1. Optimized Design of MSO Search Algorithm

The key to structural decomposition is to extract the structurally overdetermined part. Only the structurally overdetermined part implies the ARR. Based on the structurally overdetermined part, the set of MSOs is obtained through further division to establish the sensitive relationship between the MSOs and the faults.
Schmid took the reconfigurable battery system as the research object, established the structural model based on structural analysis, gave the sufficiency conditions of fault structure detectability and isolability, and transformed the fault diagnosis problem into the MSO search problem. In addition, based on the greedy algorithm, the traditional MSO search algorithm was optimized to simplify the computational complexity of MSO. And the superiority of the proposed MSO algorithm was simulated and verified [47]. Krysander aimed at the cumbersome process of obtaining the MSO set and a large amount of computation in the traditional structural analysis. Krysander designed the MSO optimization algorithm based on the structural equivalence classes, significantly reducing the number of iterations and ensuring the algorithm’s timeliness [48]. Zhang addressed the problem that the number of MSOs showed exponential growth with increased system complexity. He designed a diagnosability index to measure the degree of diagnosability of the residual candidate set to reduce the number of residual candidate sets and maximize fault detectability and isolation [49]. Armengol analyzed and introduced the MSO algorithms, the CBMSOs algorithm, the SARR algorithm, and the PCC algorithm. He compared the merits and drawbacks of the four algorithms in finding the MSOs, analyzed the computational complexity of each algorithm, and used the dual-capacity water tank system; thus, he simulated and verified the performance of each algorithm’s performance and complexity [50]. Pere-Zuniga converted the fault diagnosis problem into an MSO problem based on the linear programming algorithm of binary integers that solves the MSO set and analyzes the fault detection and isolation [51].
The search problem of MSO is the optimization problem. The current algorithms for solving the optimization problem are the particle swarm algorithm, the genetic algorithm, the ant colony algorithm, the neural network, and other intelligent optimization algorithms [52]. Adopting suitable optimization algorithms has a certain degree of influence on the speed and accuracy of the MSO search [53].

4.1.2. Sensor Configuration

Faults in the structural overdetermination are detectable. But whether or not they can be isolated depends on whether or not the fault is in a different structurally overdetermined part. Therefore, for non-isolatable faults, the sensitive relationship between the fault and the structural overdetermination of the system can be optimized by sensor configuration, increasing the fault’s isolability.
Rosich proposed a sensor configuration algorithm based on structural analysis. First, a causal structural model was established to analyze the fault’s structural detectability and isolation. Second, based on the causal relationship between variables, the sensor configuration algorithm was designed to minimize the sensor configuration cost while ensuring the fault diagnosis capability. The causal relationship was fully considered in order to find the set of MSOs used to generate the residuals [54]. Commault investigated the sensor configuration problem of linear systems to analyze the impact of the location and number of sensors on the fault diagnosis performance. First, from the perspective of structural analysis, the influence of the positional distribution of sensors on the fault diagnosis performance was analyzed. Through structural analysis, redundant sensors that did not contribute to fault diagnosis were removed. Second, a simplified sensor configuration system model was established to transfer the sensor configuration problem of the original system to the simplified system, which dramatically simplified the difficulty of sensor configuration. Finally, considering the number and cost of sensor configurations, an optimization algorithm was designed to obtain the optimal solution. The optimal solution not only ensured the fault diagnosis performance but also ensured that the number of sensors and the cost were minimized [55]. Chen addressed the sensor configuration problem of the antilock braking system to ensure that the fault diagnosis needs were met; the ARR was increased through the sensor configuration, which increased the fault diagnosis performance [56]. Chen transformed the problem of diagnosing a system’s faults into solving the system’s minimum structural overdetermination and generating the system’s residuals using the set of the minimum structural overdetermination [57]. Rahman analyzed the impact of the number and type of sensors on the fault ability of the pneumatic system. He classified the diagnosability of pneumatic system faults and proposed a structural analysis-based fault diagnosis method. First, a structural analysis model was established to analyze the structural detectability and isolability based on DM decomposition. A sensor configuration algorithm was designed to optimize the sensor configuration scheme [58].

4.1.3. Diagnosable Structural and Functional Optimization Design Based on Structural Analysis

To improve the diagnosability and meet the qualitative and quantitative diagnosability needs of the system, it is necessary to optimize the structure and function, increase the redundancy relationship, improve the information content of the faults, and then increase the structural detectability and structural isolability.
Dustergor proposed two methods to ensure fault isolability: the first one is to add sensors, and the second is to merge the fault modes. The effectiveness of the proposed methods was also analyzed based on the structural model of the DAMADICS valve [59]. Ng built a fault characterization and isolation matrix based on the engine system’s structural model to analyze the fault diagnosis performance. The fault diagnosis performance of the gasoline engine system was enhanced by designing additional residuals without adding physical sensors [60].

4.2. Actual Diagnostic Design

The actual diagnosability design is based on the structural and functional design of diagnosability; it comprehensively analyzes the natural influencing factors in the fault diagnosis process to further optimize the diagnosability of the faults.

4.2.1. Design of a Diagnostic System Based on Structural Analysis

Natural control systems have many uncertain influencing factors; so, designing a fault diagnosis system based on structural analysis faces many difficulties. Table 2 discusses the central fault diagnosis strategies based on structural analysis at the current stage.

4.2.2. MSO-Based Residual Observer Design

The principle of fault diagnosis based on structural analysis is to use the ARR to build a test set as a residual generator and to determine whether the system is faulty based on the residual signal generated. The structural analysis-based fault diagnosis system generates residuals based on MSO and designs fault diagnosis strategies and methods based on the sensitive relationship between the residuals and the faults. As the structural model ignores the constraint relationship between the variables, the design of residuals in practice will encounter various difficulties, such as the causal relationship of dynamic variables, noise, unknown inputs, interference, modeling uncertainty, and other effects.
(1)
Impact of causality
Causality reflects the constraints between dynamic variables and can be categorized into integral causality, derivative causality, and mixed causality.
Svard proposed a causality-based residual generation method to determine the computational sequence by designing three unknown variable computational tools: the AE, differential equation-solving, and differential tools. He considered the complexity of the variable solving and the numerical constraints to design a sequential residual generation algorithm for solving the problem of the optimal residual observer [70]. Roscih proposed a residual generation algorithm with full consideration of causality. He built a causal structural model to analyze the detectability and isolation of the causal structure of faults. He designed an algorithm to solve the causality-based MSO set for generating a computable residual set. The designed algorithm was applied to the fault diagnosis of linear or nonlinear systems based on the model [71]. Aslund addressed the causality-based residual generation process, where the differentiation of a known signal is difficult to estimate in a noisy signal. The computation of higher-order derivatives in linear models was avoided by adding a stable residual generator of any order to the consistent relation, and the appearance of higher-order derivatives in nonlinear models was avoided by introducing residual generation dynamics and a nonlinear transformation [72].
(2)
Other influences
The design of the residual observer is also affected by other influences, such as the system’s complexity, controllable and observable properties, external disturbances, and the cost of residual generation.
Svard was oriented towards control systems of varying complexity and designed two such algorithms to minimize the number of residual observers while ensuring the fault isolability metric. First, an algorithm was proposed for micro-small systems to satisfy the isolability requirement and the minimum residual candidate set. Second, the requirement of a residual candidate set was relaxed for large and complex systems. An approximate solution of the residual candidate set was obtained based on a greedy heuristic search algorithm for large and complex systems that cannot be solved by the first algorithm [73]. The residual observers designed by Commault can circumvent the effects of disturbances on the residual observers. First, the design analyzed the detectability of faults under single and multiple-observer architectures. Second, a structured matrix was constructed; its structural analysis was performed, and a residual vector was designed based on the single observer architecture. The disturbance residual transfer matrix was made to be zero. The fault residual transfer matrix was made to be a diagonal element to avoid the influence of external disturbances on the residual signals and to ensure the stability of the closed-loop system [74]. Papaliakos proposed a residual generation method. Based on the system structural model, the effect of the causal relationship between the variables on residual generation was analyzed. Secondly, a weighted directed graph model based on structural redundancy relationships was established as the basis for the cost model of the residual generation. The cost and time of the residual generation were reduced based on the combination of a priori and a posteriori knowledge [75]. Falkenberg analyzed the effects of noise and interference factors on residuals based on the principle of hypothesis testing. He utilized the residual characteristics of detected faults for fault isolation analysis. At the same time, he used dynamic detection algorithms to estimate the size of the fault and thus assess the severity of the fault [76].

4.2.3. Fault-Tolerant Control Based on Structural Analysis

It is claimed that system failures are reconfigurable; currently, this is the case only if the target state has at least one reconfigurable path in addition to the failure path. The current aspect of fault-tolerant control based on structural analysis is still at the stage of theoretical analysis.
Gehin designed a graph-theory-based system reconfigurability method to define a causal diagram of the system based on causal matching and to analyze the structural analysis, controllability, and other properties. He expressed the reconfigurability as multiple controllable paths in the causal diagram of the system [77]. Zhang addressed the critical issues of the diagnosability and reconfigurability of an electric vehicle drive system driven by a permanent-magnet synchronous motor. Firstly, a structural analysis model was established. The definitions of fault structural detectability and isolability were given based on DM decomposition. Secondly, the structural reconfigurability determination conditions were presented based on the structural controllability and observability. Finally, based on the tram-driven model, the reconfigurability was analyzed for sensor failure [78]. Izadi-Zamanabadi proposed a fault-tolerant control architecture based on structural analysis and gave the conditions for structural observability. The possibility of sensor fusion was explored from the perspective of structural observability based on the reconstruction of the bipartite-directed graph. The necessary conditions for structural observability were established [79].

4.3. Diagnosability Design Analysis Based on Structural Analysis

In summary, structural analysis can deeply analyze diagnosability characteristics and guide system diagnosability design. As the control system’s structure and function become more complex, the safety requirements become higher and higher. In addition, the related computer technology, network technology, computational methods, sensors, and other technologies have undergone significant development, which makes it necessary to carry out a more in-depth study on the design of diagnosability based on structural analysis.

5. Diagnosability Index System Based on Structural Analysis

Assuming that the control system has N f kinds of failure modes f i , i = 0 , 1 , , N f , f 0 stands for a failure-free mode. The system has N t kinds of tests δ i , i = 1 , , N t and N δ kinds of diagnosability influences σ i , i = 1 , , N δ , such as noise, interference, uncertain inputs, selection of troubleshooting algorithms, and other diagnosability influences. The system has N Δ kinds of diagnosability influence modes Δ i , i = 0 , 1 , , N Δ . Δ i is the combination of influences σ i . Δ 0 stands for not considering the influences of diagnosability and only the influence of the structure and function on the diagnosability.
ε f i Δ j represents the detectability metric of f i under Δ j .
ε f i Δ j = F D f i = min K p i p N F
ε f i j Δ k , i j represents an indicator of the isolability of f i from f j under Δ k :
ε f i j Δ k = F I f i , f j = min K p i p j
ε t h , f i Δ j represents the threshold of detectability metrics for f i under Δ j . ε t h , f i j Δ k i j represents the threshold of isolability metrics for f i and f j under Δ k . w i is the analytical weight of f i . Here, the diagnosability quantification adopts the diagnosability quantification method based on K-L dispersion, as referred to in [36].
(1)
(Structural) Detectability rate
The detectability rate a is used to describe the coverage of fault diagnosis, i.e., the ratio of fault modes to the total number of fault modes as determined by the structure and function:
a = i = 1 N f a i
a 0 , 1 represents the diagnostic coverage. The larger a represents the higher structural detectability. a i describes the diagnostic coefficient of f i , and the larger a i represents the more significant contribution of f i to the detectability.
a i = w i v i
w i = λ f i i = 1 N f λ f i
v i = 1 , e f i E \ e f j + 0 , e f i E \ e f j + , i = 1 , , N f
The analysis weight of f i is measured by the failure rate λ f i . The higher the λ f i , the higher the weight w i of f i . w i can be determined according to the diagnosability requirements. v i is used to determine whether f i is detected or not.
(2)
(Structural) isolatability ratio
The isolatable rate indicates the isolation of faults as determined by the system structure and function. It is described by the ratio of isolatable fault modes to total fault modes:
b = i = 1 N f b i
b i = w i n i
n i = 1 , f j F \ f i , e f i E \ e f j + 0 , o t h e r w i s e
where i , j = 1 , , N f , i j ; b 0 , 1 represents the isolation coverage. The larger b represents the higher structural isolability. b i describes the isolability coefficient of f i , and the larger b i indicates that f i contributes more to the isolability.
(3)
Detection Accuracy
Detection accuracy c Δ j measures the accuracy of system fault diagnosis under the influence mode Δ j :
c Δ j = i = 1 N f w i c i Δ j
c i Δ j = w i f a r i f a Δ j + w i t a r i t a Δ j
r i f a Δ j = P ε t h , f i Δ j ε f 0 Δ j | f = f 0
r i t a Δ j = P ε f i Δ j ε t h , f i Δ j | f = f i
The larger c Δ j is, the higher the fault detection rate under Δ j . In the above equation, c i Δ j denotes the detection accuracy of f i under Δ j . r i f a Δ j indicates the conditional probability that no false alarm will occur under Δ j when no fault occurs, which is another sense of the “correct” diagnosis probability. r i t a Δ j denotes the conditional probability that f i is correctly detected under Δ j when f i occurs. w i f a and w i t a are the weights of the indicators, which can be adjusted according to the needs of the fault diagnosis, and w i f a + w i t a = 1 .
(4)
Isolation Accuracy
The isolation accuracy rate d Δ k measures the accuracy of the system fault isolation under Δ k :
d Δ k = i = 1 N f w i d i Δ k
d i Δ k = w i f b r i f b Δ k + w i t b r i t b Δ k
r i f b Δ k = P ε t h , f i j Δ k ε f 0 Δ k | f = f 0 , ε t h , f i Δ k ε f 0 Δ k
r i t b Δ k = P ε f i j Δ k ε t h , f i j Δ k | f = f i , ε f i Δ k ε t h , f i Δ k
The larger d Δ k is, the higher the isolation rate under the influence of Δ k . In the above equation, d i Δ k denotes the isolation accuracy rate of f i under Δ k . r i f b Δ k indicates the conditional probability that no false alarm occurs under Δ k when no fault occurs, which is another sense of the likelihood of “correct” isolation. r i t b Δ k denotes the conditional probability that f i is correctly isolated under Δ k when f i occurs. w i f b and w i t b are the weights of the indicators, which may be altered to meet the requirements of the fault diagnostics, and w i f b + w i t b = 1 .
(5)
Real-Time Detection Rate
The real-time detection rate e Δ j characterizes the speed of fault detection under Δ j :
e Δ j = i = 1 N f w i e i Δ j
e i Δ j = t d t h , i Δ j t i Δ j t d t h , i Δ j
t i Δ j = t d m , i Δ j , t d m , i Δ j < t d t h , i Δ j t d t h , i Δ j , t d m , i Δ j t d t h , i Δ j
The above equation e i Δ j denotes the detection speed of f i under Δ j . t d m , i Δ j is the average detection time of f i in Δ j . t d t h , i Δ j is the shortest detection time of f i in Δ j , which characterizes the limit value of the diagnosis time.
(6)
Real-Time Isolation Rate
The real-time isolation rate g Δ j characterizes the speed of fault isolation under Δ j :
g Δ j = i = 1 N f w i g i Δ j
g i Δ j = t I t h , i Δ j t i I Δ j t I t h , i Δ j
t i I Δ j = t I m , i Δ j , t I m , i Δ j < t I t h , i Δ j t I t h , i Δ j , t I m , i Δ j t I t h , i Δ j
g i Δ j in the above equation represents the isolation speed of f i under Δ j . t I m , i Δ j is the average isolation time of f i in Δ j . t I t h , i Δ j is the shortest isolation time of f i in Δ j , which characterizes the limit value of the isolation time.
(7)
Resource Consumption Rate
The resource consumption rate h Δ j characterizes the level of resource consumption under Δ j :
h Δ j = i = 1 N t w t i h i Δ j
h i Δ j = cos t i cos t min , i cos t max , i cos t min , i
where h i Δ j characterizes the resource consumption level of test δ i under Δ j . The larger h i Δ j is, the higher the resource consumption level of δ i . cos t i denotes the comprehensive cost of test resources selected by δ i . cos t min , i is the smallest value of the total cost among the alternative test resources of test δ i . cos t max , i is the largest value of the complete cost among the alternative test resources of test δ i . w t i is the weight of δ i , which can be obtained by analyzing the system requirements.
(8)
Comprehensive Evaluation Indicators of Diagnosability
The detectability and isolability rates are diagnosable characteristics determined by the structure and function of the system. Therefore, the detectability and isolability rates are mainly utilized in the diagnosability structure and function design stage to evaluate the diagnosability. If the detectability and isolation rates fail to meet the diagnosability requirements in the structural and functional design phase, structural and functional optimization design is required. Otherwise, the detection and isolation of undetected or isolated faults cannot be guaranteed through the design of diagnostic strategies and methods. Detection and isolation accuracy are evaluated from the perspective of actual operation by considering various influencing factors and assessing the diagnostic stratagem. To a certain extent, it reflects the difficulty of fault diagnosis. The real-time detection rate and the real-time isolation rate reflect the real-time index of fault diagnosis, while the resource consumption rate reflects the level of the diagnosis of resource consumption.
Combining the above seven diagnosability assessment indicators, the comprehensive diagnosability evaluation indicators are obtained:
M = i = 1 N f a i Ι β h Δ j
Ι = α i 1 b i + α i 2 c i Δ j + α i 3 d i Δ j + α i 4 e i Δ j + α i 5 g i Δ j
In the above equation j = 1 5 α i j = 1 . α i j represents the analytical weight of the indicator for f i under Δ j . β is the analytical weight of the resource consumption rate indicator. And β also affects the range of values for the composite indicator M .
Composite indicators can comprehensively consider the various influencing factors of diagnosability and their combinations. They can evaluate the analyzing weights of each side. Therefore, comprehensive indicators have particular applicability to the design of the diagnosability. From the system design perspective, comprehensive indicators can give designers a sound theoretical basis and freedom. The traditional control system is designed to meet the diagnosability demand through the continuous adjustment and optimization of diagnostic methods after the completion of the structure and function design. The integrated design based on diagnosability, on the other hand, begins from the viewpoint of the integrated design of the structure and function as well as the diagnostic strategies and methods. It satisfies the demand for diagnosability through the continuous optimization of the diagnosability to improve the fault diagnosis performance. Therefore, diagnosability design improves the fault diagnosis ability from the system design level, which is the advantage of diagnosability design. As a vital means of diagnosability assessment, the diagnosability index plays an irreplaceable role in the diagnosability design.

6. Research Outlook

The diagnosability design based on structural analysis mainly suffers from the following shortcomings. Firstly, the computational cost of the MSO algorithm is significant, and the computational efficiency is low. Secondly, the influence of system noise interference and other uncertainties on the residuals generated based on the MSO set is not comprehensively considered. Furthermore, the design of the diagnosability in the underdetermined part has not been taken into account. Lastly, the theory of reconfigurability in the analysis stage and the design of the system’s reconfigurability to ensure the system’s fault tolerance are not addressed. Therefore, the future research focuses are as follows:
(1)
Comprehensive diagnostic architecture design
The basic idea of comprehensive diagnostic optimization design is to satisfy the diagnosability and reconfigurability needs as the basis. Comprehensive diagnostic design finds the optimal set of diagnostic resources in the system resource space. It aims to reduce the diagnostic time and diagnostic cost. The allocation of diagnostic test resources is the key to measuring the level of diagnosability, which is related to the overall fault diagnosis performance. It occupies an essential position in the design of diagnosability.
(2)
Research on structural characterization based on structural underdetermination system
With the existing fault diagnosis methods based on structural analysis, most of the objects studied are overdetermined or just-determined systems. When the system under study is overdetermined, a large amount of the existing literature provides a variety of fault detection or fault isolation methods to analyze and study. It guides us in selecting the residuals, in generating them to detect faults, etc. When the system under study is just-determined, the methods for adding sensors to make it an overdetermined system that satisfies the fault isolation requirements are given. Subsequently, the existing methods for overdetermined systems are utilized to study it. However, for underdetermined systems, there is less literature related to them that is based on structural analysis. As industrial systems become increasingly large and complex, different devices of the same design may also be distributed in other areas, leading to a localized system becoming an underdetermined system. Therefore, it is necessary to conduct an in-depth study of the structural characteristics of underdetermined systems.
(3)
Optimized configuration of sensors for underdetermined systems
In the existing structural analysis method, most of the research objects related to the optimal configuration of sensors are for overdetermined or just-determined systems. In contrast, the research on the optimal configuration of sensors for the underdetermined system is less. Typically, the sensor configuration problem involves understanding how to add sensors to increase the system’s redundancy, how to identify which variables can be measured by additional sensors, how to use fewer sensors, how to optimize the placement of sensors for better diagnostic results, and so on. Most of the existing research on these issues is on overdetermined or just-determined systems. For the sensor configuration of underdetermined systems, it is also necessary to consider the effect of adding sensors on the correlation (dependency) between the system’s internal components; this is worthy of in-depth exploration.
(4)
Multi-fault detection and isolation
With the existing structural analysis methods, faults are usually set as single faults, i.e., only one fault occurs at a specific moment when the system fails. In the existing literature, there are more studies on fault diagnosis methods with single-fault assumptions, and the theories are more mature. However, there are fewer studies on multi-fault systems. In dynamical systems, the multi-fault problem is a bit more complicated. In a dynamical system, for the same residual, its transient response for one fault may overlap with the quick response of the residual for another subsequent fault. Even the former fault response may mask the latter, making some faults challenging to observe and making fault detection more difficult. Therefore, the coupling of faults and the mutual influence of fault phenomena in the diagnosis of multi-fault systems need to be further investigated. A faster and more effective diagnostic method needs to be employed to identify the faults and to clarify the diagnosable characteristics of the system under multi-fault conditions.
(5)
Residual observer design based on structural analysis and advanced control theory
Combine the existing estimation techniques (e.g., sliding mode observer) with structural analysis to design a more robust residual generator to achieve the best fault sensitivity while suppressing disturbances.
(6)
Reconfigurability design based on structural analysis
It is more important for the system’s reliability to reconfigure the system faults and to detect and isolate them.
(7)
Hybrid intelligent fault diagnosis method based on structural analysis
Sensitive relationships with the system faults are constructed through structural analysis, which is used to build the training set of intelligent diagnosis algorithms and to improve the richness of the dataset of intelligent fault methods.
As the structural and functional complexity of control systems gradually increases, future diagnosability studies based on structural analysis may face the following challenges: First, the difficulty of searching the system MSO set will increase, and in the future, it may be necessary to work with intelligent optimization algorithms to improve the speed and accuracy of MSO search algorithms. Second, there will be a rise in the number of mathematical parameters and the degree of interaction between them. The outcomes of the diagnostic analysis of the system based on the structural analysis will not be impacted by the complexity of the system’s data or structure. However, this will make it much more challenging to apply the results of the diagnostic theory to the control system’s diagnostic structure and function design reasonably and efficiently. Finally, system faults will increase, especially those in the underdetermined part of the system structure. The degree of coupling between the faults will become complex, which poses a severe challenge to the evaluation and design of diagnosability based on structural analysis.

7. Summary

In the field of model-based fault diagnosis, structural analysis is a simple and efficient method. Structural analysis takes the structural model of the fault diagnosis system as the research object and searches for the analytic redundancy part by analyzing the topology of the system’s model equation set. Structural analysis identifies the diagnosable characteristics of faults, designs the system residuals, and deals with the optimal configuration of the sensors to provide guiding opinions for the diagnosis of faults, the design of the diagnosable system, and the control of the fault tolerance of faults.
Based on the structural analysis, this paper first designs a structural model of the control system’s diagnosability and a flow chart of the diagnosability design. Secondly, it analyzes and summarizes the current development status of diagnosability based on the structural analysis in recent years related to diagnosability evaluation and design. It also designs a diagnosability index system according to the results of the quantitative and qualitative evaluation of diagnosability based on structural analysis, laying the foundation for diagnosability development. Lastly, based on current structural analysis and the future development focus, it discusses in detail the problems of diagnosability development.

Author Contributions

Conceptualization, X.G. and X.S.; formal analysis, X.G. and X.S.; investigation, X.G. and X.S.; writing—original draft preparation, X.G. and X.S.; writing—review and editing, X.G. All authors have read and agreed to the published version of the manuscript.

Funding

This research received no external funding.

Institutional Review Board Statement

Not applicable.

Data Availability Statement

The data presented in this study are available on request from the corresponding author.

Conflicts of Interest

The authors declare no conflict of interest.

References

  1. Ge, X.; Yang, F.; Han, Q.-L. Distributed networked control systems: A brief overview. Inf. Sci. 2017, 380, 117–131. [Google Scholar] [CrossRef]
  2. Lei, Y.; Yang, B.; Jiang, X.; Jia, F.; Li, N.; Nandi, A.K. Applications of machine learning to machine fault diagnosis: A review and roadmap. Mech. Syst. Signal Process. 2020, 138, 106587. [Google Scholar] [CrossRef]
  3. Guo, T.; Zhang, T.; Lim, E.; López-Benítez, M.; Ma, F.; Yu, L. A Review of Wavelet Analysis and Its Applications: Challenges and Opportunities. IEEE Access 2022, 10, 58869–58903. [Google Scholar] [CrossRef]
  4. Qu, R.; Jiang, B.; Cheng, Y. Research on the Diagnosability of a Satellite Attitude Determination System on a Fault Information Manifold. Appl. Sci. 2022, 12, 12835. [Google Scholar] [CrossRef]
  5. Li, S.; Zhou, S.; Yin, L.; Jiang, R. Robust Diagnosability Analysis Using Basis Reachability Graph. IEEE Access 2023, 11, 9751–9762. [Google Scholar] [CrossRef]
  6. Shu, C.; Wei, L.; Rong-Jun, D.; Te-Fang, C. Fault Diagnosis and Fault-Tolerant Control Scheme for Open-Circuit Faults in Three-Stepped Bridge Converters. IEEE Trans. Power Electron. 2017, 32, 2203–2214. [Google Scholar] [CrossRef]
  7. Song, Y.; Liu, Z.; Rønnquist, A.; Nåvik, P.; Liu, Z. Contact Wire Irregularity Stochastics and Effect on High-Speed Railway Pantograph–Catenary Interactions. IEEE Trans. Instrum. Meas. 2020, 69, 8196–8206. [Google Scholar] [CrossRef]
  8. Wang, S.; Chen, Y. Fault-tolerant control for outdoor ventilation air flow rate in buildings based on neural network. Build. Environ. 2002, 37, 691–704. [Google Scholar] [CrossRef]
  9. Bateman, F.; Noura, H.; Ouladsine, M. Fault Diagnosis and Fault-Tolerant Control Strategy for the Aerosonde UAV. IEEE Trans. Aerosp. Electron. Syst. 2011, 47, 2119–2137. [Google Scholar] [CrossRef]
  10. Pérez-Zuñiga, C.G.; Sotomayor-Moriano, J.; Chanthery, E.; Travé-Massuyès, L.; Soto, M. Flotation Process Fault Diagnosis Via Structural Analysis. IFAC-Pap. 2019, 52, 225–230. [Google Scholar] [CrossRef]
  11. Frisk, E.; Krysander, M.; Escobet, T. Structural Analysis. In Fault Diagnosis of Dynamic Systems; Escobet, T., Bregon, A., Pulido, B., Puig, V., Eds.; Springer International Publishing: Cham, Switzerland, 2019; pp. 43–68. [Google Scholar] [CrossRef]
  12. Dijoux, E.; Steiner, N.Y.; Benne, M.; Péra, M.-C.; Grondin-Perez, B. Fault Structural Analysis Applied to Proton Exchange Membrane Fuel Cell Water Management Issues. Electrochem 2021, 2, 604–630. [Google Scholar] [CrossRef]
  13. Escobet, T.; Bregon, A.; Pulido, B.; Puig, V. (Eds.) Fault Diagnosis of Dynamic Systems: Quantitative and Qualitative Approaches; Springer International Publishing: Cham, Switzerland, 2019. [Google Scholar] [CrossRef]
  14. Lu, P.; Li, W.; Huang, D. Transformer fault diagnosis method based on graph theory and rough set. IFS 2018, 35, 223–230. [Google Scholar] [CrossRef]
  15. Ortiz, L.; González, J.W.; Gutierrez, L.B.; Llanes-Santiago, O. A review on control and fault-tolerant control systems of AC/DC microgrids. Heliyon 2020, 6, e04799. [Google Scholar] [CrossRef]
  16. Gou, L.; Li, H.; Zheng, H.; Li, H.; Pei, X. Aeroengine Control System Sensor Fault Diagnosis Based on CWT and CNN. Math. Probl. Eng. 2020, 2020, 5357146. [Google Scholar] [CrossRef]
  17. Krysander, M.; Nyberg, M.; Lunze, J. Design and Analysis of Diagnosis Systems Using Structural Methods. Ph.D. Thesis, Institutionen för Systemteknik, Linköping, Sweden, 2006. [Google Scholar]
  18. Thirumarimurugan, M.; Bagyalakshmi, N.; Paarkavi, P. Comparison of fault detection and isolation methods: A review. In Proceedings of the 2016 10th International Conference on Intelligent Systems and Control (ISCO), Coimbatore, India, 7–8 January 2016; IEEE: Piscataway, NJ, USA, 2016; pp. 1–6. [Google Scholar] [CrossRef]
  19. Ding, S.X. Advanced Methods for Fault Diagnosis and Fault-Tolerant Control; Springer: Berlin/Heidelberg, Germany, 2021. [Google Scholar] [CrossRef]
  20. Frisk, E.; Krysander, M. Residual Selection for Consistency Based Diagnosis Using Machine Learning Models. IFAC-Pap. 2018, 51, 139–146. [Google Scholar] [CrossRef]
  21. Tan, J.; Fan, Y.; Yan, P.; Wang, C.; Feng, H. Sliding Mode Fault Tolerant Control for Unmanned Aerial Vehicle with Sensor and Actuator Faults. Sensors 2019, 19, 643. [Google Scholar] [CrossRef] [PubMed]
  22. Zhu, J.; Yu, H.; Lin, Z.; Liu, N.; Sun, H.; Liu, M. Efficient Actuator Failure Avoidance Mobile Charging for Wireless Sensor and Actuator Networks. IEEE Access 2019, 7, 104197–104209. [Google Scholar] [CrossRef]
  23. Åslund, J.; Bregon, A.; Krysander, M.; Frisk, E.; Pulido, B.; Biswas, G. Structural Diagnosability Analysis of Dynamic Models. IFAC Proc. Vol. 2011, 44, 4082–4088. [Google Scholar] [CrossRef]
  24. Lunze, J. A method to get analytical redundancy relations for fault diagnosis. IFAC-Pap. 2017, 50, 1006–1012. [Google Scholar] [CrossRef]
  25. Dulmage, A.L.; Mendelsohn, N.S. Coverings of Bipartite Graphs. Can. J. Math. 1958, 10, 517–534. [Google Scholar] [CrossRef]
  26. Chen, Z.; Xu, J.; Peng, T.; Yang, C. Graph Convolutional Network-Based Method for Fault Diagnosis Using a Hybrid of Measurement and Prior Knowledge. IEEE Trans. Cybern. 2022, 52, 9157–9169. [Google Scholar] [CrossRef] [PubMed]
  27. Frisk, E.; Jarmolowitz, F.; Jung, D.; Krysander, M. Fault Diagnosis Using Data, Models, or Both—An Electrical Motor Use-Case. IFAC-Pap. 2022, 55, 533–538. [Google Scholar] [CrossRef]
  28. Rahman, B.M. Sensor Placement for Diagnosis of Large-Scale, Complex Systems: Advancement of Structural Methods; The Ohio State University: Columbus, OH, USA, 2019. [Google Scholar]
  29. Huang, Y.; Wen, K.; Lin, L.; Xu, L.; Hsieh, S.-Y. Component Fault Diagnosability of Hierarchical Cubic Networks. ACM Trans. Des. Autom. Electron. Syst. 2023, 2023, 3577018. [Google Scholar] [CrossRef]
  30. Lai, A.; Komenda, J.; Lahaye, S. Diagnosability of Unambiguous Max-Plus Automata. IEEE Trans. Syst. Man Cybern. Syst. 2022, 52, 7302–7311. [Google Scholar] [CrossRef]
  31. Hu, X.; Luo, S.; Xu, D.; Wan, B. A Quantitative Method for the Fault Diagnosability of Affine Nonlinear System. In Proceedings of the 2022 34th Chinese Control and Decision Conference (CCDC), Hefei, China, 15–17 August 2022; pp. 5974–5979. [Google Scholar] [CrossRef]
  32. Krysander, M.; Frisk, E. Sensor Placement for Fault Diagnosis. IEEE Trans. Syst. Man. Cybern. A 2008, 38, 1398–1410. [Google Scholar] [CrossRef]
  33. Frisk, E.; Krysander, M.; Åslund, J. Analysis and Design of Diagnosis Systems Based on the Structural Differential Index. IFAC-Pap. 2017, 50, 12236–12242. [Google Scholar] [CrossRef]
  34. Frisk, E.; Bregon, A.; Aslund, J.; Krysander, M.; Pulido, B.; Biswas, G. Diagnosability Analysis Considering Causal Interpretations for Differential Constraints. IEEE Trans. Syst. Man. Cybern. A 2012, 42, 1216–1229. [Google Scholar] [CrossRef]
  35. Frisk, E.; Krysander, M.; Jung, D. A Toolbox for Analysis and Design of Model Based Diagnosis Systems for Large Scale Models. IFAC-Pap. 2017, 50, 3287–3293. [Google Scholar] [CrossRef]
  36. Jiang, D.-N.; Li, W. Multi-Objective Optimal Placement of Sensors Based on Quantitative Evaluation of Fault Diagnosability. IEEE Access 2019, 7, 117850–117860. [Google Scholar] [CrossRef]
  37. Wang, Z.; Tang, Z.; Chen, F. Quantitative Evaluation of Sensor Fault Diagnosability of F-16 High Maneuvering Fighter. In Proceedings of the 2022 IEEE 5th International Conference on Automation, Electronics and Electrical Engineering (AUTEEE), Shenyang, China, 18-20 November 2022; pp. 102–108. [Google Scholar] [CrossRef]
  38. Reppa, V.; Timotheou, S.; Polycarpou, M.M.; Panayiotou, C. Performance Index for Optimizing Sensor Fault Detection of a Class of Nonlinear Systems. IFAC-Pap. 2018, 51, 1387–1394. [Google Scholar] [CrossRef]
  39. Liu, Q.; Wang, Z.; Zhang, J.; Zhou, D. Necessary and Sufficient Conditions for Fault Diagnosability of Linear Open- and Closed-Loop Stochastic Systems Under Sensor and Actuator Faults. IEEE Trans. Autom. Control 2022, 67, 4178–4185. [Google Scholar] [CrossRef]
  40. Cui, Y.; Shi, J.; Wang, Z. System-level operational diagnosability analysis in quasi real-time fault diagnosis: The probabilistic approach. J. Process Control 2014, 24, 1444–1453. [Google Scholar] [CrossRef]
  41. Yin, C.; He, Z.; Wang, J.; Zhou, H. A method for fault diagnosability evaluation of spacecraft control system. In 2016 Joint International Information Technology, Mechanical and Electronic Engineering; Xu, B., Chen, Y.N., Zhao, L.H., Eds.; Atlantis Press: Paris, France, 2016; Volume 59, pp. 611–614. [Google Scholar]
  42. Fu, F.; Xue, T.; Wu, Z.; Wang, D. A Fault Diagnosability Evaluation Method for Dynamic Systems Without Distribution Knowledge. IEEE Trans. Cybern. 2022, 52, 5113–5123. [Google Scholar] [CrossRef] [PubMed]
  43. Stiefelmaier, J.; Gienger, A.; Böhm, M.; Sawodny, O.; Tarín, C. A Bayesian Approach to Fault Diagnosability Analysis in Adaptive Structures. IFAC-Pap. 2022, 55, 347–352. [Google Scholar] [CrossRef]
  44. Liu, Z.; Ahmed, Q.; Zhang, J.; Rizzoni, G.; He, H. Structural analysis based sensors fault detection and isolation of cylindrical lithium-ion batteries in automotive applications. Control Eng. Pract. 2016, 52, 46–58. [Google Scholar] [CrossRef]
  45. Khorasgani, H.; Jung, D.E.; Biswas, G.; Frisk, E.; Krysander, M. Robust residual selection for fault detection. In Proceedings of the 53rd IEEE Conference on Decision and Control, Los Angeles, CA, USA, 15–17 December 2014; IEEE: Piscataway, NJ, USA, 2014; pp. 5764–5769. [Google Scholar] [CrossRef]
  46. Vignolles, A.; Chanthery, E.; Ribot, P. An overview on diagnosability and prognosability for system monitoring. In Proceedings of the European conference of the Prognostics and Health Management Society (PHM Europe), Turin, Italy, 1–3 July 2020. [Google Scholar]
  47. Schmid, M.; Gebauer, E.; Endisch, C. Structural Analysis in Reconfigurable Battery Systems for Active Fault Diagnosis. IEEE Trans. Power Electron. 2021, 36, 8672–8684. [Google Scholar] [CrossRef]
  48. Krysander, M.; Aslund, J.; Nyberg, M. An Efficient Algorithm for Finding Minimal Overconstrained Subsystems for Model-Based Diagnosis. IEEE Trans. Syst. Man. Cybern. A 2008, 38, 197–206. [Google Scholar] [CrossRef]
  49. Zhang, J.; Rizzoni, G. Selection of residual generators in structural analysis for fault diagnosis using a diagnosability index. In Proceedings of the 2017 IEEE Conference on Control Technology and Applications (CCTA), Mauna Lani Resort, HI, USA, 27–30 August 2017; IEEE: Piscataway, NJ, USA, 2017; pp. 1438–1445. [Google Scholar] [CrossRef]
  50. Armengol, J.; Bregon, A.; Escobet, T.; Gelso, E.; Krysander, M.; Nyberg, M.; Olive, X.; Pulido, B.; Travé-Massuyès, L. Minimal Structurally Overdetermined sets for residual generation: A comparison of alternative approaches. IFAC Proc. Vol. 2009, 42, 1480–1485. [Google Scholar] [CrossRef]
  51. Pérez-Zuñiga, G.; Rivas-Perez, R.; Sotomayor-Moriano, J.; Sánchez-Zurita, V. Fault Detection and Isolation System Based on Structural Analysis of an Industrial Seawater Reverse Osmosis Desalination Plant. Processes 2020, 8, 1100. [Google Scholar] [CrossRef]
  52. Li, W.; Wang, G.-G.; Gandomi, A.H. A Survey of Learning-Based Intelligent Optimization Algorithms. Arch. Computat. Methods Eng. 2021, 28, 3781–3799. [Google Scholar] [CrossRef]
  53. Gong, W.; Liao, Z.; Mi, X.; Wang, L.; Guo, Y. Nonlinear Equations Solving with Intelligent Optimization Algorithms: A Survey. Complex. Syst. Model. Simul. 2021, 1, 15–32. [Google Scholar] [CrossRef]
  54. Rosich, A.; Frisk, E.; Åslund, J.; Sarrate, R.; Nejjari, F. Sensor Placement for Fault Diagnosis Based on Causal Computations. IFAC Proc. Vol. 2009, 42, 402–407. [Google Scholar] [CrossRef]
  55. Commault, C.; Dion, J.-M. Sensor Location for Diagnosis in Linear Systems: A Structural Analysis. IEEE Trans. Automat. Control 2007, 52, 155–169. [Google Scholar] [CrossRef]
  56. Chen, Q.; Wang, J.; Ahmed, Q. Design and Evaluation of a Structural Analysis-Based Fault Detection and Identification Scheme for a Hydraulic Torque Converter. Sensors 2018, 18, 4103. [Google Scholar] [CrossRef] [PubMed]
  57. Chen, Q.; Tian, W.; Chen, W.; Ahmed, Q.; Wu, Y. Model-Based Fault Diagnosis of an Anti-Lock Braking System via Structural Analysis. Sensors 2018, 18, 4468. [Google Scholar] [CrossRef]
  58. Rahman, B.M.; Busch, G.T.; Ahmed, Q.; Rizzoni, G. Structural Analysis-Based Fault Diagnosis of Pneumatic Systems. In Proceedings of the ASME 2016 Dynamic Systems and Control Conference, Minneapolis, MN, USA, 12–14 October 2016. [Google Scholar] [CrossRef]
  59. Düştegör, D.; Frisk, E.; Cocquempot, V.; Krysander, M.; Staroswiecki, M. Structural analysis of fault isolability in the DAMADICS benchmark. Control Eng. Pract. 2006, 14, 597–608. [Google Scholar] [CrossRef]
  60. Ng, K.Y.; Frisk, E.; Krysander, M. Design and Selection of Additional Residuals to Enhance Fault Isolation of a Turbocharged Spark Ignited Engine System. In Proceedings of the 2020 7th International Conference on Control, Decision and Information Technologies (CoDIT), Prague, Czech Republic, 29 June–2 July 2020; pp. 76–81. [Google Scholar] [CrossRef]
  61. Gomathi, V.; Srinivasan, S.; Ramkumar, K.; Muralidharan, G. Structural analysis based sensor measurement fault diagnosis in cement industries. Control Eng. Pract. 2017, 64, 148–159. [Google Scholar] [CrossRef]
  62. Oromi, A.; Puig, V.; Galve, S.; Trapiello, C. Robust Fault Diagnosis using a Data-based Approach and Structural Analysis. IFAC-Pap. 2022, 55, 211–216. [Google Scholar] [CrossRef]
  63. Mohammadi, A.; Krysander, M.; Jung, D. Analysis of grey-box neural network-based residuals for consistency-based fault diagnosis. IFAC-Pap. 2022, 55, 1–6. [Google Scholar] [CrossRef]
  64. De Flaugergues, V.; Cocquempot, V.; Bayart, M.; Pengov, M. Structural Analysis for FDI: A modified, invertibility-based canonical decomposition. In Proceedings of the 20th International Workshop on Principles of Diagnosis, Stockholm, Sweden, 14–17 June 2009; p. 59. [Google Scholar]
  65. Zhang, J. Model-Based Fault Diagnosis for Automotive Functional Safety. Ph.D. Thesis, The Ohio State University, Columbus, OH, USA, 2016. [Google Scholar]
  66. Zhang, J.; Amodio, A.; Li, T.; Aksun-Guvenc, B.; Rizzoni, G. Fault Diagnosis and Fault Mitigation for Torque Safety of Drive-by-Wire Systems. IEEE Trans. Veh. Technol. 2018, 67, 8041–8054. [Google Scholar] [CrossRef]
  67. Knüppel, T.; Blanke, M.; Østergaard, J. Fault diagnosis for electrical distribution systems using structural analysis. Int. J. Robust. Nonlinear Control 2014, 24, 1446–1465. [Google Scholar] [CrossRef]
  68. Chen, C.; Chen, L.; Cheng, X. An efficient method for determining fault isolability properties based on an augmented system model. Eur. J. Control 2021, 58, 90–100. [Google Scholar] [CrossRef]
  69. Li, X.; Xu, J.; Chen, Z.; Xu, S.; Liu, K. Real-Time Fault Diagnosis of Pulse Rectifier in Traction System Based on Structural Model. IEEE Trans. Intell. Transp. Syst. 2022, 23, 2130–2143. [Google Scholar] [CrossRef]
  70. Svärd, C.; Nyberg, M.; Frisk, E.; Krysander, M. Data-driven and adaptive statistical residual evaluation for fault detection with an automotive application. Mech. Syst. Signal Process. 2014, 45, 170–192. [Google Scholar] [CrossRef][Green Version]
  71. Rosich, A.; Frisk, E.; Aslund, J.; Sarrate, R.; Nejjari, F. Fault Diagnosis Based on Causal Computations. IEEE Trans. Syst. Man. Cybern. A 2012, 42, 371–381. [Google Scholar] [CrossRef]
  72. Aslund, J.; Biteus, J.; Frisk, E.; Krysander, M.; Nielsen, L. A systematic inclusion of diagnosis performance in fault tree analysis. IFAC Proc. Vol. 2005, 38, 388–393. [Google Scholar] [CrossRef]
  73. Svard, C.; Nyberg, M. Residual Generators for Fault Diagnosis Using Computation Sequences with Mixed Causality Applied to Automotive Systems. IEEE Trans. Syst. Man. Cybern.-Part A Syst. Hum. 2010, 40, 1310–1328. [Google Scholar] [CrossRef]
  74. Commault, C.; Dion, J.-M.; Sename, O.; Motyeian, R. Observer-based fault detection and isolation for structured systems. IEEE Trans. Automat. Contr. 2002, 47, 2074–2079. [Google Scholar] [CrossRef]
  75. Zogopoulos-Papaliakos, G.; Kyriakopoulos, K.J. On the Selection of Calculable Residual Generators for UAV Fault Diagnosis. In Proceedings of the 2016 24th Mediterranean Conference on Control and Automation (MED), Athens, Greece, 21–24 June 2016; pp. 396–401. [Google Scholar] [CrossRef]
  76. Falkenberg, T.; Gregersen, R.T.; Blanke, M. Navigation System Fault Diagnosis for Underwater Vehicle. IFAC Proc. Vol. 2014, 47, 9654–9660. [Google Scholar] [CrossRef]
  77. Gehin, A.-L.; Assas, M.; Staroswiecki, M. Structural Analysis of System Reconfigurability. IFAC Proc. Vol. 2000, 33, 297–302. [Google Scholar] [CrossRef]
  78. Zhang, J.; Rizzoni, G. Structural Analysis for Diagnosability and Reconfigurability, with Application to Electric Vehicle Drive System. IFAC-Pap. 2015, 48, 1471–1478. [Google Scholar] [CrossRef]
  79. Izadi-Zamanabadi, R.; Staroswiecki, M. A structural analysis method formulation for fault-tolerant control system design. In Proceedings of the 39th IEEE Conference on Decision and Control (Cat. No.00CH37187), Sydney, NSW, Australia, 12–15 December 2000; IEEE: Piscataway, NJ, USA, 2000; Volume 5, pp. 4901–4902. [Google Scholar] [CrossRef]
Figure 1. DM decomposition.
Figure 1. DM decomposition.
Applsci 13 12241 g001
Figure 2. Fault diagnosis process based on structural analysis.
Figure 2. Fault diagnosis process based on structural analysis.
Applsci 13 12241 g002
Figure 3. Diagnosability structural model based on structural analysis.
Figure 3. Diagnosability structural model based on structural analysis.
Applsci 13 12241 g003
Figure 4. The fault residual distribution in the case of no interference.
Figure 4. The fault residual distribution in the case of no interference.
Applsci 13 12241 g004
Table 1. Methods for quantifying diagnosability and characterization.
Table 1. Methods for quantifying diagnosability and characterization.
Residual Measurement MethodsReferencesApplication ScenarioSpecificities
K-L scatter[36]Low-dimensional discrete control systemThere is no diagnosability for some failure modes; quantitative evaluation of diagnosability is impossible when the system output dimension is one-dimensional; diagnosability metrics are asymmetric.
JS scatter[37]Low-dimensional nonlinear control systemIt can compensate for the shortcomings of K-L scattering, but the computational effort and complexity grow exponentially with the increased control system dimensions.
Hausdroff distance[38]Low-dimensional discrete control systemsVulnerability to the selection of equivalent space vectors and system modeling uncertainty.
Bhattacharyya distance[39]Stochastic systemThe effect of random noise is fully considered and does not depend on any particular fault diagnosis algorithm; however, the results of the diagnosability evaluation of open-loop and closed-loop control systems are inconsistent.
Modified distance[40]Continuous systemReal-time fault diagnosis is possible; uncertainty faults can be handled effectively; the influence of noise on the results of diagnosability evaluation can be effectively overcome.
Fisher information distance[4]Modeling accurate discrete systemsThe designed diagnosability metrics have a precise geometric meaning, do not suffer from metric asymmetry, and are adapted to multi-failure scenarios.
Energy distance[41]Low-dimensional discrete control systemAbility to overcome the effects of model uncertainty and process noise on diagnosability evaluation.
Mahalanobis distance[42]The dynamic system without distribution knowledgeIt does not require knowledge of the probability distribution of the noise.
Bayesian error rate[43]Modeling accurate discrete linear control systemsMore sensitive to external disturbances and noise.
Statistical cumulative sum[44]Structured dynamic systemsEvaluation metrics are asymmetric and susceptible to system noise disturbances.
Based on H -parameter[45]Model accurate dynamic systemsOnly the ease of fault detection can be judged, and the evaluation metrics are susceptible to uncertain noise and disturbances.
Table 2. Current status of research on fault diagnosis strategies based on structural analysis.
Table 2. Current status of research on fault diagnosis strategies based on structural analysis.
AuthorReferenceObjectsFaultDiagnosis StrategiesParticularities
Seshadhri Srinivasan[61]Cement industries pyro-processing sectionSensor faultsSrinivasan used actual data for correlation analysis of output variables with input variables. Gomathi determined the diagnosability and validated the structural analysis results.The methods based on structural analysis are more straightforward than data-driven fault diagnosis and guarantee good performance in the presence of noise.
Albert Oromi[62]Complex industries systemsAll faultsOromi proposed a robust fault diagnosis method based on structural analysis and data-driven diagnosis. The method does not require precise mathematical modeling and applies to various natural industrial systems.
Arman Mohammadi[63]Two-tank systemMultiplicative faultMohammadi proposed a hybrid fault diagnosis method based on a grey-box neural network and structural analysis. This fault diagnosis strategy can isolate unknown faults.
V. de Flaugergues[64]All control systemsAll faultsFlaugergues proposed a structural decomposition that considers the reversibility constraints to address the residual generation’s feasibility and computability.The method optimizes the DM decomposition algorithm, reducing the complexity of DM decomposition and the matching number.
Jiyu Zhang[65]Electrified vehicle systemsSensor faultsZhang proposed a model-based fault detection and isolation diagnostic tool based on structural analysis.The method can diagnose any fault; the residual selection criterion is designed to select the optimal diagnostic test with the most desirable diagnostic performance from candidate solutions.
Jiyu Zhang[66]Drive-by-wire systemsMechanical stiction fault and pedal sensor faultZhang generated system residuals based on the MSO ensemble and further detected and isolated the faults through sensor design.This method is not practical in dealing with unknown faults and slow-changing faults.
Thyge Knüppel[67]Electrical distribution systemsDefects in instrumentation, power generation, transformation, and transmissionKnüppel proposed a method for fault diagnosis of power distribution systems.The method is susceptible to noise as well as external interference.
Changxiong Chen[68]Four-tank monitored systemAll faultsChen proposed a diagnosability analysis method for augmenting and generalizing structural models.The method significantly reduces the structural analysis-based diagnosis time and the computational complexity.
Xueming Li[69]Traction systemSensor and IGBT faultsLi proposed a real-time fault diagnosis method for pulse rectifiers of traction systems based on structural analysis.The method requires a detailed analytical model. It enables real-time diagnosis of various types of faults based only on the ARR between sensor signals.
Disclaimer/Publisher’s Note: The statements, opinions and data contained in all publications are solely those of the individual author(s) and contributor(s) and not of MDPI and/or the editor(s). MDPI and/or the editor(s) disclaim responsibility for any injury to people or property resulting from any ideas, methods, instructions or products referred to in the content.

Share and Cite

MDPI and ACS Style

Gu, X.; Shi, X. A Review of Research on Diagnosability of Control Systems Based on Structural Analysis. Appl. Sci. 2023, 13, 12241. https://doi.org/10.3390/app132212241

AMA Style

Gu X, Shi X. A Review of Research on Diagnosability of Control Systems Based on Structural Analysis. Applied Sciences. 2023; 13(22):12241. https://doi.org/10.3390/app132212241

Chicago/Turabian Style

Gu, Xuping, and Xianjun Shi. 2023. "A Review of Research on Diagnosability of Control Systems Based on Structural Analysis" Applied Sciences 13, no. 22: 12241. https://doi.org/10.3390/app132212241

APA Style

Gu, X., & Shi, X. (2023). A Review of Research on Diagnosability of Control Systems Based on Structural Analysis. Applied Sciences, 13(22), 12241. https://doi.org/10.3390/app132212241

Note that from the first issue of 2016, this journal uses article numbers instead of page numbers. See further details here.

Article Metrics

Back to TopTop