Potential of Variable Geometry Radial Inflow Turbines as Expansion Machines in Organic Rankine Cycles Integrated with Heavy-Duty Diesel Engines
Abstract
1. Introduction
2. System Description
2.1. Engine Modeling
2.2. Organic Rankine Cycle Modeling
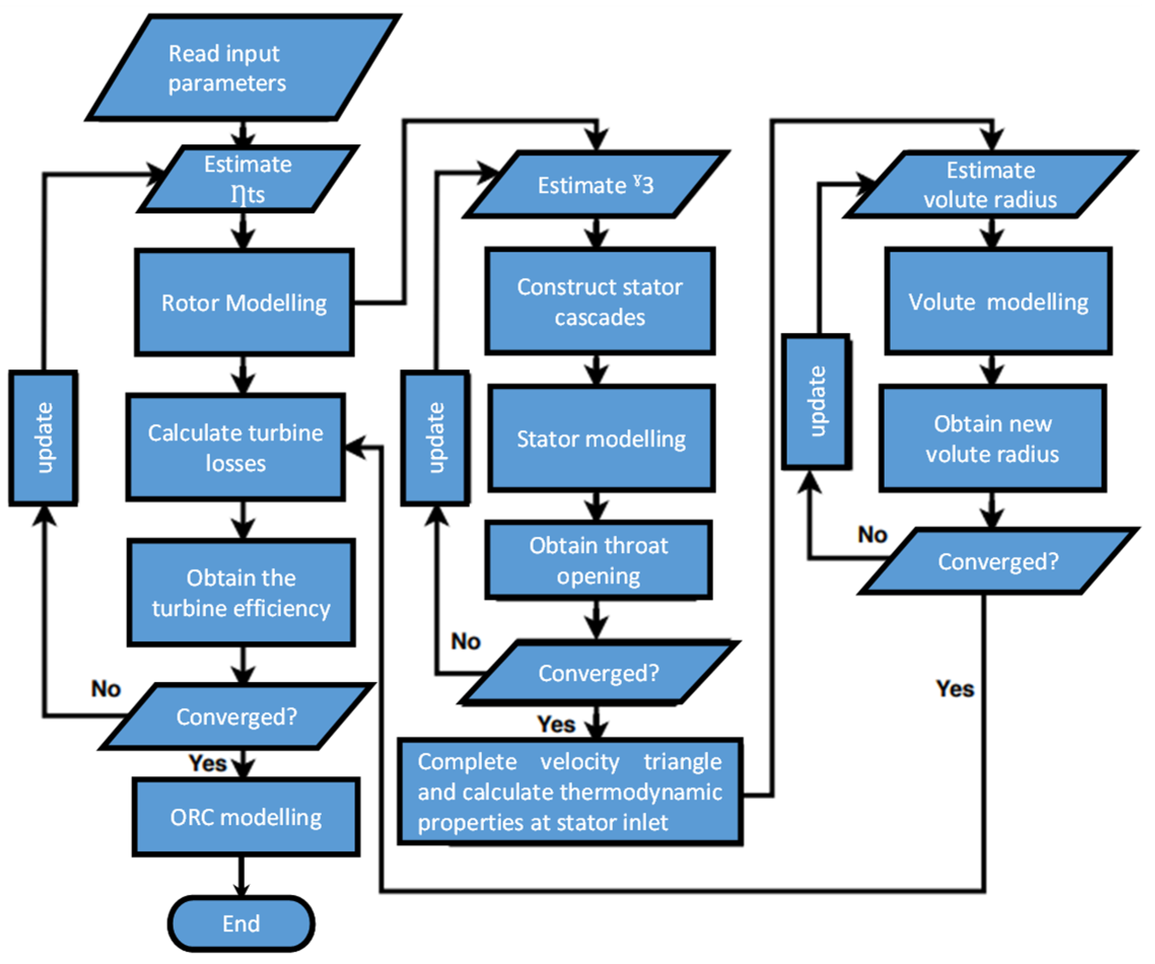
2.3. Modeling of the Radial Inflow Turbine


2.3.1. Rotor Modeling
2.3.2. Stator Modeling
2.3.3. Volute Modeling
2.3.4. Losses Modeling
3. Results and Discussions
3.1. Effects of Stator Openings on Cycle and Turbine Performances
3.2. Comparison between Fixed and Variable Geometry Turbines
4. Conclusions
- The total to static efficiency of a variable geometry turbine is 25.45% higher than that of a fixed geometry turbine.
- Due to the increased mass capacity with a variable geometry radial turbine, the powertrain power increased substantially when integrated with an ORC as a bottom cycle. This increase could be as high as 5.5%.
- The ORC performance benefited significantly from the utilization of the variable geometry turbine. The ORC efficiency could be improved by at least 20%.
- The results also showed that even at low engine torque and power, P1, the overall system performance improved substantially by integrating an ORC system with a variable geometry turbine. However, this improvement is trivial (1%) and cannot justify the added complexity and cost.
- It is worth noting that the ORC system has a large weight, which will significantly affect its benefits. In the future, this phenomenon will be investigated in addition to cost analysis.
Author Contributions
Funding
Data Availability Statement
Conflicts of Interest
Nomenclature
| 1–5 | Stations through turbine | Subscript | |
| a | Speed of sound [m/s] | h | Hub, hydraulic |
| A | Area | r | Radial, rotor |
| b | Blade height [m] | s | Insentropic, stator |
| K | Blockage factor [-] | t | Tip, total |
| C | Absolute velocity [m/s] | Greek Symbols | |
| Cm | Meridional velocity [m/s] | Efficiency [-] | |
| Cθ | Tangential velocity [m/s] | β | Relative angle [deg] |
| Ca | Axial coefficient [-] | ε | Clearance [m] |
| Cr | Radial coefficient [-] | Density [kg/m3] | |
| d | Diameter [m] | Absolute flow angle [deg] | |
| h | Enthalpy [kJ/kg] | ˠ | Stator setting angle [deg] |
| Ka | Discharge coefficient of the axial component [-] | Abbreviations | |
| Kr | Discharge coefficient of the radial component [-] | BSFC | Brake specific fuel consumption |
| Ka,r | Cross coupling coefficient of the axial and radial components [-] | CFD | Computational fluid dynamics |
| M | Mach number [-] | GWP | Global warming potential |
| Mass flow rate [kg/s] | ICE | Internal combustion engine | |
| o | Throat opening [m] | NOx | Nitrogen oxide |
| P | Pressure [kPa] | ORC | Organic Ranke cycle |
| s | Entropy [kJ/kg.k] | WHR | Waste heat recovery |
| T | Temperature [K] | ||
| U | Tip speed [m/s] | ||
| w | Relative velocity [m/s] | ||
| W | Work [kW] | ||
| z | Axial length [m] |
References
- Seher, D.; Lengenfelder, T.; Gerhardt, J.; Eisenmenger, N.; Hackner, M.; Krinn, I. Waste Heat Recovery for Commercial Vehicles with a Rankine Process. In Proceedings of the 21st Aachen Colloquium Automobile and Engine Technology, Aachen, Germany, 8–10 October 2012. [Google Scholar]
- Liu, L.; Wang, K.; Wang, S.; Zhang, R.; Tang, X. Assessing energy consumption, CO2 and pollutant emissions and health benefits from China’s transport sector through 2050. Energy Policy 2018, 116, 382–396. [Google Scholar] [CrossRef]
- Galindo, J.; Ruiz, S.; Dolz, V.; Royo-Pascual, L.; Haller, R.; Nicolas, B.; Glavatskaya, Y. Experimental and thermodynamic analysis of a bottoming Organic Rankine Cycle (ORC) of gasoline engine using swash-plate expander. Energy Convers. Manag. 2015, 103, 519–532. [Google Scholar] [CrossRef]
- Zhao, R.; Li, W.; Zhuge, W.; Zhang, Y.; Yin, Y. Numerical study on steam injection in a turbocompound diesel engine for waste heat recovery. Appl. Energy 2017, 185, 506–518. [Google Scholar] [CrossRef]
- Chen, W.; Fu, B.; Zeng, J.; Luo, W. Research on the Operational Performance of Organic Rankine Cycle System for Waste Heat Recovery from Large Ship Main Engine. Appl. Sci. 2023, 13, 8543. [Google Scholar] [CrossRef]
- Badescu, V.; Aboaltabooq, M.H.K.; Pop, H.; Apostol, V.; Prisecaru, M.; Prisecaru, T. Avoiding malfunction of ORC-based systems for heat recovery from internal combustion engines under multiple operation conditions. Appl. Therm. Eng. 2019, 150, 977–986. [Google Scholar] [CrossRef]
- Berchiche, A.; Guenoune, M.; Belaadi, S.; Léonard, G. Optimal Energy Integration and Off-Design Analysis of an Amine-Based Natural Gas Sweetening Unit. Appl. Sci. 2023, 13, 6559. [Google Scholar] [CrossRef]
- Liu, P.; Shu, G.; Tian, H.; Feng, W.; Shi, L.; Xu, Z. Preliminary experimental comparison and feasibility analysis of CO2/R134a mixture in Organic Rankine Cycle for waste heat recovery from diesel engines. Energy Convers. Manag. 2019, 198, 111776. [Google Scholar] [CrossRef]
- Lu, Y.; Wang, Y.; Wang, L.; Yuan, Y.; Liu, Z.; Roskilly, A.P. Experimental Investigation of a Scroll Expander for Power Generation Part of a Resorption Cogeneration. Energy Procedia 2015, 75, 1027–1032. [Google Scholar] [CrossRef][Green Version]
- Yang, J.; Li, Y.; Tan, H. Integrated hydrogen liquefaction process with a dual-pressure organic Rankine cycle-assisted LNG regasification system: Design, comparison, and analysis. Appl. Energy 2023, 347, 121372. [Google Scholar] [CrossRef]
- He, Y.; Wu, H.; Zhang, Y.; Jin, T.; Xing, Z. Experimental Research on the Effects of Suction Ports on Twin Screw Expander Performance. Appl. Sci. 2022, 12, 3979. [Google Scholar] [CrossRef]
- Rijpkema, J.; Andersson, S.B.; Munch, K. Experimental study of an organic Rankine cycle with R1233zd(E) for waste heat recovery from the coolant of a heavy-duty truck engine. Energy Convers. Manag. 2021, 244, 114500. [Google Scholar] [CrossRef]
- Saidur, R.; Rezaei, M.; Muzammil, W.K.; Hassan, M.H.; Paria, S.; Hasanuzzaman, M. Technologies to recover exhaust heat from internal combustion engines. Renew. Sustain. Energy Rev. 2012, 16, 5649–5659. [Google Scholar] [CrossRef]
- Alshammari, F.; Karvountzis-Kontakiotis, A.; Pesyridis, A.; Usman, M. Expander Technologies for Automotive Engine Organic Rankine Cycle Applications. Energies 2018, 11, 1905. [Google Scholar] [CrossRef]
- Alshammari, F.; Pesyridis, A.; Alshammari, A.S.; Alghafis, A.; Alatawi, I.; Alzamil, A. Potential of capturing transportation wasted heat for better fuel economy and electricity generation: Comprehensive testing. Energy Convers. Manag. 2022, 267, 115939. [Google Scholar] [CrossRef]
- Thaddaeus, J.; Pesiridis, A.; Karvountzis-kontakiotis, A. Design of Variable Geometry Waste Heat Recovery Turbine for High Efficiency Internal Combustion Engine. Int. J. Sci. Eng. Res. 2016, 7, 1001–1017. [Google Scholar]
- Manente, G.; Toffolo, A.; Lazzaretto, A.; Paci, M. An Organic Rankine Cycle off-design model for the search of the optimal control strategy. Energy 2013, 58, 97–106. [Google Scholar] [CrossRef]
- Lebedevas, S.; Čepaitis, T. Research of organic rankine cycle energy characteristics at operating modes of marine diesel engine. J. Mar. Sci. Eng. 2021, 9, 1049. [Google Scholar] [CrossRef]
- Schuster, S.; Markides, C.N.; White, A.J. Design and off-design optimisation of an organic Rankine cycle (ORC) system with an integrated radial turbine model. Appl. Therm. Eng. 2020, 174, 115192. [Google Scholar] [CrossRef]
- Guillaume, L.; Legros, A.; Desideri, A.; Lemort, V. Performance of a Radial-Inflow Turbine Integrated in an ORC System and Designed for a WHR on Truck Application: An Experimental Comparison between R245fa and R1233zd. Appl. Energy 2017, 186, 408–422. [Google Scholar] [CrossRef]
- Wang, E.; Yu, Z.; Zhang, H.; Yang, F. A regenerative supercritical-subcritical dual-loop organic Rankine cycle system for energy recovery from the waste heat of internal combustion engines. Appl. Energy 2017, 190, 574–590. [Google Scholar] [CrossRef]
- Furukawa, T.; Nakamura, M.; Machida, K.; Shimokawa, K. A Study of the Rankine Cycle Generating System for Heavy Duty HV Trucks. SAE Tech. Pap. 2014, 1, 7. [Google Scholar] [CrossRef]
- Alshammari, F.; Ben Khedher, N.; Ben Said, L. Development of an automated design and off-design radial turbine model for solar organic Rankine cycle coupled to a parabolic trough solar collector. Appl. Therm. Eng. 2023, 230, 120677. [Google Scholar] [CrossRef]
- Moustapha, H.; Zelesky, M.F.; Baines, N.C.; Japikse, D. Axial and Radial Turbines, 1st ed.; Concepts NREC: White River Junction, VT, USA, 2003. [Google Scholar]
- Glassman, A. Computer Program for Design Analysis of Radial-Inflow Turbines; NASA: Washington, DC, USA, 1976. [Google Scholar]
- Lemmon, E.; Huber, M.; McLinden, M. NIST Standard Reference Database 23: Reference Fluid Thermodynamic and Transport Properties-REFPROP, Version 9.0; National Institute of Standards and Technology, Standard Reference Data Program: Gaithersburg, MD, USA, 2010. [Google Scholar]
- Aungier, R.H. Turbine Aerodynamics: Axial-Flow and Radial-Inflow Turbine Design and Analysis, 1st ed.; American Society of Mechanical Engineers: New York, NY, USA, 2006. [Google Scholar]
- Rahbar, K.; Mahmoud, S.; Al-Dadah, R.K.; Moazami, N. Modelling and optimization of organic Rankine cycle based on a small-scale radial inflow turbine. Energy Convers. Manag. 2015, 91, 186–198. [Google Scholar] [CrossRef]







| Engine Point | P1 | P2 | P3 |
|---|---|---|---|
| Speed [rev/min] | 750 | 1200 | 2200 |
| Torque [Nm] | 234 | 1388 | 1500 |
| BSFC [g/kWh] | 277 | 188 | 221 |
| Mass flow rate of exhaust gases [kg/s] | 0.310 | 0.380 | 0.500 |
| Temperature of exhaust gases [K] | 688 | 679 | 810 |
| Loss | Equation |
|---|---|
| Incidence Loss | |
| Passage Loss | |
| Tip Clearance Loss | |
| Windage Loss | |
| Exit Energy Loss |
Disclaimer/Publisher’s Note: The statements, opinions and data contained in all publications are solely those of the individual author(s) and contributor(s) and not of MDPI and/or the editor(s). MDPI and/or the editor(s) disclaim responsibility for any injury to people or property resulting from any ideas, methods, instructions or products referred to in the content. |
© 2023 by the authors. Licensee MDPI, Basel, Switzerland. This article is an open access article distributed under the terms and conditions of the Creative Commons Attribution (CC BY) license (https://creativecommons.org/licenses/by/4.0/).
Share and Cite
Alshammari, F.; Alghafis, A.; Alatawi, I.; Alshammari, A.S.; Alzamil, A.; Alrashidi, A. Potential of Variable Geometry Radial Inflow Turbines as Expansion Machines in Organic Rankine Cycles Integrated with Heavy-Duty Diesel Engines. Appl. Sci. 2023, 13, 12139. https://doi.org/10.3390/app132212139
Alshammari F, Alghafis A, Alatawi I, Alshammari AS, Alzamil A, Alrashidi A. Potential of Variable Geometry Radial Inflow Turbines as Expansion Machines in Organic Rankine Cycles Integrated with Heavy-Duty Diesel Engines. Applied Sciences. 2023; 13(22):12139. https://doi.org/10.3390/app132212139
Chicago/Turabian StyleAlshammari, Fuhaid, Abdullah Alghafis, Ibrahim Alatawi, Ahmed S. Alshammari, Ahmed Alzamil, and Abdullah Alrashidi. 2023. "Potential of Variable Geometry Radial Inflow Turbines as Expansion Machines in Organic Rankine Cycles Integrated with Heavy-Duty Diesel Engines" Applied Sciences 13, no. 22: 12139. https://doi.org/10.3390/app132212139
APA StyleAlshammari, F., Alghafis, A., Alatawi, I., Alshammari, A. S., Alzamil, A., & Alrashidi, A. (2023). Potential of Variable Geometry Radial Inflow Turbines as Expansion Machines in Organic Rankine Cycles Integrated with Heavy-Duty Diesel Engines. Applied Sciences, 13(22), 12139. https://doi.org/10.3390/app132212139

