Abstract
Chaos-based communications are a promising application of chaos theory and nonlinear dynamics. Their key features include concealed transmission, high security, and native broadband signals. Many studies have recently been published devoted to this technology. However, the practical implementations of chaos-based communications are rare due to multiple shortcomings: high hardware requirements, complex signal processing algorithms, and a lack of efficient modulation techniques for chaotic signals. In this study, we consider a simple hardware prototype of a coherent chaos-based communication system based on a novel type of modulation: adaptive symmetry of the finite-difference scheme used in a chaos generator. We explicitly demonstrate the possibility of covertly transmitting data using a chaotic transmitter and receiver implemented in a general-purpose microcontroller unit. A comparison between traditional parameter and symmetry modulation is given through a return map analysis and bit error rate estimation. The communication secrecy is analyzed using quantified return map analysis. The obtained results confirm the possibility of creating chaos-based communication systems based on symmetry modulation.
1. Introduction
The interest in message transmission by chaotic signals greatly increased after the discovery of the phenomenon of chaotic synchronization. Cuomo et al. proposed an approach called chaotic masking [1]. Authors indicate that chaotic signals are good candidates for masking information in carrier waveforms due to their broadband and noise-like behavior. The disadvantage of chaotic masking is its low secrecy: various attack methods were proposed (short-time zero-crossing rate, STZCR) to recover the transmitted message [2].
Chaotic shift keying (CSK), an alternative approach to chaotic masking, appears to be more secure and robust against noise. In 1996, a kind of CSK called a parameter modulation (PM) was presented [2]. It can be used to transmit both digital and analog signals. Being a method of the family of so-called coherent methods of chaotic communication, implying the presence of chaotic synchronization, both CSK and PM make it possible to reliably conceal the message and the very fact of the transmission. They became common technologies broadly discussed in studies on chaotic communication until today [3,4,5]. However, multiple methods were proposed for cracking CSK and PM by simple attacks, such as return map analysis [6] and spectrum analysis [7]. Later, Alvarez et al. investigated attacks and counteraction techniques more deeply [8,9]. The general conclusion was that the parameter modulation is not sufficiently reliable against attacks, and some modifications are required to improve it [10].
Recently, a modulation method conceptually close to PM called symmetry coefficient modulation (SCM) [11,12] was proposed. This modulation method is implementable in digital hardware and is suggested to possess much better security properties [13]. From the security and concealed messaging point of view, this method seems to be promising. Therefore, it is of interest to evaluate this type of modulation experimentally in real digital equipment and a physical communication channel with the presence of noise.
Solutions for the physical implementation of chaotic communication include both analog and digital cases. The first proposed solutions in chaos-based communications were analog. Such studies involving new types of attractors, modulations, etc., are still an active field of study [14,15,16]. Meanwhile, an increasing number of researchers are focusing on digital electronics. The advantages here are flexibility, native support of digital data, and the ability to implement complex modulation and digital signal processing algorithms. The main disadvantage is the relatively low transmission speed. Therefore, proof of the concept may be achieved using microcontrollers (MCUs), and practical solutions must be implemented on a field-programmable gate array (FPGA) or application-specific integrated circuits (ASIC) with a better performance.
Among MCU-based prototypes, implementations of chaotic communication systems (CCSs) based on the Arduino platform have become widespread due to their low cost, easy programming, and the plenty of features convenient for CCS realization, such as floating point numbers arithmetic and built-in ADC/DAC. Rahman et al. [17] recently used Arduino Due to show its potential in real-time memristive chaotic system implementation in image encryption tasks. Liao et al. [18] proposed a visible light communication (VLC) system involving LED and optical sensors based on Arduino Due. A software-implemented Rössler chaotic oscillator was used to modulate a digital signal transmitted as an encrypted light stream. Pano et al. [19] used a multi-directional multi-scroll chaotic oscillator and Hamiltonian-based controller to establish a secure communication system on the Arduino Mega board. A monochromatic image of 64 × 64 bits was securely transmitted using this system. Hou [20] used Arduino Uno and a wireless SX LoRa-1278 module to securely transfer temperature sensor data using master and slave chaotic systems synchronized with both the proportional–derivative (PD) controller and the quasi-sliding mode controller (QSMC). Castaneda et al. [21] proposed a real-time chaotic communication system based on Arduino and a Bluetooth wireless protocol. To synchronize Chen maps in the transmitter and receiver, a model-matching control was used, and chaos was applied to generate, encode, and decode a binary signal key.
Meanwhile, the experimental data on properties of such communication systems, e.g., transfer rate and bit-error-rate (BER) at different signal-to-noise ratio (SNR) values, as well as a numerical evaluation of the security level, are often omitted in the literature. One can find relatively different quantitative estimations in papers on FPGA-based CCSs. In particular, Schmitz and Zhang [22] defined the throughput of the communication system based on synchronized Rössler oscillators as 2850 Mbps. In the work by Capligins et al. [23], the data rate achievable for a CSK-family CCS with a 50 MHz clock and 8196 samples per symbol was 6.1 kbps. In terms of the transfer rate, MCU-based systems should be significantly inferior. However, properties such as noise immunity and transmission secrecy could be relevantly evaluated only in real hardware experiments, which is a key motivation for this paper. Thus, the main contribution of the current study is as follows:
- We consider a coherent chaos-based communication system with symmetry coefficient modulation (SCM), a novel technique that exploits the properties of the symmetric numerical integration used to generate a discrete chaotic map from a continuous system. The classical Lorenz system was chosen as a continuous prototype due to its well-known chaotic properties. We studied the proposed CCS in both simulation and hardware implementation based on the Arduino platform.
- The possibility of data transfer using symmetry modulation is shown experimentally. Several important properties of the system, such as noise resistivity and secrecy, were evaluated in comparison with parameter modulation (PM) implemented in the same hardware.
- We discovered that, while possessing approximately the same noise resistivity, symmetry modulation has a greater secrecy than PM in the experimental setup. A quantified return map analysis (QRMA) technique was used to evaluate the secrecy of the communication system.
The rest of the paper is organized as follows: in Section 2, the investigated chaotic system and the applied numerical method are given. Then, the architecture of the developed chaos-based communication system is described, including two considered modulation techniques: symmetry-based and parameter-based modulation. The experimental setup is shown. Section 3 presents the results of the experimental investigation of the designed CCS prototype. Section 4 discusses some practical implementation issues that appeared during this study, and Section 5 concludes the paper.
2. Materials and Methods
2.1. Symmetry Coefficient Modulation and Parameter Modulation
Signal modulation is a crucial feature of communication systems, and the progress of CCSs is inextricably connected with developing novel efficient types of chaotic signal modulation. One of the recently reported techniques for CCS realization is symmetry coefficient modulation (SCM) [11], while the most known modulation type is still parameter-based modulation (PM). The main difference between SCM and parameter modulation is that SCM does not require changing the bifurcation parameter, and, therefore, appears to provide a more concealed data transfer. Information is transmitted by changing the coefficient s (so-called symmetry coefficient) of the discrete chaotic map, obtained by applying the second-order self-adjoint semi-implicit numerical method [11,13] to the continuous prototype system. A block diagram of a chaotic communication system based on the PM and SCM approaches is shown in Figure 1. The working principles of PM and SCM are, nevertheless, similar and can be described as follows. The digital signal modulates one or more parameters (or the symmetry coefficient for the SCM case) of the transmitting generator . The presence or absence of synchronization on the receiver side determines the transmitted information symbol (bit). After obtaining the difference between the received signal and the synchronized oscillator , the recovered message can be detected by a simple envelope detector [13].
Figure 1.
Block diagram of the communication system with parameter modulation (PM)/symmetry coefficient modulation (SCM), where or and or are the parameter or symmetry coefficient values corresponding to a certain binary symbol during binary message transmission [13].
There are many synchronization techniques known from the literature. However, for simplicity, we implemented the chaos-based communication system using the classical Pecora–Carrol method [24] in this study. As a continuous prototype for discrete chaos generators on the transmitter and receiver side, the well-known Lorenz chaotic system [25] was chosen. The Lorenz system can be described by the following system of ordinary differential equations:
where = 10, r = 28, and b = 2.3.
Let us apply the Pecora–Carrol synchronization to the (1) to obtain the finite-difference scheme of the slave oscillator:
where k is the coupling strength coefficient and is the second variable of master system. From the previous works [26,27], it is known that the optimal sync variable for the Lorenz system is y and the value of coupling strength provides the fastest synchronization.
The finite-difference model for the master Lorenz system was obtained using the variable symmetry composite diagonal (VSCD) [11,28] integration method. The finite difference schemes obtained with the VSCD method imply the composition of two first-order conjugate methods applied with and integration steps, respectively:
The implicitness in Equation (4) can be easily resolved analytically:
Finally, the slave finite-difference model for the Lorenz system, obtained by the VSCD method, is as follows:
An example of test message (1010110010) transmission by developed chaotic communication systems based on PM and SCM modulation, and their synchronization errors on transceivers, are shown in Figure 2a and Figure 2b, respectively.
Figure 2.
Message transmission using (a) PM and (b) SCM technique.
2.2. Chaotic Communication System Architecture
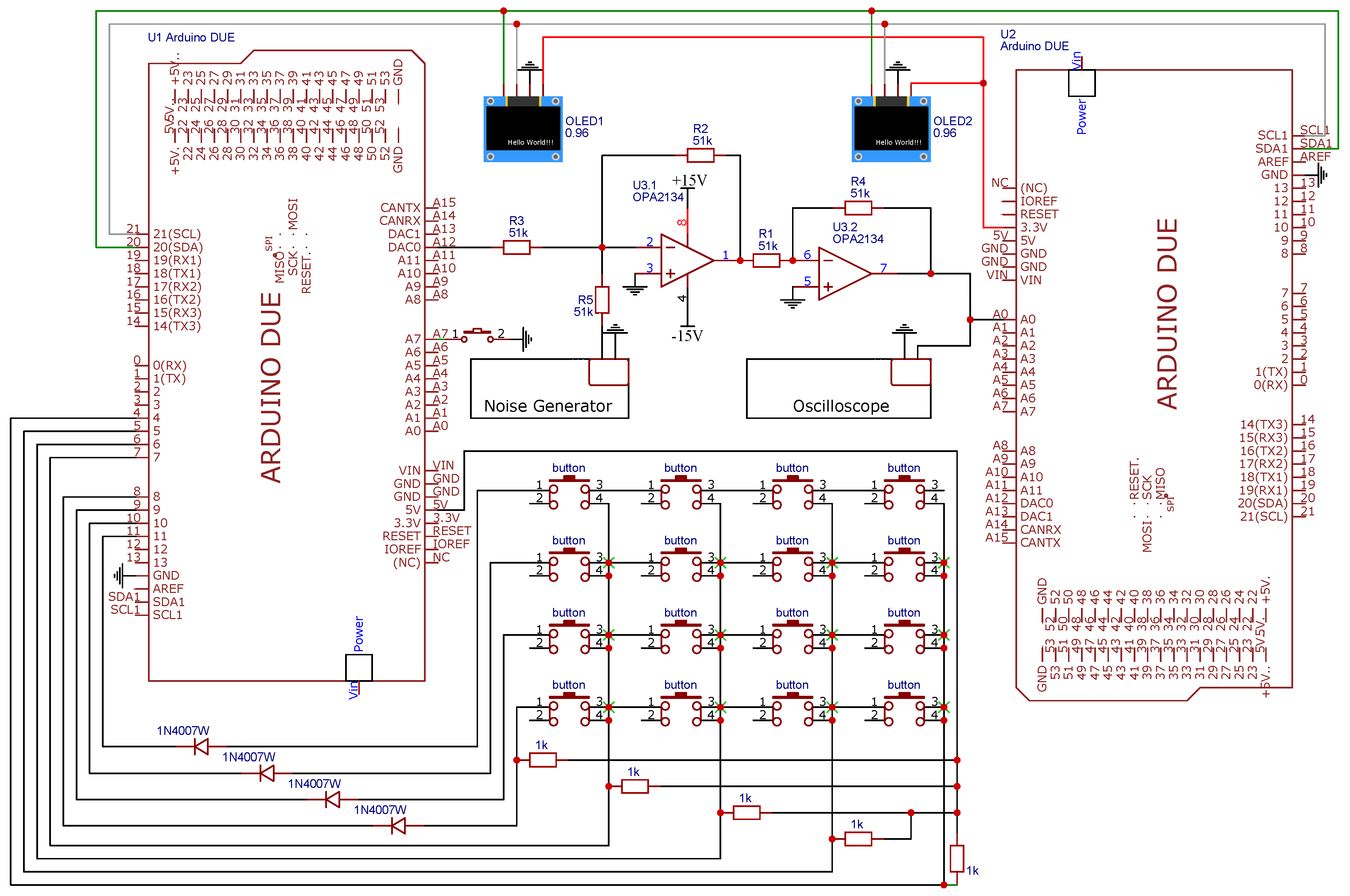
The choice of hardware often determines the key properties of the designed system. We implemented the testbench for a one-way chaotic master/slave type communication system using two 32-bit microcontroller units, namely Arduino DUE. In the proposed architecture, the transmitting controller generates the chaotic signal using the master system and sends the signal into the communication channel, see Figure 3. The receiver controller acquires a signal from the communication channel, synchronizing it with the chaos generator based on a slave discrete system. To transmit and receive a chaotic signal, we used built-in digital-to-analog and analog-to-digital converter modules. In addition, the bus was used for communicating the controllers with each other. This allowed us to change the generation parameters in two controllers simultaneously during the experiments. A digital display was added to indicate the current parameter values, and a keyboard was added for input purposes. The toggle control allows for switching the experimental set between the modes of changing parameters and generating a signal. One of the important parts of the research was the investigation of how the noise in the channel affects chaotic communication systems with various types of modulation. We implemented the mixing of white noise to the channel as a simple sum of signals generated by the transmitter and the special noise generator. A summing operation was implemented using a circuit based on two inverting analog adders. One should note that the circuit power is bipolar and equals ±15 V. By changing the noise level in the noise generator, one can achieve the desired signal-to-noise (SNR) level in the communication channel to investigate the considered modulation types under different noise conditions. Let us describe the experimental setup further.
Figure 3.
Block diagram of the designed chaotic communication system.
2.3. Hardware Implementation of Chaotic Communication System
It was suggested in several previous works that the symmetry coefficient modulation introduces fewer changes in the dynamics of the signal due to its properties. As a result, SCM appears to be a potentially more covert method of signal modulation than parameter modulation. However, it is necessary to verify this suggestion by testing the physical chaotic communication system based on symmetry coefficient modulation under real conditions.
In this section, we describe the experimental bench based on the microcontroller Arduino Due, with the software programming IDE. The main advantages of Arduino DUE are its built-in 12-bit analog-to-digital converter (ADC) and digital-to-analog converter (DAC) [29]. The experimental test bench consists of two Arduino Due controllers, an oscilloscope, a keyboard, and two displays. The outputs and inputs of the DAC and ADC are brought to the breadboard. In addition, between DAC and ADC, we placed the adder for additional mixing of white noise to study the noise resistivity of the communication system under investigation.
A schematic diagram and photo of the chaotic communication test bench are shown in Figure 4 and Figure 5, respectively.
Figure 4.
Schematic diagram of chaotic communication system.
Figure 5.
Photo of the chaotic communication test bench.
To transmit and receive messages via analog media (wire), we used the built-in DAC and ADC of two Arduino Due microcontrollers. A 4 × 4 matrix keyboard was used for system parameters configuration. The matrix keyboard was connected via diodes in case the user presses several buttons in one column at the same time. Two 0.96 OLED displays were used for the convenience of parameter settings and to control the transmission of the message. To mix white noise with our signal, a signal adder was assembled on the breadboard using an OPA2134 operational amplifier (Texas Instruments) and resistors with a nominal value of 51 kOhm. We used a noise generator (Keysight 33210A) to mix the white noise into a signal, and an oscilloscope to monitor the signal.
Below, one can see the program code describing the transmitter and receiver chaotic oscillators for the Arduino platform.
The transmitter code is as follows:
| 1 | doubleAmpl = 25; |
| 2 | doubleMult = 2048 / Ampl ; |
| 3 | doubleDelta = 2047; |
| 4 | |
| 5 | voidset () { |
| 6 | h1 = h * S; |
| 7 | h2 = h * (1 - S); |
| 8 | X [0] = (X [0] + h1 * (a [0] * X [1] )) / ( 1 + h1 * a [0] ); |
| 9 | X [1] = (X [1] + h1 * (X [0] * (a [1] - X [2]) )) / ( 1 + h1 ); |
| 10 | X [2] = (X [2] + h1 * (X [0] * X [1] )) / ( 1 + h1 * a [2] ); |
| 11 | X [2] = X [2] + h2 * (X[0] * X[1] - a[2] * X [2] ); |
| 12 | X [1] = X [1] + h2 * (X[0] * (a [1] - X [2]) - X [1]) ; |
| 13 | X [0] = X [0] + h2 * (a[0] * (X [1] - X [0]) ); |
| 14 | output = X [1] * Mult + Delta ; |
| 15 | analogWrite (DAC0 , output ); |
| 16 | } |
The receiver code is as follows:
| 1 | doubleAmpl = 25; |
| 2 | doubleMult = Ampl / 2048; |
| 3 | doubleDelta = 2047; |
| 4 | |
| 5 | voidset () { |
| 6 | data = 1.46774194 * ( analogRead (A0) - 720) ; |
| 7 | input = ( data - Delta ) * Mult ; |
| 8 | Error = input - X [1]; |
| 9 | synchro = K * Error ; |
| 10 | h1 = h * S; |
| 11 | h2 = h * (1 - S); |
| 12 | X [0] = (X [0] + h1 * (a [0] * X [1] )) / ( 1 + h1 * a [0] ); |
| 13 | X [1] = (X [1] + h1 * (X [0] * (a [1] - X [2]) + synchro )) / ( 1 + h1 ); |
| 14 | X [2] = (X [2] + h1 * (X [0] * X [1] )) / ( 1 + h1 * a [2] ); |
| 15 | X [2] = X [2] + h2 * (X[0] * X[1] - a[2] * X [2] ); |
| 16 | X [1] = X [1] + h2 * (X[0] * (a [1] - X [2]) - X [1] + synchro ); |
| 17 | X [0] = X [0] + h2 * (a[0] * (X [1] - X [0]) ); |
| 18 | } |
The timing errors at the receiver side upon receiving the message (1010110010) with parameter modulation and symmetry coefficient modulation are shown in Figure 6. The noise level in the communication channel equals 25 dB. In the case of parameter modulation for the transmission of a binary message, the values and were used. In the case of symmetry coefficient modulation, the values and were used to transmit a binary message.
Figure 6.
Synchronization error on the receiver side for (a) PM and (b) SCM technique.
As can be seen from Figure 6, the use of the median filter can be easily detected by some threshold. Note that various thresholds must be selected for different noise levels.
2.4. Quantified Return Map Analysis
In this subsection, we describe the software tool for analyzing the secrecy of a chaotic communication system. The considered tool is based on a return map analysis technique. The standard amplitude return map assumes a simple transformation of the local minima () and maxima () values of the signal [30]. Let us define the following variables:
These are the average values of a consecutive maximum–minimum pair and the distance between them. They have the exact inversion symmetry so that the A vs. B section is identical to the vs. section [30]. There are several ways to numerically estimate the difference between return maps. Jafari et al. [31,32] proposed a cost function for estimating the similarity of the attractors topology. The quantified return map analysis based on 2D histograms analysis [13] is another possible approach. We chose the latest one as it is more relevant to the considered problem. Two-dimensional histogram analysis can be performed as follows. Let us split the return map images into cells of the specified sizes.
To calculate the difference between two return maps, one can use the following formulae:
where is the Heaviside step function, N () is 2D histogram resolution, and is a threshold for cutting off rare points that affect the calculation of the difference between two return maps [13]. In all our calculations, we define the resolution of 2D-histogram and .
3. Results
In this section, we present an efficiency analysis of the proposed chaotic communication system based on symmetry modulation in comparison with parameter modulation. BER vs. SNR and Coverty vs. SNR were chosen as the main indicators. In our previous work [13], we proposed a technique to numerically evaluate the detectability of chaotic communication systems based on quantified return maps analysis (QRMA).
In the chaotic communication system under investigation, a binary alphabet was used to transmit messages, where each character corresponds to a particular parameter or a symmetry coefficient value. Our set of experiments included three sets of parameters and symmetry coefficients for transmitting binary messages. The values of the corresponding set of parameters are defined in Table 1.
Table 1.
Set of modulation parameters for experimental cases.
3.1. Noise Resistivity Analysis
Let us perform classical BER analysis through direct error counting for the same ranges of symmetry coefficient and parameter values as in the previous subsection.
It should be noted that, in this study, we used a small spread of parameters for the Lorenz system, which led to a relatively low noise immunity. The key reason for this issue is that we focused here on the secrecy of a chaotic communication system. Thus, to adequately compare the two investigated modulation methods, it is necessary to choose a relatively small spread of parameters in the case of PM, where noise immunity and secrecy are similar to SCM. At the same time, an increase in the spread of parameters leads to more significant changes in the dynamics of the signal, which makes message transmission more vulnerable, even to spectral analysis attacks.
The results are shown in Figure 7. The BER analysis was performed for 10,000 bits.
Figure 7.
BER vs. SNR estimation.
The results of the experiments show that two out of three experimental cases (namely, PM case 1 and SCM case 2, PM case 2 and SCM case 3) have similar noise immunity characteristics. Knowing about the similar noise immunity, one can conclude the advantage of the investigated modulation method by evaluating the secrecy of these approaches. The secrecy analysis is performed in the next subsection.
3.2. Secrecy Analysis
In our previous study [13], we have shown that quantified return map analysis is superior to spectral analysis and recurrent analysis, so, in this study, we performed the secrecy analysis using the QRMA method.
The return maps for SCM and PM modulation for the third experimental case, with noise present and non-present in a communication channel, are shown in Figure 8 and Figure 9, respectively.
Figure 8.
Return maps of the chaotic signal modulated with SCM technique.
Figure 9.
Return maps of the chaotic signal modulated with PM technique.
The return maps are obtained for the second variable of the Lorenz system and consist of three clusters of points. It should be noted that, while changing the bifurcation parameter, one can observe a shift in all return map clusters. At the same time, when the symmetry coefficient changes, one can see a shift only in two out of three clusters.
We performed the quantified return map analysis for different signal-to-noise ratio values and with different ranges of the symmetry coefficient and parameter values to test the secrecy of chaotic communication with SCM and PM. The results are shown in Figure 10. We simulated a noised communication channel with values of signal-to-noise ranging from 25 to 35 dB by using the Gaussian white noise generator. A noise level equal to 40 dB corresponds to the communication channel without the noise generator.
Figure 10.
QRMA vs. SNR estimation.
In all experimental cases, the symmetry coefficient modulation technique outperforms the parameter modulation. As was noted in the previous subsection, the most engaging is the comparison of PM and SCM with sets of parameters where a similar noise resistivity is observed. A lower value of QRMA in cases with a higher value of SNR is caused by signal blurring, which reduces the efficiency of QRMA. Nonetheless, the experimental results from Figure 10, namely the cases with and and with and , show the superiority of SCM in secrecy by 10–20% depending on the noise level in the communication channel.
4. Discussion
The considered direct digital synthesis chaotic communication system demonstrates the possibility of data transmission over a physical channel using SCM modulation. In all of our experiments, SCM overwhelmed PM in secrecy, while its noise resistivity (BER) was similar.
The used equipment has a low cost and ease of programming as its main advantages, but its computational performance may be described as non-satisfactory. In our experiments, we achieved a rather low data transfer rate: the best result was 150 milliseconds per bit, which gives us a transfer rate of approximately 6 bits/s. Apparently, other reported chaotic communication systems based on Arduino have comparable characteristics. Switching the hardware platform may help to overcome this issue.
Meanwhile, it is more correct to evaluate the transfer rate not in bits but in bauds. Note that our system uses the binary alphabet. Extending the alphabet to characters would increase the data rate by times (but can reduce noise immunity). In particular, with a 256-character alphabet, a transfer rate of 0.8 kbps would be achievable, which can already be practically useful for compressed voice transmission [33] and IoT devices. As an example, the article [34] describes the application of the LoRa protocol, which has applications for solving problems in the field of IoT. In some cases, the bitrate of such a protocol can reach approximately 5–10 bits per second, which roughly corresponds to the results obtained in this study. In study [35], the authors describe a novel paradigm called low-power wide-area networking (LP-WAN) for industrial IoT services. Using this technique, a maximum data rate of 100 bps can be achieved by transmitting messages with a maximum payload length of 12 bytes. Using such a low bitrate permits covering ranges of up to 10 km and beyond with a very low transmission power, which saves energy at edge nodes. Another solution in the field of Arduino-based solutions, which can be applied in IoT, is described in the study [36]. In this article, the authors describe visible light communication (VLC) with light-emitting diodes as transmitters and receivers that enable low-bit rate wireless ad hoc networking. LED-to-LED VLC ad hoc networks with VLC devices communicating with each other over free-space optical links typically achieve a throughput of less than 1 Kbit per second at distances of no more than a few meters.
5. Conclusions
Developing physical prototypes of chaos-based communication systems is of great importance for better understanding the physics of chaotic signals transmission, their noise resistivity, and attenuation features. Nevertheless, not many such prototypes are known from the literature. In this paper, we proposed an Arduino-based implementation of a chaotic communication system prototype. The developed system is able to operate using two types of modulation: a broadly known parameter modulation and novel symmetry coefficient modulation. In this study, we used these types of modulation to transmit binary messages through the noised wire. To design the system, we derived the finite-difference models of the continuous Lorenz system using a symmetric VSCD numerical integration method, which belongs to a family of semi-implicit methods, and constructed a pair of unidirectionally synchronized chaotic oscillators. Then, we developed the Arduino-based testbench with a noise-affected wired communication path. The proposed hardware implementation was tested for noise resistivity and secrecy (covertness) of messaging. To implement the secrecy analysis, we performed the quantified return map analysis technique and obtained some numerical estimations of the difference between ‘0’ and ‘1’ symbols. For the noise resistivity analysis, we calculated bit-error rates for various signal-to-noise ratios.
The efficiency of the novel modulation method in comparison with the parameter modulation was found as follows: it was 10–20% more secure than parameter modulation while having a similar noise immunity. The data transfer rate of a proposed chaotic communication system is approximately 6 bps; however, even with such a relatively low rate, the proposed approach can find practical application.
Further directions of research will include the improvement of the presented communication system in terms of the data transfer rate, implementing the system in different hardware, and developing its applications in specific domains.
Author Contributions
Conceptualization, D.B.; data curation, V.R., D.K. and G.K.; formal analysis, G.K., K.S. and D.B.; funding acquisition, T.K.; investigation, V.R., O.B., I.B. and K.S.; methodology, V.R.; project administration, T.K. and D.B.; resources, T.K., O.B. and G.K.; software, V.R., O.B. and K.S.; supervision, D.B.; validation, D.K. and I.B.; visualization, D.K.; writing—original draft, V.R. and T.K.; writing—review and editing, I.B., G.K. and D.B. All authors have read and agreed to the published version of the manuscript.
Funding
This study was supported by the grant of the Russian Science Foundation (RSF), project 20-79-10334.
Data Availability Statement
Not applicable.
Conflicts of Interest
The authors declare no conflict of interest. The funders had no role in the design of the study; in the collection, analyses, or interpretation of data; in the writing of the manuscript; or in the decision to publish the results.
References
- Cuomo, K.M.; Oppenheim, A.V.; Strogatz, S.H. Synchronization of Lorenz-based chaotic circuits with applications to communications. IEEE Trans. Circuits Syst. II Analog. Digit. Signal Process. 1993, 40, 626–633. [Google Scholar] [CrossRef]
- Yang, T.; Chua, L.O. Secure communication via chaotic parameter modulation. IEEE Trans. Circuits Syst. Fundam. Theory Appl. 1996, 43, 817–819. [Google Scholar] [CrossRef]
- Zhang, F.F.; Gao, R.; Liu, J. Acoustic wireless communication based on parameter modulation and complex Lorenz chaotic systems with complex parameters and parametric attractors. Chin. Phys. B 2021, 30, 080503. [Google Scholar] [CrossRef]
- Mushenko, A.; Zolkin, A.; Yatsumira, A. Steganography Analysis of Chaotic Carrier Signal Transmission with Non-linear Parametric Modulation. In Proceedings of the 2021 International Russian Automation Conference (RusAutoCon), Sochi, Russia, 5–11 September 2021; pp. 1018–1023. [Google Scholar]
- Sathiyamurthi, P.; Ramakrishnan, S. Speech encryption using chaotic shift keying for secured speech communication. EURASIP J. Audio Speech Music. Process. 2017, 2017, 20. [Google Scholar] [CrossRef]
- Yang, T.; Yang, L.B.; Yang, C.M. Breaking chaotic secure communication using a spectrogram. Phys. Lett. A 1998, 247, 105–111. [Google Scholar] [CrossRef]
- Yang, T.; Yang, L.B.; Yang, C.M. Cryptanalyzing chaotic secure communications using return maps. Phys. Lett. A 1998, 245, 495–510. [Google Scholar] [CrossRef]
- Alvarez, G.; Montoya, F.; Romera, M.; Pastor, G. Breaking parameter modulated chaotic secure communication system. Chaos Solitons Fractals 2004, 21, 783–787. [Google Scholar] [CrossRef]
- Alvarez, G.; Li, S. Some basic cryptographic requirements for chaos-based cryptosystems. Int. J. Bifurc. Chaos 2006, 16, 2129–2151. [Google Scholar] [CrossRef]
- Kaddoum, G. Wireless chaos-based communication systems: A comprehensive survey. IEEE Access 2016, 4, 2621–2648. [Google Scholar] [CrossRef]
- Karimov, T.; Rybin, V.; Kolev, G.; Rodionova, E.; Butusov, D. Chaotic Communication System with Symmetry-Based Modulation. Appl. Sci. 2021, 11, 3698. [Google Scholar] [CrossRef]
- Tutueva, A.; Moysis, L.; Rybin, V.; Zubarev, A.; Volos, C.; Butusov, D. Adaptive symmetry control in secure communication systems. Chaos Solitons Fractals 2022, 159, 112181. [Google Scholar] [CrossRef]
- Rybin, V.; Butusov, D.; Rodionova, E.; Karimov, T.; Ostrovskii, V.; Tutueva, A. Discovering chaos-based communications by recurrence quantification and quantified return map analyses. Int. J. Bifurc. Chaos 2022, 32, 2250136. [Google Scholar] [CrossRef]
- Wang, S.F. Dynamical Analysis of Memristive Unified Chaotic System and Its Application in Secure Communication. IEEE Access 2018, 6, 66055–66061. [Google Scholar] [CrossRef]
- Rahman, Z.A.S.; Jasim, B.H.; Al-Yasir, Y.I.; Hu, Y.F.; Abd-Alhameed, R.A.; Alhasnawi, B.N. A New Fractional-Order Chaotic System with Its Analysis, Synchronization, and Circuit Realization for Secure Communication Applications. Mathematics 2021, 9, 2593. [Google Scholar] [CrossRef]
- Ji’e, M.; Yan, D.; Sun, S.; Zhang, F.; Duan, S.; Wang, L. A Simple Method for Constructing a Family of Hamiltonian Conservative Chaotic Systems. IEEE Trans. Circuits Syst. Regul. Pap. 2022, 69, 3328–3338. [Google Scholar] [CrossRef]
- Rahman, Z.A.S.; Jasim, B.H.; Al-Yasir, Y.I.; Abd-Alhameed, R.A. High-Security Image Encryption Based on a Novel Simple Fractional-Order Memristive Chaotic System with a Single Unstable Equilibrium Point. Electronics 2021, 10, 3130. [Google Scholar] [CrossRef]
- Liao, T.L.; Chen, C.Y.; Chen, H.C.; Chen, Y.Y.; Hou, Y.Y. Realization of a secure visible light communication system via chaos synchronization. Math. Probl. Eng. 2021, 2021, 6661550. [Google Scholar] [CrossRef]
- Pano-Azucena, A.D.; de Jesus Rangel-Magdaleno, J.; Tlelo-Cuautle, E.; de Jesus Quintas-Valles, A. Arduino-based chaotic secure communication system using multi-directional multi-scroll chaotic oscillators. Nonlinear Dyn. 2017, 87, 2203–2217. [Google Scholar] [CrossRef]
- Hou, Y.Y. Synchronization of Chaotic Systems and Its Application in Security Terminal Sensing Node of Internet of Things. Micromachines 2022, 13, 1993. [Google Scholar] [CrossRef]
- Castañeda, C.E.; Chiu, R.; Orozco-López, O.; Esquivel, P.; Minero-Ramales, M.G.; Posadas-Castillo, C.; López-Mancilla, D. Electronic locking devices based on microcontrollers and chaotic maps using Model-Matching Control. Microprocess. Microsyst. 2021, 86, 104338. [Google Scholar] [CrossRef]
- Schmitz, J.; Zhang, L. Rössler-based chaotic communication system implemented on FPGA. In Proceedings of the 2017 IEEE 30th Canadian Conference on Electrical and Computer Engineering (CCECE), Windsor, ON, Canada, 30 April–3 May 2017; pp. 1–4. [Google Scholar]
- Capligins, F.; Litvinenko, A.; Kolosovs, D.; Terauds, M.; Zeltins, M.; Pikulins, D. FPGA-Based Antipodal Chaotic Shift Keying Communication System. Electronics 2022, 11, 1870. [Google Scholar] [CrossRef]
- Pecora, L.M.; Carroll, T.L. Synchronization in chaotic systems. Phys. Rev. Lett. 1990, 64, 821. [Google Scholar] [CrossRef] [PubMed]
- Liao, T.l. Adaptive synchronization of two Lorenz systems. Chaos Solitons Fractals 1998, 9, 1555–1561. [Google Scholar] [CrossRef]
- Rybin, V.; Kolev, G.; Kopets, E.; Dautov, A.; Karimov, A.; Karimov, T. Optimal Synchronization Parameters for Variable Symmetry Discrete Models of Chaotic Systems. In Proceedings of the 2022 11th Mediterranean Conference on Embedded Computing (MECO), Budva, Montenegro, 7–10 June 2022; pp. 1–5. [Google Scholar]
- Rybin, V.; Tutueva, A.; Karimov, T.; Kolev, G.; Butusov, D.; Rodionova, E. Optimizing the Synchronization Parameters in Adaptive Models of Rössler system. In Proceedings of the 2021 10th Mediterranean Conference on Embedded Computing (MECO), Budva, Montenegro, 7–10 June 2021; pp. 1–4. [Google Scholar]
- Tutueva, A.V.; Moysis, L.; Rybin, V.G.; Kopets, E.E.; Volos, C.; Butusov, D.N. Fast synchronization of symmetric Hénon maps using adaptive symmetry control. Chaos Solitons Fractals 2022, 155, 111732. [Google Scholar] [CrossRef]
- Due, A.; Core, A. Arduino due. Retrieved 2017, 9, 2019. [Google Scholar]
- Pérez, G.; Cerdeira, H.A. Extracting messages masked by chaos. Phys. Rev. Lett. 1995, 74, 1970. [Google Scholar] [CrossRef]
- Jafari, S.; Sprott, J.C.; Pham, V.T.; Golpayegani, S.M.R.H.; Jafari, A.H. A new cost function for parameter estimation of chaotic systems using return maps as fingerprints. Int. J. Bifurc. Chaos 2014, 24, 1450134. [Google Scholar] [CrossRef]
- Nezhad Hajian, D.; Parthasarathy, S.; Parastesh, F.; Rajagopal, K.; Jafari, S. Dominant Attractor in Coupled Non-Identical Chaotic Systems. Entropy 2022, 24, 1807. [Google Scholar] [CrossRef]
- Lee, K.S.; Cox, R. A very low bit rate speech coder based on a recognition/synthesis paradigm. IEEE Trans. Speech Audio Process. 2001, 9, 482–491. [Google Scholar] [CrossRef]
- Augustin, A.; Yi, J.; Clausen, T.; Townsley, W.M. A study of LoRa: Long range & low power networks for the internet of things. Sensors 2016, 16, 1466. [Google Scholar]
- Sanchez-Iborra, R.; Cano, M.D. State of the art in LP-WAN solutions for industrial IoT services. Sensors 2016, 16, 708. [Google Scholar] [CrossRef]
- Schmid, S.; Corbellini, G.; Mangold, S.; Gross, T.R. LED-to-LED visible light communication networks. In Proceedings of the Fourteenth ACM International Symposium on Mobile Ad Hoc Networking and Computing, Bangalore, India, 29 July 2013–1 August 2013; pp. 1–10. [Google Scholar]
Disclaimer/Publisher’s Note: The statements, opinions and data contained in all publications are solely those of the individual author(s) and contributor(s) and not of MDPI and/or the editor(s). MDPI and/or the editor(s) disclaim responsibility for any injury to people or property resulting from any ideas, methods, instructions or products referred to in the content. |
© 2023 by the authors. Licensee MDPI, Basel, Switzerland. This article is an open access article distributed under the terms and conditions of the Creative Commons Attribution (CC BY) license (https://creativecommons.org/licenses/by/4.0/).









