Prototyping the Symmetry-Based Chaotic Communication System Using Microcontroller Unit
Abstract
1. Introduction
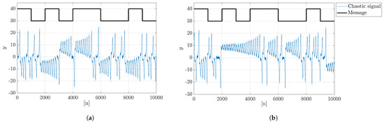
- We consider a coherent chaos-based communication system with symmetry coefficient modulation (SCM), a novel technique that exploits the properties of the symmetric numerical integration used to generate a discrete chaotic map from a continuous system. The classical Lorenz system was chosen as a continuous prototype due to its well-known chaotic properties. We studied the proposed CCS in both simulation and hardware implementation based on the Arduino platform.
- The possibility of data transfer using symmetry modulation is shown experimentally. Several important properties of the system, such as noise resistivity and secrecy, were evaluated in comparison with parameter modulation (PM) implemented in the same hardware.
- We discovered that, while possessing approximately the same noise resistivity, symmetry modulation has a greater secrecy than PM in the experimental setup. A quantified return map analysis (QRMA) technique was used to evaluate the secrecy of the communication system.
2. Materials and Methods
2.1. Symmetry Coefficient Modulation and Parameter Modulation
2.2. Chaotic Communication System Architecture
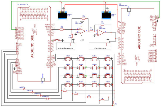
2.3. Hardware Implementation of Chaotic Communication System
| 1 | doubleAmpl = 25; |
| 2 | doubleMult = 2048 / Ampl ; |
| 3 | doubleDelta = 2047; |
| 4 | |
| 5 | voidset () { |
| 6 | h1 = h * S; |
| 7 | h2 = h * (1 - S); |
| 8 | X [0] = (X [0] + h1 * (a [0] * X [1] )) / ( 1 + h1 * a [0] ); |
| 9 | X [1] = (X [1] + h1 * (X [0] * (a [1] - X [2]) )) / ( 1 + h1 ); |
| 10 | X [2] = (X [2] + h1 * (X [0] * X [1] )) / ( 1 + h1 * a [2] ); |
| 11 | X [2] = X [2] + h2 * (X[0] * X[1] - a[2] * X [2] ); |
| 12 | X [1] = X [1] + h2 * (X[0] * (a [1] - X [2]) - X [1]) ; |
| 13 | X [0] = X [0] + h2 * (a[0] * (X [1] - X [0]) ); |
| 14 | output = X [1] * Mult + Delta ; |
| 15 | analogWrite (DAC0 , output ); |
| 16 | } |
| 1 | doubleAmpl = 25; |
| 2 | doubleMult = Ampl / 2048; |
| 3 | doubleDelta = 2047; |
| 4 | |
| 5 | voidset () { |
| 6 | data = 1.46774194 * ( analogRead (A0) - 720) ; |
| 7 | input = ( data - Delta ) * Mult ; |
| 8 | Error = input - X [1]; |
| 9 | synchro = K * Error ; |
| 10 | h1 = h * S; |
| 11 | h2 = h * (1 - S); |
| 12 | X [0] = (X [0] + h1 * (a [0] * X [1] )) / ( 1 + h1 * a [0] ); |
| 13 | X [1] = (X [1] + h1 * (X [0] * (a [1] - X [2]) + synchro )) / ( 1 + h1 ); |
| 14 | X [2] = (X [2] + h1 * (X [0] * X [1] )) / ( 1 + h1 * a [2] ); |
| 15 | X [2] = X [2] + h2 * (X[0] * X[1] - a[2] * X [2] ); |
| 16 | X [1] = X [1] + h2 * (X[0] * (a [1] - X [2]) - X [1] + synchro ); |
| 17 | X [0] = X [0] + h2 * (a[0] * (X [1] - X [0]) ); |
| 18 | } |
2.4. Quantified Return Map Analysis
3. Results
3.1. Noise Resistivity Analysis
3.2. Secrecy Analysis
4. Discussion
5. Conclusions
Author Contributions
Funding
Data Availability Statement
Conflicts of Interest
References
- Cuomo, K.M.; Oppenheim, A.V.; Strogatz, S.H. Synchronization of Lorenz-based chaotic circuits with applications to communications. IEEE Trans. Circuits Syst. II Analog. Digit. Signal Process. 1993, 40, 626–633. [Google Scholar] [CrossRef]
- Yang, T.; Chua, L.O. Secure communication via chaotic parameter modulation. IEEE Trans. Circuits Syst. Fundam. Theory Appl. 1996, 43, 817–819. [Google Scholar] [CrossRef]
- Zhang, F.F.; Gao, R.; Liu, J. Acoustic wireless communication based on parameter modulation and complex Lorenz chaotic systems with complex parameters and parametric attractors. Chin. Phys. B 2021, 30, 080503. [Google Scholar] [CrossRef]
- Mushenko, A.; Zolkin, A.; Yatsumira, A. Steganography Analysis of Chaotic Carrier Signal Transmission with Non-linear Parametric Modulation. In Proceedings of the 2021 International Russian Automation Conference (RusAutoCon), Sochi, Russia, 5–11 September 2021; pp. 1018–1023. [Google Scholar]
- Sathiyamurthi, P.; Ramakrishnan, S. Speech encryption using chaotic shift keying for secured speech communication. EURASIP J. Audio Speech Music. Process. 2017, 2017, 20. [Google Scholar] [CrossRef]
- Yang, T.; Yang, L.B.; Yang, C.M. Breaking chaotic secure communication using a spectrogram. Phys. Lett. A 1998, 247, 105–111. [Google Scholar] [CrossRef]
- Yang, T.; Yang, L.B.; Yang, C.M. Cryptanalyzing chaotic secure communications using return maps. Phys. Lett. A 1998, 245, 495–510. [Google Scholar] [CrossRef]
- Alvarez, G.; Montoya, F.; Romera, M.; Pastor, G. Breaking parameter modulated chaotic secure communication system. Chaos Solitons Fractals 2004, 21, 783–787. [Google Scholar] [CrossRef]
- Alvarez, G.; Li, S. Some basic cryptographic requirements for chaos-based cryptosystems. Int. J. Bifurc. Chaos 2006, 16, 2129–2151. [Google Scholar] [CrossRef]
- Kaddoum, G. Wireless chaos-based communication systems: A comprehensive survey. IEEE Access 2016, 4, 2621–2648. [Google Scholar] [CrossRef]
- Karimov, T.; Rybin, V.; Kolev, G.; Rodionova, E.; Butusov, D. Chaotic Communication System with Symmetry-Based Modulation. Appl. Sci. 2021, 11, 3698. [Google Scholar] [CrossRef]
- Tutueva, A.; Moysis, L.; Rybin, V.; Zubarev, A.; Volos, C.; Butusov, D. Adaptive symmetry control in secure communication systems. Chaos Solitons Fractals 2022, 159, 112181. [Google Scholar] [CrossRef]
- Rybin, V.; Butusov, D.; Rodionova, E.; Karimov, T.; Ostrovskii, V.; Tutueva, A. Discovering chaos-based communications by recurrence quantification and quantified return map analyses. Int. J. Bifurc. Chaos 2022, 32, 2250136. [Google Scholar] [CrossRef]
- Wang, S.F. Dynamical Analysis of Memristive Unified Chaotic System and Its Application in Secure Communication. IEEE Access 2018, 6, 66055–66061. [Google Scholar] [CrossRef]
- Rahman, Z.A.S.; Jasim, B.H.; Al-Yasir, Y.I.; Hu, Y.F.; Abd-Alhameed, R.A.; Alhasnawi, B.N. A New Fractional-Order Chaotic System with Its Analysis, Synchronization, and Circuit Realization for Secure Communication Applications. Mathematics 2021, 9, 2593. [Google Scholar] [CrossRef]
- Ji’e, M.; Yan, D.; Sun, S.; Zhang, F.; Duan, S.; Wang, L. A Simple Method for Constructing a Family of Hamiltonian Conservative Chaotic Systems. IEEE Trans. Circuits Syst. Regul. Pap. 2022, 69, 3328–3338. [Google Scholar] [CrossRef]
- Rahman, Z.A.S.; Jasim, B.H.; Al-Yasir, Y.I.; Abd-Alhameed, R.A. High-Security Image Encryption Based on a Novel Simple Fractional-Order Memristive Chaotic System with a Single Unstable Equilibrium Point. Electronics 2021, 10, 3130. [Google Scholar] [CrossRef]
- Liao, T.L.; Chen, C.Y.; Chen, H.C.; Chen, Y.Y.; Hou, Y.Y. Realization of a secure visible light communication system via chaos synchronization. Math. Probl. Eng. 2021, 2021, 6661550. [Google Scholar] [CrossRef]
- Pano-Azucena, A.D.; de Jesus Rangel-Magdaleno, J.; Tlelo-Cuautle, E.; de Jesus Quintas-Valles, A. Arduino-based chaotic secure communication system using multi-directional multi-scroll chaotic oscillators. Nonlinear Dyn. 2017, 87, 2203–2217. [Google Scholar] [CrossRef]
- Hou, Y.Y. Synchronization of Chaotic Systems and Its Application in Security Terminal Sensing Node of Internet of Things. Micromachines 2022, 13, 1993. [Google Scholar] [CrossRef]
- Castañeda, C.E.; Chiu, R.; Orozco-López, O.; Esquivel, P.; Minero-Ramales, M.G.; Posadas-Castillo, C.; López-Mancilla, D. Electronic locking devices based on microcontrollers and chaotic maps using Model-Matching Control. Microprocess. Microsyst. 2021, 86, 104338. [Google Scholar] [CrossRef]
- Schmitz, J.; Zhang, L. Rössler-based chaotic communication system implemented on FPGA. In Proceedings of the 2017 IEEE 30th Canadian Conference on Electrical and Computer Engineering (CCECE), Windsor, ON, Canada, 30 April–3 May 2017; pp. 1–4. [Google Scholar]
- Capligins, F.; Litvinenko, A.; Kolosovs, D.; Terauds, M.; Zeltins, M.; Pikulins, D. FPGA-Based Antipodal Chaotic Shift Keying Communication System. Electronics 2022, 11, 1870. [Google Scholar] [CrossRef]
- Pecora, L.M.; Carroll, T.L. Synchronization in chaotic systems. Phys. Rev. Lett. 1990, 64, 821. [Google Scholar] [CrossRef] [PubMed]
- Liao, T.l. Adaptive synchronization of two Lorenz systems. Chaos Solitons Fractals 1998, 9, 1555–1561. [Google Scholar] [CrossRef]
- Rybin, V.; Kolev, G.; Kopets, E.; Dautov, A.; Karimov, A.; Karimov, T. Optimal Synchronization Parameters for Variable Symmetry Discrete Models of Chaotic Systems. In Proceedings of the 2022 11th Mediterranean Conference on Embedded Computing (MECO), Budva, Montenegro, 7–10 June 2022; pp. 1–5. [Google Scholar]
- Rybin, V.; Tutueva, A.; Karimov, T.; Kolev, G.; Butusov, D.; Rodionova, E. Optimizing the Synchronization Parameters in Adaptive Models of Rössler system. In Proceedings of the 2021 10th Mediterranean Conference on Embedded Computing (MECO), Budva, Montenegro, 7–10 June 2021; pp. 1–4. [Google Scholar]
- Tutueva, A.V.; Moysis, L.; Rybin, V.G.; Kopets, E.E.; Volos, C.; Butusov, D.N. Fast synchronization of symmetric Hénon maps using adaptive symmetry control. Chaos Solitons Fractals 2022, 155, 111732. [Google Scholar] [CrossRef]
- Due, A.; Core, A. Arduino due. Retrieved 2017, 9, 2019. [Google Scholar]
- Pérez, G.; Cerdeira, H.A. Extracting messages masked by chaos. Phys. Rev. Lett. 1995, 74, 1970. [Google Scholar] [CrossRef]
- Jafari, S.; Sprott, J.C.; Pham, V.T.; Golpayegani, S.M.R.H.; Jafari, A.H. A new cost function for parameter estimation of chaotic systems using return maps as fingerprints. Int. J. Bifurc. Chaos 2014, 24, 1450134. [Google Scholar] [CrossRef]
- Nezhad Hajian, D.; Parthasarathy, S.; Parastesh, F.; Rajagopal, K.; Jafari, S. Dominant Attractor in Coupled Non-Identical Chaotic Systems. Entropy 2022, 24, 1807. [Google Scholar] [CrossRef]
- Lee, K.S.; Cox, R. A very low bit rate speech coder based on a recognition/synthesis paradigm. IEEE Trans. Speech Audio Process. 2001, 9, 482–491. [Google Scholar] [CrossRef]
- Augustin, A.; Yi, J.; Clausen, T.; Townsley, W.M. A study of LoRa: Long range & low power networks for the internet of things. Sensors 2016, 16, 1466. [Google Scholar]
- Sanchez-Iborra, R.; Cano, M.D. State of the art in LP-WAN solutions for industrial IoT services. Sensors 2016, 16, 708. [Google Scholar] [CrossRef]
- Schmid, S.; Corbellini, G.; Mangold, S.; Gross, T.R. LED-to-LED visible light communication networks. In Proceedings of the Fourteenth ACM International Symposium on Mobile Ad Hoc Networking and Computing, Bangalore, India, 29 July 2013–1 August 2013; pp. 1–10. [Google Scholar]










| SCM | PM | |||||
|---|---|---|---|---|---|---|
| Case 1 | 2.3 | 2.5 | 0.2 | −1 | 2 | 3 |
| Case 2 | 2.3 | 2.6 | 0.3 | −1.5 | 2.5 | 4 |
| Case 3 | 2.3 | 2.7 | 0.4 | −2 | 3 | 5 |
Disclaimer/Publisher’s Note: The statements, opinions and data contained in all publications are solely those of the individual author(s) and contributor(s) and not of MDPI and/or the editor(s). MDPI and/or the editor(s) disclaim responsibility for any injury to people or property resulting from any ideas, methods, instructions or products referred to in the content. |
© 2023 by the authors. Licensee MDPI, Basel, Switzerland. This article is an open access article distributed under the terms and conditions of the Creative Commons Attribution (CC BY) license (https://creativecommons.org/licenses/by/4.0/).
Share and Cite
Rybin, V.; Karimov, T.; Bayazitov, O.; Kvitko, D.; Babkin, I.; Shirnin, K.; Kolev, G.; Butusov, D. Prototyping the Symmetry-Based Chaotic Communication System Using Microcontroller Unit. Appl. Sci. 2023, 13, 936. https://doi.org/10.3390/app13020936
Rybin V, Karimov T, Bayazitov O, Kvitko D, Babkin I, Shirnin K, Kolev G, Butusov D. Prototyping the Symmetry-Based Chaotic Communication System Using Microcontroller Unit. Applied Sciences. 2023; 13(2):936. https://doi.org/10.3390/app13020936
Chicago/Turabian StyleRybin, Vyacheslav, Timur Karimov, Oleg Bayazitov, Dmitriy Kvitko, Ivan Babkin, Kirill Shirnin, Georgii Kolev, and Denis Butusov. 2023. "Prototyping the Symmetry-Based Chaotic Communication System Using Microcontroller Unit" Applied Sciences 13, no. 2: 936. https://doi.org/10.3390/app13020936
APA StyleRybin, V., Karimov, T., Bayazitov, O., Kvitko, D., Babkin, I., Shirnin, K., Kolev, G., & Butusov, D. (2023). Prototyping the Symmetry-Based Chaotic Communication System Using Microcontroller Unit. Applied Sciences, 13(2), 936. https://doi.org/10.3390/app13020936

