Next Article in Journal
Effective Multi-Frame Optical Detection Algorithm for GEO Space Objects
Previous Article in Journal
Study on the Dynamic Splitting Mechanical Properties of Annular Sandstone Specimens with Temperature–Water Coupling in a Coal Mine
 
 
Font Type:
Arial Georgia Verdana
Font Size:
Aa Aa Aa
Line Spacing:
Column Width:
Background:
Review

CiteSpace-Based Bibliometric Review of Pickup and Delivery Problem from 1995 to 2021

Department of Management Science and Engineering, School of Business, Qingdao University, Qingdao 266071, China
*
Author to whom correspondence should be addressed.
Appl. Sci. 2022, 12(9), 4607; https://doi.org/10.3390/app12094607
Submission received: 2 April 2022 / Revised: 28 April 2022 / Accepted: 29 April 2022 / Published: 3 May 2022

Abstract

:
In this paper, we adopt the bibliometric analysis software CiteSpace to analyze the research status quo and evolution trend of pickup and delivery problem (PDP), an important real-world issue occurring in logistics and transportation. We obtain 819 documents with the topic of PDP that were published in the Web of Science core collection during the period 1995–2021, and acquire their basic situation of posting trend and category distribution. Next, we employ CiteSpace to draw scientific knowledge maps and perform the corresponding visualization analysis, which mainly include the following aspects: (a) collaboration analysis of author, country, and institution; (b) co-citation analysis of author, journal, and reference; (c) citation burst detection of keyword; (d) co-citation clustering analysis of reference. The results show that PDP research has gradually become interdisciplinary and highly comprehensive, and the evolution trend of hot topics also reflects that the research directions involve multiple academic disciplines and professional areas ranging from algorithm design to logistics management. The changing knowledge components reveal the fact that the development of PDP research is highly related to the diversity and uncertainty of realistic logistics industry contexts. Study in this paper provides comprehensive understandings of PDP research for scholars and logistics practitioners, inspiring its further investigation.

1. Introduction

Pickup and delivery problem (PDP), as a special case within the vehicle routing problem (VRP) and traveling salesman problem (TSP) literatures, has received widespread attentions from scholars and entrepreneurs. Actually, PDP often happens in different engineering backgrounds, e.g., transportation engineering [1], logistics engineering [2], and industrial engineering [3]. Motivation of PDP research is to assign the optimal minimum-cost routes for a fleet of vehicles to satisfy the customers’ request in pickup locations and delivery locations. Recently, the rapid development of e-commerce has brought unprecedented chances and challenges to the logistics industry. On the one hand, the growth in demand for pickup and delivery increases the probability of cooperation between companies in supply chain, and logistics service providers have the chance to obtain profit from this trend. For example, parcel delivery service in mature markets, such as US or Germany, grew by 7–10 percent in 2015, and grew by 300 percent in developing markets [4]. On the other hand, multiple service requirements and irrational distribution of urban logistics infrastructures increase the burden of transportation cost, and decrease the operational efficiency of capacitated vehicles. How to design an urban logistics network in response to the increasing market demand, and select the reasonable pickup and delivery routes becomes a critical issue for urban development. Therefore, it can be seen that PDP has become a critical issue worthy of continuing study.
After more than 30-year investigation, some scholars have summarized the research on PDP from different perspectives. Berbeglia et al. [5] provided a crucial overview of static pickup and delivery problems (SPDPs), and divided all collection of SPDPs into three categories in terms of different origin-destination structure and the quantity of commodities, i.e., many-to-many problems, one-to-many-to-one problems, and one-to-one problems. Later, Berbeglia et al. [6] also presented some valuable general concepts to the dynamic pickup and delivery problems (DPDPs), and reviewed the DPDPs-related competitive analysis and heuristics that always serve as important tools for addressing practical engineering problems. Battarra et al. [7] outlined the PDPs arising in the transportation of goods from many-to-many, one-to-many-to-one, and one-to-one perspectives, and briefly presented the solution methods applicable to the aforementioned three situations, which includes exact and heuristic algorithms. Doerner and Salazar-González [8] summarized mathematical formulations and solution methods of a variant of the PDP with time windows (PDPTW), also known as dial-a-ride problem (DARP) when the transportation requests are sent by passengers. Besides, they discussed subproblems of DARP with regard to people movement, including school bus routing and carpooling. Ballesteros-Silva and Escobar-Zuluaga [9] analyzed the latest mathematical models and solution methods applied in the field of PDP, and emphasized the necessity that variables associating with the environment should be incorporated into the future research framework. Koç et al. [10] recently presented a detailed review of vehicle routing problem with simultaneous pickup and delivery (VRPSPD) from five dimensions, namely, mathematical models, solution algorithms, extensions, variants, and case studies.
Although the reviews mentioned above provide very valuable insights into PDP-related literatures and achievements, such studies are relatively scattered and largely based on personal knowledge and understanding, leading to a clear and comprehensive picture of the overall PDP research is still lacked. To the best of our knowledge, no scholarly work on PDP research quantified the relationships between scientific literatures from multiple perspectives, as well as revealed how knowledge domains change as society evolves and why these shifts happen, which limits researchers and laypeople to understand the status quo and the emerging trends of this field. To overcome the aforementioned deficiencies, there is an urgent demand to conduct an in-depth bibliometric analysis to bridge the gap between scientometric analysis and PDP research.
Bibliometric analysis is a methodology that quantitatively performs literature citations and content analyses for a particular research topic, as well as visualizes the research status quo and development trend based on bibliographic elements such as author, keyword, journal, country, institution, and reference [11,12,13]. Purnell and Quevedo-Blasco [14] examined the cited reference distribution of 30,051 documents published in Spanish regional journals, and further found that there indeed exists a previously undiscovered citation network unique to these regional journals, which can be well served as an indicator for the future academic evaluation of Spanish journals. Up to now, bibliometric analysis has been applied to diversified professional areas to conduct a panoramic representation, and helped interested scholars to carry out follow-up research with a target in mind. In recent years, some assistive software packages were developed to make bibliometric analysis more user-friendly, e.g., CiteSpace, RefViz, and HistCite. As shown in Table 1, compared with RefViz and HistCite, CiteSpace provides more powerful functions, various scientific knowledge map, and complete parameter settings to match the structure and characteristic of different fields (e.g., [15,16,17,18,19]). Given these, this paper conducts a bibliometric analysis of PDP research with the help of CiteSpace software package, and aims to answer the following specific questions:
Q1: What is the posting trend in terms of the quantity of publications?
Q2: Which authors, journals, countries, categories, institutions, and documents compose the main force in the research on PDP? How do they connect with others?
Q3: What are the current research hotspots and research gaps? Which research directions are worthy of further study?
Q4: What has been the evolution trend of PDP research since it was initially proposed? What are the distinct characteristics during each development stage?
To be specific, the main innovations and contributions of this paper are summarized as follows:
  • We first adopt CiteSpace to visualize and analyze the scientometric characteristics and relationships among PDP-related publications sourced from Web of Science.
  • Based on the quantitative statistical results of bibliographic elements (e.g., authors, journals, keywords, countries, institutions, and references), we illustrate various scientific knowledge maps and corresponding tables to elaborate the current status of PDP research from different perspectives. It is noted that the results generated by CiteSpace are more intuitionistic and impartial than manually produced results.
  • None of the reviews regarding PDP research discussed how the research hotspots and knowledge domains evolve over time. We first attempt to highlight the hot topics of PDP research during different development stage through keyword citation burst detection, and recognize the chronological distribution of knowledge domains through reference co-citation clustering.
  • According to the aforementioned findings, insightful recommendations are provided to guide enthusiastic scholars and logistics practitioners to pursue new and promising avenues of future research, which have rarely been considered in previous studies.
The remainder of this paper is organized as follows: In Section 2, we briefly review the research method of CiteSpace after introducing the procedures of data collection and processing. In Section 3, the basic statistical results sourced from Web of Science are displayed. In Section 4, we use CiteSpace to generate a series of scientific knowledge maps, and elaborate the corresponding results of bibliometric analysis and visualization analysis. In Section 5, we make an in-depth discussion of evolution trend of PDP research, judging from the development history of research hotspot and knowledge base together. Besides, conclusions and outlooks are listed in Section 6 and Section 7, respectively, followed by the limitations in Section 8.

2. Data Collection and Research Method

2.1. Data Collection and Processing

2.1.1. Literature Database

The original literature database in this paper were sourced from Web of Science core collection. The reasons for choosing Web of Science core collection to perform bibliometric analysis are as follows: (1) Web of Science core collection has covered 18,000 high-quality leading journals in diverse areas and 1.3 billion citations since 1900 [20]. (2) Our research focuses on conducting visualization analysis about authors, journals, countries, institutions, keywords, and references, Web of Science core collection not only covers a series of metadata involving such information, but also outputs these in the format that can be read directly by CiteSpace. (3) Using other databases such as Google Scholar and Scopus, will yield fairly similar results due to the duplication of literatures [21]. Hence, it might not be essential to consider various databases simultaneously in this paper.

2.1.2. Search Strategy

We searched and downloaded the related literatures according to the following subject search formulas on 31 December 2021:
(1)
TS = (“pickup and delivery problem”);
(2)
TS = (“vehicle routing problem” AND “pickup and delivery”);
(3)
TS = (“VRP” AND “pickup and delivery”);
(4)
TS = (“traveling salesman problem” AND “pickup and delivery”);
(5)
TS = (“TSP” AND “pickup and delivery”);
which means the publications that contain one of the above five conditions in titles, or abstracts, or keywords could be found one after another. For the consideration that we intend to review the whole evolution trend of PDP research, publications in all categories and document types were included. Besides, we set the time span starts from 1900 (default earliest year), and ends in 2021, and chose the language as English. Following the aforementioned search strategy, a total of 1205 English documents were retrieved, and the earliest document was published in 1995. Thus, we formed the preliminary database for the subsequent analysis based on these 1205 records.

2.1.3. Data Processing and Results

The existence of duplicate documents in the database is inevitable. In order to improve the credibility of analysis results, we imported these 1205 documents into the software CiteSpace 5.4.R3(64-bit), and eliminated the duplicate documents. Meanwhile, the time interval in CiteSpace was set from 1995 to 2021, year per slice was set to 1, and the top 50 high-frequency nodes were selected from each slice. That is, Top N = 50. To reduce the waiting time and simplify the network structure, we adopted the Pathfinder pruning method in CiteSpace when generating different visualization maps. Following the aforementioned data processing procedures, we obtained a total of 819 unique documents including 496 articles, 282 proceedings papers, 4 reviews, and 37 early access. Figure 1 reveals the details of each type, it can be seen from the results in Figure 1 that 496 articles comprised 60.56% of the whole sample size, and the other types of documents amounted to 39.44% of the total amount. Naturally, these filtered 819 documents published from 1995–2021 were considered for later bibliometric analysis.

2.2. Research Method

CiteSpace is a powerful, dynamic, and scientific bibliometric analysis tool developed by Dr. Chen [22], which is supported by JAVA and widely applied to conduct bibliometric analysis based on the metrics of generated knowledge maps (e.g., centrality, density, frequency, modularity, burst strength, silhouette, and sigma). Most of the results outputted by CiteSpace follow the structure of social network consisting of nodes and links. The node type can be set to be author, country, institution, term, keyword, source, category, cited reference, cited author, and cited journal, respectively. The link represents the mutual relationship between nodes, e.g., co-occurrence, collaboration, and co-citation.
Another charming content of knowledge map is the cluster map, which divides the entire research subject into several groups and labels them according to their similarities. With the assistance of dynamic analysis tools embedded in CiteSpace (e.g., time line and time zone), exclusive features of each group’s historical development and the connection between them can be obtained conveniently, which is a time-series presentation and helps researchers quickly get the valuable implications hidden in a mess of information [23].
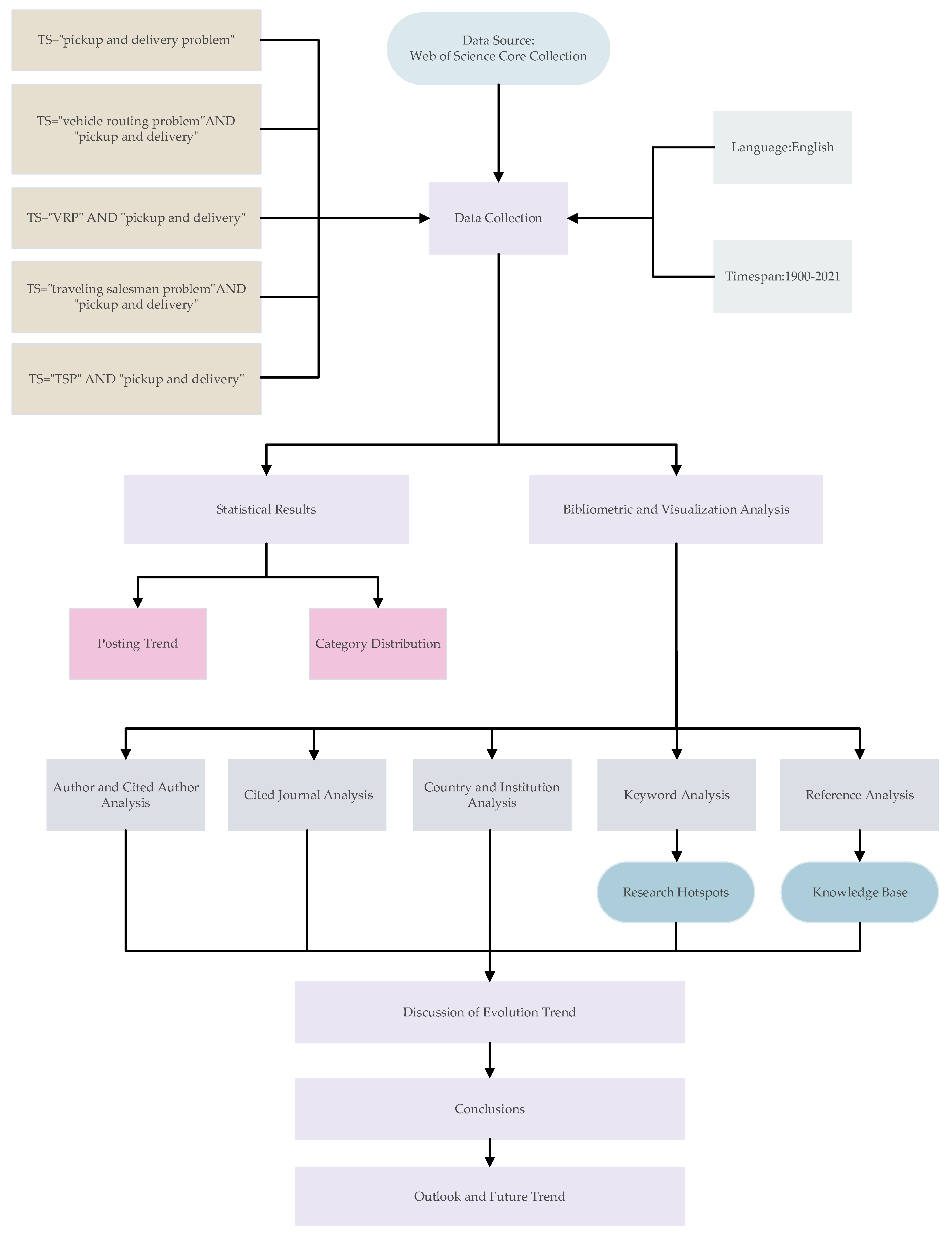
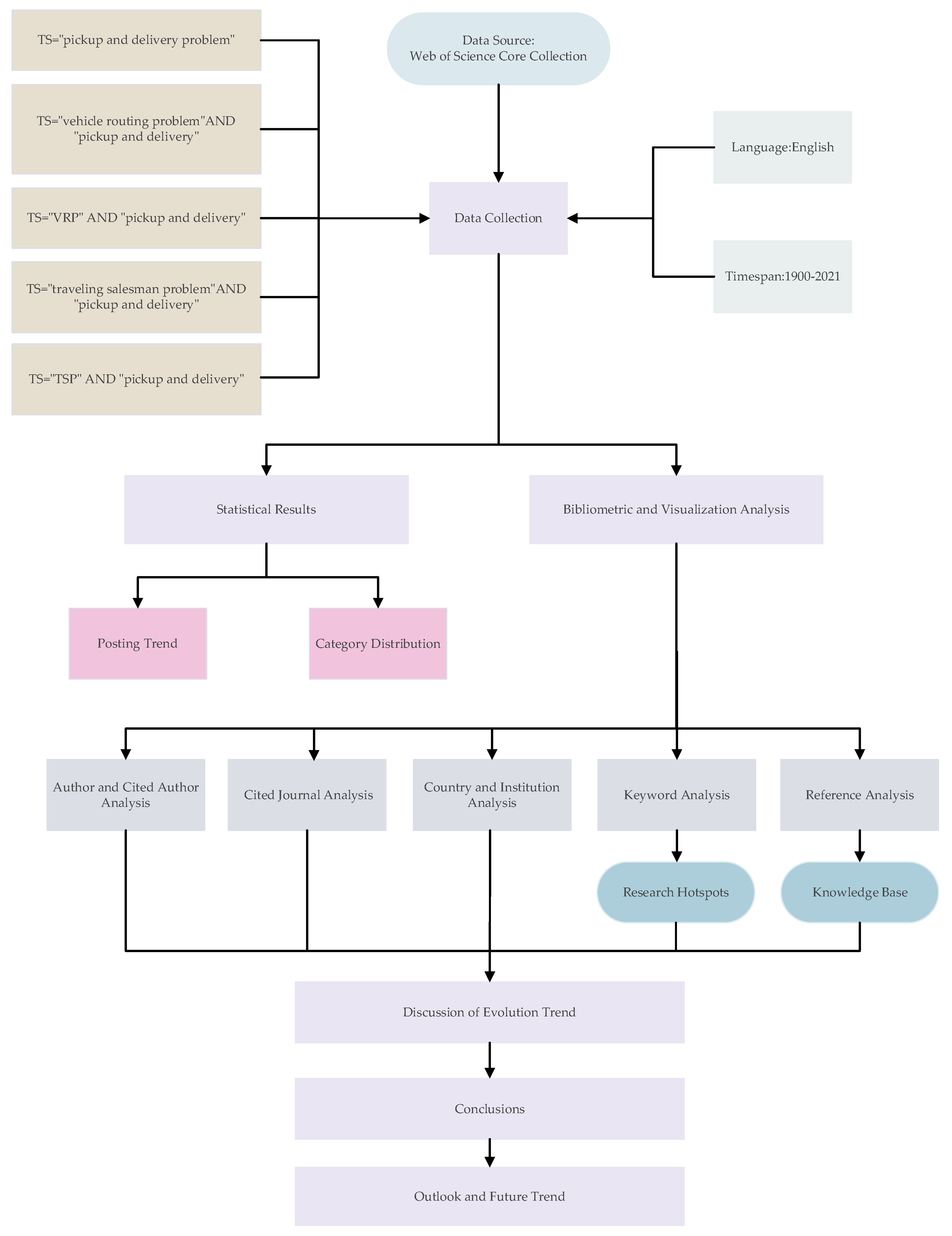
Figure 2 shows the flow chart of bibliometric analysis in this paper. After data collection and processing (Step 1), we acquire the distribution of annual publication outputs and category distribution from Web of Science (Step 2). Next, based on the content of literatures, we employ CiteSpace to conduct bibliometric analysis and generate scientific knowledge graphs (Step 3). To be specific, bibliometric analysis results in our consideration include authors/cited authors, cited journals, countries, institutions, keywords, and references. The discussion of evolution trend follows (Step 4), which is derived from the historical development of research hotspots (identified by keyword analysis) and knowledge base (identified by reference analysis). After extracting the main conclusions from the results of scientific knowledge maps and bibliometric analysis (Step 5), we present the future research trends at the end (Step 6).

3. Basic Statistical Results from Web of Science

3.1. Posting Trend

Based on the statistical results of 819 documents exported from Web of Science, the distribution of annual publication outputs from 1995 to 2021 is depicted in Figure 3. Obviously, the quantity of publications as a whole shows an upward trend, which implies that the research of PDP has received a lot of attention from domestic and foreign scholars and made great progress over the past 26 years. Specifically, the quantity of documents published each year did not exceed 10 from 1995 to 2003, and only a few scholars set foot in the PDP research during this phase. During the period from 2003 to 2010, the volume of publications began to rise steadily, and the average quantity of documents published annually at this stage has reached to 24.9. Between 2011 and 2014, there were sharp fluctuations in the number of publications. The quantity of documents in 2011 fell to 26, down 14 from the previous year, and the amount in the following year increased by just one. In 2013, the number returned to around 40 again. Several reasons are responsible for this phenomenon, the most likely of which is that unchanging logistics transportation contexts led to a hindrance in academic innovativeness until the rapid development of e-commerce after 2012 brought unprecedented chances and challenges to logistics industry. In the last five years (2015–2021), the total quantity of publications is 480, which accounts for approximately 58.61% of sample size, and reaching the highest number of documents published annually in 2018 with 77 publications. Up to now, the number of publications on the topic of PDP has still not reached its peak, which indicates a lasting interest in this field.

3.2. Distribution of Category

Table 2 lists the top 10 subject categories in the field of PDP from 1995 to 2021. It is to be declared in advance that a publication may belong to several different discipline categories in the records exported from Web of Science, which leads to the sum of the number of papers in Table 2 exceeding the volume of sample, and the sum of the percentages exceeds 100%.
As shown in Table 2, the first and second most related categories are “Operations Research & Management Science” and “Computer Science”. Among them, “Operations Research & Management Science” ranks first with 415 documents, occupying 50.67% of the total publications, “Computer Science” is the second one that includes 369 publications, occupying 45.05% of sample size. The result that “Engineering”ranks third indicates that the main intention of PDP research is to address the intricate management and engineering problems in the real world. Moreover, with the advent of the era of big data and the development of artificial intelligence in recent years, the scope of PDP research is extended to the categories of “Transportation Science & Technology” and “Computer Science Artificial Intelligence”, which also indicates the strong adaptability and broad applicability of the analytical framework for PDP research. According to the rest five categories displayed in Table 2, we can further conclude that PDP research has gradually become interdisciplinary and highly comprehensive.

4. Visualization Results and Bibliometric Analysis Based on CiteSpace

4.1. Author and Cited Author Analysis

In this section, we make the bibliometric and visualization analysis of author and cited author by setting the node type as “author” and “cited author” respectively in CiteSpace. The purpose of author analysis is to find the scholar who has the most publications, and to display the collaboration relationship between different scholars in the research. Generally, the more papers he or she published, the stronger ability to speed up the development of this study. The results of cited author analysis can help us not only identify the scholar who has the most academic level and academic influence, but also clarify the complicated co-citation relationship between authors. After running the software, the main results obtained are collaboration network map and co-citation network map of authors, which are shown in Figure 4 and Figure 5 respectively. Table 3 lists and compares the distribution of the top 10 high-published authors and high-cited authors.
Figure 4 consists of 1732 nodes and 2782 links, where each node represents an author, each link represents a collaboration relationship between two authors. Moreover, the value of entire network’s density is only 0.0019, which indicates the research direction of these authors are relatively scattered, and few connections and collaborations between them. Combining the results in Table 3, it is obvious that Laporte is the most productive author with 23 publications, who mainly focused on the areas of vehicle routing, location, districting, and timetabling [24,25]. Followed by Cordeau, who is also the most cited author. Cordeau and Laporte [26] first proposed the concept of DARPs and designed tabu search heuristic algorithm for addressing it. This paper also as an important research foundation inspires the work of Attanasio [27], Kirchler [28], and Braekers [29]. Iori is the third author who focuses on applying optimization theory to address different types of VRPs, e.g., loading problem [30], packing problem [31], and rebalancing problem [32]. Other authors published over 10 documents include Woensel (12), Lim (11), Wang (11), Ting (10) and Manier (10). It’s worth noting that Wang is the only Chinese authors with more than 10 publications in Table 3, his prominent work of [33] formulated a PDP with split loads and time windows as a mixed-integer programming problem (MILP), and proposed a hybrid heuristic algorithm that can be used to solve the specific problems in practice.
Figure 5 shows the co-citation relationship between two authors, which means their individual articles are cited together in another article written by a third author. Figure 5 contains a total of 833 nodes and 4399 links. As shown in Figure 5 and Table 3, authors who published a great number of articles are not necessarily those who are cited frequently. In fact, high-cited authors are normally seen as the most leading and influential scholars in a field, whose papers and works are necessary for reference and study for the new beginners who are interested in this research. Specifically, papers written by Cordeau had been cited 260 times from 1995 to 2021, many scholars from different institutions have close cooperation with him, such as Ghilas [34], Martinez [35], and Heilporn [36]. Ropke is the second high-cited author, who along with Pisinger established a unified model of the VRP with backhauls, which can be interpreted as the PDPTW and solved through large neighborhood search (LNS) [37,38]. As aforementioned, one of Berbeglia’s outstanding contributions lies in the classification scheme for the PDPs [5], numerous subsequent researchers propose their opinions based on Berbeglia’s critical achievement, e.g., Treleaven et al. [39] and Zhu et al. [40]. Another remarkable phenomenon can be found that Cordeau and Laporte are the only two scholars who are both high-published and high-cited author, which also means their academic contributions has been widely recognized by the peers in the research on PDP.

4.2. Cited Journal Analysis

To obtain a more explicit overview of the research orientations involved, we use CiteSpace to draw co-citation network map of journals in the research on PDP, which is shown in Figure 6 and consists of 811 nodes and 4380 links. Table 4 presents the top 10 high-cited journals and their basic information. Among them, “European Journal of Operational Research” is the foremost high-cited journal, which has up to 676 citations, 0.01 centrality, and 4.213 impact factor. That is, “European Journal of Operational Research” is an important journal that must be paid attention to in the field of PDP. “Optimization for dynamic ride-sharing: A review” [41], “Dynamic pickup and delivery problems” [6] and “Heuristic algorithms for single and multiple depot Vehicle Routing Problems with Pickups and Deliveries” [42] are the most high-cited papers published on “European Journal of Operational Research”. Followed by “Transportation Science” with 621 citations and 3.384 impact factor, which mainly focuses on theories, coupled with observational and experimental studies of transportation phenomena. The article titled “An adaptive large neighborhood search heuristic for the pickup and delivery problem with time windows” [38] has the highest citations among the documents published on “Transportation Science”.
Considering the distribution of high-cited journals, the achievements of PDP research mainly focus on adopting optimization theories, coupled with methodologies of other professional areas are needed, to analyze manager’s route choice behavior under the realistic logistics situation. Moreover, the main scopes of these journals coincide with the aforementioned category composition, which further proves that it is the intersection and combination of knowledge from diversified fields that has promoted the advancement of PDP research.

4.3. Country and Institution Analysis

To confirm the contribution and influence of each country/institution, examine the mutual collaboration relationship between different countries/institutions better, we employ CiteSpace to conduct country and institution analysis by setting the node type as “country” and “institution”, respectively. First of all, the collaboration network map of countries is shown in Figure 7, where each circle represents a country, each link represents the collaboration relationship between countries. Next, the collaboration network map of institutions is shown in Figure 8, where each node denotes a research institution, each link denotes the collaboration relationship between two institutions. Table 5 and Table 6 display the top 10 high-published countries between 1995 and 2021 and the top 10 high-published institutions between 1995 and 2021, respectively.
According to Figure 7 and Table 5, China is the most productive country in the world, which has published 168 papers that accounts for about 20.52% of the total number of documents published from 1995 to 2021. Therefore, we can observe that China has developed rapidly and achieved rich results so far, although its PDP-related research work started relatively late compared to other countries. USA as one of the first countries to analyze the PDP, occupies the second position with 111 publications. From the perspective of country composition in Table 5, except for China and Brazil, the other productive countries are from Europe and North America, divergent academic cooperation relationship between countries is still weak and loose.
As shown in Table 6, there are three Chinese institutions (Chongqing Jiaotong University, Beijing Jiaotong University, and City University of Hong Kong) in the top 10 high-published institutions, which coincides with the conclusion that China holds the first position among all countries in the world, in terms of the number of publications. However, the most influential institution is HEC Montreal located in Canada, which has published 31 documents that is approximately equal to the total 32 publications produced by Brazil. Based on the aforementioned analysis results of author and cited author in Section 4.1, we know that Cordeau’s research team and Laporte’s research team are both from HEC Montreal, which reinforced the prominent status of HEC Montreal in the world again. In fact, each top institution maintains cooperative relationships with other institutions. For example, in China, the intimate partners of Chongqing Jiaotong University include Sun Yat-sen University, Tsinghua University, Zhejiang Gongshang University and China University of Technology. Moreover, HEC Montreal has extensive collaboration relationship with >30 academic organizations, such as CIRRELT, University of Bologna, University of La Laguna, University of Vienna, University of Sydney, GERAD, Ecole Polytechnique, Laval University, and Technical University of Denmark. Furthermore, concerning the fact that the overall density of collaboration network of institutions is only 0.0032, the breadth and depth of international partnership between academic communities need to be further reinforced.
From the perspective of a collaboration network, centrality is a crucial indicator that represents the central position of nodes in the whole network. The greater the value of node’s centrality, the more other nodes in network have to go through it when they want to contact with each other. To be specific, the outmost colors of node are used to measure its centrality in Figure 7 and Figure 8. The closer to purple, the node has higher centrality, and the country or institution has a more critical position in this research. As shown in Table 5 and Table 6, the country or institution with a lot of publications do not necessarily have strong centrality. For instance, although USA is lower than China in terms of the number of publications, its centrality is roughly three times that of China. Moreover, the sum of the centrality of all three Chinese universities in Table 6 (Chongqing Jiaotong University, Beijing Jiaotong University, and City University of Hong Kong) is still less than the value of the centrality of the last ranked National University of Singapore. All of these can demonstrate to some extent that China and its institutions play a limited mediating role in the research on PDP.
Another noteworthy instance is Canada. Among the top 10 countries in Table 5, Canada ranks fourth in quantity and second in centrality. Among the top 10 institutions in Table 6, HEC Montreal as a university from Canada, which occupies dominant position in terms of the number of publications and centrality in the world. That is, Canada and its HEC Montreal not only have made great contribution to the number of publications, but also played an important “hub” role connecting two different nodes in the collaboration network, and are worthy of attention particularly.
Table 7 presents and compares the top 10 productive countries and institutions in the last decade, which can better identify the emerging forces in PDP research. Obviously, even if we shorten the time interval to the last decade, China and the USA are still the top two countries in terms of the number of publications, and HEC Montreal also maintains its central position in the collaboration network of institutions. Among the top 10 high-published institutions in Table 7, universities from China (i.e., Chongqing Jiaotong University, Beijing Jiaotong University, Huazhong University of Science and Technology, and City University of Hong Kong) have issued a total of 52 documents since 2011, which is more than the total 51 publications produced by Brazil and Turkey. Coupled with the visualization results from Figure 7 and Figure 8 and Table 5 and Table 6, we can see that three countries, China, USA, and Canada, not only have deep professional knowledge accumulation, but also have strong academic innovation capability necessary to promote the development of PDP research.

4.4. Keyword Analysis

Keywords are regarded as the high-level summary and refinement of the document contents. In keyword analysis, the frequency of occurrence is an indicator of keyword’s core strength, which can be used to review the explosive research hotspots at each period with the help of burst detection. In this section, we collect the keywords from two streams: author-given keywords and keyword plus. Specially, co-occurrence analysis and citation burst detection are adopted for keyword analysis.

4.4.1. Keyword Co-Occurrence Analysis

Co-occurrence analysis attempts to explore the relationship between research topics through calculating the frequency of two keywords appear in the same document. Figure 9 displays the co-occurrence network of keywords associated with the PDP research, where 835 keywords are chosen from a total of 819 publications. In Figure 9, each node represents a keyword, each link between nodes represents their co-occurrence relationship, and the larger the size of the node, the more frequently the word occurrence.
Table 8 presents the top 20 keywords with the high frequency of co-occurrence. Among them, “VRP” is the most dominant keyword, which appears 255 times in total with other associated terms. Keywords linked to “VRP” include “a ride problem”, “system”, “time window”, “transportation”, “tabu search”, “vehicle routing”, “delivery”, and “network design problem”. Followed by “algorithm” with the frequency of co-occurrence of 232, which has a close relationship between “model”, “optimization”, “metaheuristics”, “scheduling”, “tabu search”, “genetic algorithm” and “branch”. Moreover, according to the distribution of keywords in Table 8, we can further draw the following conclusions: (1) Scholars have placed great emphasis on the relationship between routing selection and optimization through formulating mathematical models under realistic backgrounds and assumptions. (2) Most of the findings in PDP research are related to design computationally efficient algorithms and methods to ensure the calculability of formulated model, and further obtain the optimal strategy for logistics managers’ reference. (3) Most commonly used algorithms include genetic algorithm, tabu search, and other heuristic algorithms, which are also the important foundations for proposing more innovative methodology that performs better.

4.4.2. Keyword Citation Burst Detection

In order to reflect the historical development of research hotspots, and highlight the current research focuses to inspire scholars to conduct follow-up studies, we list the top 27 keywords with strongest citation burst in Figure 10, where the bule line represents the entire time horizon (1995–2021), the red line represents the burst duration of a keyword. Generally, for a specific keyword, the longer the burst duration and the higher the burst intensity, and the more people pay attention to it within a certain period. As shown in Figure 10, “to many operation” ranks first with 5.2535 citation burst strength, which begins in 1995 and ends in 2007. Followed by keyword “a ride problem” with 7.2523 citation burst strength, which also begins in 1995 and ends in 2007. Therefore, we can infer that solving real-world operational problems with pickup and delivery demand is the main reason for the appearance of PDP research.
In the middle of the development process, along with the popularity of the concept of PDP, scholars have switched their attention to “backhaul”, “DARP”, “multiple stack”, “cut”, “bound algorithm”, “heuristic algorithm”, “metaheuristic algorithm”, and “LIFO”. Among them, “DARP” as the special case of PDP, many of its results can be naturally applied to other works of PDP research. A typical example is that Jorgensen et al. [43] designed a genetic algorithm based on clustering and routing heuristic to address the DARP, whose methodology laid theoretical foundation for the core idea of Masmoudi et al. [44] and Perera et al. [45]. Specifically, Malheiros et al. [46] subtly combined local search metaheuristic with set partitioning to form hybrid algorithm, which can obtain high-quality solutions of multi-depot heterogeneous DARP within a short time. Another keyword worth noting is “LIFO”, which is the abbreviation of “last-in-first-out” that guarantees only the last pickup customer request that has been loaded can be delivered [47], the opposite is “first-in-first-out” (FIFO). As shown in Figure 10, the citation burst strength of “LIFO” up to 3.6951 (ranks tenth) and this trend is likely to become hotspot again in the future. In 2011, Li et al. [48] proposed a new tree representation for the feasible solutions of PDP with LIFO loading, this method can automatically make sure the feasibility of solution and increase the opportunity of acquiring better strategy during the execution process. Recently, Peng et al. [49] considered both splitting mechanism and Lin-Kernighan heuristic in their study, and then introduced a learning-based memetic algorithm for addressing the PDP considering multiple vehicle and LIFO loading.
However, the emerging keywords including “branch”, “LNS”, “hybrid algorithm”, “simultaneous pickup”, and “optimization” can be seen as the hotspots in recent years. In terms of the distribution of emerging keywords, the current hotspots focus on addressing PDPs concerning more complicated service requirements. For example, Chen et al. [50] designed a self-learning particle swarm optimization approach to deal with the PDPs with multiple cross-docks. Sun et al. [51] focused on a class of time-dependent profitable PDPTWs, and designed an adaptive large neighborhood search (ALNS) to acquire its high-quality solutions. Wang et al. [52] proposed a parallel simulated annealing algorithm to solve the mathematical optimization model of vehicle routing problem with simultaneous pickup-delivery and time windows (VRPSPDTW).

4.5. Reference Analysis

Reference co-citation is measured by the frequency with which two documents are cited together by other documents [53,54]. Generally, the more frequently two documents are cited together by a third document, the more possibly they are correlated in content, and the more likely they are grouped into the same cluster, this is also the principle of the following co-citation cluster analysis. In fact, understanding the co-citation relationship between references is helpful for us to grasp the knowledge base and retrospect the previous research frontiers in a study, the references with high frequency of co-citation usually represent the most influential and prominent literature resources. Thus, we use CiteSpace to visualize the co-citation relationship between references and grasp the composition and historical development of knowledge base in the research on PDP by setting the node type as “references”.

4.5.1. Reference Co-Citation Network Analysis

As shown in Figure 11, each node in references co-citation network denotes a reference, each link connecting two nodes denotes the co-citation relationship between two references. The larger the radius of the circle, the more frequently the reference is cited. Moreover, considering the overall density of co-citation network is only 0.0034, there may be few opportunities for co-citation between the core references because references contained in some academic documents might be from different disciplines.
Table 9 lists the top 10 high-cited documents in the research on PDP, ranking by the frequency of citations. Among them, Ropke and Pisinger [38] first applied ALNS method to address the PDPTW with capacity constraints, which greatly motivated scholars to adopt ALNS heuristic to discover the better solution for other PDPs with different topics. For example, the top-ranked article entitled “An adaptive large neighborhood search heuristic for the Pickup and Delivery Problem with Time Windows and Scheduled Lines” [55] analyzed the feasibility and flexibility of vehicles transport goods requested by customers in line with the predetermined routes and schedules, and an ALNS algorithm with ten removal operators and five insertion operators was proposed to generate good-quality route choice and time planning for pickup and delivery vehicles. The results of several computational experiments indicated that the implementation of scheduled line can reduce the operating costs and CO2 emissions. Li et al. [56] studied the PDP involving time windows, profits, and reserved requests together, which can be solved through their creative technique that the destroy/repair operator and local search procedure of ALNS running in successive segments are modified to generate the near optimal solutions.
Although the optimal solution is difficult to obtain, some researchers reformulated the PDP as a special optimization model and employed exact algorithm that matches the structure of proposed model to cope with the computational difficulties. Mahmoudi and Zhou [57] formulated PDPTW on state–space–time transportation networks, which can be solved efficiently by utilizing Lagrangian relaxation algorithm to decompose the main problem to a sequence of time-dependent route choice problems that minimize the travel cost for each vehicle. In order to solve the PDP with LIFO loading optimally, Cordeau et al. [58] attached valid inequalities to three correlative mathematical models, which not only increases the linear programming relaxation of these models but also integrates with branch and cut algorithm well in the calculation process.
There is an interesting phenomenon that Table 9 lists two high-cited documents [52,59] related to the topic of “simultaneous pickup” and three high-cited documents [38,55,56] related to the topic of “LNS”. Meanwhile, both “simultaneous pickup” and “LNS” are the current hotspots in the field of PDP as aforementioned. Therefore, as critical topics in the research on PDP, “simultaneous pickup” and “LNS” have received extensive attention from scholars and are still worthy of future research. The rest of the high-cited references in Table 9 are mentioned in the previous section, to avoid repetition, it is not described again here.

4.5.2. Reference Co-Citation Clustering Analysis

Co-citation clustering analysis is an indispensable component of bibliometric studies. Primarily, the distribution of co-citation clusters usually represents the composition of knowledge base in a field, and the top terms included in each cluster can be regarded as the research frontiers in each knowledge domain. In addition, analyzing the co-citation clustering results over the entire time horizon can help us to perform time-series analysis of the historical development of knowledge system properly.
Based on the reference co-citation network as aforementioned, co-citation clusters are generated and labelled with log-likelihood ratio (LLR) weighting algorithm in CiteSpace, and the characteristics of the top 11 largest clusters are listed in Table 10. As presented in Table 10, cluster label is selected from the keywords by running the LLR algorithm that guarantees the label of each cluster has high uniqueness and coverage. Size means the number of documents grouped into the same cluster. Silhouette serves as an indicator to measure the level of cluster homogeneity or consistency. When the silhouette score is higher than 0.7, the results of clustering are reliable and convincing. Mean denotes the average citation year of references included in one cluster. Top terms reveal the mainstream research focuses of each cluster. In Table 10, the silhouette scores of the top 11 largest clusters are all higher than 0.7, which implies the relevant results of clustering analysis are high-quality and reasonable.
Different from the descriptive co-citation analysis in traditional bibliometric studies, timeline/timezone visualization map of reference co-citation clusters in CiteSpace can show the chronological distribution and historical evolvement of knowledge domains more intuitively. As shown in Figure 12, the top of the timeline visualization map displays the time when the reference was cited first, going from 1990 to 2020. The right of the timeline visualization map displays the top 11 largest co-citation clusters. References included in one cluster are represented by nodes, which are distributed on the horizontal timeline according to the year when they were first cited. Curves connecting two nodes represent the citation evolvement path of references.
As shown in Table 10 and Figure 12, the largest Cluster #0 (column generation) has 152 members and a silhouette score of 0.873, which mainly focuses on handling large-scale linear programming and can be well combined with exact algorithms (e.g., branch-and-cut and branch-and-price) as part of the methodology in the research on PDP. Column generation initially solves the restricted master problem considering a subset of the entire decision space, and iteratively adds additional columns that have the potential to generate a negative reduced cost to the restricted master problem until no newer columns can be included [60]. Dumas et al. [61] first applied column generation to formulate a pricing subproblem (i.e., shortest path problem) for the PDPTW considering precedence, capacity, and pairing constraints, where each column represents an admissible route. In addition, a label elimination algorithm was proposed to accelerate the efficiency of dynamic programming for solving this subproblem. Inspired by their work, Ropke and Cordeau [62] introduced a branch-and-cut-and-price algorithm to address PDPTW, where the lower bound defined as the set partitioning relaxation formulation of original mixed-integer program was computed through column generation. Venkateshan and Mathur [63] considered a kind of PDPTW in which a freight vehicle of heterogeneous fleet may need to visit a customer’s location multiple times to satisfy his all demand. To avoid the proliferation of nodes in branch-and-bound tree caused by excessive suboptimal routes developed by standard column generation, they designed an improved column generation that inhibits from regenerating the routes with the same route vectors. Nowadays, the solution algorithms based on column generation have become predominant among several exact algorithms that were developed to collect the optimal vehicle routes of many variants of PDPs.
However, with the deepening of the research contents, mathematical models with complex structure and multiple constraints impose higher requirements on the solution algorithm, the scenarios where the exact algorithms can be applied are somewhat limited. Therefore, more powerful and efficient heuristic algorithms and metaheuristics are often used by scholars in PDP research. It can be seen from Figure 12 that both Cluster #5 (metaheuristic approach) and Cluster #10 (heuristics) have roughly undergone a decade of development, and the references related to metaheuristics have been cited frequently in recent years. In fact, metaheuristic algorithm can be interpreted as a more general method compared to the heuristic algorithm, because it is an integrated algorithm of several modular algorithms and does not depend on problem-specific conditions. Specifically, LNS and variable neighborhood search (VNS) are the two most frequently adopted heuristic algorithms in the research on PDP; metaheuristic algorithms designed to address PDPs mainly include tabu search, genetic algorithm, simulated annealing, evolutionary algorithm, and particle swarm optimization. In recent years, some scholars focused on developing more computationally efficient hybrid algorithms, and its core concept is how to properly insert part or all of an algorithm into the execution of another method. Up to now, hybrid algorithms frequently used in PDP research include hybrid LNS [64,65], hybrid evolutionary algorithm [66], hybrid genetic algorithm [44,67], hybrid VNS or simulated annealing [68], and hybrid metaheuristic [46,69,70]. However, the hybrid algorithms are usually designed according to the characteristics of specific problem, the applicability and adaptability of them are relatively weak compared with underlying algorithms belonging to heuristics and metaheuristics.
Cluster #1 (maritime transportation) occupies the second position with 145 members, which indicates one of the real-life scenarios where the PDPs are taken seriously by logistics practitioners. In the practical transportation and packaging activities, the impact of various constraints on the carrier vehicle’s route choice behavior is not negligible. Among them, the first and most mentioned is Cluster #3 (PDPTW), many of the literatures mentioned above (e.g., [33,38,55,56,57]) can be regarded as enriching the study of PDPTW from different perspectives. Another critical constraint considered frequently is loading operations, which means the goods must be implemented with the specified operations for loading or unloading. Bortfeldt and Wäscher [71] conducted a comprehensive review of practically relevant loading constraints including weight limits, orientation, stacking, stability, LIFO, FIFO, and allocation, as well as summarized the contents of literatures related to how to introduce loading constraints into the model and solve them further. The current research directions related to loading constraints in PDP can be classified into two aspects: two-dimensional and three-dimensional, and the difference between them is whether packages are allowed to stack on top of each other. Fuellerer et al. [72] developed an ant colony algorithm to analyze the strategy space for two-dimensional loading VRP, and lower bounds, heuristics, and branch-and-bounds were used to examine the feasibility of loading on each route. In terms of three-dimensional loading, Männel and Bortfeldt [64] introduced five variants of the PDP with three-dimensional loading constraints (3L-PDP) from the perspective of routing and packing constraints discussed by Gendreau et al. [73], including LIFO loading constraints, weight constraints, orientation constraints, and support constraints. A hybrid algorithm combining LNS with tree search was further proposed in [64] to determine the optimal solution of aforementioned five extension models. With the above discussions, it can be found that only a few exact algorithms and heuristic algorithms have been developed for loading constraints so far.
Cluster #5 (traffic congestion) focuses on assessing the negative effects on vehicle routes and schedules caused by congestion on roads, such as economic cost, wasted time, pollution emission, and public health. Actually, traffic congestion is always time-varying, i.e., the average travel speed on routes can transition from one phase to another in an anticipated trend. Zhang et al. [74] presented a dynamic memetic algorithm to solve the PDP considering congestion in several time windows. Cortés et al. [75] proposed a new adaptive predictive control model for dynamic PDP, which is characterized by the hybrid consideration of additional costs caused by unknown requests and uncertain travel time caused by time-varying congestion. Because a growing number of people choose private car as their transportation, the traffic systems of some developed cities are already overburdened; hence, how to balance the benefits of capital agglomeration and the downsides of congestion is a crucial issue that needs to be taken into account in urban development. Nowadays, with the upsurge of sharing economy and intelligent transportation systems, Cluster #9 (ridesharing) is advertised as an effective and eco-friendly way to mitigate traffic congestion, and the automated matching between drivers and passengers in dynamic ridesharing system can be seen as the DARP. So far, most of the literatures related to ridesharing matching problem seeks to match drivers and riders at a higher accuracy or complete the orders of passengers with a minimum fleet scale. Zhao et al. [76] developed a hybrid algorithm to acquire the optimal matching scheme and route choice for the ridesharing matching problem considering space-time window, flexible pickup locations, and flexible delivery locations. Meanwhile, the results of numerical experimentation showed that the introduction of flexible service strategy can increase the ratio of passengers-vehicles matching without additional system costs. Hua and Qi [77] designed an ALNS algorithm to solve the dynamic ridesharing problem involving the redistribution of previously scheduled passengers, and found that the loss of total profit is less than 20% compared to the case where no reassignment of scheduled passengers is required.
A low-carbon non-motorized traffic mode emerging with smart payment and sharing economy is bike-sharing, which is expected to ease the traffic congestion in short-distance trips through increasing the usage of bicycles. Specifically, the research topic relevant to bike-sharing and belonging to the extensive class of PDP is termed as “bike-sharing rebalancing problem” (BRP), which attempts to determine minimum cost routes for a fleet of capacitated vehicles to redistribute bikes among stations in bike-sharing system [78]. The research findings in this area can be divided into two main categories, namely, static situation and dynamic situation. Static situation supposes the rebalancing process occurs when the bike-sharing system is closed, that is, no consideration of the customer’s real-time demand during allocation. In contrast, dynamic rebalancing problem needs to consider the daily operational demands in bike-sharing system when redistributing bikes among stations. Ren et al. [79] incorporated the depot inventory cost into the objective function of static bike-sharing rebalancing problem, and reformulated the whole problem into a MILP. To solve it more efficiently, they proposed an improved general VNS algorithm that integrated the improvement strategy of basic VNS algorithm with the best neighbor strategy of general VNS algorithm. Ho and Szeto [80] formulated a revised model for static repositioning problem concerning multiple capacitated vehicles, total travel time cost, and penalty cost, which can be viewed as an in-depth exploration of the model proposed in [81]. Meanwhile, they designed a hybrid LNS that combines tabu search with five insertion/removal operators to address revised model, and verified the proposed algorithm can obtain better results in three test sets compared with CPLEX and three-step heuristic [82]. In dynamic case, Kloimüllner et al. [83] proposed a dynamic BRP model considering the weighted sum objectives of unfulfilled user demands and target fill level, capacity constraints of carrier vehicle, and travel time. Caggiani and Ottomanelli [84] developed a modular algorithm based on fuzzy decision support system to determine the optimal route choice decision, time intervals, and the quantity of bikes to be rebalanced in a dynamic system concerning rebalancing cost and user’s satisfaction level.
Cluster #2 (collaborative vehicle routing) is another manifestation of resource sharing, which refers to the providers of logistics service want to reduce transportation costs and improve logistics operation efficiency by sharing their limited logistics resources (e.g., vehicles and facilities) [85]. Due to the increasing variety and volume of freights to be transported, classical independent distribution scenario, i.e., a single logistics provider utilizes his resources to serve all customers in the distribution area, will lead to low service quality, roundabout delivery, and high distribution price. Therefore, collaborative distribution scenario that several logistics service providers form partnerships to fulfill the orders is becoming more and more prevalent in the activities of logistics management. However, the optimal coalition structure and feasible cost allocation are two main tasks of multiple participators in collaborative vehicle routing. Wang et al. [85] formulated the collaborative multicenter pickup and delivery problem with time windows assignment (CMPDPTW) into a bi-objective programming model, and a hybrid algorithm including k-means clustering, clarke–wright saving, and non-dominated sorting genetic algorithm-II was developed for solving it. By applying snowball theory to evaluate the stability of alliance caused by different profit allocation schemes, game quadratic programming mechanism has the highest probability of potential collaborators agreeing to join the alliance. Farvaresh and Shahmansouri [86] proposed a hierarchical heuristic algorithm to determine the optimal coalition structure in collaborative PDPTW considering maximum cardinality constraint, and the cost allocation mechanism realized by calculating the weighted sum of contributions of collaborators, i.e., Shapely value method, was further designed for guaranteeing the fairness in allocations.
In recent years, as customer enthusiasm for electric vehicle (EV) has grown rapidly in emerging markets, logistics service providers have shown a keen interest in taking EVs into their fleets. In contrast to traditional fuel vehicle (FV), electric vehicle (EV) as a type of new energy vehicle can significantly reduce greenhouse gas emissions and operation costs in transport sector, and targeted government policies and particular public demands greatly drive the sustainable development of EV industry in global countries. However, Cluster #8 (electric vehicle routing) as an extension of the previous VRP studies involves additional non-negligible considerations while finding the optimal visit paths for electric vehicles, such as charging technology [87], battery swapping [88,89], energy consumption [90,91], recharging strategies [92,93], and the capacity of charging stations [94]. If customers in electric VRP have three types of demands, i.e., pickup, delivery, or both pickup and delivery, and EVs are dispatched to satisfy the pickup and delivery requests during a single visit, electric VRP will be reformulated into electric PDP. Masmoudi et al. [95] developed three variants of evolutionary VNS algorithm to improve the quality of solutions of electric DARP considering battery swapping of EVs. Goeke [96] designed a granular tabu search algorithm for solving the electric PDPTW with full or partial recharging strategy, and this method was verified to perform better than Gurobi in solution quality and running time with regard to the small-sized instance. Soysal et al. [97] proposed a chance-constrained nonlinear programming model and its linear approximation to describe the electric PDP where the battery depletion level of electric freight vehicles follows a normal distribution. The results of computational experiment have shown that the vehicle routes obtained from approximation model are feasible in practice, especially with a large number of visited locations. Along with the overwhelming trend of EV gradually replacing FV in many areas of life, research on electric PDP and electric VRP will have broad prospects in the future.

5. Discussion of Evolution Trend

Keyword burst analysis in Section 4.4.2 identifies the chronological research hotspots, the timeline view of reference co-citation clusters in Section 4.5.2 presents the dynamic accumulation of knowledge base, both of them moderately reflect the research features and scopes in a time-series. Thus, we put the historical development of research hotspots and knowledge clusters on the same timeline, and consider their common and unique characteristics simultaneously. Then the evolution trend of PDP research can be roughly summarized into three stages, namely, start-up, initial development, and rapid development stage.
(1) Start-up stage (1995–1999). In this stage, route choice made by practitioner in logistics system considering customers’ pickup and delivery demand was often inefficient. In order to improve the operation revenue and avoid unnecessary expenses, a fraction of scholars and academic teams was entrusted to resolve this dilemma, who utilized the knowledge base sourced from the discipline of “Transportation Engineering” and “Operations Research” to develop a number of basic mathematical models and algorithms. In this stage attention is paid to the topics of “VRP”, ”algorithm”, ”time window”, ”model”, “to many operation”, and “a ride problem”. Indeed, it can be seen that the main contents during this stage focused on developing simple but appropriate mathematical models based on the theories and methodologies of VRP research, and these newly developed models can capture the picture of reality better. A most typical example is that Savelsbergh and sol [98] proposed a general PDP model from the perspective of practical transportation scenarios, and elaborated the differences between PDPs and traditional VRPs. In terms of the modeling of different types of PDPs, location problem [99,100], DARP [101,102,103], and PDPTW [61,62,63,104] were especially of interest to scholars. Although the research literatures in this stage were relatively scattered, the characteristic of “pickup and delivery” began to attract attention from academia and industry. Moreover, reference co-citation analysis confirmed that these few but high-value literatures did make a great contribution to the development and innovation of PDP research, most of the subsequent works have also referred to them.
(2) Initial development stage (2000–2010). From 2000 to 2010, there was a gradual increase in the quantity of publications, and a series of mathematical models and methodologies began to be proposed, which constituted a formal knowledge system of PDP research. During this stage, “TSP”, “backhaul”, “DARP”, “LIFO”, “tabu search”, “heuristics”, and “search” have become the hot topics. Moreover, it can be seen in the timeline view of knowledge clusters that various relevant knowledge domains in this stage have regularly organized into specific knowledge clusters, and these clusters were closely correlated. Cluster #0, #1, #2, #3, and #10 have been all gradually developed since 2000. From the perspective of the distribution of hotspots and knowledge clusters, more specific, powerful, and computationally efficient algorithms were required to solve the variant and extension of PDP-related models with multiple intractable constraints. For example, Gribkovskaia et al. [105] considered the situation that the pickup demands can be partially satisfied, and only profitable pickup locations will be visited due to capacity constraints. In terms of algorithm optimization, they proposed tabu search heuristic algorithm to obtain the near-optimal route choice after reviewing the construction process of classical heuristics. Nowak et al. [106] presented splitting loads in pickup and delivery activities can reduce the total transportation cost and the number of vehicles dispatched. The results of computational tests demonstrated that the maximum benefits of splitting loads occur with loads that are just over half the capacity of the vehicle. As a whole, this period can be seen as a “transitional stage” when PDP was regarded as an individual problem to be studied, and a great deal of diversified and interdisciplinary research directions appeared. The achievements in this stage provided in-depth analysis and rigorous theoretical foundation for future study from a more comprehensive perspective.
(3) Rapid development stage (2011–2021). Different from aforementioned stages, it can be found that the development path in the last decade was closely related to the emerging backgrounds and technologies, e.g., Internet, mobile technology, smart payment, intelligent transportation, and sharing economy. It was due to the unprecedented opportunities and challenges they brought to logistics industry, a growing number of scholars and logistics practitioners were dedicated to pushing the development of PDP research from different perspectives. Among them, “LNS”, “metaheuristic algorithm”, “hybrid algorithm”, “cost allocation”, and “simultaneous pickup” received extensive attention, especially with respect to “simultaneous pickup” and “LNS”. The results of reference co-citation analysis further confirm that the topics on “simultaneous pickup” and “LNS” were also considered frequently in some highly cited papers. Specially, the formation of Cluster #2, 5, 8, and 9 implies that the diffusion of the concept of resource sharing and the consideration of sustainable development brought numerous new and valuable problems relevant to PDP research, such as ridesharing, BRP, collaborative PDP, electric PDP, and heterogeneous fleet. Although many literatures clearly made a homogeneous fleet assumption to simulate fleet composition, the adoption of heterogeneous fleet is even more realistic and important in logistics management, especially considering the new evidence that vehicles using clean energy as fuel are gradually replacing traditional FVs in many aspects of life. However, the appearance of aforementioned emerging topics and areas does not mean that the previous hotspots are not of concern, and the current hotspots may also have new traces before they are brought to people’s attention.

6. Conclusions

This paper attempts to review the academic achievements and evolution trend in the field of PDP with the assistance of CiteSpace and Web of Science. Based on the 819 relevant documents included in Web of Science core collection, this study firstly identifies the basic status of PDP research in terms of posting trend and category distribution. In addition, the results of scientific knowledge maps and bibliometric analysis are shown from six dimensions, namely, author/cited author, cited journal, country, institution, keyword, and reference. Finally, this paper discusses the evolution trend in the PDP research judging from the historical development of research hotspots and knowledge base.
The main conclusions are as follow: (1) The annual number of publications related to PDP research shows an overall upward trend, and this trend will continue in the next few years. The statistical results of category distribution display that PDP research has the characteristics of comprehensive, multidisciplinary, and interdimensional. Among them, “Operations Research & Management Science”, “Engineering”, and “Computer Science” are the most closely related categories. (2) Author and cited author analysis show that Laporte is the most productive author, Cordeau is the author with the most citations. Both of them come from HEC Montreal, which is the most influential institution in the PDP research. (3) The results of country analysis reveal that the main contributing forces of PDP research are mostly located in North America and Europe, except for China, the country has the largest number of publications in the world. Moreover, the results of institution analysis indicate that the breadth and depth of international partnership between academic communities need to be further reinforced. (4) Research topics involving “algorithm”, ”model”, “VRP”, “time window”, “to many operation”, and “a ride problem” have received extensive attention for a long time. The emerging keywords are determined as “LNS”, “metaheuristic algorithm”, “hybrid algorithm”, “cost allocation”, and “simultaneous pickup”, which are also the current hotspots in the research on PDP. (5) Knowledge clusters on methodologies have become predominant among several professional areas, especially with respect to column generation, heuristics, and metaheuristic approach. (6) Judging from the historical development of research hotspots and knowledge base, the evolution trend of PDP research is divided into three stages: Start-up stage (1995–1999) when simple but appropriate mathematical models were developed on the basis of the results of VRP research; initial development stage (2000–2010) when the issues considered by scholars became more and more specific, and the variant and extension of PDP-related theoretical models were the main research subjects; rapid development stage (2011–2021) when the development path is closely related to Internet, e-commerce, mobile technology, sharing platforms, intelligent transportation, and artificial intelligence.

7. Outlook and Future Trend

There still exists an extensive research potential on the PDP, since we are witnessing great innovations in the evolution process of mathematical models and solution algorithms, coupled with the advancements in logistics engineering and computer technology. Here, we provide several interesting and promising research perspectives to logistics practitioners and enthusiastic researchers, which may trigger more results and contributions in the field of PDP.
  • Improved solution algorithm. Since the PDP is a kind of NP-hard problem, most of the aforementioned studies in this field concentrate on designing computationally efficient heuristic algorithms to deal with different intricate PDPs. Although a part of studies in the last decade has involved the concept of hybrid algorithms (e.g., hybrid LNS, hybrid genetic algorithm, and hybrid evolutionary algorithm), most algorithms presented so far have been proposed for very specific scenarios and mild size (only a few hundred pickup and delivery points). Judging from the bright prospect of e-commerce, a fleet of vehicles serving thousands of pickup and delivery points will also be seen in the following years, then the latest solution methods may not necessarily apply in future studies. With the development of parallel computing, we believe there are opportunities to develop more novel, advanced, or alternative algorithms for addressing general and large-scale PDPs.
  • Uncertain demand and dynamic travel time. PDPs in reality are always full of dynamics and uncertainty, particularly because delays and errors occurred frequently in the process of information transmission. In most real-world situations, customers’ demand at each pickup /delivery location cannot be known correctly in advance, and the travel time on road usually varies with the real time road condition. All of these can have serious impact on the choice of optimal solution of PDPs. Due to the extreme difficulty of synchronously addressing uncertainty and dynamics, only a few latest literatures made preliminary investigation on it. But most of them chose to adopt the methodology of stochastic dynamic programming for obtaining the optimal route of vehicles (i.e., most of them are model-oriented), none of them have considered the adoption of machine learning, a widely used artificial intelligence technology to predict uncertain input parameters by training machine learning model using a sample of historical instances.
  • Multi-objective optimization. The objective of PDP-related optimization models in most studies is the minimization of cost, distance, or time. Although this hypothesis is of theoretical interest, logistics management is essentially a multi-objective programming, because managers are often faced to consider multiple but conflicting criteria at a time. In recent years, scholars have attempted to use standard multi-objective algorithms (e.g., non-dominated sorting genetic algorithm and pareto archived evolution strategy) to resolve PDPs with multiple objectives, but these standard algorithms do not fit each specific PDP model perfectly. To overcome it, developing multi-objective metaheuristic algorithms with better computational performance, such as multi-objective memetic algorithm and multi-objective evolutionary algorithm, deserves more attention in the future.
  • Sustainability. With the increasingly worldwide concern on reducing pollution and natural resources consumption, logistics industry should adopt more environmentally friendly actions to respond to this trend. In contrast to traditional economic optimization in the past, several metrics that are highly relevant to society and environment should now be incorporated in the general framework of VRP progressively, e.g., carbon emission, air pollution, and the rate of resource degradation. Since 2011, ridesharing, BRP, collaborative PDP, and electric PDP as the typical representatives of “green PDP” have brought many interesting new ingredients to former research, including storage allocation, rebalancing problem, heterogeneous fleets, charging cost, and station installation cost. Because most countries intend to implement sustainable development strategies in the long term, and logistics is one of the main sectors primarily affected by growing sustainability concerns, we are convinced that the topic of “green PDP” or “sustainable PDP” will still be a hotspot in the next years.

8. Limitations

However, there are still limitations in this paper. First, not all of the PDP-related documents written between 1995 and 2021 are included in our literature database, as some of the latest literatures were not accessible in Web of Science core collection until 31 December 2021. Moreover, the results of country analysis in Section 4.3 reveal that China has the largest number of relevant publications in the world. The data utilized as the original database for CiteSpace are selected only from Web of Science core collection, and the language is set to English. In the future, data source can be expanded to cover other Chinese publications related to PDP research, such as CNKI (China National Knowledge Infrastructure). Furthermore, it can be seen from the results in reference co-citation clustering analysis that methodological clusters (i.e., column generation, heuristics, and metaheuristic approach) have the most members, which implies that solution algorithm is one of the focuses to consider in most literature. In this paper, we briefly introduce several algorithms according to the specific content of literature, which is partially because the purpose of our study here is to provide scientometric analysis, and to conduct in-depth analysis and cross-comparison of different algorithms is beyond our scope. Future study may continue to acquire deeper insights into solution algorithm applied in various mathematical models.

Author Contributions

Conceptualization, X.Z.; methodology, X.Z.; software, X.Z.; formal analysis, X.Z., Y.Z. (Yuanyuan Zhu) and T.C.; writing—original draft preparation, X.Z.; writing—review and editing, Y.Z. (Yongguang Zhong); supervision, Y.Z. (Yongguang Zhong); funding acquisition, Y.Z. (Yongguang Zhong). All authors have read and agreed to the published version of the manuscript.

Funding

This research was funded by National Natural Science Foundation of China (71974104).

Institutional Review Board Statement

Not applicable.

Informed Consent Statement

Not applicable.

Data Availability Statement

All data included in this study are available upon request by contact with the corresponding author.

Acknowledgments

Special thanks go to the anonymous reviewers for their suggestions which improved the quality of this paper.

Conflicts of Interest

The authors declare no conflict of interest.

Abbreviations

PDPpickup and delivery problem
VRPvehicle routing problem
TSPtraveling salesman problem
SPDPstatic pickup and delivery problem
DPDPdynamic pickup and delivery problem
PDPTWpickup and delivery problem with time windows
TSPTWtraveling salesman problem with time windows
DARPdial-a-ride problem
VRPSPDvehicle routing problem with simultaneous pickup and delivery
LNSlarge neighborhood search
LIFOlast-in-first-out
FIFOfirst-in-first-out
ALNSadaptive large neighborhood search
VRPSPDTWvehicle routing problem with simultaneous pickup-delivery and time windows
LLRlog-likelihood ratio
VNSvariable neighborhood search
BRPbike-sharing rebalancing problem
CMPDPTWcollaborative multicenter pickup and delivery problem with time windows assignment
FVfuel vehicle
EVelectric vehicle
MILPmixed-integer linear programming
CNKIChina National Knowledge Infrastructure

References

  1. Chuah, K.H.; Yingling, J.C. Routing for a Just-in-Time Supply Pickup and Delivery System. Transp. Sci. 2005, 39, 328–339. [Google Scholar] [CrossRef]
  2. Hennig, F.; Nygreen, B.; Furman, K.C.; Song, J. Alternative Approaches to the Crude Oil Tanker Routing and Scheduling Problem with Split Pickup and Split Delivery. Eur. J. Oper. Res. 2015, 243, 41–51. [Google Scholar] [CrossRef]
  3. Louati, A.; Lahyani, R.; Aldaej, A.; Mellouli, R.; Nusir, M. Mixed Integer Linear Programming Models to Solve a Real-Life Vehicle Routing Problem with Pickup and Delivery. Appl. Sci. 2021, 11, 9551. [Google Scholar] [CrossRef]
  4. Joerss, M.; Schröder, J.; Neuhaus, F.; Klink, C.; Mann, F. Parcel Delivery: The Future of Last Mile; McKinsey & Company: Atlanta, GA, USA, 2016; pp. 1–32. [Google Scholar]
  5. Berbeglia, G.; Cordeau, J.-F.; Gribkovskaia, I.; Laporte, G. Static Pickup and Delivery Problems: A Classification Scheme and Survey. TOP 2007, 15, 1–31. [Google Scholar] [CrossRef]
  6. Berbeglia, G.; Cordeau, J.-F.; Laporte, G. Dynamic Pickup and Delivery Problems. Eur. J. Oper. Res. 2010, 202, 8–15. [Google Scholar] [CrossRef]
  7. Battarra, M.; Cordeau, J.-F.; Iori, M. Chapter 6: Pickup-and-Delivery Problems for Goods Transportation. In Vehicle Routing; Toth, P., Vigo, D., Eds.; Society for Industrial and Applied Mathematics: Philadelphia, PA, USA, 2014; pp. 161–191. [Google Scholar]
  8. Doerner, K.F.; Salazar-González, J.-J. Chapter 7: Pickup-and-Delivery Problems for People Transportation. In Vehicle Routing; Toth, P., Vigo, D., Eds.; Society for Industrial and Applied Mathematics: Philadelphia, PA, USA, 2014; pp. 193–212. [Google Scholar]
  9. Ballesteros Silva, P.P.; Escobar Zuluaga, A.H. Review of state of the art vehicle routing problem with pickup and delivery (VRPPD). Ing. Desarro. 2016, 34, 463–482. [Google Scholar] [CrossRef]
  10. Koç, Ç.; Laporte, G.; Tükenmez, İ. A Review of Vehicle Routing with Simultaneous Pickup and Delivery. Comput. Oper. Res. 2020, 122, 104987. [Google Scholar] [CrossRef]
  11. Zhi, W.; Ji, G. Constructed Wetlands, 1991–2011: A Review of Research Development, Current Trends, and Future Directions. Sci. Total Environ. 2012, 441, 19–27. [Google Scholar] [CrossRef]
  12. Biswas, B.; Sultana, Z.; Priovashini, C.; Ahsan, M.N.; Mallick, B. The Emergence of Residential Satisfaction Studies in Social Research: A Bibliometric Analysis. Habitat Int. 2021, 109, 102336. [Google Scholar] [CrossRef]
  13. Chakraborty, K.; Mukherjee, K.; Mondal, S.; Mitra, S. A Systematic Literature Review and Bibliometric Analysis Based on Pricing Related Decisions in Remanufacturing. J. Clean Prod. 2021, 310, 127265. [Google Scholar] [CrossRef]
  14. Purnell, P.J.; Quevedo-Blasco, R. Benefits to the Spanish Research Community of Regional Content Expansion in Web of Science. Int. J. Clin. Health Psychol. 2013, 13, 147–154. [Google Scholar] [CrossRef] [Green Version]
  15. Zhang, D.; Xu, J.; Zhang, Y.; Wang, J.; He, S.; Zhou, X. Study on Sustainable Urbanization Literature Based on Web of Science, Scopus, and China National Knowledge Infrastructure: A Scientometric Analysis in CiteSpace. J. Clean Prod. 2020, 264, 121537. [Google Scholar] [CrossRef]
  16. Wang, S.; Zhang, M.; Hu, T.; Fu, X.; Gao, Z.; Halloran, B.; Liu, Y. A Bibliometric Analysis and Network Visualisation of Human Mobility Studies from 1990 to 2020: Emerging Trends and Future Research Directions. Sustainability 2021, 13, 5372. [Google Scholar] [CrossRef]
  17. Zhang, J.; Cenci, J.; Becue, V.; Koutra, S.; Ioakimidis, C.S. Recent Evolution of Research on Industrial Heritage in Western Europe and China Based on Bibliometric Analysis. Sustainability 2020, 12, 5348. [Google Scholar] [CrossRef]
  18. Goerlandt, F.; Li, J.; Reniers, G. The Landscape of Risk Communication Research: A Scientometric Analysis. Int. J. Environ. Res. Public Health 2020, 17, 3255. [Google Scholar] [CrossRef]
  19. Hosseini, M.R.; Martek, I.; Zavadskas, E.K.; Aibinu, A.A.; Arashpour, M.; Chileshe, N. Critical Evaluation of Off-Site Construction Research: A Scientometric Analysis. Autom. Constr. 2018, 87, 235–247. [Google Scholar] [CrossRef]
  20. Wang, Q. Distribution features and intellectual structures of digital humanities. J. Doc. 2018, 74, 223–246. [Google Scholar] [CrossRef]
  21. Harzing, A.W.; Alakangas, S. Google scholar, scopus and the web of science: A longitudinal and cross-disciplinary comparison. Scientometrics 2016, 106, 787–804. [Google Scholar] [CrossRef]
  22. Chen, C. CiteSpace II: Detecting and Visualizing Emerging Trends and Transient Patterns in Scientific Literature. J. Am. Soc. Inf. Sci. 2006, 57, 359–377. [Google Scholar] [CrossRef] [Green Version]
  23. Zhong, B.; Wu, H.; Li, H.; Sepasgozar, S.; Luo, H.; He, L. A Scientometric Analysis and Critical Review of Construction Related Ontology Research. Autom. Constr. 2019, 101, 17–31. [Google Scholar] [CrossRef]
  24. Keskin, M.; Laporte, G.; Catay, B. Electric Vehicle Routing Problem with Time-Dependent Waiting Times at Recharging Stations. Comput. Oper. Res. 2019, 107, 77–94. [Google Scholar] [CrossRef]
  25. Laporte, G.; Rodriguez Martin, I. Locating a Cycle in a Transportation or a Telecommunications Network. Networks 2007, 50, 92–108. [Google Scholar] [CrossRef]
  26. Cordeau, J.-F.; Laporte, G. A Tabu Search Heuristic for the Static Multi-Vehicle Dial-a-Ride Problem. Transp. Res. Part B Methodol. 2003, 37, 579–594. [Google Scholar] [CrossRef] [Green Version]
  27. Attanasio, A.; Cordeau, J.-F.; Ghiani, G.; Laporte, G. Parallel Tabu Search Heuristics for the Dynamic Multi-Vehicle Dial-a-Ride Problem. Parallel Comput. 2004, 30, 377–387. [Google Scholar] [CrossRef]
  28. Kirchler, D.; Wolfler Calvo, R. A Granular Tabu Search Algorithm for the Dial-a-Ride Problem. Transp. Res. Part B Methodol. 2013, 56, 120–135. [Google Scholar] [CrossRef]
  29. Braekers, K.; Caris, A.; Janssens, G.K. Exact and Meta-Heuristic Approach for a General Heterogeneous Dial-a-Ride Problem with Multiple Depots. Transp. Res. Part B Methodol. 2014, 67, 166–186. [Google Scholar] [CrossRef]
  30. Iori, M.; Salazar-González, J.-J.; Vigo, D. An Exact Approach for the Vehicle Routing Problem with Two-Dimensional Loading Constraints. Transp. Sci. 2007, 41, 253–264. [Google Scholar] [CrossRef] [Green Version]
  31. Delorme, M.; Iori, M.; Martello, S. Bin Packing and Cutting Stock Problems: Mathematical Models and Exact Algorithms. Eur. J. Oper. Res. 2016, 255, 1–20. [Google Scholar] [CrossRef]
  32. Dell’Amico, M.; Iori, M.; Novellani, S.; Stützle, T. A Destroy and Repair Algorithm for the Bike Sharing Rebalancing Problem. Comput. Oper. Res. 2016, 71, 149–162. [Google Scholar] [CrossRef]
  33. Wang, Y.; Ma, X.; Lao, Y.; Wang, Y.; Mao, H. Vehicle Routing Problem Simultaneous Deliveries and Pickups with Split Loads and Time Windows. Transp. Res. Record. 2013, 2378, 120–128. [Google Scholar] [CrossRef] [Green Version]
  34. Ghilas, V.; Cordeau, J.-F.; Demir, E.; Van Woensel, T. Branch-and-Price for the Pickup and Delivery Problem with Time Windows and Scheduled Lines. Transp. Sci. 2018, 52, 1191–1210. [Google Scholar] [CrossRef] [Green Version]
  35. Martinez, M.A.A.; Cordeau, J.-F.; Dell’Amico, M.; Iori, M. A Branch-and-Cut Algorithm for the Double Traveling Salesman Problem with Multiple Stacks. INFORMS J. Comput. 2013, 25, 41–55. [Google Scholar] [CrossRef] [Green Version]
  36. Heilporn, G.; Cordeau, J.-F.; Laporte, G. An Integer L-Shaped Algorithm for the Dial-a-Ride Problem with Stochastic Customer Delays. Discret Appl. Math. 2011, 159, 883–895. [Google Scholar] [CrossRef] [Green Version]
  37. Ropke, S.; Pisinger, D. A Unified Heuristic for a Large Class of Vehicle Routing Problems with Backhauls. Eur. J. Oper. Res. 2006, 171, 750–775. [Google Scholar] [CrossRef]
  38. Ropke, S.; Pisinger, D. An Adaptive Large Neighborhood Search Heuristic for the Pickup and Delivery Problem with Time Windows. Transp. Sci. 2006, 40, 455–472. [Google Scholar] [CrossRef] [Green Version]
  39. Treleaven, K.; Pavone, M.; Frazzoli, E. Asymptotically Optimal Algorithms for Pickup and Delivery Problems with Application to Large-Scale Transportation Systems. IEEE Trans. Automat. Contr. 2013, 58, 2261–2276. [Google Scholar] [CrossRef] [Green Version]
  40. Zhu, Z.; Xiao, J.; He, S.; Ji, Z.; Sun, Y. A Multi-Objective Memetic Algorithm Based on Locality-Sensitive Hashing for One-to-Many-to-One Dynamic Pickup-and-Delivery Problem. Inf. Sci. 2016, 329, 73–89. [Google Scholar] [CrossRef]
  41. Agatz, N.; Erera, A.; Savelsbergh, M.; Wang, X. Optimization for Dynamic Ride-Sharing: A Review. Eur. J. Oper. Res. 2012, 223, 295–303. [Google Scholar] [CrossRef]
  42. Nagy, G.; Salhi, S. Heuristic Algorithms for Single and Multiple Depot Vehicle Routing Problems with Pickups and Deliveries. Eur. J. Oper. Res. 2005, 162, 126–141. [Google Scholar] [CrossRef] [Green Version]
  43. Jorgensen, R.M.; Larsen, J.; Bergvinsdottir, K.B. Solving the Dial-a-Ride Problem Using Genetic Algorithms. J. Oper. Res. Soc. 2007, 58, 1321–1331. [Google Scholar] [CrossRef]
  44. Masmoudi, M.A.; Braekers, K.; Masmoudi, M.; Dammak, A. A Hybrid Genetic Algorithm for the Heterogeneous Dial-a-Ride Problem. Comput. Oper. Res. 2017, 81, 1–13. [Google Scholar] [CrossRef]
  45. Perera, T.; Prakash, A.; Srikanthan, T. Genetic Algorithm Based Dynamic Scheduling of EV in a Demand Responsive Bus Service for First Mile Transit. In Proceedings of the 2019 IEEE Intelligent Transportation Systems Conference (ITSC), Auckland, New Zealand, 27–30 October 2019; pp. 3322–3327. [Google Scholar]
  46. Malheiros, I.; Ramalho, R.; Passeti, B.; Bulhões, T.; Subramanian, A. A Hybrid Algorithm for the Multi-Depot Heterogeneous Dial-a-Ride Problem. Comput. Oper. Res. 2021, 129, 105196. [Google Scholar] [CrossRef]
  47. Benavent, E.; Landete, M.; Mota, E.; Tirado, G. The Multiple Vehicle Pickup and Delivery Problem with LIFO Constraints. Eur. J. Oper. Res. 2015, 243, 752–762. [Google Scholar] [CrossRef]
  48. Li, Y.; Lim, A.; Oon, W.-C.; Qin, H.; Tu, D. The Tree Representation for the Pickup and Delivery Traveling Salesman Problem with LIFO Loading. Eur. J. Oper. Res. 2011, 212, 482–496. [Google Scholar] [CrossRef]
  49. Peng, B.; Zhang, Y.; Lü, Z.; Cheng, T.C.E.; Glover, F. A Learning-Based Memetic Algorithm for the Multiple Vehicle Pickup and Delivery Problem with LIFO Loading. Comput. Ind. Eng. 2020, 142, 106241. [Google Scholar] [CrossRef]
  50. Chen, M.-C.; Hsiao, Y.-H.; Himadeep Reddy, R.; Tiwari, M.K. The Self-Learning Particle Swarm Optimization Approach for Routing Pickup and Delivery of Multiple Products with Material Handling in Multiple Cross-Docks. Transp. Res. Part E Logist. Transp. Rev. 2016, 91, 208–226. [Google Scholar] [CrossRef]
  51. Sun, P.; Veelenturf, L.P.; Hewitt, M.; Van Woensel, T. Adaptive Large Neighborhood Search for the Time-Dependent Profitable Pickup and Delivery Problem with Time Windows. Transp. Res. Part E Logist. Transp. Rev. 2020, 138, 101942. [Google Scholar] [CrossRef]
  52. Wang, C.; Mu, D.; Zhao, F.; Sutherland, J.W. A Parallel Simulated Annealing Method for the Vehicle Routing Problem with Simultaneous Pickup–Delivery and Time Windows. Comput. Ind. Eng. 2015, 83, 111–122. [Google Scholar] [CrossRef]
  53. Small, H. Co-Citation in the Scientific Literature: A New Measure of the Relationship between Two Documents. J. Am. Soc. Inf. Sci. 1973, 24, 265–269. [Google Scholar] [CrossRef]
  54. Marshakova-Shaikevich, I. System of Document Connections Based on References. Nauchno-Tekhnicheskaya Inf. Seriya 2-Inf. Protsessy I Sist. 1973, 6, 3–8. [Google Scholar]
  55. Ghilas, V.; Demir, E.; Van Woensel, T. An Adaptive Large Neighborhood Search Heuristic for the Pickup and Delivery Problem with Time Windows and Scheduled Lines. Comput. Oper. Res. 2016, 72, 12–30. [Google Scholar] [CrossRef] [Green Version]
  56. Li, Y.; Chen, H.; Prins, C. Adaptive Large Neighborhood Search for the Pickup and Delivery Problem with Time Windows, Profits, and Reserved Requests. Eur. J. Oper. Res. 2016, 252, 27–38. [Google Scholar] [CrossRef]
  57. Mahmoudi, M.; Zhou, X. Finding Optimal Solutions for Vehicle Routing Problem with Pickup and Delivery Services with Time Windows: A Dynamic Programming Approach Based on State–Space–Time Network Representations. Transp. Res. Part B Methodol. 2016, 89, 19–42. [Google Scholar] [CrossRef] [Green Version]
  58. Cordeau, J.-F.; Iori, M.; Laporte, G.; Salazar González, J.J. A Branch-and-Cut Algorithm for the Pickup and Delivery Traveling Salesman Problem with LIFO Loading. Networks 2010, 55, 46–59. [Google Scholar] [CrossRef]
  59. Goksal, F.P.; Karaoglan, I.; Altiparmak, F. A Hybrid Discrete Particle Swarm Optimization for Vehicle Routing Problem with Simultaneous Pickup and Delivery. Comput. Ind. Eng. 2013, 65, 39–53. [Google Scholar] [CrossRef]
  60. Ford, L.R.; Fulkerson, D.R. A Suggested Computation for Maximal Multi-Commodity Network Flows. Manage. Sci. 1958, 5, 97–101. [Google Scholar] [CrossRef]
  61. Dumas, Y.; Desrosiers, J.; Soumis, F. The Pickup and Delivery Problem with Time Windows. Eur. J. Oper. Res. 1991, 54, 7–22. [Google Scholar] [CrossRef]
  62. Ropke, S.; Cordeau, J.-F. Branch and Cut and Price for the Pickup and Delivery Problem with Time Windows. Transp. Sci. 2009, 43, 267–286. [Google Scholar] [CrossRef] [Green Version]
  63. Venkateshan, P.; Mathur, K. An Efficient Column-Generation-Based Algorithm for Solving a Pickup-and-Delivery Problem. Comput. Oper. Res. 2011, 38, 1647–1655. [Google Scholar] [CrossRef]
  64. Männel, D.; Bortfeldt, A. A Hybrid Algorithm for the Vehicle Routing Problem with Pickup and Delivery and Three-Dimensional Loading Constraints. Eur. J. Oper. Res. 2016, 254, 840–858. [Google Scholar] [CrossRef]
  65. Bent, R.; Hentenryck, P.V. A Two-Stage Hybrid Algorithm for Pickup and Delivery Vehicle Routing Problems with Time Windows. Comput. Oper. Res. 2006, 33, 875–893. [Google Scholar] [CrossRef]
  66. Kammarti, R.; Hammadi, S.; Borne, P.; Ksouri, M. New Hybrid Evolutionary Approach for the Pickup and Delivery Problem with Time Windows. In Proceedings of the 2004 IEEE International Conference on Systems, Man & Cybernetics, Hague, The Netherlands, 10–13 October 2004; pp. 1498–1503. [Google Scholar]
  67. Zhao, F.; Mei, D.; Sun, J.; Liu, W. A Hybrid Genetic Algorithm for the Vehicle Routing Problem with Simultaneous Pickup and Delivery. In Proceedings of the 2009 Chinese Control and Decision Conference, Guilin, China, 17–19 June 2009; pp. 3928–3933. [Google Scholar]
  68. Hosny, M.I.; Mumford, C.L. Solving the One-Commodity Pickup and Delivery Problem Using an Adaptive Hybrid VNS/SA Approach. In Proceedings of the Parallel Problem Solving from Nature, PPSN XI, Kraków, Poland, 11–15 September 2010; Schaefer, R., Cotta, C., Kołodziej, J., Rudolph, G., Eds.; Springer: Berlin/Heidelberg, Germany, 2010; pp. 189–198. [Google Scholar]
  69. Meng, L.; Guo, X. A New Hybrid Metaheuristics for the Vehicle Routing Problem with Simultaneous Pick-up and Delivery. In Proceedings of the 2008 IEEE International Conference on Service Operations and Logistics, and Informatics, Beijing, China, 12–15 October 2008; pp. 1198–1202. [Google Scholar]
  70. Majumder, S.; Barma, P.S.; Biswas, A.; Banerjee, P.; Mandal, B.K.; Kar, S.; Ziemba, P. On Multi-Objective Minimum Spanning Tree Problem under Uncertain Paradigm. Symmetry 2022, 14, 106. [Google Scholar] [CrossRef]
  71. Bortfeldt, A.; Wäscher, G. Constraints in Container Loading—A State-of-the-Art Review. Eur. J. Oper. Res 2013, 229, 1–20. [Google Scholar] [CrossRef]
  72. Fuellerer, G.; Doerner, K.F.; Hartl, R.F.; Iori, M. Ant Colony Optimization for the Two-Dimensional Loading Vehicle Routing Problem. Comput. Oper. Res. 2009, 36, 655–673. [Google Scholar] [CrossRef]
  73. Gendreau, M.; Iori, M.; Laporte, G.; Martello, S. A Tabu Search Algorithm for a Routing and Container Loading Problem. Transp. Sci. 2006, 40, 342–350. [Google Scholar] [CrossRef]
  74. Zhang, H.; Wang, Z.; Tang, M.; Lv, X.; Luo, H.; Liu, Y. Dynamic Memory Memetic Algorithm for VRPPD with Multiple Arrival Time and Traffic Congestion Constraints. IEEE Access 2020, 8, 167537–167554. [Google Scholar] [CrossRef]
  75. Cortés, C.E.; Núñez, A.; Sáez, D. Hybrid Adaptive Predictive Control for a Dynamic Pickup and Delivery Problem Including Traffic Congestion. Int. J. Adapt. Control Signal Process. 2008, 22, 103–123. [Google Scholar] [CrossRef]
  76. Zhao, M.; Yin, J.; An, S.; Wang, J.; Feng, D. Ridesharing Problem with Flexible Pickup and Delivery Locations for App-Based Transportation Service: Mathematical Modeling and Decomposition Methods. J. Adv. Transp. 2018, 2018, e6430950. [Google Scholar] [CrossRef]
  77. Hua, S.; Qi, M. An Adaptive Large Neighborhood Search Heuristic for Dynamic Ridesharing Problem. In Proceedings of the 2019 IEEE 6th International Conference on Industrial Engineering and Applications (ICIEA), Tokyo, Japan, 12–15 April 2019; pp. 888–892. [Google Scholar]
  78. Dell’Amico, M.; Iori, M.; Novellani, S.; Subramanian, A. The Bike Sharing Rebalancing Problem with Stochastic Demands. Transp. Res. Part B Methodol. 2018, 118, 362–380. [Google Scholar] [CrossRef]
  79. Ren, Y.; Meng, L.; Zhao, F.; Zhang, C.; Guo, H.; Tian, Y.; Tong, W.; Sutherland, J.W. An Improved General Variable Neighborhood Search for a Static Bike-Sharing Rebalancing Problem Considering the Depot Inventory. Expert Syst. Appl. 2020, 160, 113752. [Google Scholar] [CrossRef]
  80. Ho, S.C.; Szeto, W.Y. A Hybrid Large Neighborhood Search for the Static Multi-Vehicle Bike-Repositioning Problem. Transp. Res. Part B Methodol. 2017, 95, 340–363. [Google Scholar] [CrossRef] [Green Version]
  81. Raviv, T.; Tzur, M.; Forma, I.A. Static Repositioning in a Bike-Sharing System: Models and Solution Approaches. EURO J. Transp. Logist. 2013, 2, 187–229. [Google Scholar] [CrossRef] [Green Version]
  82. Forma, I.A.; Raviv, T.; Tzur, M. A 3-Step Math Heuristic for the Static Repositioning Problem in Bike-Sharing Systems. Transp. Res. Part B Methodol. 2015, 71, 230–247. [Google Scholar] [CrossRef]
  83. Kloimüllner, C.; Papazek, P.; Hu, B.; Raidl, G.R. Balancing Bicycle Sharing Systems: An Approach for the Dynamic Case. In Proceedings of the Evolutionary Computation in Combinatorial Optimisation, Granada, Spain, 23–25 April 2014; Blum, C., Ochoa, G., Eds.; Springer: Berlin/Heidelberg, Germany, 2014; pp. 73–84. [Google Scholar]
  84. Caggiani, L.; Ottomanelli, M. A Modular Soft Computing Based Method for Vehicles Repositioning in Bike-Sharing Systems. Procedia. Soc. Behav. Sci. 2012, 54, 675–684. [Google Scholar] [CrossRef] [Green Version]
  85. Wang, Y.; Zhang, S.; Guan, X.; Peng, S.; Wang, H.; Liu, Y.; Xu, M. Collaborative Multi-Depot Logistics Network Design with Time Window Assignment. Expert Syst. Appl. 2020, 140, 112910. [Google Scholar] [CrossRef]
  86. Farvaresh, H.; Shahmansouri, S. A Coalition Structure Algorithm for Large-Scale Collaborative Pickup and Delivery Problem. Comput. Ind. Eng. 2020, 149, 106737. [Google Scholar] [CrossRef]
  87. Keskin, M.; Çatay, B. A Matheuristic Method for the Electric Vehicle Routing Problem with Time Windows and Fast Chargers. Comput. Oper. Res. 2018, 100, 172–188. [Google Scholar] [CrossRef]
  88. Jie, W.; Yang, J.; Zhang, M.; Huang, Y. The Two-Echelon Capacitated Electric Vehicle Routing Problem with Battery Swapping Stations: Formulation and Efficient Methodology. Eur. J. Oper. Res. 2019, 272, 879–904. [Google Scholar] [CrossRef]
  89. Wang, D.; Zhou, H. A Two-Echelon Electric Vehicle Routing Problem with Time Windows and Battery Swapping Stations. Appl. Sci. 2021, 11, 10779. [Google Scholar] [CrossRef]
  90. Basso, R.; Kulcsár, B.; Egardt, B.; Lindroth, P.; Sanchez-Diaz, I. Energy Consumption Estimation Integrated into the Electric Vehicle Routing Problem. Transport. Res. Part D Transport. Environ. 2019, 69, 141–167. [Google Scholar] [CrossRef]
  91. Pelletier, S.; Jabali, O.; Laporte, G. The Electric Vehicle Routing Problem with Energy Consumption Uncertainty. Transp. Res. Part B Methodol. 2019, 126, 225–255. [Google Scholar] [CrossRef]
  92. Keskin, M.; Çatay, B. Partial Recharge Strategies for the Electric Vehicle Routing Problem with Time Windows. Transp. Res. Pt. C-Emerg. Technol. 2016, 65, 111–127. [Google Scholar] [CrossRef]
  93. Yang, S.; Ning, L.; Tong, L.C.; Shang, P. Optimizing Electric Vehicle Routing Problems with Mixed Backhauls and Re-charging Strategies in Multi-Dimensional Representation Network. Expert Syst. Appl. 2021, 176, 114804. [Google Scholar] [CrossRef]
  94. Froger, A.; Jabali, O.; Mendoza, J.E.; Laporte, G. The electric vehicle routing problem with capacitated charging stations. Transp. Sci. 2022, 56, 460–482. [Google Scholar] [CrossRef]
  95. Masmoudi, M.A.; Hosny, M.; Demir, E.; Genikomsakis, K.N.; Cheikhrouhou, N. The Dial-a-Ride Problem with Electric Vehicles and Battery Swapping Stations. Transp. Res. Part E Logist. Transp. Rev. 2018, 118, 392–420. [Google Scholar] [CrossRef] [Green Version]
  96. Goeke, D. Granular Tabu Search for the Pickup and Delivery Problem with Time Windows and Electric Vehicles. Eur. J. Oper. Res. 2019, 278, 821–836. [Google Scholar] [CrossRef]
  97. Soysal, M.; Çimen, M.; Belbağ, S. Pickup and Delivery with Electric Vehicles under Stochastic Battery Depletion. Comput. Ind. Eng. 2020, 146, 106512. [Google Scholar] [CrossRef]
  98. Savelsbergh, M.W.P.; Sol, M. The General Pickup and Delivery Problem. Transp. Sci. 1995, 29, 17–29. [Google Scholar] [CrossRef] [Green Version]
  99. Mosheiov, G. The Pickup Delivery Location Problem on Networks. Networks 1995, 26, 243–251. [Google Scholar] [CrossRef]
  100. Sinriech, D.; Samakh, E. A Genetic Approach to the Pickup/Delivery Station Location Problem in Segmented Flow Based Material Handling Systems. J. Manuf. Syst. 1999, 18, 81–99. [Google Scholar] [CrossRef]
  101. Ruland, K.S.; Rodin, E.Y. The Pickup and Delivery Problem: Faces and Branch-and-Cut Algorithm. Comput. Math. Appl. 1997, 33, 1–13. [Google Scholar] [CrossRef] [Green Version]
  102. Madsen, O.B.G.; Ravn, H.F.; Rygaard, J.M. A Heuristic Algorithm for a Dial-a-Ride Problem with Time Windows, Multiple Capacities, and Multiple Objectives. Ann. Oper. Res. 1995, 60, 193–208. [Google Scholar] [CrossRef]
  103. Baugh, J.W.; Kakivaya, G.K.R.; Stone, J.R. Intractability of the Dial-a-Ride Problem and a Multiobjective Solution Using Simulated Annealing. Eng. Optimiz. 1998, 30, 91–123. [Google Scholar] [CrossRef]
  104. Carlton, W.B.; Barnes, J.W. Solving the Traveling-Salesman Problem with Time Windows Using Tabu Search. IIE Trans. 1996, 28, 617–629. [Google Scholar] [CrossRef]
  105. Gribkovskaia, I.; Laporte, G.; Shyshou, A. The Single Vehicle Routing Problem with Deliveries and Selective Pickups. Comput. Oper. Res. 2008, 35, 2908–2924. [Google Scholar] [CrossRef]
  106. Nowak, M.; Ergun, O.; White, C.C. Pickup and Delivery with Split Loads. Transp. Sci. 2008, 42, 32–43. [Google Scholar] [CrossRef]
Figure 1. Types of documents in PDP research.
Figure 1. Types of documents in PDP research.
Applsci 12 04607 g001
Figure 2. The flow chart of bibliometric analysis.
Figure 2. The flow chart of bibliometric analysis.
Applsci 12 04607 g002
Figure 3. Distribution of annual publication outputs from 1995 to 2021.
Figure 3. Distribution of annual publication outputs from 1995 to 2021.
Applsci 12 04607 g003
Figure 4. Collaboration network map of authors in the research on PDP.
Figure 4. Collaboration network map of authors in the research on PDP.
Applsci 12 04607 g004
Figure 5. Co-citation network map of authors in the research on PDP.
Figure 5. Co-citation network map of authors in the research on PDP.
Applsci 12 04607 g005
Figure 6. Co-citation network map of journals in the research on PDP.
Figure 6. Co-citation network map of journals in the research on PDP.
Applsci 12 04607 g006
Figure 7. Collaboration network map of countries in the research on PDP.
Figure 7. Collaboration network map of countries in the research on PDP.
Applsci 12 04607 g007
Figure 8. Collaboration network map of institutions in the research on PDP.
Figure 8. Collaboration network map of institutions in the research on PDP.
Applsci 12 04607 g008
Figure 9. Co-occurrence network map of keywords in the research on PDP.
Figure 9. Co-occurrence network map of keywords in the research on PDP.
Applsci 12 04607 g009
Figure 10. The top 27 keywords with strongest citation burst between 1995 and 2021.
Figure 10. The top 27 keywords with strongest citation burst between 1995 and 2021.
Applsci 12 04607 g010
Figure 11. Co-citation network map of references in the research on PDP.
Figure 11. Co-citation network map of references in the research on PDP.
Applsci 12 04607 g011
Figure 12. Timeline view of the top 11 largest reference co-citation clusters.
Figure 12. Timeline view of the top 11 largest reference co-citation clusters.
Applsci 12 04607 g012
Table 1. Comparison of different scientometric analysis tools.
Table 1. Comparison of different scientometric analysis tools.
ItemsRefVizHistCiteCiteSpace
Operation difficultyEasyEasyDifficult
Multi-taskUnsupportedUnsupportedSupported
Available languageEnglishEnglishEnglish, Chinese
Node controlNoYesYes
Map colorChromaticMonochromeChromatic
Table 2. Distribution of the top 10 categories in the research on PDP.
Table 2. Distribution of the top 10 categories in the research on PDP.
No.Number of PapersThe Percentage of TotalCategory
141550.67%Operations Research & Management Science
236945.05%Computer Science
333641.03%Engineering
414717.95%Business & Economics
514617.83%Transportation
614217.34%Transportation Science & Technology
714117.22%Computer Science, Interdisciplinary Applications
814017.09%Computer Science Artificial Intelligence
913516.48%Engineering, Industrial
1010212.45%Computer Science, Theory & Methods
Table 3. The top 10 high-published authors and high-cited authors in the research on PDP.
Table 3. The top 10 high-published authors and high-cited authors in the research on PDP.
No.High-Published AuthorsHigh-Cited Authors
CountAuthorInstitutionFreq.Cited AuthorsInstitution
123G. LaporteHEC Montreal260JF. CordeauHEC Montreal
213JF. Cordeau HEC Montreal237S. RopkeTechnical University of Denmark
313M. IoriUniversity of Modena and Reggio Emilia199G. Berbeglia HEC Montreal
412TV. WoenselEindhoven University of Technology198MWP. SavelsberghGeorgia Institute of Technology
511A. LimNational University of Singapore177M. GendreauPolytechnique Montreal
611Y. WangChongqingJiaotong University170P. TothUniversity of Bologna
710CK. TingNational Chung Cheng University143SN. ParraghJohannes Kepler University Linz
810MA. ManierUniversity Bourgogne Franche-Comte125MM. SolomonNortheastern University
99A. SubramanianFluminense Federal University110Y. DumasCentre de Recherche sur les Transports
109H. ManierUniversity Bourgogne Franche-Comte109R. BaldacciUniversity of Bologna
Table 4. The top 10 high-cited journals.
Table 4. The top 10 high-cited journals.
No.CitationCentralitySSCI/SCIECited JournalsImpact Factor
16760.01SCIEEuropean Journal of Operational Research4.213
26210.00SSCI; SCIETransportation Science3.384
35890.05SCIEComputers & Operations Research3.424
44430.00SSCIOperations Research2.430
53260.02SCIENetworks2.602
53220.03SSCI; SCIETransportation Research Part B-methodological4.796
62720.18SCIEComputers & Industrial Engineering4.135
82570.02SSCI; SCIEJournal of The Operational Research Society2.175
92380.03NullLecture Notes in Computer ScienceNull
102220.04SCIEAnnals of Operations Research2.583
Table 5. The top 10 high-published countries between 1995 and 2021.
Table 5. The top 10 high-published countries between 1995 and 2021.
No.CountCentralityYearCountry
11680.192003China
21110.541995USA
3680.162001France
4620.241996Canada
5570.052000Germany
6470.102003Italy
7420.131995Netherlands
8330.052003Spain
9320.052008Brazil
10290.041998Norway
Table 6. The top 10 high-published institutions between 1995 and 2021.
Table 6. The top 10 high-published institutions between 1995 and 2021.
No.CountCentralityYearCountryInstitution
1310.172004CanadaHEC Montreal
2220.032003SpainUniversity of La Laguna
3170.011998NorwayNorwegian University of Science and Technology
4150.032015ChinaChongqing Jiaotong University
5140.062008ChinaBeijing Jiaotong University
6140.032008ChinaCity University of Hong Kong
7140.012013AustriaUniversity of Vienna
8120.022013NetherlandsEindhoven University of Technology
9120.002008GermanyUniversity of Bremen
10120.132011SingaporeNational University of Singapore
Table 7. The top 10 productive countries and institutions in the past decade.
Table 7. The top 10 productive countries and institutions in the past decade.
No.High-Published CountriesHigh-Published Institutions
CountCentralityCountryCountCentralityInstitution
11430.23China150.03Chongqing Jiaotong University
2810.46USA140.01University of Vienna
3580.26France130.04Beijing Jiaotong University
4420.06Germany130.02University of La Laguna
5360.15The Netherlands120.04National University of Singapore
6340.13Italy120.00University Bourgogne Franche-Comte
7320.29Canada120.08HEC Montreal
8270.06Brazil120.02Eindhoven University of Technology
9240.01Turkey120.02Huazhong University of Science and Technology
10240.03Singapore120.05City University of Hong Kong
Table 8. The top 20 keywords with the most co-occurrence frequency.
Table 8. The top 20 keywords with the most co-occurrence frequency.
No.Freq.YearKeyword
12552000VRP
22321995Algorithm
31691997Time Window
41432003Pickup
51392000Pickup and Delivery
61301995TSP
71152001Vehicle Routing
81032002Optimization
9882003PDP
10821995Model
11822000Heuristics
12762002Search
13731995A Ride Problem
14712000Tabu Search
15642002Genetic Algorithm
16632007Branch
17632003Delivery Problem
18572004Logistics
19562000Transportation
20512000Routing
Table 9. The top 10 high-cited references in the research on PDP.
Table 9. The top 10 high-cited references in the research on PDP.
TitleAuthorFreq.Source
An adaptive large neighborhood search heuristic for the Pickup and Delivery Problem with Time Windows and Scheduled Lines [55]Ghilas et al.26Computers & Operations Research
Static pickup and delivery problems: a classification scheme and survey [5]Berbeglia et al.24Top
An Adaptive Large Neighborhood Search Heuristic for the Pickup and Delivery Problem with Time Windows [38]Ropke and Pisinger23Transportation Science
Finding optimal solutions for vehicle routing problem with pickup and delivery services with time windows: A dynamic programming approach based on state–space–time network representations [57]Mahmoudi and Zhou23Transportation Research Part B: Methodological
Adaptive large neighborhood search for the pickup and delivery problem with time windows, profits, and reserved requests [56]Li et al.22European Journal of Operational Research
A branch-and-cut algorithm for the pickup and delivery traveling salesman problem with LIFO loading [58]Cordeau et al.20Networks
A hybrid discrete particle swarm optimization for vehicle routing problem with simultaneous pickup and delivery [59]Goksal et al.20Computers & Industrial Engineering
A tabu search heuristic for the static multi-vehicle dial-a-ride problem [26]Cordeau and Laporte20Transportation Research Part B: Methodological
A parallel simulated annealing method for the vehicle routing problem with simultaneous pickup-delivery and time windows [52]Wang et al.19Computers & Industrial Engineering
Heuristic algorithms for single and multiple depot vehicle routing problems with pickups and deliveries [42]Nagy et al.19European Journal of Operational Research
Dynamic pickup and delivery problems [6]Berbeglia et al.19European Journal of Operational Research
Table 10. The top 11 largest reference co-citation clusters in the research on PDP.
Table 10. The top 11 largest reference co-citation clusters in the research on PDP.
Cluster LabelSizeSilhouetteMeanTop Terms (with LLR Algorithm)
#0 Column generation1520.8732009Column generation (8.08, 0.005); Shortest path (7.3, 0.01); Set-partitioning model (7.3, 0.01); Branch and price (7.3, 0.01); Exact algorithm (2.51, 0.5)
#1 Maritime transportation1450.9072009Maritime transportation (11.67, 0.001); Split loads (8.53, 0.005); Real-time control (6.95, 0.01); Reverse logistics (0.56, 0.5); Loading (0.37, 1.0)
#2 Collaborative vehicle routing1290.8452011Collaborative vehicle routing (12.82, 0.001); Centralized planning (12.82, 0.001); Collaborative transportation (12.82, 0.001); Horizontal collaboration (6.39, 0.05); Rolling horizon planning (6.39, 0.05)
#3 PDPTW1270.8962012PDPTW (15.45, 0.0001); Parallel algorithm (14.66, 0.001); Memetic algorithm (12.71, 0.001); Search space partition (7.3, 0.01); Scatter search (7.3, 0.01)
#4 Vehicle waiting1130.8982006Vehicle waiting (7.3, 0.01); Stochastic travel time (7.3, 0.01); Robust optimization (7.3, 0.01); Time-dependent travel times (7.3, 0.01); Time-dependent forward dynamic (0.26, 1.0)
#5 Traffic congestion1050.7772016Traffic congestion (6.02, 0.05); Uncertainty (5.65, 0.05); Load balance (5.65, 0.05); Vehicle dynamics (5.65, 0.05); Transportation resource sharing (1.13, 0.5)
#6 Metaheuristic approach1040.8782017Metaheuristic approach (10.91, 0.001); Routing problems (10.91, 0.001); Variable neighborhood search algorithm (5.44, 0.05); Hybrid genetic algorithm (5.44, 0.05); Hybrid local search (2.81, 0.1)
#7 Evolutionary local search1020.9152012Evolutionary local search (9.09, 0.005); Mixed integer linear programming formulation (6.39, 0.05); Relaxation (6.39, 0.05); Logic-based benders decomposition (6.39, 0.05); Branch-and-cut (4.89, 0.05)
#8 Electric vehicle routing880.8912014Electric vehicle routing (9.45, 0.005); Energy consumption (9.45, 0.005); Profit distribution (6.58, 0.05); Eco-package (3.88, 0.05); Reverse logistics (0.68, 0.5)
#9 Ridesharing800.9352013Ridesharing (7.2, 0.01); Container and request matching (7.2, 0.01); Set covering (7.2, 0.01); Incomplete requests (7.2, 0.01); Container repositioning (4.48, 0.05)
#10 Heuristics770.9392009Heuristics (7.23, 0.01); Deterministic annealing (7, 0.01); Integer programming (1.4, 0.5); Tabu search (0.61, 0.5); Genetic algorithm (0.49, 0.5)
Publisher’s Note: MDPI stays neutral with regard to jurisdictional claims in published maps and institutional affiliations.

Share and Cite

MDPI and ACS Style

Zang, X.; Zhu, Y.; Zhong, Y.; Chu, T. CiteSpace-Based Bibliometric Review of Pickup and Delivery Problem from 1995 to 2021. Appl. Sci. 2022, 12, 4607. https://doi.org/10.3390/app12094607

AMA Style

Zang X, Zhu Y, Zhong Y, Chu T. CiteSpace-Based Bibliometric Review of Pickup and Delivery Problem from 1995 to 2021. Applied Sciences. 2022; 12(9):4607. https://doi.org/10.3390/app12094607

Chicago/Turabian Style

Zang, Xinming, Yuanyuan Zhu, Yongguang Zhong, and Tao Chu. 2022. "CiteSpace-Based Bibliometric Review of Pickup and Delivery Problem from 1995 to 2021" Applied Sciences 12, no. 9: 4607. https://doi.org/10.3390/app12094607

APA Style

Zang, X., Zhu, Y., Zhong, Y., & Chu, T. (2022). CiteSpace-Based Bibliometric Review of Pickup and Delivery Problem from 1995 to 2021. Applied Sciences, 12(9), 4607. https://doi.org/10.3390/app12094607

Note that from the first issue of 2016, this journal uses article numbers instead of page numbers. See further details here.

Article Metrics

Back to TopTop