Semantic Modeling Approach Supporting Process Modeling and Analysis in Aircraft Development
Abstract
:1. Introduction
- Support the developmental process definition by semantic modeling: A semantic modeling approach is proposed to provide a metamodel library for standardized development process development to improve the reuse of the existing work tasks when designing the development process. This approach provides a standardized syntax for constructing the graphical notation representing the development processes for all the stakeholders across the life cycle;
- Support process analysis based on the semantic modeling: Using the semantic modeling approach, static verification is used for stakeholders to validate if each task can satisfy the requirements related to cost for each work task. Moreover, for development process, dynamic analysis is implemented based on the semantic modeling approach to predict the dynamic performance of cost and time consumption across the entire life cycle.
2. Related Work
2.1. Process Modeling Using MBSE
2.2. Semantic Modeling for Development Process
2.3. Process Analysis Based on Model-Based Approaches
2.4. Summary
- A semantic modeling approach is proposed to support development process modeling, which can support different language specifications, such as activity diagram in SysML, UML, and BPMN;
- Syntax is extended in this semantic modeling approach to support static and dynamic verifications to evaluate process features and implement performance analysis.
3. Semantic Modeling Approach for Process Modeling and Analysis
3.1. Overview of the Semantic Approach
3.2. KARMA Formalisms for Process Modeling
3.2.1. GOPPRRE Formalism Supporting Metamodeling Development
- M3 refers to meta-metamodels, including the basic elements for developing metamodels based on the core GOPPRRE concepts: (1) Graph; (2) Object; (3) Point; (4) Property; (5) Role; (6) Relationship; and (7) Extension;
- M2 refers to metamodels used for constructing models. In this study, metamodels are used for constructing the BPD models, whose syntax and semantics are defined based on the graphical notation specification BPMN and industrial standards such as ISO/IEEE 15288, respectively;
- M1 refers to BPD models which describe the development process using graphical notations;
- M0 refers to the real development process of the aircraft avionics system.
- Graph refers to a collection of Object, and Relationship is represented as one window referring to a BPD model with graphical notations. To represent the hierarchy between different development processes, one Object should be decomposed into another BPD diagram graph model;
- Object refers to one entity in Graphs (one work task in a BPD model);
- Point refers to a port in each Object;
- Relationship refers to one connection between the two Points of Objects or Objects in a Graph;
- Role refers to each end of Relationship used to define the connection rules for the relevant Relationship. For example, one Relationship has two Roles. Each is defined to connect one Point in Objects or one Object with Relationship. Then, the connector between Relationship and the Points or Objects is created as a constraint to implement connections among different Objects;
- Property refers to one attribute in the other five non-property metamodels.
3.2.2. Metamodels Supporting Process Modeling
3.3. Process Analysis Based on KARMA Formalism
3.3.1. Static Analysis for Process Models
3.3.2. Dynamic Analysis for Process Model
- is a finite set {} of system discrete states;
- is a finite set of event names;
- is a finite set of labeled edges which represent discrete changes;
- X is a finite set {} of real-valued variables;
- are functions that assign three predicates to each location. and define sets of initial states and invariants that set value constraints for each state, respectively. is a set of predicates that defines the continuous evolution of the hybrid system in one state;
- is a function assigning to each labeled edge a predicate that provides discrete events when a hybrid automaton moves from one state to another.
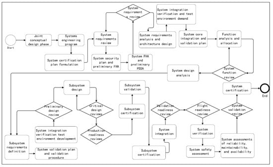
4. Case Study
4.1. Problem Statement
4.2. Evaluation Criteria
5. Discussion
5.1. Quantitative Analysis
5.2. Qualitative Analysis
5.3. Summary
- The KARMA language is a semantic modeling language with GOPPRRE concepts, which is designed based on a M3-M0 modeling framework supporting metamodels and model development. To formalize the development of the R&D process, we develop a metamodel Graph called BPD in consideration of the BPMN modeling specifications and the ISO/IEEE 15288 life cycle R&D process standards for the process development of aircraft avionics system based on the KARMA language;
- The static analysis method based on the KARMA language was implemented based on a unified formal expression of the satisfaction modulo theory. The method supports the construction of first-order logic constraints according to requirements and realizes the satisfaction verification of target cost using cost analysis;
- The dynamic analysis based on the KARMA language was implemented based on a unified formal expression of hybrid automata theory, which represents continuous dynamic systems by adding a set of differential equations to the state of the automaton [37]. Dynamic analysis supports the representation of the dynamic features of the development process through simulation.
6. Conclusions
- A semantic KARMA language supports development process modeling based on the ISO/IEEE 15,288, BPMN, and other specific development process features, which improves the consistency of the process model in the aircraft system development;
- Syntax is extended in KARMA language enables to support static verification and dynamic simulation using SMT and hybrid automata simulation to evaluate process features and implement performance analysis of development process, thereby improving the accuracy of the models of the system R&D early stages;
- A case study regarding the entire life cycle modeling and verification was implemented based on the proposed approach. From the case study, the work task was formalized using the semantic approach and its static features and dynamic performances were evaluated by the solvers.
Author Contributions
Funding
Institutional Review Board Statement
Informed Consent Statement
Data Availability Statement
Conflicts of Interest
References
- Vogel-Heuser, B.; Brodbeck, F.; Kugler, K.; Passoth, J.; Maasen, S.; Reif, J. BPMN+Ito support decision making in innovation management for automated production systems including technological, multi team and organizational aspects. IFAC-PapersOnLine 2020, 53, 10891–10898. [Google Scholar] [CrossRef]
- Tran, Q.; Huang, D.; Liu, B.; Ekram, H.M. A Construction Enterprise’s Readiness Level in Implementing E-Procurement: A System Engineering Assessment Model. Syst. Eng. Procedia 2011, 2, 131–141. [Google Scholar] [CrossRef] [Green Version]
- Guo, J.; Wang, G.; Lu, J.; Ma, J.; Törngren, M. General Modeling Language Supporting Model Transformations of MBSE (Part 2). INCOSE Int. Symp. 2020, 30, 1460–1473. [Google Scholar] [CrossRef]
- ISO/IEC/IEEE. Systems and Software Engineering System Life Cycle Processes; Technical Report; ISO: Geneva, Switzerland, 2008; pp. 14–71. [Google Scholar]
- Austin, S.; Newton, A.; Steele, J.; Waskett, P. Modelling and managing project complexity. Int. J. Proj. Manag. 2002, 20, 191–198. [Google Scholar] [CrossRef] [Green Version]
- Zheng, X.; Lu, J.; Kiritsis, D. The emergence of cognitive digital twin: Vision, challenges and opportunities. Int. J. Prod. Res. 2021, 1–23. [Google Scholar] [CrossRef]
- Incose, A. World in Motion: Systems Engineering Vision 2025; International Council on Systems Engineering: San Diego, CA, USA, 2014. [Google Scholar]
- Zou, M.; Vogel-Heuser, B.; Sollfrank, M.; Fischer, J. A cross-disciplinary model-based systems engineering workflow of automated production systems leveraging socio-technical aspects. In Proceedings of the IEEE International Conference on Industrial Engineering and Engineering Management, Singapore, 14–17 December 2020; pp. 133–140. [Google Scholar] [CrossRef]
- Casebolt, J.M.; Jbara, A.; Dori, D. Business process improvement using Object-Process Methodology. Syst. Eng. 2020, 23, 36–48. [Google Scholar] [CrossRef]
- Gasser, L. Structuring activity diagrams. IFAC Proc. Vol. (IFAC-PapersOnline) 2012, 45, 1556–1561. [Google Scholar] [CrossRef]
- Coppola, D.; D’Ambrogio, A.; Gianni, D. Bringing model-based systems engineering capabilities to project management: An application to prince2. CEUR Workshop Proc. 2016, 1728, 6–15. [Google Scholar]
- Halstenberg, F.A.; Stark, R. Study on the feasibility of modelling notations for integrated product-service systems engineering. Procedia CIRP 2019, 83, 157–162. [Google Scholar] [CrossRef]
- Hua, Z.; Zhao, J.L.; Storey, V.C. Exploring a domain ontology based approach to business process design. In Proceedings of the ICIS 2010—Thirty First International Conference on Information Systems, St. Louis, MO, USA, 10–12 December 2010. [Google Scholar]
- Fellmann, M.; Zarvić, N.; Thomas, O. Business processes modelling assistance by recommender functionalities: A first evaluation from potential users. Lect. Notes Bus. Inf. Process. 2017, 295, 79–92. [Google Scholar] [CrossRef]
- Detro, S.P.; Santos, E.A.P.; Panetto, H.; Loures, E.D.; Lezoche, M.; Barra, C.C.M. Applying process mining and semantic reasoning for process model customisation in healthcare. Enterp. Inf. Syst. 2020, 14, 983–1009. [Google Scholar] [CrossRef]
- Mingwei, W.; Shan, L.; Jingtao, Z.; Shusheng, Z. Semantic Integration for Cross-Organizational Manufacturing Business Process. Open Mech. Eng. J. 2011, 5, 131–137. [Google Scholar] [CrossRef]
- Ben Hassen, M.; Turki, M.; Gargouri, F. A Multi-criteria Evaluation Approach for Selecting a Sensitive Business Process Modeling Language for Knowledge Management. J. Data Semant. 2019, 8, 157–202. [Google Scholar] [CrossRef]
- Bandara, M.; Rabhi, F.A.; Meymandpour, R.; Demirors, O. A Digital Interaction Framework for Managing Knowledge Intensive Business Processes; Springer: Berlin/Heidelberg, Germany, 2019; Volume 367, pp. 108–122. [Google Scholar] [CrossRef]
- Gurbuz, O.; Rabhi, F.; Demirors, O. Process ontology development using natural language processing: A multiple case study. Bus. Process Manag. J. 2019, 25, 1208–1227. [Google Scholar] [CrossRef]
- Fengel, J. Semantic technologies for aligning heterogeneous business process models. Bus. Process Manag. J. 2014, 20, 549–570. [Google Scholar] [CrossRef]
- Mousavi, B.A.; Azzouz, R.; Heavey, C.; Ehm, H. A survey of model-based system engineering methods to analyse complex supply chains: A case study in semiconductor supply chain. IFAC-PapersOnLine 2019, 52, 1254–1259. [Google Scholar] [CrossRef]
- Ayari, S.; Hlaoui, Y.B.; Ben Ayed, L.J. A refinement based verification approach of BPMN models using NuSMV. In Proceedings of the ICSOFT 2018—13th International Conference on Software Technologies, Porto, Portugal, 26–28 July 2019; pp. 529–540. [Google Scholar] [CrossRef]
- Corradini, F.; Fornari, F.; Polini, A.; Re, B.; Tiezzi, F. A formal approach to modeling and verification of business process collaborations. Sci. Comput. Program. 2018, 166, 35–70. [Google Scholar] [CrossRef]
- Ou-Yang, C.; Lin, Y.D. BPMN-based business process model feasibility analysis: A petri net approach. Int. J. Prod. Res. 2008, 46, 3763–3781. [Google Scholar] [CrossRef]
- Shiraki, R.; Shinkawa, Y. Verification of Business Processes with Time Constraints. In Proceedings of the 2017 6th IIAI International Congress on Advanced Applied Informatics, IIAI-AAI 2017, Hamamatsu, Japan, 9–13 July 2017; pp. 72–75. [Google Scholar] [CrossRef]
- El hichami, O.; Naoum, M.; El Mohajir, B.E.; Lazaar, M. Visual language for specifying verification properties: A tool for optimisation and verification of business process properties. In ACM International Conference Proceeding Series; Association for Computing Machinery: New York, NY, USA, 2019; pp. 1–9. [Google Scholar] [CrossRef]
- Wang, H.; Wang, G.; Lu, J.; Ma, C. Ontology supporting model-based systems engineering based on a GOPPRR approach. In World Conference on Information Systems and Technologies; Springer: Berlin/Heidelberg, Germany, 2019; pp. 426–436. [Google Scholar]
- Kern, H.; Hummel, A.; Kühne, S. Towards a comparative analysis of meta-metamodels. In SPLASH’11 Workshops—Compilation Proceedings of the Co-Located Workshops; ACM Press: New York, NY, USA, 2011; Volume 1, p. 7. [Google Scholar] [CrossRef]
- De Moura, L.; Bjørner, N. Satisfiability modulo theories: An appetizer. In Brazilian Symposium on Formal Methods; Springer: Berlin/Heidelberg, Germany, 2009; pp. 23–36. [Google Scholar]
- Lu, J.; Wang, G.; Ma, J.; Kiritsis, D.; Zhang, H.; Törngren, M. General Modeling Language to Support Model-based Systems Engineering Formalisms (Part 1). In INCOSE International Symposium; Wiley Online Library: Hoboken, NJ, USA, 2020; Volume 30, pp. 323–338. [Google Scholar]
- Ding, J.; Reniers, M.; Lu, J.; Wang, G.; Feng, L.; Kiritsis, D. Integration of modeling and verification for system model based on KARMA language. In Proceedings of the 18th ACM SIGPLAN International Workshop on Domain-Specific Modeling, Chicago, IL, USA, 18 October 2021; pp. 41–50. [Google Scholar]
- Carloni, L.P.; Passerone, R.; Pinto, A.; Sangiovanni-Vincentelli, A.L. Languages and tools for hybrid systems design. Found. Trends Electron. Des. Autom. 2006, 1, 193. [Google Scholar] [CrossRef] [Green Version]
- Choi, B.K.; Kang, D. Modeling and Simulation of Discrete Event Systems; John Wiley & Sons: Hoboken, NJ, USA, 2013. [Google Scholar]
- Raskin, J.F. An introduction to hybrid automata. In Handbook of Networked and Embedded Control Systems; Springer: Berlin/Heidelberg, Germany, 2005; pp. 491–517. [Google Scholar]
- Hendriks, D. Compositional Interchange Format (CIF) 3.0.0 Metamodel Reference Documentation; Eindhoven University of Technology: Eindhoven, The Netherlands, 2015; pp. 8–20. [Google Scholar]
- Alawida, M.; Teh, J.S.; Samsudin, A. An image encryption scheme based on hybridizing digital chaos and finite state machine. Signal Process. 2019, 164, 249–266. [Google Scholar] [CrossRef]
- Vodenčarević, A.; Büning, H.K.; Niggemann, O.; Maier, A. Using behavior models for anomaly detection in hybrid systems. In Proceedings of the 2011 XXIII International Symposium on Information, Communication and Automation Technologies, Sarajevo, Bosnia, 27–29 October 2011; pp. 1–8. [Google Scholar]










| Phase | Subphase | Process Mate Objects | Quantity |
|---|---|---|---|
| Technical management process | Technical baseline management | System requirements review, preliminary design review, system function review | 9 |
| Critical design reviews, production readiness reviews | |||
| System validation review, validation readiness review, system qualification review | |||
| Technical process | Concept | System requirements capture, requirements of system integration verification and experimental environment, subsystem requirements definition | 8 |
| Joint conceptual design phase, system requirements analysis and architecture design | |||
| Requirements management, systems engineering management, systems engineering plan | |||
| Development | Function analysis and allocation, system design analysis, subsystem design | 5 | |
| System validation plan and validation procedure, system core integration and validation plan | |||
| Production | Subsystem validation, Subsystem manufacturing, Subsystem certification | 11 | |
| System integration, system verification, system safety assessment, system certification plan formulation, system integration verification test environment development | |||
| System FHA and preliminary PSSA, system security plan and preliminary FHA, system assessments of reliability, maintainability and availability | |||
| General | Tasks, activities, process, data object, text annotation | 5 | |
| Others | Start event, end event | 2 | |
| Total | 40 |
| Graph | Object | Relationship | Point | Role | Property | Extension (Connector) |
|---|---|---|---|---|---|---|
| 1 | 40 | 6 | 0 | 12 | 6 | 427 |
| Class | Description | Syntax |
|---|---|---|
| SMTAnalysis | Declare the module of analysis for property verification. | SMTAnalysis <Name> ... end <Name> |
| PropertyState | Capture the value of property instance. | languageID. modelID. ObjectID. Property [PropertyID] |
| VariableDeclare | Declare the variables. | Int a; Int b = valueOf(); Boolean x; Boolean y = true; Matrix m = IntegerMatrex; Matrix n = [1,1;2,2]; ... |
| SolveDeclare | Declare that the property verification type is to evaluate the satisfiablity of constraints. | Solve <Name> ... end <Name> |
| OptimizeDeclare | Declare that the property verification type is to optimize the variable value of property instances. | Optimize <Name> ... end <Name> |
| solveStatement | Indicate the statements of how to evaluate the constraints. | <Name>.add(a&&(∼b,...)) <Name>.push; //construct a temporary stack; <Name>.check; |
| optimizeStatement | Indicate the statements of how to optimize the constraints. | <Name>.push; <Name>.pop; <Name>.Max(a+b); <Name>.solution; |
| Class | Description | Syntax |
|---|---|---|
| StateObject- Instance | Define object instances of the State type. | State Object<ID>refer<metaID> .... end <ID> |
| GroupObject- Instance | Define object instances of the Group type. | Grouph Object<ID>refer<metaID> .... end <ID> |
| initial- Declare | Identify the initial State in object instances. | initial; |
| variable- Declare | Declare variables including discrete, continuous, constant, and algebraic types. | discrete Boolean a = false; continuous Real b = 1.12; algebraic Int c = fun(x); constant Int d = 10; |
| eventDeclare | Declare events. | event<enentName>; |
| transition- Declare | Declare the transitions of relationship instances containing guards, effects and new states. | transition { [event ;]? %guard [when();]? %guard [do ;]? %effect goto ; %new state }; |
| equation- Declare | Declare equation to describe behaviors in Object or Graph instances. | equation t = 2; |
| function- Declare | Declare functions that can solve complex logical and mathematical calculations. | func<returnType><funcName> (Int 2) {<funcBody>} |
| Dynamic Analysis | ||||
|---|---|---|---|---|
| Work Task | Work Task Cost for Each Day (CNY 10,000) | Planning Time for Each Work Task | Process Cost (CNY 10,000) | Cost for the Entire Process Model (CNY 10,000) |
| Joint concept design | 4 | 40 | 160 | 245 |
| Systems engineering program | 5 | 13 | 65 | |
| System certification plan formulation | 4 | 5 | 20 | |
| System requirements review | 10 | 13 | 130 | 465 |
| System security plan and preliminary FHA | 6 | 5 | 30 | |
| System FHA and preliminary PSSA | 8 | 5 | 40 | |
| System requirements review | 4 | 5 | 20 | |
| System requirements analysis and architecture design | 5 | 45 | 225 | 842 |
| System integration verification and test environment demand | 6 | 12 | 72 | |
| System core integration and validation plan | 8 | 10 | 80 | |
| Function analysis and allocation | 10 | 50 | 500 | 12,627 |
| System function review | 15 | 10 | 150 | |
| System design analysis | 23 | 60 | 1380 | |
| Subsystem requirements definition | 18 | 10 | 180 | |
| System validation plan and validation procedure | 16 | 15 | 240 | |
| System integration verification test environment development | 15 | 30 | 450 | |
| Preliminary design review | 20 | 7 | 140 | |
| Subsystem design | 35 | 243 | 8505 | |
| Critical design reviews | 12 | 20 | 240 | |
| Production readiness reviews | 15 | 10 | 150 | 21,952 |
| Subsystem certification | 55 | 145 | 7975 | |
| Subsystem validation | 30 | 30 | 900 | |
| Subsystem certification | 20 | 15 | 300 | |
| System integration | 15 | 80 | 1200 | 23,152 |
| Validation readiness review | 8 | 10 | 80 | 24,456 |
| Flight readiness review | 10 | 10 | 100 | |
| System verification | 15 | 50 | 750 | |
| System safety assessment | 10 | 7 | 70 | |
| System assessments of reliability, maintainability, and availability | 8 | 8 | 64 | |
| System validation review | 12 | 20 | 240 | |
| System certification | 4 | 20 | 80 | 24,536 |
| Static analysis | ||||
| Verification item | Cost for all work tasks (CNY 10,000) | Constraint (CNY 10,000) | Result | |
| Cost of business or mission analysis work tasks | 24,536 | <25,000 | The property satisfies the constraint | |
| Quantitative Analysis of Models | ||
|---|---|---|
| GOPPRRE | Instances | Quantity |
| Graph | The overall development process model of the aircraft avionics system. | 1 |
| Object | Start event, systems engineering plan, etc. | 33 |
| Relationship | Sequence flow_1, sequence flow_2, etc. | 36 |
| Point | none | 0 |
| Role | FlowInput_1,FlowOutput_1, etc. | 72 |
| Property | Estimated days, daily cost, etc. | 115 |
| Extension (connector) | connector (Avionics_System_object_System_certificate_review_d1a3, Sequence_Flow_2be8.Sequence_Flow_Incoming_f50f),etc. | 72 |
| Quantitative analysis of the KARMA script | ||
| Formalized models in KARMA | 1875 lines | |
| Porperty verification in KARMA | 104 lines | |
| Hybrid automata simulation in KARMA | 138 lines | |
Publisher’s Note: MDPI stays neutral with regard to jurisdictional claims in published maps and institutional affiliations. |
© 2022 by the authors. Licensee MDPI, Basel, Switzerland. This article is an open access article distributed under the terms and conditions of the Creative Commons Attribution (CC BY) license (https://creativecommons.org/licenses/by/4.0/).
Share and Cite
Ma, J.; Wang, G.; Lu, J.; Zhu, S.; Chen, J.; Yan, Y. Semantic Modeling Approach Supporting Process Modeling and Analysis in Aircraft Development. Appl. Sci. 2022, 12, 3067. https://doi.org/10.3390/app12063067
Ma J, Wang G, Lu J, Zhu S, Chen J, Yan Y. Semantic Modeling Approach Supporting Process Modeling and Analysis in Aircraft Development. Applied Sciences. 2022; 12(6):3067. https://doi.org/10.3390/app12063067
Chicago/Turabian StyleMa, Junda, Guoxin Wang, Jinzhi Lu, Shaofan Zhu, Jingjing Chen, and Yan Yan. 2022. "Semantic Modeling Approach Supporting Process Modeling and Analysis in Aircraft Development" Applied Sciences 12, no. 6: 3067. https://doi.org/10.3390/app12063067
APA StyleMa, J., Wang, G., Lu, J., Zhu, S., Chen, J., & Yan, Y. (2022). Semantic Modeling Approach Supporting Process Modeling and Analysis in Aircraft Development. Applied Sciences, 12(6), 3067. https://doi.org/10.3390/app12063067

