Formal Modeling and Improvement in the Random Path Routing Network Scheme Using Colored Petri Nets
Abstract
:1. Introduction
2. Related Work
2.1. Background Literature
2.2. Source-Location Privacy Addressing Scheme
2.2.1. Fake Source Routing
2.2.2. Shortest-Path Routing (SPR)
2.2.3. Dynamic Fake Source Routing
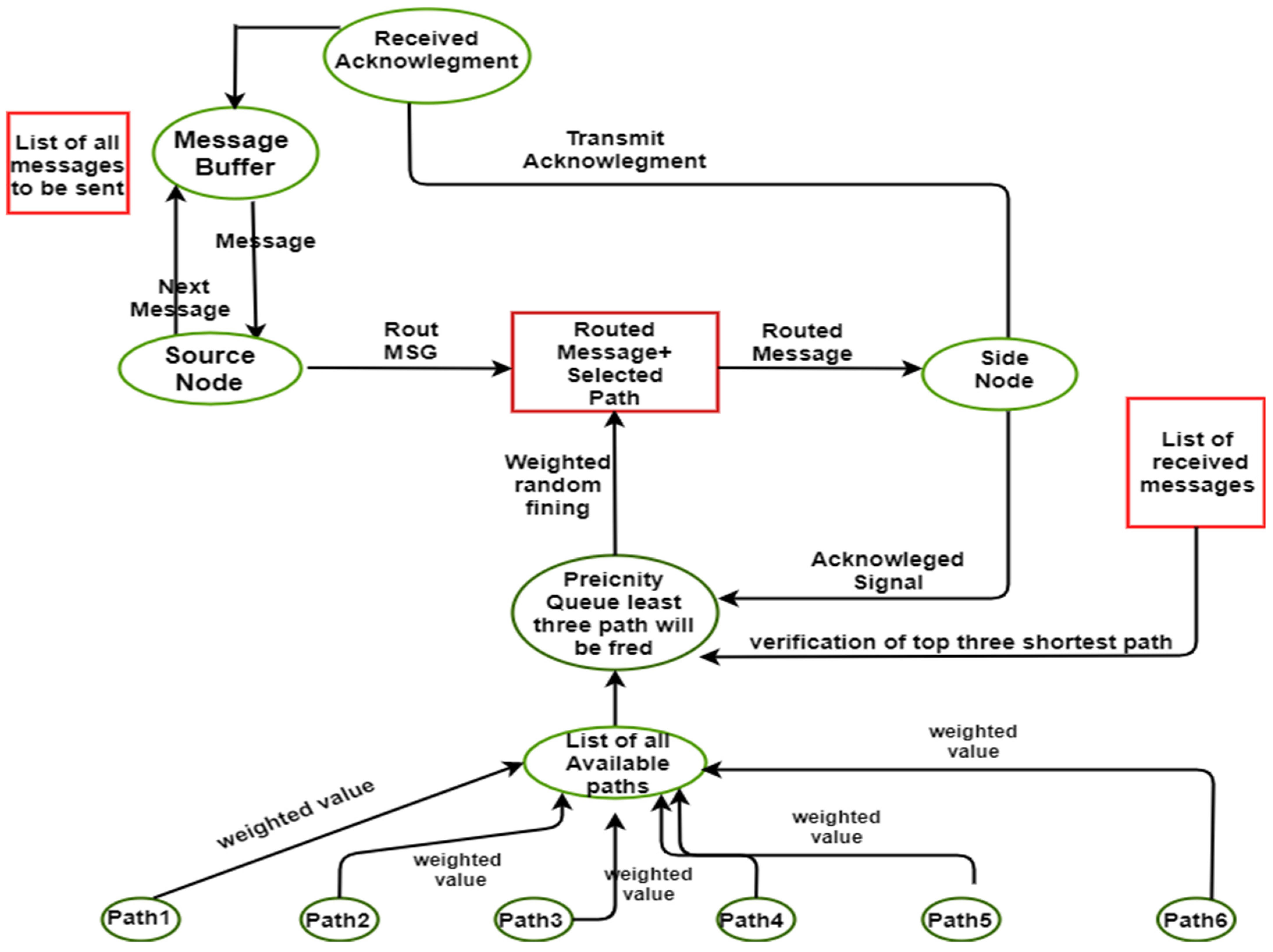
3. Material and Methods
3.1. Hieratical Colored Petri Nets
- Route finding
- Token passing
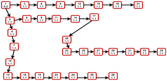
3.1.1. Route Finding
3.1.2. Token Passing
- Pin (path routing) = [] (Pin input for the module, and [] is the empty list)
- Pout (calculated distance) = [list of all paths distance] (Pout is the module’s output that contains paths distance)
4. Experimental Results
4.1. Verification and Validation
4.1.1. Home Markings
4.1.2. Dead Marking
4.1.3. Live Transition Instances
4.1.4. Fairness Property
4.2. Comparison of CRPR with Other Similar Routing Techniques
5. Conclusions
Author Contributions
Funding
Institutional Review Board Statement
Informed Consent Statement
Data Availability Statement
Acknowledgments
Conflicts of Interest
References
- Chakraborty, S.; Choi, H.; Srivastava, M. Demystifying privacy in sensory data: A QoI based approach. In Proceedings of the 2011 IEEE International Conference on Pervasive Computing and Communications Workshops (PERCOM Workshops), Seattle, WA, USA, 21–25 March 2011; pp. 38–43. [Google Scholar]
- Narayanan, A.; Thiagarajan, N.; Lakhani, M.; Hamburg, M.; Boneh, D. Location Privacy via Private Proximity Testing. In Proceedings of the NDSS Symposium 2011, San Diego, CA, USA, 6–9 February 2011. [Google Scholar]
- Wang, J.; Zhu, R.; Liu, S. Node Location Privacy Protection Based on Differentially Private Grids in Industrial Wireless Sensor Networks. Sensors 2018, 18, 410. [Google Scholar] [CrossRef] [PubMed] [Green Version]
- Manjula, R.; Computing, R.D.-P. A novel source location privacy preservation technique to achieve enhanced privacy and network lifetime in WSNs. Pervasive Mob. Comput. 2018, 44, 58–73. [Google Scholar] [CrossRef]
- Bradbury, M.; Jhumka, A. A Near-Optimal Source Location Privacy Scheme for Wireless Sensor Networks. In Proceedings of the 2017 IEEE Trustcom/BigDataSE/ICESS, Sydney, NSW, Australia, 1–4 August 2017; pp. 409–416. [Google Scholar]
- Kirton, J.; Bradbury, M.; Jhumka, A. Source location privacy-aware data aggregation scheduling for wireless sensor networks. In Proceedings of the 2017 IEEE 37th International Conference on Distributed Computing Systems (ICDCS), Atlanta, GA, USA, 5–8 June 2017. [Google Scholar]
- Roy, P.K.; Singh, J.P.; Kumar, P.; Singh, M. Source Location Privacy Using Fake Source and Phantom Routing (FSAPR) Technique in Wireless Sensor Networks. Procedia Comput. Sci. 2015, 57, 936–941. [Google Scholar] [CrossRef] [Green Version]
- Ozturk, C.; Zhang, Y.; Trappe, W. Source-location privacy in energy-constrained sensor network routing. In Proceedings of the Second IEEE Workshop on Software Technologies for Future Embedded and Ubiquitous Systems, 2004, Vienna, Austria, 11–12 May 2004; pp. 88–93. [Google Scholar] [CrossRef] [Green Version]
- Avin, C.; Salem, I.; Schmid, S. Working Set Theorems for Routing in Self-Adjusting Skip List Networks. In Proceedings of the IEEE INFOCOM 2020—IEEE Conference on Computer Communications 2020, Toronto, ON, Canada, 6–9 July 2020; pp. 2175–2184. [Google Scholar]
- Rahmati, V. Near Optimum Random Routing of Uniformly Load Balanced Nodes in Wireless Sensor Networks Using Connectivity Matrix. Wirel. Pers. Commun. 2021, 116, 2963–2979. [Google Scholar] [CrossRef]
- Hong, Z.; Wang, R.; Ji, S.; Beyah, R. Attacker Location Evaluation-Based Fake Source Scheduling for Source Location Privacy in Cyber-Physical Systems. IEEE Trans. Inf. Forensics Secur. 2018, 14, 1337–1350. [Google Scholar] [CrossRef]
- Sun, G.; Chang, V.; Ramachandran, M.; Sun, Z.; Li, G.; Yu, H.; Liao, D. Efficient location privacy algorithm for Internet of Things (IoT) services and applications. J. Netw. Comput. Appl. 2017, 89, 3–13. [Google Scholar] [CrossRef] [Green Version]
- Abid, A.; Faraz Manzoor, M.; Farooq, M.S.; Farooq, U.; Hussain, M. Challenges and Issues of Resource Allocation Techniques in Cloud Computing. KSII Trans. Internet Inf. Syst. (TIIS) 2020, 14, 2815–2839. [Google Scholar] [CrossRef]
- Han, G.; Miao, X.; Wang, H.; Guizani, M.; Zhang, W. CPSLP: A Cloud-Based Scheme for Protecting Source Location Privacy in Wireless Sensor Networks Using Multi-Sinks. IEEE Trans. Veh. Technol. 2019, 68, 2739–2750. [Google Scholar] [CrossRef]
- Vistro, D.M.; Rehman, A.U.; Mehmood, S.; Idrees, M.; Munawar, A. A Literature Review on Security Issues in Cloud Computing: Opportunities and Challenges. J. Crit. Rev. 2020, 7, 1446–1455. [Google Scholar]
- Abizar; Farman, H.; Jan, B.; Khan, Z.; Koubaa, A. A smart energy-based source location privacy preservation model for Internet of Things-based vehicular ad hoc networks. Trans. Emerg. Telecommun. Technol. 2020. [Google Scholar] [CrossRef]
- Ren, J.; Li, Y.; Li, T. Routing-Based Source-Location Privacy in Wireless Sensor Networks. In Proceedings of the 2009 IEEE International Conference on Communications 2009, Dresden, Germany, 14–18 June 2009; pp. 1–5. [Google Scholar]
- Shaikh, R.A.; Jameel, H.; D’auriol, B.J.; Lee, H.; Lee, S.; Song, Y.-J. Achieving Network Level Privacy in Wireless Sensor Networks. Sensors 2010, 10, 1447–1472. [Google Scholar] [CrossRef] [PubMed] [Green Version]
- Yang, S.; Cheng, H.; Wang, F. Genetic Algorithms With Immigrants and Memory Schemes for Dynamic Shortest Path Routing Problems in Mobile Ad Hoc Networks. IEEE Trans. Syst. Man Cybern. Part C Appl. Rev. 2009, 40, 52–63. [Google Scholar] [CrossRef] [Green Version]
- Kamat, P.; Zhang, Y.; Trappe, W.; Ozturk, C. Enhancing Source-Location Privacy in Sensor Network Routing. In Proceedings of the 25th IEEE International Conference on Distributed Computing Systems (ICDCS’05) 2005, Columbus, OH, USA, 6–10 June 2005. [Google Scholar]
- Primault, V.; Boutet, A.; Ben Mokhtar, S.; Brunie, L. The Long Road to Computational Location Privacy: A Survey. IEEE Commun. Surv. Tutor. 2019, 21, 2772–2793. [Google Scholar] [CrossRef] [Green Version]
- Hofestädt, R. Advantages of Petri-Net Modeling and Simulation for Biological Networks. Int. J. Biosci. Biochem. Bioinform. 2017, 7, 221–229. [Google Scholar] [CrossRef] [Green Version]
- Brauer, F.; Castillo-Chavez, C.; Feng, Z. Mathematical Models in Epidemiology; Springer: New York, NY, USA, 2019. [Google Scholar]
- Fong, D.Y. Wireless sensor networks. Internet Things Data Anal. Handb. 2017, 197–213. [Google Scholar] [CrossRef] [Green Version]





| Color Set | Description | |
|---|---|---|
| COL1 | Closet li = list INT; | The color set li defines the List of Integers. The places having the datatype li contains the list |
| COL2 | Closet PRIOR = list INT; | The color set PRIOR defines the list of integers. The places contain the token values. |
| COL3 | Color set PRIORITY = INT; | The color set PRIORITY contains the integer values of the tokens. |
| COL4 | Color set revind = product li * PRIORITY; | The li and PRIORITY belong to the color set the rewind. It contains the values of the product of li and PRIORITY. |
| Variables | Description | |
|---|---|---|
| V1 | Var y:revind | The variable y belongs to the color set the rewind. It holds the values of the rewind color set |
| V2 | Var p | The variable p holds the values of the priority value. |
| V3 | Var x:li; | The variable x belongs to the Color set li. It holds the values of all list elements. |
| Protocol | Formally Modeled | Guard Checking | Multi-Path Routing | Reachability | Liveness |
|---|---|---|---|---|---|
| Phantom routing-based Techniques | NO | NO | NO | YES | YES |
| Fake sources-based Techniques | NO | NO | YES | YES | YES |
| Dynamic Source routing | NO | YES | YES | NO | YES |
| Associativity- based routing | NO | NO | YES | YES | NO |
| Dynamic backup routes routing protocol | YES | NO | YES | NO | YES |
| Hint-based probabilistic protocol | NO | NO | YES | NO | NO |
| Shortest selective random path routing | YES | YES | YES | YES | YES |
Publisher’s Note: MDPI stays neutral with regard to jurisdictional claims in published maps and institutional affiliations. |
© 2022 by the authors. Licensee MDPI, Basel, Switzerland. This article is an open access article distributed under the terms and conditions of the Creative Commons Attribution (CC BY) license (https://creativecommons.org/licenses/by/4.0/).
Share and Cite
Farooq, M.S.; Idrees, M.; Rehman, A.U.; Khan, M.Z.; Abunadi, I.; Assam, M.; Althobaiti, M.M.; Al-Wesabi, F.N. Formal Modeling and Improvement in the Random Path Routing Network Scheme Using Colored Petri Nets. Appl. Sci. 2022, 12, 1426. https://doi.org/10.3390/app12031426
Farooq MS, Idrees M, Rehman AU, Khan MZ, Abunadi I, Assam M, Althobaiti MM, Al-Wesabi FN. Formal Modeling and Improvement in the Random Path Routing Network Scheme Using Colored Petri Nets. Applied Sciences. 2022; 12(3):1426. https://doi.org/10.3390/app12031426
Chicago/Turabian StyleFarooq, Muhammad Shoaib, Muhammad Idrees, Attique Ur Rehman, Muhammad Zubair Khan, Ibrahim Abunadi, Muhammad Assam, Maha M. Althobaiti, and Fahd N. Al-Wesabi. 2022. "Formal Modeling and Improvement in the Random Path Routing Network Scheme Using Colored Petri Nets" Applied Sciences 12, no. 3: 1426. https://doi.org/10.3390/app12031426
APA StyleFarooq, M. S., Idrees, M., Rehman, A. U., Khan, M. Z., Abunadi, I., Assam, M., Althobaiti, M. M., & Al-Wesabi, F. N. (2022). Formal Modeling and Improvement in the Random Path Routing Network Scheme Using Colored Petri Nets. Applied Sciences, 12(3), 1426. https://doi.org/10.3390/app12031426

