Constructing a Gaming Model for Professional Tennis Players Using the C5.0 Algorithm
Abstract
:1. Introduction
2. Literature Review
2.1. Notational Analysis
2.2. Applications of Decision Trees in Motion Analysis
3. Materials and Algorithm
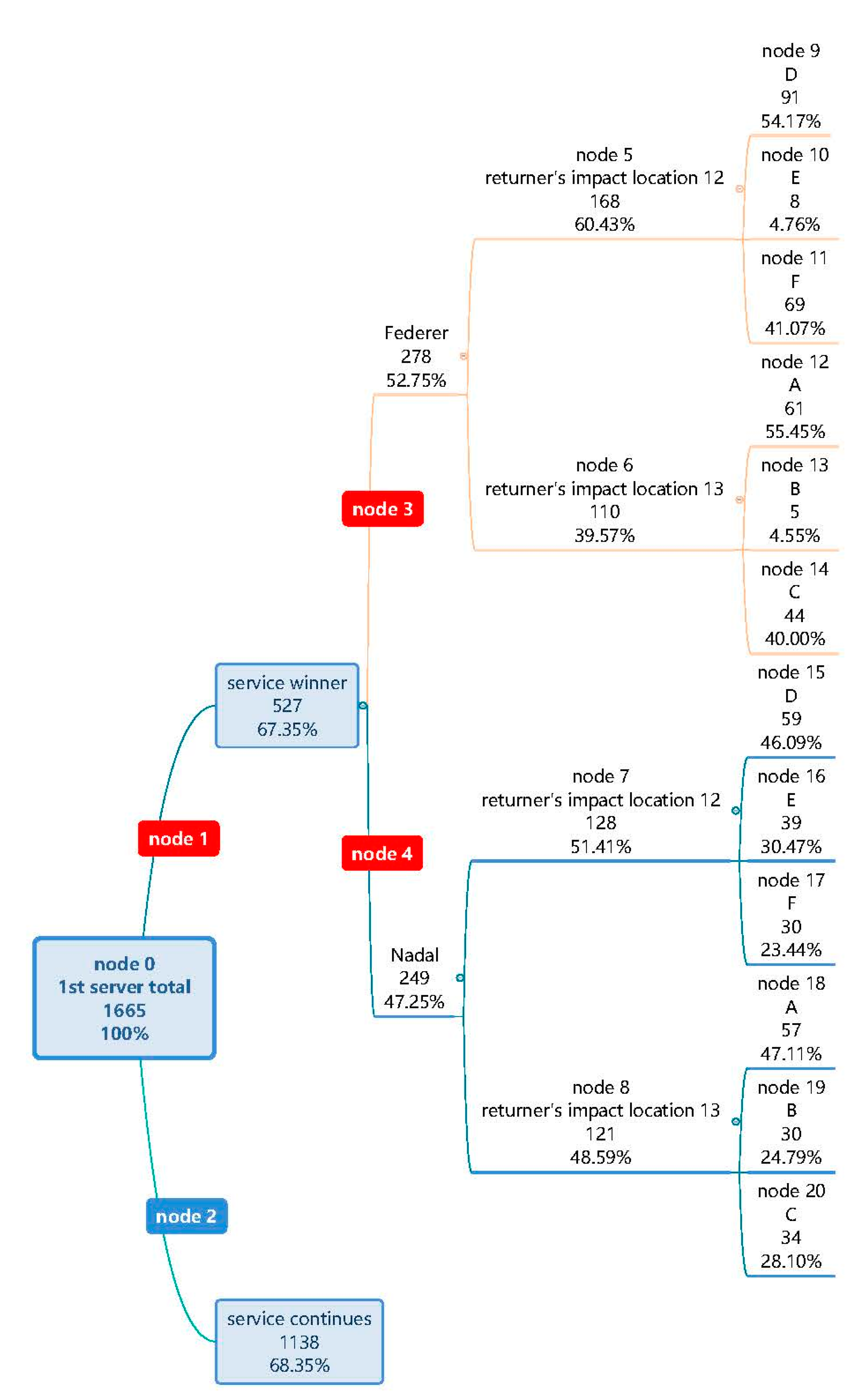
4. Results
- All records were set as a node.
- According to Part 3, Steps 1 and 2, the videos of the games were compared. Then, based on video analysis, appropriate, automatic dividing points were applied for the variables in each division method, such as tennis techniques, players’ position, returner’s impact location, landing location, and relative player locations.
- The analysis continued until every strike satisfied the node classification.
5. Conclusions
Author Contributions
Funding
Institutional Review Board Statement
Informed Consent Statement
Data Availability Statement
Acknowledgments
Conflicts of Interest
References
- Roetert, E.P.; Kovacs, M. Tennis Anatomy, 2nd ed.; Human Kinetics: Champaign, IL, USA, 2020. [Google Scholar]
- Micki, S. The Four Styles of Tennis Play and Strategies to Beat Them. Available online: https://howtheyplay.com/individual-sports/Tennis-Playing-Styles-and-Strategies-to-Beat-Them (accessed on 4 August 2022).
- Jannah, M.; Hidayatullah, M.F.; Syaifullah, R. Anthropometric and biomotor factors that determine the ability of field tennis service. J. Phys. Educ. Sport 2021, 11, 167–174. [Google Scholar] [CrossRef]
- Martínez, R. Tactical analysis in tennis: From its origins to the present. ITF Coach. Sport Sci. Rev. 2018, 26, 30–32. [Google Scholar] [CrossRef]
- Huang, C.Y.; Hsieh, L.C. The differential performance of tennis professionals of different levels in serve and return games. J. NCHU Phys. Educ. Res. 2017, 20, 169–180. [Google Scholar]
- ATP Stats. Performance Zone. Available online: https://www.atptour.com/en/stats/performance-zone (accessed on 4 August 2022).
- Reid, M.; McMurtrie, D.; Crespo, M. The relationship between match statistics and top 100 ranking in professional men’s tennis. Int. J. Perform. Anal. 2010, 10, 131–138. [Google Scholar] [CrossRef]
- Jiang, W.; He, G. Study on the effect of shoulder training on the mechanics of tennis serve speed through video analysis. Mol. Cell. Biomech. 2021, 18, 221–229. [Google Scholar] [CrossRef]
- van Daalen, M. Teaching Tennis Volume 3: The Development of Champions; Author Solutions Inc.: Bloomington, IN, USA, 2019. [Google Scholar]
- Martínez-Gallego, R.; Guzmán, J.F.; James, N.; Pers, J.; Ramón-Llin, J.; Vuckovic, G. Movement characteristics of elite tennis players on hard courts with respect to the direction of ground strokes. J. Sports Sci. Med. 2013, 12, 275–281. [Google Scholar]
- O’Donoghue, P.; Ingram, B. A notational analysis of elite tennis strategy. J. Sports Sci. 2001, 19, 107–115. [Google Scholar] [CrossRef] [PubMed]
- Sánchez-Pay, A.; Ortega-Soto, J.A.; Sánchez-Alcaraz, B.J. Notational analysis in female Grand Slam tennis competitions. Kinesiology 2021, 53, 154–161. [Google Scholar] [CrossRef]
- Torres-Luque, G.; Ramirez, A.; Cabello-Manrique, D.; Nikolaidis, T.P.; Alvero-Cruz, J.R. Match analysis of elite players during paddle tennis competition. Int. J. Perform. Anal. 2015, 15, 1135–1144. [Google Scholar] [CrossRef]
- Hizan, H.; Whipp, P.R.; Reid, M. Validation of match notation (a coding system) in tennis. J. Quant. Anal. Sports 2010, 6. [Google Scholar] [CrossRef]
- Whiteside, D.; Cant, O.; Connolly, M.; Reid, M. Monitoring hitting load in tennis using inertial sensors and machine Learning. Int. J. Sports Physiol. Perform. 2017, 12, 1212–1217. [Google Scholar] [CrossRef]
- Liao, W.Z.; Lee, K.U. Analysis of serving and receiving techniques for world-class badminton women’s single player Tzu-ying Dai. J. Both Sides Between Taiwan Strait Phys. Educ. Sports 2016, 10, 75–84. [Google Scholar]
- Fuchs, M.; Liu, R.; Malagoli, L.I.; Munivrana, G.; Straub, G.; Tamaki, S.; Yoshida, K.; Hui Zhang, H.; Lames, M. Table tennis match analysis: A review. J. Sports Sci. 2018, 36, 2653–2662. [Google Scholar] [CrossRef]
- Folgado, H.; Bravo, J.; Bravo, P.; Sampaio, J. Towards the use of multidimensional performance indicators in football small-sided games: The effects of pitch orientation. J. Sports Sci. 2019, 37, 1064–1071. [Google Scholar] [CrossRef] [PubMed]
- McGuckian, T.B.; Cole, M.H.; Chalkley, D.; Jordet, G.; Pepping, G.J. Constraints on visual exploration of youth football players during 11v11 match-play: The influence of playing role, pitch position and phase of play. J. Sports Sci. 2020, 38, 658–668. [Google Scholar] [CrossRef] [PubMed]
- Herold, M.; Goes, F.; Nopp, S.; Bauer, P.; Thompson, C.; Meyer, T. Machine learning in men’s professional football: Current applications and future directions for improving attacking play. Int. J. Sports Sci. Coach. 2019, 14, 798–817. [Google Scholar] [CrossRef]
- Capobianco, G.; Giacomo, U.D.; Mercaldo, F.; Santone, A. A formal methodology for notational analysis and real-time decision support in sport environment. In Proceedings 2018 IEEE International Conference on Big Data (Big Data), Seattle, WA, USA, 10–13 December 2018; pp. 5305–5307. [Google Scholar] [CrossRef]
- Novak, A.R.; Bennett, K.J.M.; Pluss, M.A.; Fransen, J. Performance analysis in esports: Part 1—The validity and reliability of match statistics and notational analysis in League of Legends. SportRxiv 2019. [Google Scholar] [CrossRef]
- Fitzpatrick, A.; Stone, J.A.; Choppin, S.; Kelley, J. Investigating the most important aspect of elite grass court tennis: Short points. Int. J. Sports Sci. Coach. 2021, 16, 1178–1186. [Google Scholar] [CrossRef]
- Mumcu, C.; Mahoney, K. Use of decision tree model in sport management. Case Stud. Sport Manag. 2018, 7, 1–3. [Google Scholar] [CrossRef]
- Wang, X.; Zhou, C.; Xu, X. Application of C4.5 decision tree for scholarship evaluations. Procedia Comput. Sci. 2019, 151, 179–184. [Google Scholar] [CrossRef]
- Pai, P.F.; ChangLiao, L.H.; Lin, K.P. Analyzing basketball games by a support vector machines with decision tree model. Neural. Comput. Appl. 2016, 28, 4159–4167. [Google Scholar] [CrossRef]
- Kapadia, K.; Abdel-Jaber, H.; Thabtah, F.; Hadi, W. Sport analytics for cricket game results using machine learning: An experimental study. Appl. Comput. Inform. 2022, 18, 256–266. [Google Scholar] [CrossRef]
- Pifer, N.D.; McLeod, C.M.; Travis, W.J.; Castleberry, C.R. Who should sign a professional baseball contract? Quantifying the financial opportunity costs of major league draftees. J. Sports Econ. 2020, 21, 746–780. [Google Scholar] [CrossRef]
- Kostuk, K.J.; Willoughby, K.A. A Decision Support System for Scheduling the Canadian Football League. Interfaces 2012, 42, 286–295. [Google Scholar] [CrossRef]
- Chu, D.P.; Wang, C.W. Empirical study on relationship between sports analytics and success in regular season and postseason in major league baseball. J. Sports Anal. 2019, 5, 205–222. [Google Scholar] [CrossRef]
- Simsek, S.; Albizri, A.; Johnson, M.; Custis, T.; Weikert, S. Predictive data analytics for contract renewals: A decision support tool for managerial decision-making. J. Enterp. Inf. Manag. 2021, 34, 718–732. [Google Scholar] [CrossRef]
- Lee, C.E.; Chang, Y.I. Applying the chi-square test to improve the performance of the decision tree for classification by taking baseball database as an example. J. Comput. 2018, 29, 1–15. [Google Scholar]
- Liu, R.; Wang, Z.; Shi, X.; Zhao, H.; Qiu, S.; Li, J.; Yang, N. Table tennis stroke recognition based on body sensor network. In Proceedings of the Internet and Distributed Computing Systems, 12th International Conference, IDCS 2019, Naples, Italy, 10–12 October 2019; Montella, R., Ciaramella, A., Fortino, G., Guerrieri, A., Liotta, A., Eds.; Springer: Cham, Switzerland, 2019; Volume 11874. [Google Scholar]
- Sha, X.; Wei, G.; Zhang, X.; Ren, X.; Wang, S.; He, Z.; Zhao, Y. Accurate recognition of player identity and stroke performance in table tennis using a smart wristband. IEEE Sens. J. 2021, 21, 10923–10932. [Google Scholar] [CrossRef]
- Wang, X.; Huang, Y.; Zhong, J.; Zhu, Y.; Tang, Q.; Wang, M.; Li, S. Tennis posture classification and recognition based on an improved KNN. In Proceedings of the SPIE, 12th International Conference on Graphics and Image Processing (ICGIP 2020), Xi’an, China, 27 January 2021. [Google Scholar] [CrossRef]
- Javed, A.; Malik, K.M.; Irtaza, A.; Malik, H. A decision tree framework for shot classification of field sports videos. J. Supercomput. 2020, 76, 7242–7267. [Google Scholar] [CrossRef]
- Gong, X.; Wang, F. Classification of tennis video types based on machine learning technology. Wirel. Commun. Mob. Comput. 2021, 2021, 2055703. [Google Scholar] [CrossRef]
- USTA. Tennis Terms & Words to Know. Available online: https://www.usta.com/en/home/improve/tips-and-instruction/national/tennis-terms-definitions.html (accessed on 4 August 2022).
- Qiu, Y.R. Construct a Model of Tennis Players’ Competition. Master’s Thesis, National Taiwan University of Sport, Taichung, Taiwan, 2020. [Google Scholar]
- Holsti, O.R. Content Analysis for the Social Sciences and Humanities; Addison-Wesley: Reading, MA, USA, 1969. [Google Scholar]
- Lombard, M.; Snyder-Duch, J.; Bracken, C.C. Content analysis in mass communication: Assessment and reporting of intercoder reliability. Hum. Commun. Res. 2002, 28, 587–604. [Google Scholar] [CrossRef]
- Quinlan, J.R. Data Mining Tools See5 and C5.0. Available online: https://www.rulequest.com/see5-info.html (accessed on 4 August 2022).
- Freund, Y.; Schapire, R.E. A decision-theoretic generalization of on-line learning and an application to boosting. JCSS 1997, 55, 119–139. [Google Scholar] [CrossRef]
- Yobero, C. Determining Creditworthiness for Loan Applications Using C5.0 Decision Trees. Available online: https://rpubs.com/cyobero/C50 (accessed on 4 August 2022).




| Tennis Techniques and Players’ Performance | Code |
|---|---|
| Forehand | a |
| Backhand | b |
| Forehand volley | c |
| Backhand volley | d |
| Forehand half-volley | e |
| Backhand half-volley | f |
| Forehand spin | g |
| Backhand spin | h |
| First serve | i |
| Second serve | j |
| Smash | k |
| Unsuccessful shots | l |
| Other | m |
| Code | Federer | Nadal | ||||||||
|---|---|---|---|---|---|---|---|---|---|---|
| Experts | Qiu’s Method | C5.0 | Experts | Qiu’s Method | C5.0 | |||||
| Times | Times | Accuracy | Times | Accuracy | Times | Times | Accuracy | Times | Accuracy | |
| a | 2497 | 2227 | 89.19% | 2373 | 95.03% | 2691 | 2509 | 93.24% | 2690 | 99.96% |
| b | 2139 | 1949 | 91.12% | 2114 | 98.83% | 1997 | 1807 | 90.49% | 1822 | 91.24% |
| c | 98 | 89 | 90.82% | 93 | 94.90% | 23 | 22 | 95.65% | 23 | 100% |
| d | 124 | 120 | 96.77% | 125 | 99.19% | 33 | 32 | 96.97% | 33 | 100% |
| e | 9 | 7 | 77.78% | 6 | 66.67% | 2 | 1 | 50.00% | 2 | 100% |
| f | 14 | 11 | 78.57% | 13 | 92.86% | 3 | 2 | 66.67% | 4 | 66.67% |
| g | 89 | 85 | 95.51% | 88 | 98.88% | 45 | 47 | 95.56% | 45 | 100% |
| h | 492 | 479 | 97.36% | 473 | 96.14% | 372 | 365 | 98.12% | 374 | 99.46% |
| i | 794 | 768 | 96.73% | 781 | 98.36% | 892 | 875 | 98.09% | 884 | 99.10% |
| j | 474 | 414 | 87.34% | 422 | 89.03% | 346 | 339 | 97.98% | 344 | 99.42% |
| k | 34 | 35 | 97.06% | 34 | 100% | 17 | 19 | 88.24% | 17 | 100% |
| l | 25 | 23 | 92.00% | 25 | 100% | 18 | 20 | 88.89% | 16 | 88.89% |
| m | 0 | 0 | 100% | 0 | 100% | 2 | 2 | 100% | 2 | 100% |
| Summary | 6789 | 6207 | 91.56% | 6547 | 94.61% | 6441 | 6040 | 89.22% | 6256 | 95.75% |
Publisher’s Note: MDPI stays neutral with regard to jurisdictional claims in published maps and institutional affiliations. |
© 2022 by the authors. Licensee MDPI, Basel, Switzerland. This article is an open access article distributed under the terms and conditions of the Creative Commons Attribution (CC BY) license (https://creativecommons.org/licenses/by/4.0/).
Share and Cite
Chang, C.-W.; Qiu, Y.-R. Constructing a Gaming Model for Professional Tennis Players Using the C5.0 Algorithm. Appl. Sci. 2022, 12, 8222. https://doi.org/10.3390/app12168222
Chang C-W, Qiu Y-R. Constructing a Gaming Model for Professional Tennis Players Using the C5.0 Algorithm. Applied Sciences. 2022; 12(16):8222. https://doi.org/10.3390/app12168222
Chicago/Turabian StyleChang, Che-Wei, and Yu-Ran Qiu. 2022. "Constructing a Gaming Model for Professional Tennis Players Using the C5.0 Algorithm" Applied Sciences 12, no. 16: 8222. https://doi.org/10.3390/app12168222
APA StyleChang, C.-W., & Qiu, Y.-R. (2022). Constructing a Gaming Model for Professional Tennis Players Using the C5.0 Algorithm. Applied Sciences, 12(16), 8222. https://doi.org/10.3390/app12168222

