Analysis of the State of Building Conservation through Study of Damage and Its Evolution with the State of Conservation Assessment BIM Model (SCABIM)
Abstract
1. Introduction
2. Materials and Methods
2.1. Context of the Research Project
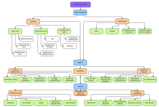
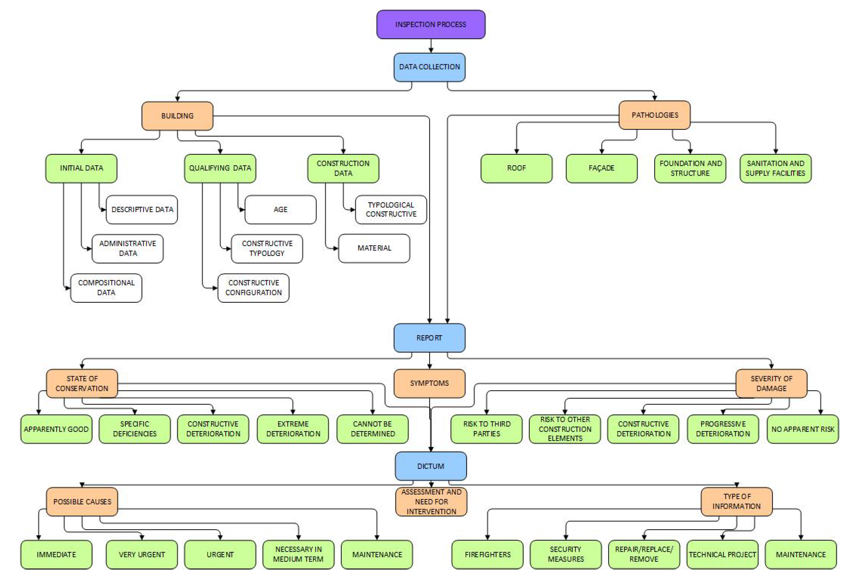
2.2. Technical Inspection of the Building
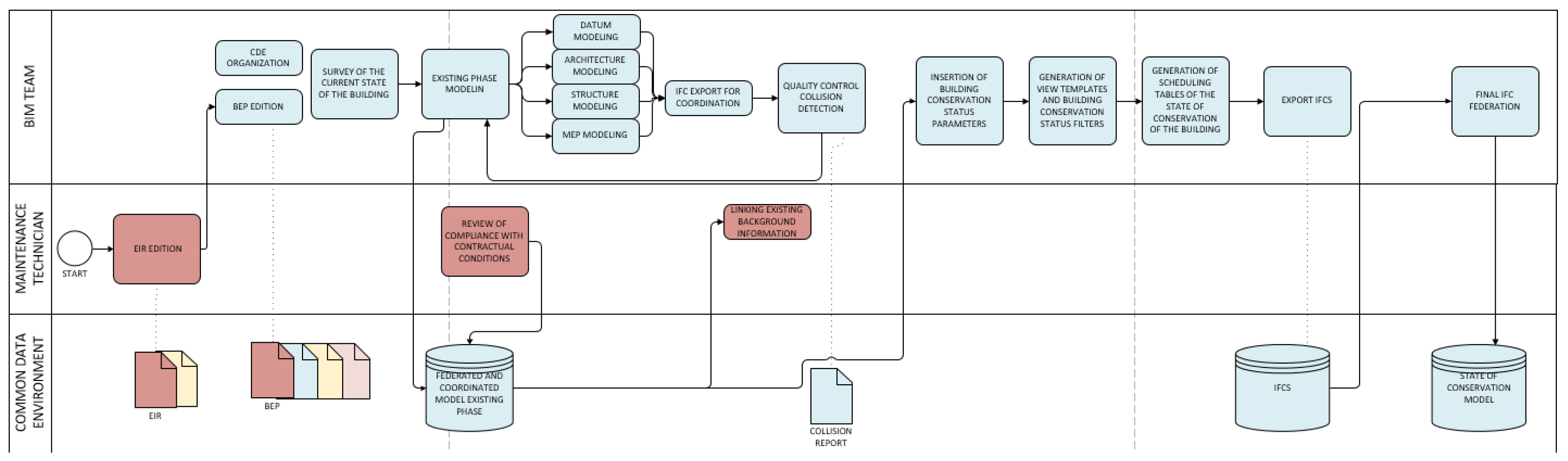
2.3. The Design and Structure of the SCABIM Model
3. Case Study
3.1. Examination of the Building
3.2. Survey of the Existing Building
3.3. BIM Model of the Building’s State of Conservation
3.3.1. Structure of the BIM and Definition of Parameters
3.3.2. Elements for Locating Damage and Inclusion of Shared and Project Parameters
3.3.3. Viewing Templates and Planning Tables for Assessment of the Building’s State of Conservation
4. Results
5. Discussion
6. Conclusions
Author Contributions
Funding
Informed Consent Statement
Conflicts of Interest
Appendix A


References
- Brundland, G.H. Informe Brutland; ONU: New York, NY, USA, 1987. [Google Scholar]
- Amin, A.; Ali, T.; Milad, M.; Reza, A.; Saeed, R. A critical study of the existing issues in manufacturing maintenancesytems: Can BIM fill the gap? Comput. Ind. 2021, 131, 103484. [Google Scholar]
- Edwards, R.E.; Lou, E.; Bataw, A.; Kamaruzzaman, S.N.; Johnson, C. Sustainability-led design: Feasibility of incorporating whole-life cycle energy assessment into BIM for refurbishment projects. J. Build. Eng. 2019, 24, 100697. [Google Scholar] [CrossRef]
- Scherer, R.J.; Katranuschkov, P. BIMification: How to create and use BIM for retrofitting. Adv. Eng. Inform. 2018, 38, 54–66. [Google Scholar] [CrossRef]
- Kotaji, S.; Schuurmans, A.; Edwards, S. Life-Cycle Assessment in Building and Construction: A State-of-The-Art Report; Society of Environmental Toxicology and Chemistry: Pensacola, FL, USA, 2003. [Google Scholar]
- Meng, Q.; Zhang, Y.Z.; Shi, W.; Wang, J.; Sun, Y.; Xu, L.; Wang, X. A review of integrated applications of BIM and related technologies in whole building life cycle. Eng. Constr. Archit. Manag. 2020, 27, 1647–1677. [Google Scholar] [CrossRef]
- Aparicio, F.B. Guía BIM para Propietarios y Gestores de Activos; Building Smart Spanish Chapter: Madrid, Spain, 2020. [Google Scholar]
- Azapagic, A. Life cycle assessment and its application to process selection, design and optimisation. Chem. Eng. J. 1999, 73, 1–21. [Google Scholar] [CrossRef]
- Eastman, C.; Teicholz, P.; Sacks, R.; Liston, K. BIM Handbook—A Guide to Building Information Modeling for Owners, Managers, Designers, Engineers, and Contractors; John Wiley & Sons: Hoboken, NJ, USA, 2011. [Google Scholar]
- Entzian, K.; Scharmann, R. BIM für Bauen im Bestand. In Building Information Modeling; Borrmann, A., Köing, M., Koch, C., Beetz, J., Eds.; Springer Vieweg: Wiesbaden, Germany, 2015; pp. 371–383. [Google Scholar]
- Elagiry, M.; Marino, V.; Lasarte, N.; Elguezabal, P.; Messervey, T. BIM4Ren: Barriers to BIM implementation in renovation processes in the Italian market. Buildings 2019, 9, 200. [Google Scholar] [CrossRef]
- Lasarte, N.; Elguezabal, P.; Sagarna, M.; Leon, I.; Otaduy, J.P. Challenges for Digitalisation in Building Renovation to Enhance the Efficiency of the Process: A Spanish Case Study. Sustainability 2021, 13, 12139. [Google Scholar] [CrossRef]
- Etxepare, L.; Leon, I.; Sagarna, M.; Lizundia, I.; Uranga, E.J. Advanced intervention protocol in the energy rehabilitation of heritage buildings: A Miñones Barracks case study. Sustainability 2020, 12, 6270. [Google Scholar] [CrossRef]
- Nieto, J.E.; Moyano, J.J.; Rico, F.; Antón, D. La necesidad de un modelo de información aplicado al patrimonio arquitectónico. In Proceedings of the 1st Congress EUBIM, Valencia, Spain, 23–24 May 2013. [Google Scholar]
- Xiong, X.; Adan, A.; Akinci, B.; Huber, D. Automatic creation of semantically rich 3D building models from laser scanner data. Autom. Constr. 2013, 31, 325–337. [Google Scholar] [CrossRef]
- Jordan-Palomar, I.; Tzortzopoulos, P.; García-Valldecabres, J.; Pellicer, E. Protocol to manage heritage-building interventions using heritage building information modelling (HBIM). Sustainability 2018, 10, 908. [Google Scholar] [CrossRef]
- Becerik, B.; Pollalis, S. Computer Aided Collaboration in Managing Construction; Harvard University Graduate School of Design: Cambridge, MA, USA, 2006. [Google Scholar]
- Grilo, A.; Jardim-Gonçalves, R. Value proposition on interoperability of BIM and collaborative working environments. Autom. Constr. 2010, 19, 522–530. [Google Scholar] [CrossRef]
- Rodrigues, F.; Matos, R.; Alves, A.; Ribeirinho, P.; Rodrigues, H. Building life cycle applied to refurbishment of a traditional building from Oporto, Portugal. J. Build. Eng. 2018, 17, 84–95. [Google Scholar] [CrossRef]
- Volk, R.; Stengel, J.; Schultmann, F. Building Information Modeling (BIM) for existing buildings—Literature review and future needs. Autom. Constr. 2014, 38, 109–127. [Google Scholar] [CrossRef]
- Teicholz, P. Labor productivity declines in the construction industry: Causes and remedies. AECbytes Viewp. 2004, 4, 2004. [Google Scholar]
- Lee, S.; Akin, Ö. Augmented reality-based computational fieldwork support for equipment operations and maintenance. Autom. Constr. 2011, 20, 338–352. [Google Scholar] [CrossRef]
- Seeley, I.H. Building Maintenance, 2nd ed.; Palgrave: New York, NY, USA, 1987. [Google Scholar]
- Isailović, D.; Stojanovic, V.; Trapp, M.; Richter, R.; Hajdin, R.; Döllner, J. Bridge damage: Detection, IFC-based semantic enrichment and visualization. Autom. Constr. 2020, 112, 103088. [Google Scholar] [CrossRef]
- European Comission. Building Information Modelling in the EU Construction Sector; European Construction Sector Observatory: Brussels, Belgium, 2019. [Google Scholar]
- Masciotta, M.G.; Morais, M.J.; Ramos, L.F.; Oliveira, D.V.; Sanchez-Aparicio, L.J.; Gonzalez-Aguilera, D. A digital-based integrated methodology for the preventive conservation of cultural heritage: The experience of HeritageCare Project. Int. J. Archit. Herit. 2021, 15, 844–863. [Google Scholar] [CrossRef]
- Demian, P.; Walters, D. The Advantages of Information Management through Building Information Modelling. Constr. Manag. 2013, 32, 1153–1165. [Google Scholar] [CrossRef]
- Cerić, A.; Završki, I.; Vukomanović, M.; Ivić, I.; Nahod, M.M. Implementacija BIM-a u održavanju građevina. Građevinar 2019, 71, 889–900. [Google Scholar]
- Singh, V.; Gu, N.; Wang, X. A theoretical framework of a BIM-based multi-disciplinary collaboration platform. Autom. Constr. 2011, 20, 134–144. [Google Scholar] [CrossRef]
- Abellán, J.M.; Duque, J.A.; Buendía, J.I.; García, M. BIM en edificios de casi 1000 años. In Proceedings of the 11th Congress EUBIM, Valencia, Spain, 18–21 May 2022. [Google Scholar]
- Levine, N.M.; Spencer, B.F. Post-Earthquake Building Evaluation Using UAVs: A BIM-Based Digital Twin Framework. Sensors 2022, 22, 873. [Google Scholar] [CrossRef]
- Fang, T.; Zhao, Y.; Gong, J.; Wang, F.; Yang, J. Investigation on Maintenance Technology of Large-Scale Public Venues Based on BIM Technology. Sustainability 2021, 13, 7937. [Google Scholar] [CrossRef]
- Eskandari, N.; Noorzai, E. Offering a preventive solution to defects in commercial building facility system using BIM. Facilities 2021, 39, 859–887. [Google Scholar] [CrossRef]
- Ma, L.; Sacks, R.; Zeibak-Shini, R.; Aryal, A.; Filin, S. Preparation of synthetic as-damaged models for post-earthquake BIM reconstruction research. J. Comput. Civ. Eng. 2016, 30, 4015032. [Google Scholar] [CrossRef]
- Echávarri, F. Proyecto para 90 Viviendas y Locales en el Polígono 13, Alza, San Sebastián, Donostia/San Sebastián, Spain, 1972.
- Echávarri, F. Proyecto de Urbanización Parcela 117, Polígono 13, Alza, San Sebastián, Donostia/San Sebastián, Spain, 1973.
- Echávarri, F. Proyecto Urbanización Parcela 117, Polígono 13, Alza, San Sebastián (Primer Reformado), Donostia/San Sebastián, Spain, 1973.
- Bruno, S.; De Fino, M.; Fatiguso, F. Historic Building Information Modelling: Performance assessment for diagnosis-aided information modelling and management. Autom. Constr. 2018, 86, 256–276. [Google Scholar] [CrossRef]
- Departamento de Medio Ambiente, Planificación Territorial y Vivienda. DECRETO 117/2018, de 24 de Julio, de la Inspección Técnica de los Edificios en la Comunidad Autónoma del País Vasco. 2018. Available online: http://www.euskadi.eus/bopv2/datos/2018/09/1804416a.pdf (accessed on 10 June 2022).
- Departamento de Planificación Territorial, Vivienda y Transportes. EUSKOREGITE. Available online: https://www.euskadi.eus/web01-a2ite/es/contenidos/informacion/contite20200608_area_trabajo/es_def/index.shtml (accessed on 10 June 2022).
- Messner, J.; Anumba, C.; Dubler, C.; Goodman, S.; Kasprzak, C.; Kreider, R.; Zikic, N. BIM Project Execution Planning Guide; Computer Integrated Construction Research Program; The Pennsylvania State University: State College, PA, USA, 2019. [Google Scholar]
- Lin, Y.C.; Chen, Y.P.; Huang, W.T.; Hong, C.C. Development of BIM execution plan for BIM model management during the pre-operation phase: A case study. Buildings 2016, 6, 8. [Google Scholar] [CrossRef]
- Alonso, J. Nivel de desarrollo LOD. Definiciones, innovaciones y adaptación a España. Span. J. BIM 2015, 15, 40–55. [Google Scholar]
- BIMForum. Level of Development Specification Guide. 2017. Available online: https://bimforum.org/lod/ (accessed on 10 June 2022).
- Zeibak-Shini, R.; Sacks, R.; Ma, L.; Filin, S. Towards generation of as-damaged BIM models using laser-scanning and as-built BIM: First estimate of as-damaged locations of reinforced concrete frame members in masonry infill structures. Adv. Eng. Inform. 2016, 30, 312–326. [Google Scholar] [CrossRef]
- Guzzetti, F.; Anyabolu, K.; D’Ambrosio, L.; Marchetti Guerrini, G. From Cloud to BIM Model of the Built Environment: The Digitized Process for Competitive Tender, Project, Construction and Management. In Digital Transformation of the Design, Construction and Management Processes of the Built Environment, Research for Development; Daniotti, B., Gianinetto, M., Della Torre, S., Eds.; Springer Vieweg: Wiesbaden, Germany, 2020; pp. 17–26. [Google Scholar]
- Bazán, Á.M.; Alberti, M.G.; Álvarez, A.A.A.; Pavón, R.M.; González Barbado, A. BIM-Based Methodology for the Management of Public Heritage. CASE Study: Algeciras Market Hall. Appl. Sci. 2021, 11, 11899. [Google Scholar] [CrossRef]
- Morea, J.M.; Zaragoza, J.M. BIM en Edificios Existentes; COATAM: Madrid, Spain, 2016. [Google Scholar]
- Garoña, O.; Diaz de Ilarraza, M. Informe de Inspección Técnica de Edificios (ITE). Torre Aislada de Viviendas, Paseo Bertsolari Txirrita, 38, Donostia/San Sebastián, Spain, 2015.
- Diaz de Ilarraza, M. Proyecto de Ejecución para Rehabilitación de Fachadas en Bertsolari Txirrita, 38, Donostia/San Sebastián, Spain, 2018.
- Fregonese, L.; Achille, C.; Adami, A.; Fassi, F.; Spezzoni, L.; Taffurelli, L. BIM: An integrayed model for planned and preventive maintenance of architectural heritage. In Proceedings of the Digital Heritage, Granada, Spain, 28 September–2 October 2015. [Google Scholar]
- Kiviniemi, A.; Codinhoto, R. Challenges in the Implementation of BIM for FM-Case Manchester Town Hall Complex. In Proceedings of the International Conference on Computing in Civil and Building Engineering, Orlando, FL, USA, 23–25 June 2014. [Google Scholar]
- Chen, W.; Chen, K.; Cheng, J.C.; Wang, Q.; Gan, V.J. BIM-based framework for automatic scheduling of facility maintenance work orders. Autom. Constr. 2018, 91, 15–30. [Google Scholar] [CrossRef]
- ISO 16739:2013; Industry Foundation Classes (IFC) for Data Sharing in the Construction and Facility Management industries. International Organization for Standardization: Geneva, Switzerland, 2013.
- Vishnivetskaya, A.; Mikhailova, A. Employment of BIM technologies for residential quarters renovation: Global experience and prospects of implementation in Russia. Mater. Sci. Eng. 2019, 497, 12020. [Google Scholar] [CrossRef]
- Poirier, E.A.; Staub-French, S.; Forgues, D. Assessing the performance of the building information modeling (BIM) implementation process within a small specialty contracting enterprise. Can. J. Civ. Eng. 2015, 42, 766–778. [Google Scholar] [CrossRef]
- Colegio Oficial de Arquitectos Vasco-Navarro. Convenio Entre el Ayuntamiento de Vitoria-Gasteiz y el Colegio Oficial de Arquitectos Vasco-Navarro para la Descarga Telemática de Documentación Técnica en Expedientes de Licencias de Obras; Colegio Oficial de Arquitectos Vasco-Navarro: Vitoria-Gasteiz, Spain, 2017. [Google Scholar]
- TaskGroup EUBIM. Manual para la Introducción de la Metodología BIM por Parte del Sector Público Europeo; Co-Funded by the European Union; TaskGroup EUBIM: Brussels, Belgium, 2018; Available online: http://www.eubim.eu/wp-content/uploads/2018/02/GROW-2017-01356-00-00-ES-TRA-00.pdf (accessed on 10 June 2022).
- Leturiondo, A.; Escala, J.I.; Olarreaga, F.; Cañadas, A. Hacia una Administración Pública moderna. Experiencia de la Administración ambiental vasca. Rev. Estudios Adm. Local Auton. 2014, 1, 145–159. [Google Scholar] [CrossRef][Green Version]
- The Commission to the European Parliament. EU eGovernment Action Plan 2016–2020, Accelerating the Digital Transformation of Government; The Commission to the European Parliament: Brussels, Belgium, 2016. [Google Scholar]
- Brumana, R.R.; Oreni, D.; Barazzetti, L.; Cuca, B.; Previtali, M.; Banfi, F. Survey and Scan to BIM Model for the Knowledge of Built Heritage and the Management of Conservation Activities. In Digital Transformation of the Design, Construction and Management Processes of the Built Environment, Research for Development; Daniotti, B., Gianinetto, M., Della Torre, S., Eds.; Springer Vieweg: Wiesbaden, Germany, 2020; pp. 391–400. [Google Scholar]
- Jørgensen, K.A.; Skauge, J.; Christiansson, P.; Svidt, K.; Sørensen, K.B.; Mitchell, J. Use of IFC Model Servers-Modelling Collaboration Possibilities in Practice; Department of Production, Aalborg University: Aalborg, Denmark, 2008. [Google Scholar]
- Martín-Garín, A.; Millán-García, J.A.; Baïri, A.; Millán-Medel, J.; Sala-Lizarraga, J.M. Environmental monitoring system based on an Open Source Platform and the Internet of Things for a building energy retrofit. Autom. Constr. 2018, 87, 201–214. [Google Scholar] [CrossRef]
- Soto, A.B.B.; Coral, D.S.B.; Parra, P.A.A.; Charry, O.J.P.; Muñoz, H.A.B.; Torres, D.A.Q.; Rojas, J.S.S. Sistema basado en internet de las cosas (IoT) para la monitorización en tiempo real de variables de temperatura y humedad en un equipo de refrigeración de área de farmacia de un hospital de cuarto nivel. In Proceedings of the 2nd Congreso Lationoamericano de Ingenieria, Cartagena de Indias, Colombia, 10–13 September 2019. [Google Scholar]
















| State of Conservation | Severity of Damage | Assessment of Intervention |
|---|---|---|
| Apparently good | No apparent risk | Immediate (<24 h) |
| Constructive deterioration and deficiencies | Risk to other construction elements | Very urgent (<3 months) |
| Cannot be determined | Risk of progressive deterioration | Urgent (<12 months) |
| Specific deficiencies | Risk to third parties | Necessary in medium term |
| Extreme deterioration | Maintenance |
| Parameter Set | Parameter | Description | Hierarchy | Type |
|---|---|---|---|---|
| General Data (GD) | GD_Project | Project name | P | Text |
| GD_Phase | Project phase | P | Dropdown menu | |
| GD_Address | Project address | P | Text | |
| Architectural Data (AD) | AD_Original Project | Original project documentation | P | URL-PDF |
| AD_BTI | Building Technical Inspection documentation | P | URL-PDF | |
| SC_Damage Code | Damage codification | I | Text | |
| State of Conservation (SC) | SC_State of Conservation | State of conservation of the analysed element | I (instance) | Dropdown menu |
| SC_Group or element | Analysed group or element | I | Text | |
| SC_Subgroup | Analysed subgroup | I | Text | |
| SC_Symptoms | Symptoms description | I | Multi-linear text | |
| SC_Image | Image of the element | I | URL-image | |
| SC_ Severity of damage | Severity of the damage | I | Dropdown menu | |
| SC_Diagnosis | Description of possible causes | I | Multi-linear text | |
| Damage Assessment (DA) | DA_Assessment | Urgency of the intervention | I | Dropdown menu |
| DA_Observations | Explanatory notes | I | Text | |
| DA_Safety measures | Need for safety measures | I | Yes/no | |
| Repairs (RP) | RP_Start date of repairs | Start date of repairs | I | Entire |
| RP_End date of repairs | End date of repairs | I | Entire | |
| RP_Repaired | Damage repaired | I | Yes/no | |
| RP_Repair documentation | Documentation of repair solution | I | URL-PDF |
Publisher’s Note: MDPI stays neutral with regard to jurisdictional claims in published maps and institutional affiliations. |
© 2022 by the authors. Licensee MDPI, Basel, Switzerland. This article is an open access article distributed under the terms and conditions of the Creative Commons Attribution (CC BY) license (https://creativecommons.org/licenses/by/4.0/).
Share and Cite
Sagarna, M.; Otaduy, J.P.; Mora, F.; Leon, I. Analysis of the State of Building Conservation through Study of Damage and Its Evolution with the State of Conservation Assessment BIM Model (SCABIM). Appl. Sci. 2022, 12, 7259. https://doi.org/10.3390/app12147259
Sagarna M, Otaduy JP, Mora F, Leon I. Analysis of the State of Building Conservation through Study of Damage and Its Evolution with the State of Conservation Assessment BIM Model (SCABIM). Applied Sciences. 2022; 12(14):7259. https://doi.org/10.3390/app12147259
Chicago/Turabian StyleSagarna, Maialen, Juan Pedro Otaduy, Fernando Mora, and Iñigo Leon. 2022. "Analysis of the State of Building Conservation through Study of Damage and Its Evolution with the State of Conservation Assessment BIM Model (SCABIM)" Applied Sciences 12, no. 14: 7259. https://doi.org/10.3390/app12147259
APA StyleSagarna, M., Otaduy, J. P., Mora, F., & Leon, I. (2022). Analysis of the State of Building Conservation through Study of Damage and Its Evolution with the State of Conservation Assessment BIM Model (SCABIM). Applied Sciences, 12(14), 7259. https://doi.org/10.3390/app12147259

