Ontology-Based Semantic Conceptualisation of Historical Built Heritage to Generate Parametric Structured Models from Point Clouds
Abstract
1. Introduction
2. Literature Review
3. Proposed Ontology-Based Method for the Generation of Parametric Structured Models for Historical Built Heritage
- The selection of castles and fortified structures as archetypal models and definitions, and the identification of geometrical characterisation (morphology) of building elements starting from case studies (Section 3.1).
- A survey and analysis of existing descriptions referred to as HBH in vocabularies and standards, to spatially represent them (Section 3.2).
- Reasoning about morphology from case studies analyses (Section 3.3).
- Ontology development (Section 4).
- Validation of the developed ontology by means of semantic segmentation of a case study point cloud by detecting building parts based on topological relations and conceptualisations defined in the ontology (Section 5).
- First level: concepts and relations derived from ontologies and standards.
- Second level: domain knowledge definition from instances (case studies).
- Third level: geometry definition and segmentation (through the 3D model design).
3.1. Identifying Specific Morphology through Archetypal Model
- impressive masonries; buttresses masonries; sloping scarp walls;
- an angular tower (squared, polygonal and circular);
- small vertical openings and windows;
- a watchtower (in Italian “garitta” which is a sentry box);
- a merlon (in Italian “merli”, and they are at the top of the walls);
- the presence of a bulwark or moat.
3.2. Study and Analysis of Definitions of HBH to Identify Their Morphology
3.2.1. Concepts Related to Castles and Fortified Structures: The Getty AAT, CityGML and IFC as Standards
3.2.2. Concepts and Definitions from the Italian Castles Institute to Identify Fortified Structures Morphology
3.3. Reasoning about Morphology from Case Studies Analysis
- sloping scarp walls: the scarp masonry and the portion of the vertical wall with which it is connected; they can be identified since they are two contiguous planar surfaces, which share a line that is the intersection between planes.The sloping scarp masonry can be noticed in the Castellina. In the XIX century construction, the scarp walls are missing since other typical features and elements of the fortress were enough to communicate castles’ general configuration.
- towers: as the definition states, a tower has a simple shape, with a square, circular, or polygonal plan. Then, the definition also includes more complex open shapes, but the most common towers are featured by a square or circular base.Morphology: if the towers are isolated, their geometric characterisation corresponds to a cylinder in the 3D space or a parallelepiped with a square base. If they are not separated, but placed at the corners of the castle, we must first examine the morphology of the court, since the organisation around a courtyard with angular towers is very typical.Another geometric feature is that the towers are higher than the fortified building or castle to which they are related. It can also be argued that the structures, for many centuries, were built with few floors above ground level, so castles and towers are higher than the average height of the buildings of medieval towns.
- courtyard: a courtyard is an open-air place, from the geometric point of view; the centroid of the volume of the entire building falls within an empty area and not within its projected polygon (Figure 5).
- windows and openings: in modern construction, starting from the nineteenth-century regulations, indoor environments’ healthiness, lighting and ventilation must be guaranteed. Therefore, the present construction rules provide for minimum surfaces of building openings. Simultaneously, the window openings’ surfaces in towers and castles cover a much lower percentage than the minimum characters envisaged today or in historic buildings not designated for defence.
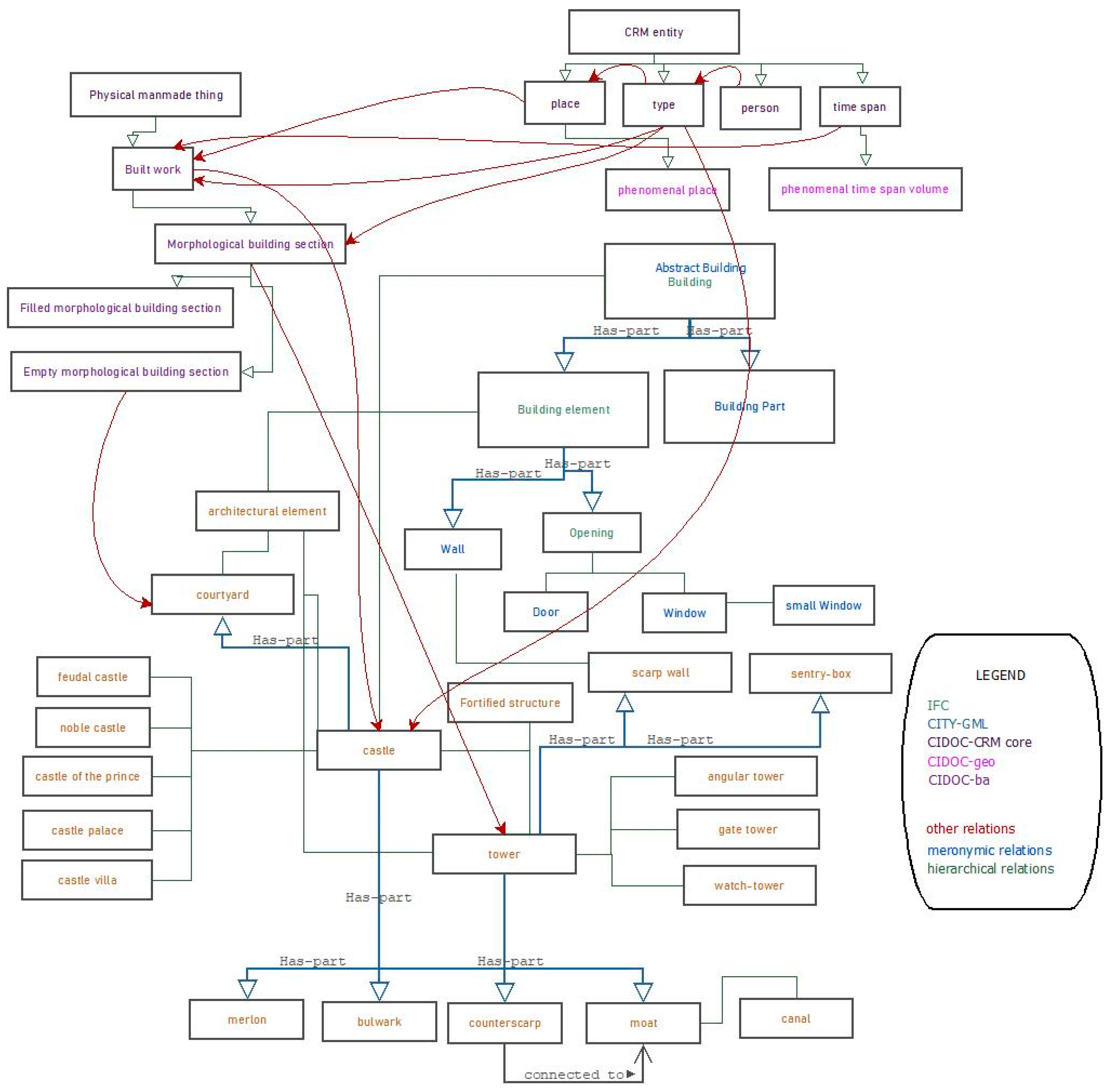
4. Ontology Development
5. Validation: The Use of the Ontology to Extract a Historical Site Component from LiDAR Data
5.1. LiDAR Data Acquisition
5.2. Semantic Segmentation of LiDAR Point Cloud for Object Extraction
- (i)
- “directional height above” compares the height difference between a point and its neighbours in eight directions,
- (ii)
- “difference of normal” is based on a normal estimation which can better distinguish when vegetation and man-made objects are used.
5.3. Extraction of Topological Relations between Geometric Components
5.4. Semantic Reasoning for the Recognition of Historical Building Components
- First, building a knowledge base is required to formalise the knowledge about building structure and its components. To this end, we make use of our proposed HBH ontology. In addition, for semantic reasoning purposes, semantic rules are defined based on the concepts, relations, properties, as well as the different constraints on relations and properties. The rules are formalised in a human-readable format.
- Second, for linking the segmentation results of buildings and the knowledge base, the segmented building components are translated into instances of concepts. The geometric information is translated into the properties of instances. The geometric and topological relations are translated into relations among instances. The information related to instances is viewed as fact for reasoning in the knowledge base.
- Finally, the reasoning process is carried out to recognise the impressive historical building structure based on the segmentation results of buildings from point clouds and prior knowledge of the building structure. Depending on the definition of the semantic rules formalising knowledge, the recognition of the studied complex building structure can benefit from the definition of the connection between basic building components (e.g., wall, roof) based on formalised topological relations.
6. Discussion on the Historical Buildings Components Extraction Results
7. Critical Conclusions and Future Work
Author Contributions
Funding
Institutional Review Board Statement
Informed Consent Statement
Data Availability Statement
Conflicts of Interest
References
- Logothetis, S.; Delinasiou, A.; Stylianidis, E. Building Information Modelling for Cultural Heritage: A review. In Proceedings of the 25th International CIPA Symposium 2015, Taipei, Taiwan, 31 August–4 September 2015. [Google Scholar]
- Volk, R.; Stengel, J.; Schultmann, F. Review: Building Information Modeling (BIM) for existing buildings—Literature review and future needs. Autom. Constr. 2014, 38, 109–127. [Google Scholar] [CrossRef]
- Gruber, T.R. A translation approach to portable ontology specifications. Knowl. Acquis. 1993, 199–220. [Google Scholar] [CrossRef]
- Borst, W. Construction of Engineering Ontologies. In Centre of Telematica and Information Technology. Available online: http://scholar.google.com/scholar?hl=en&btnG=Search&q=intitle:CONSTRUCTION+OF+ENGINEERING+ONTOLOGIES#1 (accessed on 10 March 2021).
- Studer, R.; Benjamins, V.R.; Fensel, D. Knowledge Engineering: Principles and methods. Data Knowl. Eng. 1998, 25, 161–197. [Google Scholar] [CrossRef]
- Guarino, N.; Oberle, D.; Staab, S. What Is Ontology? Handbook on Ontologies, International Handbooks on Information Systems; Springer: Berlin/Heidelberg, Germany, 2009. [Google Scholar]
- Colucci, E.; Kokla, M.; Mostafavi, M.A.; Noardo, F.; Spanò, A. Semantically describing urban historical buildings across different levels of granularity. Int. Arch. Photogramm. Remote Sens. Spatial Inf. Sci. 2020, 33–40. [Google Scholar] [CrossRef]
- Murphy, M.; McGovern, E.; Pavia, S. Historic building information modelling (HBIM). Struct. Surv. 2009, 27, 311–327. [Google Scholar] [CrossRef]
- Del Giudice, M.; Osello, A. BIM for cultural heritage. Int. Arch. Photo Gramm. Remote Sens. Spat. Inform. Sci. 2013, XL-5/W2, 225–229. [Google Scholar] [CrossRef]
- Bruno, S.; De Fino, M.; Fatiguso, F. Historic Building Information Modelling: Performance assessment for diagnosis-aided information modelling and management. Autom. Constr. 2018, 86, 256–276. [Google Scholar] [CrossRef]
- Banfi, F.; Chow, L.; Reina Ortiz, M.; Ouimet, C.; Fai, S. Building Information Modeling for Cultural Heritage: The Management of Generative Process for Complex Historical Buildings. In Digital Cultural Heritage. Lecture Notes in Computer Science; Ioannides, M., Ed.; Springer: Berlin/Heidelberg, Germany, 2018; pp. 119–130. [Google Scholar]
- Thomson, C.; Boehm, J. Automatic geometry generation from point clouds for BIM. Remote Sens. 2015, 7, 11753–11775. [Google Scholar] [CrossRef]
- Barazzetti, L.; Banfi, F.; Brumana, R.; Gusmeroli, G.; Oreni, D.; Previtali, M.; Roncoroni, F.; Schiantarelli, G. BIM from laser clouds and finite element analysis: Combining structural analysis and geometric complexity. Int. Arch. Photogramm. Remote Sens. Spat. Inf. Sci. 2015, XL-5/W4, 345–350. [Google Scholar] [CrossRef]
- Abbate, E.; Invernizzi, S.; Spanò, A. HBIM parametric modelling from clouds to perform structural analyses based on finite elements: A case study on a parabolic concrete vault. Appl. Geomat. 2020. [Google Scholar] [CrossRef]
- Nieto, J.E.; Nieto-Julián, D.; Antón, J.J. Moyano, Implementation and Management of Structural Deformations into Historic Building Information Models. Int. J. Archit. Herit. 2019, 1–14. [Google Scholar] [CrossRef]
- Bruno, N.; Roncella, R. HBIM for Conservation: A New Proposal for Information Modeling. Remote Sens. 2019, 11, 1751. [Google Scholar] [CrossRef]
- Brumana, R.; Ioannides, M.; Previtali, M. Holistic heritage building information modelling (HHBIM): From nodes to hub networking, vocabularies and repositories. In Proceedings of the 2nd International Conference of Geomatics and Restoration, GEORES 2019, Milan, Italy, 8–10 May 2019; pp. 309–316. [Google Scholar]
- Kokla, M.; Mostafavi, M.A.; Noardo, F.; Spanò, A. Towards building a semantic formalisation of (small) historical centres. Int. Arch. Photogramm. Remote Sens. Spat. Inf. Sci. 2019. [Google Scholar] [CrossRef]
- Yang, X.; Grussenmeyer, P.; Koehl, M.; Macher, H.; Murtiyoso, A.; Landes, T. Review of built heritage modelling: Integration of HBIM and other information techniques. J. Cult. Herit. 2020. [Google Scholar] [CrossRef]
- López, F.J.; Lerones, P.M.; Llamas, J.; Gómez-García-Bermejo, J.; Zalama, E. Linking HBIM graphical and semantic information through the Getty AAT: Practical application to the Castle of Torrelobatón. In IOP Conference Series: Materials Science and Engineering; IOP Publishing: Bristol, UK, 2018. [Google Scholar]
- Quattrini, R.; Malinverni, E.S.; Clini, P.; Nespeca, R.; Orlietti, E. From TLS to HBIM. High quality semantically-aware 3D modeling of complex architecture. Int. Arch. Photogramm. Remote Sens. Spat. Inf. Sci. 2015. [Google Scholar] [CrossRef]
- Quattrini, R.; Pierdicca, R.; Morbidoni, C. Knowledge-based data enrichment for HBIM: Exploring high-quality models using the semantic-web. J. Cult. Herit. 2017, 28, 129–139. [Google Scholar] [CrossRef]
- Pauwels, P.; Terkaj, W. EXPRESS to OWL for construction industry: Towards a recommendable and usable ifcOWL ontology. Autom. Constr. 2016, 63, 100–133. [Google Scholar] [CrossRef]
- Previtali, M.; Brumana, R.; Stanga, C.; Banfi, F. An ontology-based representation of vaulted system for HBIM. Appl. Sci. 2020, 10, 1377. [Google Scholar] [CrossRef]
- Yang, X.; Lu, Y.C.; Murtiyoso, A.; Koehl, M.; Grussenmeyer, P. HBIM modeling from the surface mesh and its extended capability of knowledge representation. ISPRS Int. J. Geo-Inf. 2019, 8, 301. [Google Scholar] [CrossRef]
- CityGML Standard. Available online: http://www.opengeospatial.org/standards/citygml (accessed on 3 March 2021).
- ISO 16739: Dictionary Terms (Industry Classes Foundation). Available online: https://www.iso.org/standard/70303.html (accessed on 3 March 2021).
- CICOC-CRM Ontology. Available online: http://www.cidoc-crm.org/ (accessed on 5 March 2021).
- Doerr, M.; Ore, C.E.; Stead, S. The CIDOC Conceptual Reference Model—A New Standard for Knowledge Sharing. In Proceedings of the 26th International Conference on Conceptual Modeling, Auckland, New Zealand, 5–9 November 2007; pp. 51–56. [Google Scholar]
- Arta and Archetecture Getty Vocabulary. Available online: https://www.getty.edu/research/tools/vocabularies/aat/ (accessed on 10 February 2021).
- Getty Web Page. Available online: http://vocab.getty.edu/ (accessed on 3 February 2021).
- Ricci, M. La Castellina di Norcia. In Jacopo Barozzi da Vignola—In Italian; Elec-ta: Milan, Italy, 2002. [Google Scholar]
- Pagella, E. Il Borgo Medievale. Nuovi Studi; Edizioni Fondazione Torino Musei: Torino, Italy, 2011. [Google Scholar]
- Istituto Italiano dei Castelli. Available online: http://www.istitutoitalianocastelli.it/ (accessed on 10 February 2021).
- Protègè. Available online: https://protege.stanford.edu/ (accessed on 12 February 2021).
- Chiabrando, F.; Sammartano, G.; Spanò, A.; Spreafico, A. Hybrid 3D models: When geomatics innovations meet extensive built heritage complexes. ISPRS Int. J. Geo-Inf. 2019, 8, 124. [Google Scholar] [CrossRef]
- Avena, M. Dalla Nuvola di Punti all’UrbanBIM Tecniche Integrate di Rilievo 3D per la Generazione di un Modello Multi-scala di Città in Scenario Post Sismico. Il Caso Studio di Norcia (PG). Master’s Thesis, Politecnico di Torino, Turin, Italy, 2020. [Google Scholar]
- Xing, X.F.; Mostafavi, M.A.; Edwards, G.; Sabo, N. An Improved Automatic Pointwise Semantic Segmentation of a 3D Urban Scene from Mobile Terrestrial and Airborne LiDAR Point Clouds: A Machine Learning Approach. ISPRS Ann. Photogramm. Remote Sens. Spatial Inf. Sci. 2019, IV-4/W8, 139–146. [Google Scholar] [CrossRef]
- Otsu, N. A threshold Selection Method from Gray-Level Histograms. IEEE Trans. Syst. Man Cybern. 1979, 9, 62–66. [Google Scholar] [CrossRef]
- Nurunnabi, A.; West, G.; Belton, D. Outlier detection and robust normal-curvature estimation in mobile laser scanning 3D point cloud data. Pattern Recognit. 2015, 48, 1404–1419. [Google Scholar] [CrossRef]
- Schnabel, R.; Wahl, R.; Klein, R. Efficient RANSAC for Point-Cloud Shape Detection. Comput. Graph. Forum 2007, 26, 214–226. [Google Scholar] [CrossRef]
- Strobl, C. Dimensionally Extended Nine-Intersection Model (DE-9IM). In Encyclopedia of GIS; Springer: Berlin/Heidelberg, Germany, 2008. [Google Scholar]
- Xing, X.F.; Mostafavi, M.A.; Wang, C. Extension of RCC Topological Relations for 3D Complex Objects Components Extracted from 3D LiDAR Point Clouds. Int. Arch. Photogramm. Remote Sens. Spat. Inf. Sci. 2016, XLI-B3, 425–432. [Google Scholar] [CrossRef]
- Avena, M.; Colucci, E.; Sammartano, G.; Spanò, A. HBIM modelling for an historical urban centre. Int. Arch. Photogramm. Remote Sens. Spat. Inf. Sci. 2021. accepted. [Google Scholar]















| Concepts Related to Castles and Fortified Structures | Concepts from Standards | Definitions |
|---|---|---|
| fortified structures, castles | Getty AAT: fortification | General term for any works made to oppose a small number of troops against greater numbers. |
| Getty AAT: fortified settlements | Settlements of any kind with defensive structures such as moats, enclosures, or ramparts. | |
| Getty AAT: counterscarps | Refers to the outer slopes of encircling defensive ditches; for the inner slopes, use “scarps”. | |
| Getty AAT: scarps (fortification elements) | Steep slopes immediately in front of and below a fortification; for the outer slopes of encircling ditches of fortifications, use “counterscarps”. | |
| Getty AAT: fortification elements | Architectural elements used to fortify structures. | |
| Getty AAT: fortification openings | Openings located in fortresses or fortified structures. | |
| building | CityGML-CityObject→Site→AbstractBuilding→Building | Allows the representation of thematic and spatial aspects of buildings, building parts and installations in four levels of detail: LOD1 to LOD4. |
| CityGML-Building→Building parts | Building part is a subdivision of a building that is homogeneously related to its physical, functional or temporal aspects, and may be considered as a building. | |
| IfcSite→IfcBuilding | A building represents a structure that provides shelter for its occupants or contents and stands in one place. | |
| IfcSite→IfcBuilding→IfcBuildingElements | The building element comprises all elements that are primarily part of the construction of a building | |
| towers | Getty AAT: antiaircraft towers | Large antiaircraft gun blockhouses used by the Luftwaffe in World War II to protect against Allied overflights, serve as air-raid shelters, and coordinate air defence. They had concrete walls up to 3.5 m thick and were considered invulnerable. |
| Getty AAT: defensive towers | Towers used specifically for defence purposes. | |
| Getty AAT: watchtowers | Any built structure used as a lookout station that affords observation of a surrounding area. | |
| wall | IfcBuildingElement→ifcWall | Vertical construction usually in masonry or in concrete which bounds or subdivides a construction works and fulfils a load bearing or retaining function. Definition from buildingSMART: The wall represents a vertical construction that bounds or subdivides spaces. |
| CityGML CityObject→BoudarySurface→SurfaceWall | The embrasure surface on the one side of the door that belongs to the InteriorWallSurface and on the other side to the WallSurface. | |
| Getty AAT: defensive wall | Use broadly for all sorts of walls constructed to resist attack. | |
| Getty AAT: bulwarks | The strong outer works of a fortification, which are usually low enough to permit defensive fire. | |
| moat | Getty AAT: moat | Refers to deep, wide defensive ditches surrounding towns, castles, or houses and are usually filled with water. |
| sentry box | Getty AAT: sentry box | Huts or boxes to shelter a sentry at his post. |
| merlons | Getty AAT: merlons | The solid portions in a battlement, which alternate with the embrasures. |
| Concepts | Description | Concepts from Definitions |
|---|---|---|
| castle | A fortified architectural or urban complex designed to defend a noble’s residence or in any case of a recognised authority; at their origins, in castles, the residential function joins the military one. Over time, the residential function prevailed; according to the epochs, we have distinguished it in feudal castle, noble castle, castle of the princes, castle palace, and castle villa. There are numerous derivatives but are, essentially, of the same meaning: castella, castelletta, castelluccio, castelletto, castellino, castellucchio, castellazzo, castellina and, the derogatory castellaccio. | Is-a: fortified structure, urban fortified complex Function: residential or military Purpose: defend a noble’s residence Subclasses: feudal castle, noble castle, castle of the princes, castle palace, castle villa |
| tower | Fortification with a millenary tradition, it was built as a lookout and signalling function, or as a warrior’s home, often as an integral element of a castle to strengthen and defend the walls or to defend the entrance. It can have a quadrilateral, circular, polygonal, semi-circular, elongated semi-circular plan, with parallel vertical walls open on the back. They were rarely built with a spur-shaped or almond-shaped spur. Defensive weapons of all kinds were installed there, from ballista to catapult; an effective swooping defence was practised from the top of the tower, exploiting the walls’ height, and the crowning was almost always equipped with arrows, crossbowmen or loopholes. A particular type, nearly exclusively Italian, is the urban tower, typical of medieval cities. | Is-a: fortification, fortified structure Function: lookout and signalling, warrior’s home Purpose: to strengthen and defend the walls or to defend the entrance Plan: quadrilateral, circular, polygonal, semi-circular, elongated semi-circular Subclasses: urban tower |
| sentry-box | A “bertesca” protruding from the walls, used for sighting or combat from above, with sidearms. Then, a turret was placed at the salient corners of the fortifications. Finally, it was a place of shelter for sentries. (in Italian: Garitta or Garetta) | Is-a: brattice Purpose: sighting or combat from above/shelter for sentries Has-part: sidearms Is-part-of: fortification |
| merlon | Masonry expedient of the upper parts of the castle walls and towers, well known under the iconographic profile. It consisted of a symmetrical interruption of the wall, behind which the shooter sheltered to escape from the opponent’s reaction. It is called Guelfo or Ghibellino, depending on whether it ended in par or dovetail but the denomination has not always corresponded to the castellans’ faction. Other and different shapes were adopted according to the places: triple-toothed, flower-shaped, pyramid-shaped, semicircle (for which the set of battlements was also called lace, prominence). In the most ancient feudal castles, the blackbird was built flush with the wall’s outer surface; it was later carved out of the projecting walls to allow a more effective swooping defence. It was made also tapered, double sloping, with curbs or frames to prevent it slipping of arrows or lightning bolts, and with slits. | Is-a: masonry Located-in: upper part of the castle Function: provide shelter to the shooter to escape from the opponent’s reaction Consists-of: symmetrical interruption of the wall Has-Shape: triple-toothed, flower-shaped, pyramid-shaped, semicircle, tapered, double sloping, dovetail |
| bulwarks | A defensive preparation adopted as a result of the use of artillery, to strengthen the meeting point of two curtains and, at the same time, to allow for more effective flanking defence. It was usually made up from a vast embankment covered with a wall, with a pentagonal plan (two faces, two sides and a groove), aligned with the bisector of the angle formed by two curtains adjacent and angled. | Is-a: defensive arrangement Purpose: increase the defensive possibilities Shape: pentagonal |
| moat | A canal dug around a castle or fortification, between the scarp and the counter scarp, to increase the defensive possibilities. It is clear how this was possible for fortifications on the ground level; in this case, a river’s course was diverted. It could have been an open moat, visible, flooded or dry, floodable or water operated, and also a blind moat, covered with reeds or bundles, like a trap. | Is-a: canal Purpose: increase the defensive possibilities Subclasses: open moat, visible, or flooded, or dry, floodable or water operated, blind moat |
| courtyard | An architectural element that ended up constituting the most important and usually central nucleus of each era’s castle. Due to its configuration, it was distinguished in closed courtyards (quadrilateral or rectangular), open courtyards (U-shaped), two-sided perpendicular courtyards (L-shaped), and double open (H shaped). | Is-a: Building part Part-of: castle Subclasses: closed courtyard (quadrilateral or rectangular), open courtyard (U-shaped), two-sided perpendicular courtyard (L-shaped), double open (H shaped) |
| CIDOC Concepts | Definitions |
|---|---|
| Built Work | Man-made things such as freestanding buildings, components of buildings, and complexes of buildings. |
| Morphological Building Section | Man-made things that are considered functional units for the whole building (e.g., rooms, foundations, roof, and so forth). |
| Filled Morphological Building Section | Man-made things that are completely filled with matter. Instances of filled morphological building section are components of the functional units of a built work. These are elements like walls, floors and ceilings |
| Physical Man-Made Thing | This class comprises all persistent physical items that are purposely created by human activity. This class comprises man-made objects, such as a sword, and man-made features, such as rock art. |
| CRM Entity | This class comprises all things in the universe of discourse of the CIDOC conceptual reference model. |
| Person | This class comprises real persons who live or are assumed to have lived. |
| Place | This class comprises extents in space (particularly on the surface of the earth) in the pure sense of physics, independent from temporal phenomena and matter. |
| Phenomenal Place | This class comprises instances of place whose extent and position are defined by the spatial projection of the spatiotemporal extent of a real-world phenomenon that can be observed or measured. |
| Time Span | This class comprises abstract temporal extents, in the sense of Galilean physics, having a beginning, an end and duration. |
| Phenomenal Spacetime Volume | This class comprises the four-dimensional point sets (volumes) which material phenomena occupy in space–time. |
| Type | This class comprises concepts denoted by terms from thesauri and controlled vocabularies used to characterise and classify instances of CRM classes. |
| Class Domain | Object Property | Class Range |
|---|---|---|
| moat | borders with | counterscarp |
| moat | borders with | bulwark |
| castle | borders with | moat |
| castle | has constructive element | sloping scarp wall |
| castle | has constructive element | watchtower |
| castle | has constructive element | merlon |
| angular tower | has architectural element | small window |
| building | has-part | building element |
| courtyard | is-part-of | castle |
| wall | has-part | window |
| tower | has-part | wall |
| built work | located | place |
| person | has type | type |
| built work | has type | type |
| morphological building section | has type | type |
| built work | designed in | time span |
| built work | designed by | person |
| morphological building section | is connected through | morphological building section |
| morphological building section | is section of | built work |
| built work | has time span | time span |
| has shape | ||
| … | … | … |
| CLASSES | Data Property | Datatype | Can Be Populated with… |
|---|---|---|---|
| tower | function | literal | military/residential |
| castle | function | literal | military/residential |
| small window | architectural shape | literal | vertical |
| angular tower | shape | literal | quadrangular/circular |
| tower | typology | literal | |
| castle | typology | literal | |
| courtyard | typology | literal | inner |
| window | dimension | decimal | |
| … | … | … |
| Description and Reasoning about Ontology Classes, Relations and Properties | Geometrical/Spatial or Topological Constraints | Semantic Segmentation | ||||
|---|---|---|---|---|---|---|
| Castle | Include → | walls | (typology) → | Scarp walls | Vertical and inclined surfaces share a line | Detected/achieved |
| Castle | Include → | courtyard | (typology) → | Inner courtyard | The centre of gravity of the projection of the buildings is outside of the polygon | Indirectly achieved |
| Castle | Include → | Tower | Include → | Walls (as above)/scarp walls | Vertical and inclined surfaces share a line | Detected/achieved |
| Angular Tower | Typology → | Quadrangular/circular | Tower stop parallel buildings | Indirectly achieved | ||
| sentry box (garitta) | Detected/achieved | |||||
| Walls | Include → | Openings/windows | Interruptions of the masonry surface which constitute a very small percentage of the entire masonry | Small openings detected | ||
Publisher’s Note: MDPI stays neutral with regard to jurisdictional claims in published maps and institutional affiliations. |
© 2021 by the authors. Licensee MDPI, Basel, Switzerland. This article is an open access article distributed under the terms and conditions of the Creative Commons Attribution (CC BY) license (http://creativecommons.org/licenses/by/4.0/).
Share and Cite
Colucci, E.; Xing, X.; Kokla, M.; Mostafavi, M.A.; Noardo, F.; Spanò, A. Ontology-Based Semantic Conceptualisation of Historical Built Heritage to Generate Parametric Structured Models from Point Clouds. Appl. Sci. 2021, 11, 2813. https://doi.org/10.3390/app11062813
Colucci E, Xing X, Kokla M, Mostafavi MA, Noardo F, Spanò A. Ontology-Based Semantic Conceptualisation of Historical Built Heritage to Generate Parametric Structured Models from Point Clouds. Applied Sciences. 2021; 11(6):2813. https://doi.org/10.3390/app11062813
Chicago/Turabian StyleColucci, Elisabetta, Xufeng Xing, Margarita Kokla, Mir Abolfazl Mostafavi, Francesca Noardo, and Antonia Spanò. 2021. "Ontology-Based Semantic Conceptualisation of Historical Built Heritage to Generate Parametric Structured Models from Point Clouds" Applied Sciences 11, no. 6: 2813. https://doi.org/10.3390/app11062813
APA StyleColucci, E., Xing, X., Kokla, M., Mostafavi, M. A., Noardo, F., & Spanò, A. (2021). Ontology-Based Semantic Conceptualisation of Historical Built Heritage to Generate Parametric Structured Models from Point Clouds. Applied Sciences, 11(6), 2813. https://doi.org/10.3390/app11062813

