Sustainability Evaluation Using a Life Cycle and Circular Economy Approach in Precast Concrete with Waste Incorporation
Abstract
:1. Introduction
2. Experimental Approach
3. Case Study—Description and Technical Assessment Results
4. Case Study—Life Cycle Sustainability Assessment Procedure
4.1. Sustainability Assessment Methodology
4.1.1. Environmental Life Cycle Assessment ((e)-LCA) Method
- GWP100: Emission of greenhouse gases (expressed as the sum of global warming potential, GWP, 100 years, in carbon dioxide equivalents, CO2 equivalent),
- AP: Emission of acidifying gases (expressed as the sum of acidifying potential in sulphur dioxide equivalents, SO2 eq.),
- EP: Emission of substances to water contributing to oxygen depletion, “eutrophication” (expressed as phosphate ion equivalents, PO43−eq.),
- POFP: Emission of gases that contribute to the creation of ground-level ozone, “photochemical oxygen creation potential” (expressed as the sum of ozone-creating potential, in ethylene equivalents, C2H4 eq.)
- ODP: Emission of ozone-depleting gases (expressed as the depletion potential of the stratospheric ozone layer, ODP kg CFC11 eq.)
- ADP: Depletion of abiotic resources-elements (expressed as abiotic depletion potential (ADP-elements) for non-fossil resources, kg Sb eq.)
- ADP-FF: Depletion of abiotic resources-fossil fuels (expressed as Abiotic depletion potential (ADP-fossil fuels) for fossil resources, MJ, net calorific value)
- CED: Cumulative energy demand (MJ)
- WU: Water resources used (m3)
4.1.2. Life Cycle Costing (LCC) Method
- cost of materials acquisition,
- rental of equipment used which included the manpower,
- cost of transport of materials and
- cost of energy consumed, in this case, the cost of the fuel consumed by the equipment used in the manufacturing works.
4.1.3. Social Life Cycle Assessment (s-LCA) Method
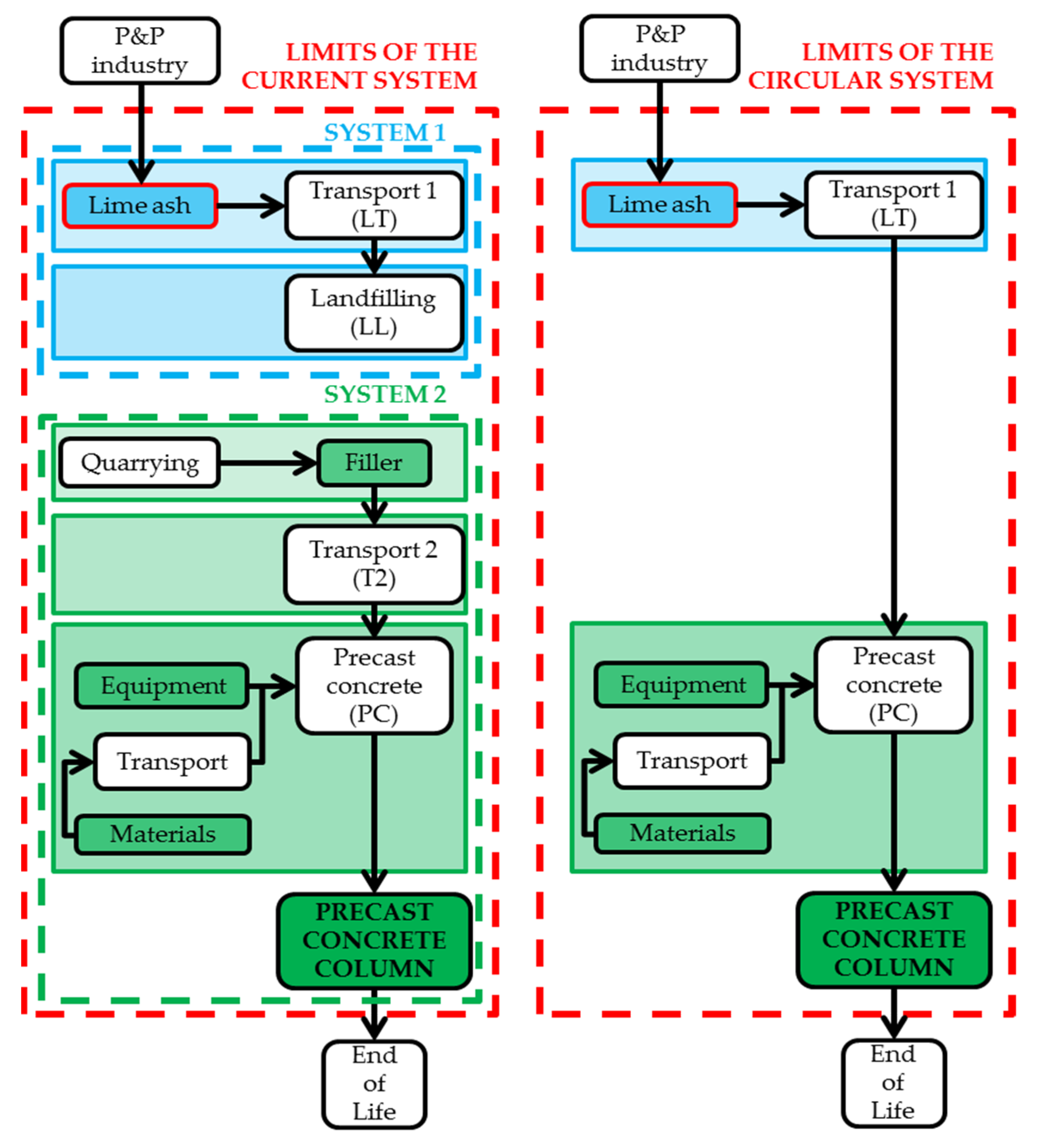
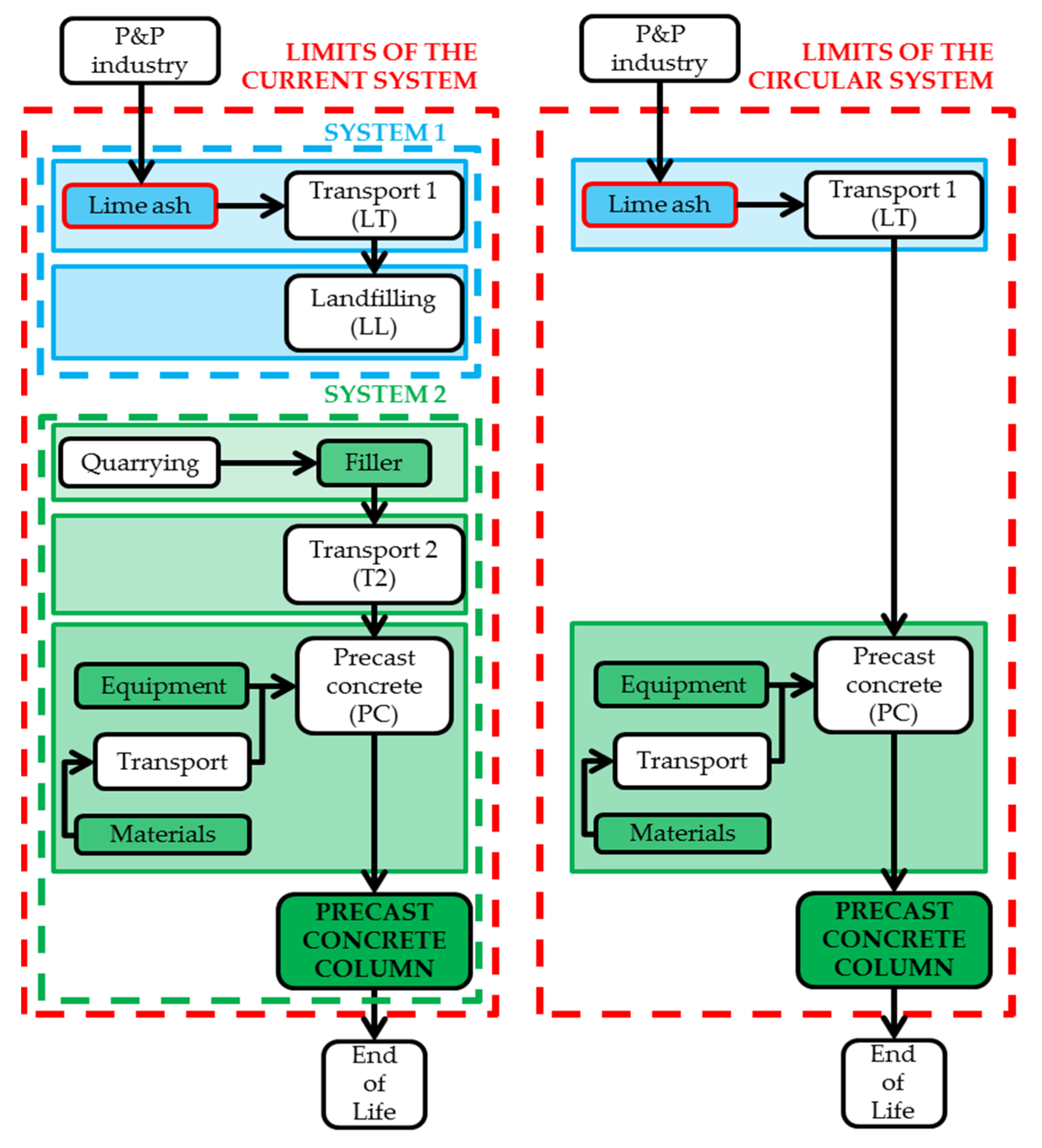
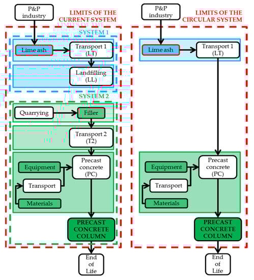
4.2. Functional Unit and Limits of the System
4.3. Allocation Procedures
5. Case Study—LCA Results and Discussion
5.1. Environmental Assessment
5.2. Costing Assessment
5.3. Social Assessment
6. Conclusions
- The incorporation of lime ash (PPI waste) as an alternative material in the production of precast concrete does not affect the technical performance of the developed solution.
- This waste valorisation solution also prevents landfill disposal of that waste and, at the same time, promotes the saving of a natural resource largely used in the construction sector.
- There were no induced changes in production time and procedures as well as no changes were required in composition of the standard precast concrete, when the natural limestone filler is completely replaced by the lime ash waste (100% filler replacement).
- No additional/conditioning treatments of this pulp and paper industrial waste was needed previous to the incorporation in the precast concrete.
- In terms of sustainability in the economic, social and environmental dimensions, this circular solution reduces the impacts compared to the linear model solution, even when the amount in the concrete formulation of the natural filler is quite low (4.4%).
- The development of this circular model also brings benefits to guaranteeing a constant local supply of lime ash for the precast concrete industry, ensuring local consumption in this way without involving long distance transport of the alternative raw material.
Author Contributions
Funding
Institutional Review Board Statement
Informed Consent Statement
Acknowledgments
Conflicts of Interest
References
- Ferreira, I.; de Castro Fraga, M.; Godina, R.; Souto Barreiros, M.; Carvalho, H. A Proposed Index of the Implementation and Maturity of Circular Economy Practices—The Case of the Pulp and Paper Industries of Portugal and Spain. Sustainability 2019, 11, 1722. [Google Scholar] [CrossRef] [Green Version]
- Molina-Sánchez, E.; Leyva-Díaz, J.; Cortés-García, F.; Molina-Moreno, V. Proposal of Sustainability Indicators for the Waste Management from the Paper Industry within the Circular Economy Model. Water 2018, 10, 1014. [Google Scholar] [CrossRef] [Green Version]
- Estanqueiro, B.; Dinis Silvestre, J.; de Brito, J.; Duarte Pinheiro, M. Environmental life cycle assessment of coarse natural and recycled aggregates for concrete. Eur. J. Environ. Civ. Eng. 2018, 22, 429–449. [Google Scholar] [CrossRef]
- Colangelo, F.; Forcina, A.; Farina, I.; Petrillo, A. Life Cycle Assessment (LCA) of Different Kinds of Concrete Containing Waste for Sustainable Construction. Buildings 2018, 8, 70. [Google Scholar] [CrossRef] [Green Version]
- Hossain, M.U.; Poon, C.S.; Lo, I.M.C.; Cheng, J.C.P. Comparative environmental evaluation of aggregate production from recycled waste materials and virgin sources by LCA. Resour. Conserv. Recycl. 2016, 109, 67–77. [Google Scholar] [CrossRef]
- Martinho, F.; Picado-Santos, L.; Capitão, S. Feasibility Assessment of the Use of Recycled Aggregates for Asphalt Mixtures. Sustainability 2018, 10, 1737. [Google Scholar] [CrossRef] [Green Version]
- Park, W.-J.; Kim, T.; Roh, S.; Kim, R. Analysis of Life Cycle Environmental Impact of Recycled Aggregate. Appl. Sci. 2019, 9, 1021. [Google Scholar] [CrossRef] [Green Version]
- Turk, J.; Cotič, Z.; Mladenovič, A.; Šajna, A. Environmental evaluation of green concretes versus conventional concrete by means of LCA. Waste Manag. 2015, 45, 194–205. [Google Scholar] [CrossRef] [PubMed]
- Teixeira, E.R.; Mateus, R.; Camões, A.F.; Bragança, L.; Branco, F.G. Comparative environmental life-cycle analysis of concretes using biomass and coal fly ashes as partial cement replacement material. J. Clean. Prod. 2016, 112, 2221–2230. [Google Scholar] [CrossRef] [Green Version]
- Kim, T.; Tae, S.; Chae, C. Analysis of Environmental Impact for Concrete Using LCA by Varying the Recycling Components, the Compressive Strength and the Admixture Material Mixing. Sustainability 2016, 8, 389. [Google Scholar] [CrossRef] [Green Version]
- Modolo, R.; Senff, L.; Tarelho, L.A.; Labrincha, J.; Ferreira, V.M. Anaysis of waste management solutions in construction materials. In Congresso de Inovaçao na Construçao Sustentável; Centro Habitat: Tamengos, Portugal, 2014; pp. 37–45. [Google Scholar]
- Santos, A.; Benoît Norris, C.; Barbosa-Póvoa, A.; Carvalho, A. Social Life Cycle Assessment of Pulp and Paper Production—A Portuguese Case Study. In Proceedings of the 30th European Symposium on Computer Aided Process Engineering, Milan, Italy, 24–27 May 2020; Volume 48, pp. 15–20. [Google Scholar] [CrossRef]
- Quina, M.J.; Pinheiro, C.T. Inorganic Waste Generated in Kraft Pulp Mills: The Transition from Landfill to Industrial Applications. Appl. Sci. 2020, 10, 2317. [Google Scholar] [CrossRef] [Green Version]
- Monte, M.C.; Fuente, E.; Blanco, A.; Negro, C. Waste management from pulp and paper production in the European Union. Waste Manag. 2009, 29, 293–308. [Google Scholar] [CrossRef] [Green Version]
- Vashistha, P.; Singh, S.K.; Dutt, D.; Kumar, V. Sustainable utilization of paper mill solid wastes via synthesis of nano silica for production of belite based clinker. J. Clean. Prod. 2019, 224, 557–565. [Google Scholar] [CrossRef]
- Gupta, G.K.; Shukla, P. Insights into the resources generation from pulp and paper industry wastes: Challenges, perspectives and innovations. Bioresour. Technol. 2020, 297, 122496. [Google Scholar] [CrossRef]
- Qin, J.; Cui, C.; Cui, X.; Hussain, A.; Yang, C.; Yang, S. Recycling of lime mud and fly ash for fabrication of anorthite ceramic at low sintering temperature. Ceram. Int. 2015, 41, 5648–5655. [Google Scholar] [CrossRef]
- Simão, L.; Jiusti, J.; Lóh, N.J.; Hotza, D.; Raupp-Pereira, F.; Labrincha, J.A.; Montedo, O.R.K. Waste-containing clinkers: Valorization of alternative mineral sources from pulp and paper mills. Process Saf. Environ. Prot. 2017, 109, 106–116. [Google Scholar] [CrossRef]
- Modolo, R.C.E.; Senff, L.; Labrincha, J.A.; Ferreira, V.M.; Tarelho, L.A.C. Lime mud from cellulose industry as raw material in cement mortars. Mater. Constr. 2014, 64, e033. [Google Scholar] [CrossRef] [Green Version]
- Buruberri, L.H.; Seabra, M.P.; Labrincha, J.A. Preparation of clinker from paper pulp industry wastes. J. Hazard. Mater. 2015, 286, 252–260. [Google Scholar] [CrossRef] [PubMed]
- Madrid, M.; Orbe, A.; Carré, H.; García, Y. Thermal performance of sawdust and lime-mud concrete masonry units. Constr. Build. Mater. 2018, 169, 113–123. [Google Scholar] [CrossRef]
- Mymrin, V.; Cusma, D.F.; Nagalli, A.; Pichorim, A.; Catai, R.E.; Pawlowsky, U. New compositions of the materials from cellulose industry wastes. Clean Technol. Environ. Policy 2016, 18, 2007–2017. [Google Scholar] [CrossRef]
- Jia, Y.; Maurice, C.; Öhlander, B. Effect of the alkaline industrial residues fly ash, green liquor dregs, and lime mud on mine tailings oxidation when used as covering material. Environ. Earth Sci. 2014, 72, 319–334. [Google Scholar] [CrossRef]
- Nakic, D. Environmental evaluation of concrete with sewage sludge ash based on LCA. Sustain. Prod. Consum. 2018, 16, 193–201. [Google Scholar] [CrossRef]
- Popovic, T.; Kraslawski, A. Social Sustainability of Complex Systems. In Proceedings of the 30th European Symposium on Computer Aided Process Engineering, Online, 31 August–2 September 2015; Volume 36, pp. 605–614. [Google Scholar] [CrossRef]
- Hosseinijou, S.A.; Mansour, S.; Shirazi, M.A. Social life cycle assessment for material selection: A case study of building materials. Int. J. Life Cycle Assess. 2013, 19, 620–645. [Google Scholar] [CrossRef]
- Navarro, I.J.; Yepes, V.; Martí, J.V. Social life cycle assessment of concrete bridge decks exposed to aggressive environments. Environ. Impact Assess. Rev. 2018, 72, 50–63. [Google Scholar] [CrossRef]
- Lopes, E.; Dias, A.; Arroja, L.; Capela, I.; Pereira, F. Application of life cycle assessment to the Portuguese pulp and paper industry. J. Clean. Prod. 2003, 11, 51–59. [Google Scholar] [CrossRef]
- da Costa, T.P.; Quinteiro, P.; Tarelho, L.A.C.; Arroja, L.; Dias, A.C. Environmental assessment of valorisation alternatives for woody biomass ash in construction materials. Resour. Conserv. Recycl. 2019, 148, 67–79. [Google Scholar] [CrossRef]
- Teixeira, E.R.; Mateus, R.; Camões, A.; Branco, F.G. Quality and durability properties and life-cycle assessment of high volume biomass fly ash mortar. Constr. Build. Mater. 2019, 197, 195–207. [Google Scholar] [CrossRef] [Green Version]
- Deviatkin, I.; Kapustina, V.; Vasilieva, E.; Isyanov, L.; Horttanainen, M. Comparative life cycle assessment of deinking sludge utilization alternatives. J. Clean. Prod. 2016, 112, 3232–3243. [Google Scholar] [CrossRef]
- Mohammadi, A.; Sandberg, M.; Venkatesh, G.; Eskandari, S.; Dalgaard, T.; Joseph, S.; Granström, K. Environmental analysis of producing biochar and energy recovery from pulp and paper mill biosludge. J. Ind. Ecol. 2019, 23, 1039–1051. [Google Scholar] [CrossRef]
- IPQ. NP EN 13225—Produtos Prefabricados de betão: Elementos Estruturais Lineares; IPQ: Caparica, Portugal, 2015. [Google Scholar]
- Ciroth, A.; Finkbeiner, M.; Traverso, M.; Hildenbrand, J.; Klöpffer, W.; Mazijn, B.; Prakash, S.; Sonnemann, G.; Valdivia, S.; Ugaya, C.; et al. Towards a Life Cycle Sustainability Assessment: Making Informed Choices on Products; UNEP/SETAC: Paris, France, 2011. [Google Scholar]
- ISO/TC 207. ISO 14040—Environmental Management—Life Cycle Assessment—Principles and Framework; ISO: Geneva, Switzerland, 2006. [Google Scholar]
- ISO/TC 207. ISO 14044—Environmental Management—Life Cycle Assessment—Requirements and Guidelines; ISO: Geneva, Switzerland, 2006. [Google Scholar]
- International EPD System Product Category Rules: Highways, Streets and Roads; EPD International: Stockholm, Sweden, 2018.
- ISO/TC 59. ISO 15686-5: Buildings and Constructed Assets—Service Life Planning—Part 5: Life-Cycle Costing; ISO: Geneva, Switzerland, 2017. [Google Scholar]
- Andrews, E.S.; Barthel, L.-P.; Beck, T.; Benoît, C.; Ciroth, A.; Cucuzzella, C.; Gensch, C.-O.; Hébert, J.; Lesage, P.; Manhart, A.; et al. Guidelines for Social Life Cycle Assessment of Products; UNEP/SETAC: Paris, France, 2009. [Google Scholar]
- Roh, S.; Kim, R.; Park, W.-J.; Ban, H. Environmental Evaluation of Concrete Containing Recycled and By-Product Aggregates Based on Life Cycle Assessment. Appl. Sci. 2020, 10, 7503. [Google Scholar] [CrossRef]









| Raw Material | Amount (kg/m3 of Concrete) |
|---|---|
| Coarse aggregate (12/25) | 660 |
| Coarse aggregate (8/12) | 379 |
| Coarse sand | 563 |
| Fine Sand | 330 |
| Cement | 246 |
| Filler | 104 |
| Superplasticizer | 3.3 |
| Water | 74 |
| Parameter | Standard | Natural Filler | Lime Ash | Units |
|---|---|---|---|---|
| Particle density | EN 1097-6 | 2.66 | 2.60 | Mg/m3 |
| Fines quality | EN 933-9 | 0.1 | 0.2 | g/kg |
| Specific surface area | BET method | 0.786 | 1.156 | m2/g |
| Composition | XRD analysis | Calcite (100%) | Calcite (96%) and Lime (4%) | - |
| Category | Unit | Transport (1.5 km) | Excavation (HD) | Movement of Wastes (SSL) | Landfilling |
|---|---|---|---|---|---|
| GWP | kg CO2 eq | 2.14 × 10−2 | 4.99 × 10−2 | 5.00 × 10−2 | 3.06 × 10−1 |
| ODP | kg CFC−11 eq | 3.98 × 10−9 | 9.40 × 10−9 | 9.36 × 10−9 | 4.74 × 10−8 |
| AP | kg SO2 eq | 7.54 × 10−5 | 3.88 × 10−4 | 3.88 × 10−4 | 2.26 × 10−3 |
| EP | kg PO43− eq | 1.47 × 10−5 | 8.61 × 10−5 | 8.62 × 10−5 | 1.08 × 10 |
| POFP | kg NMVOC | 1.04 × 10−4 | 7.21 × 10−4 | 7.22 × 10−4 | 3.76 × 10−3 |
| ADP | kg Sb eq | 4.87 × 10−11 | 1.36 × 10−9 | 1.61 × 10−9 | 7.66 × 10−9 |
| ADP (fossil fuels) | MJ | 3.09 × 10−1 | 7.29 × 10−1 | 7.27 × 10−1 | 4.13 |
| WU | m3 | 1.12 × 10−3 | 1.57 × 10−3 | 1.58 × 10−3 | 1.57 × 10−2 |
| CED | MJ | 3.31 × 10−1 | 7.79 × 10−1 | 7.77 × 10−1 | 4.45 |
| Category | Unit | Coarse Aggregate (12/25 mm) | Coarse Aggregate (8/12 mm) | Coarse Sand | Fine Sand |
|---|---|---|---|---|---|
| GWP | kg CO2 eq | 9.87 | 5.67 | 5.45 | 3.20 |
| ODP | kg CFC−11 eq | 1.08 × 10−6 | 6.18 × 10−7 | 8.02 × 10−7 | 4.70 × 10−7 |
| AP | kg SO2 eq | 5.48 × 10−2 | 3.14 × 10−2 | 3.35 × 10−2 | 1.96 × 10−2 |
| EP | kg PO43− eq | 1.45 × 10−2 | 8.31 × 10−3 | 7.04 × 10−3 | 4.13 × 10−3 |
| POFP | kg NMVOC | 5.44 × 10−2 | 3.13 × 10−2 | 3.97 × 10−2 | 2.33 × 10−2 |
| ADP | kg Sb eq | 1.02 × 10−6 | 5.83 × 10−7 | 2.98 × 10−7 | 1.75 × 10−7 |
| ADP (fossil fuels) | MJ | 1.20 × 102 | 6.89 × 10 | 7.22 × 10 | 4.23 × 10 |
| WU | m3 | 9.75 | 5.60 | 3.36 × 10 | 1.97 × 10 |
| CED | MJ | 1.45 × 102 | 8.33 × 10 | 8.21 × 10 | 4.81 × 10 |
| Category | Unit | Transport (82 km) | Plasticiser | Cement | Water | Filler |
|---|---|---|---|---|---|---|
| GWP | kg CO2 eq | 6.06 × 10−1 | 4.20 | 2.15 × 102 | 1.86 × 10−2 | 1.56 |
| ODP | kg CFC−11 eq | 1.11 × 10−7 | 6.56 × 10−7 | 6.54 × 10−6 | 2.01 × 10−9 | 1.69 × 10−7 |
| AP | kg SO2 eq | 2.07 × 10−3 | 2.30 × 10−2 | 3.75 × 10−1 | 9.99 × 10−5 | 8.63 × 10−3 |
| EP | kg PO43− eq | 3.99 × 10−4 | 5.29 × 10−3 | 9.79 × 10−2 | 5.72 × 10−5 | 2.28 × 10−3 |
| POFP | kg NMVOC | 2.83 × 10−3 | 1.63 × 10−2 | 3.73 × 10−1 | 4.07 × 10−5 | 8.58 × 10−3 |
| ADP | kg Sb eq | 1.36 × 10−9 | 2.75 × 10−5 | 3.60 × 10−6 | 2.65 × 10−8 | 1.60 × 10−7 |
| ADP (fossil fuels) | MJ | 8.65 | 9.54 × 10 | 7.88 × 102 | 2.02 × 10−1 | 1.89 × 10 |
| WU | m3 | 3.14 × 10−2 | 3.57 | 1.39 × 10 | 1.52 | 1.54 |
| CED | MJ | 9.24 | 1.12 × 102 | 9.93 × 102 | 4.25 × 10−1 | 2.29 × 10 |
| Category | Unit | Landfill | Precast Concrete (Reference) | Total Impacts of Linear Model |
|---|---|---|---|---|
| GWP | kg CO2 eq | 4.27 × 10−1 | 2.46 × 102 | 2.46 × 102 |
| ODP | kg CFC−11 eq | 7.01 × 10−8 | 1.04 × 10−5 | 1.05 × 10−5 |
| AP | kg SO2 eq | 3.11 × 10−3 | 5.48 × 10−1 | 5.51 × 10−1 |
| EP | kg PO43− eq | 1.08 × 10 | 1.40 × 10−1 | 1.09 × 10 |
| POFP | kg NMVOC | 5.31 × 10−3 | 5.50 × 10−1 | 5.55 × 10−1 |
| ADP | kg Sb eq | 1.07 × 10−8 | 3.34 × 10−5 | 3.34 × 10−5 |
| ADP (fossil fuels) | MJ | 5.89 | 1.21 × 103 | 1.22 × 103 |
| WU | m3 | 2.00 × 10−2 | 8.91 × 10 | 8.92 × 10 |
| CED | MJ | 6.34 | 1.50 × 103 | 1.50 × 103 |
| Category | Unit | Transport (23 km) | Precast Concrete with Lime Ash | Impact Reduction with Circular Model |
|---|---|---|---|---|
| GWP | kg CO2 eq | 1.70 × 10−1 | 2.44 × 102 | 1% |
| ODP | kg CFC−11 eq | 3.12 × 10−8 | 1.02 × 10−5 | 3% |
| AP | kg SO2 eq | 5.80 × 10−4 | 5.38 × 10−1 | 2% |
| EP | kg PO43− eq | 1.12 × 10−4 | 1.37 × 10−1 | 99% |
| POFP | kg NMVOC | 7.95 × 10−4 | 5.39 × 10−1 | 3% |
| ADP | kg Sb eq | 3.82 × 10−10 | 3.32 × 10−5 | 1% |
| ADP (fossil fuels) | MJ | 2.43 | 1.19 × 103 | 3% |
| WU | m3 | 8.79 × 10−3 | 8.76 × 10 | 2% |
| CED | MJ | 2.59 | 1.47 × 103 | 2% |
| Stakeholder (Category) | Subcategories |
|---|---|
| Consumers | Transparency |
| Local Communities | Access to material resources |
| Local employment | |
| Migration | |
| Respect of indigenous rights | |
| Safe and healthy living conditions | |
| Society | Contribution to economic development |
| Health and Safety (Society) | |
| Value Chain actors | Corruption |
| Fair competition | |
| Promoting social responsibility | |
| Workers | Child labour |
| Discrimination | |
| Fair Salary | |
| Forced Labour | |
| Health and Safety (Workers) | |
| Social benefits, legal issues | |
| Working time |
| Category | Unit | Linear Precast Concrete | Circular Precast Concrete |
|---|---|---|---|
| Consumers | medium risk hours | 0.049 | 0.044 |
| Local Communities | medium risk hours | 201.511 | 187.354 |
| Society | medium risk hours | 3.480 | 3.247 |
| Value Chain actors | medium risk hours | 101.895 | 84.269 |
| Workers | medium risk hours | 150.291 | 128.694 |
Publisher’s Note: MDPI stays neutral with regard to jurisdictional claims in published maps and institutional affiliations. |
© 2021 by the authors. Licensee MDPI, Basel, Switzerland. This article is an open access article distributed under the terms and conditions of the Creative Commons Attribution (CC BY) license (https://creativecommons.org/licenses/by/4.0/).
Share and Cite
Simões, F.; Rios-Davila, F.-J.; Paiva, H.; Maljaee, H.; Morais, M.; Ferreira, V.M. Sustainability Evaluation Using a Life Cycle and Circular Economy Approach in Precast Concrete with Waste Incorporation. Appl. Sci. 2021, 11, 11617. https://doi.org/10.3390/app112411617
Simões F, Rios-Davila F-J, Paiva H, Maljaee H, Morais M, Ferreira VM. Sustainability Evaluation Using a Life Cycle and Circular Economy Approach in Precast Concrete with Waste Incorporation. Applied Sciences. 2021; 11(24):11617. https://doi.org/10.3390/app112411617
Chicago/Turabian StyleSimões, Fábio, Francisco-Javier Rios-Davila, Helena Paiva, Hamid Maljaee, Miguel Morais, and Victor M. Ferreira. 2021. "Sustainability Evaluation Using a Life Cycle and Circular Economy Approach in Precast Concrete with Waste Incorporation" Applied Sciences 11, no. 24: 11617. https://doi.org/10.3390/app112411617
APA StyleSimões, F., Rios-Davila, F.-J., Paiva, H., Maljaee, H., Morais, M., & Ferreira, V. M. (2021). Sustainability Evaluation Using a Life Cycle and Circular Economy Approach in Precast Concrete with Waste Incorporation. Applied Sciences, 11(24), 11617. https://doi.org/10.3390/app112411617

