A New Method for Determining the Degree of Controllability of State Variables for the LQR Problem Using the Duality Theorem
Abstract
1. Introduction
2. The Duality of Linear Quadratic Regulation (LQR) and Estimation (LQE)
2.1. Linear Quadratic Estimation (LQE)
2.2. Linear Quadratic Regulator (LQR)
2.3. Duality Theorem
3. A Method for Determining the Degree of Observability of State Variables
4. A Method for Determining the Degree of Controllability of State Variables
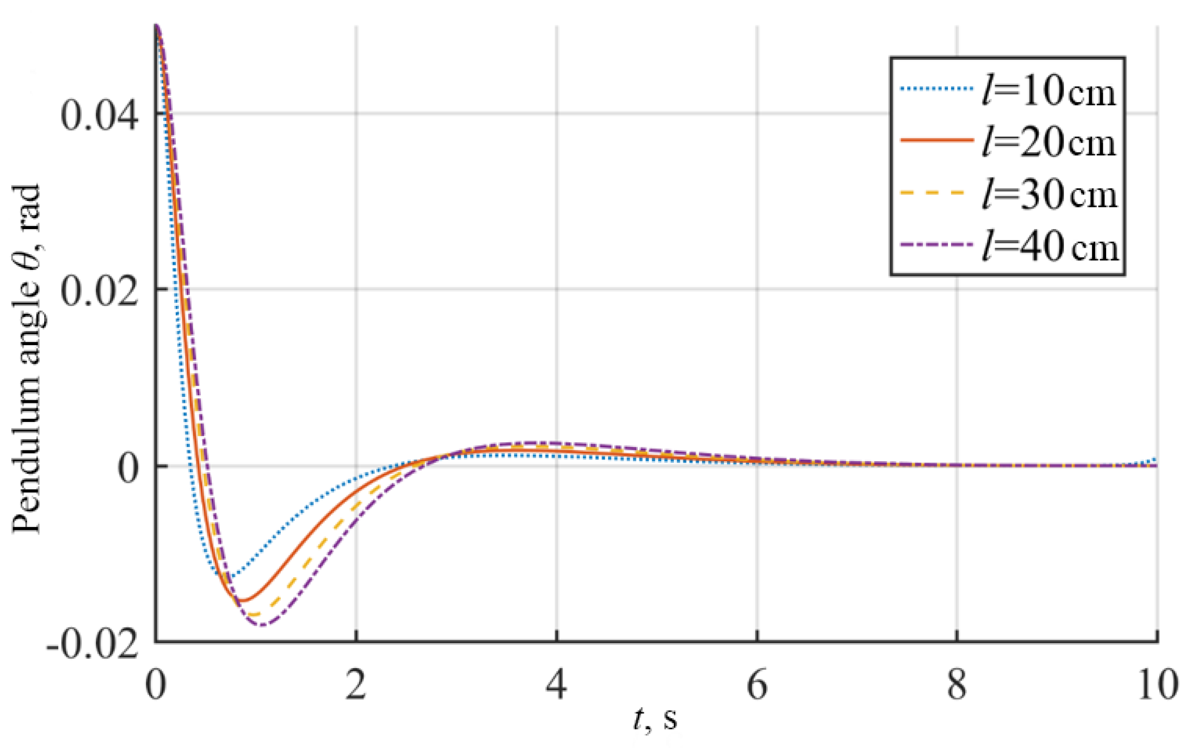
5. Simulation Results and Its Discussion
6. Conclusions
Author Contributions
Funding
Conflicts of Interest
References
- Kalman, R.E.; Ho, Y.C.; Narendra, K.S. Controllability of linear dynamical systems. Contrib. Differ. Equ. 1963, 1, 189–213. [Google Scholar]
- Muller, P.C.; Weber, H.I. Analysis and optimization of certain qualities of controllability and observability for linear dynamical system. Automatica 1972, 8, 237–246. [Google Scholar] [CrossRef]
- Lee, H.; Park, Y. Degree of controllability for linear unstable systems. J. Vib. Control 2016, 22, 1928–1934. [Google Scholar] [CrossRef]
- Xing, G.Q.; Bainum, P.M. Actuator placement using degree of controllability for discrete-time systems. J. Dyn. Syst. Meas. Control 1996, 79, 51–88. [Google Scholar]
- Kondon, S.; Yatomi, C.; Inoue, K. The positioning of sensors and actuators in the vibration control of flexible systems. JSME Int. J. 1990, 33, 145–152. [Google Scholar]
- Schulz, G.; Heimbold, G. Dislocated actuator/sensor positioning and feedback design for flexible structures. J. Guid. Control Dyn. 1983, 6, 361–367. [Google Scholar] [CrossRef]
- Viswanathan, C.; Longman, R.; Likins, P. A degree of controllability definition-fundamental concepts and application to modal systems. J. Guid. Control Dyn. 1984, 7, 222–230. [Google Scholar] [CrossRef]
- Monzingo, R.A. A note on sensitivity of system observability. IEEE Trans. Automat. Contr. 1967, 12, 314–315. [Google Scholar] [CrossRef]
- Longman, R.; Sirlin, S. The fundamental structure of degree of controllability and degree ofobservability. In Proceedings of the Astrodynamics Conference, San Diego, CA, USA, 9–11 August 1982; p. 1434. [Google Scholar]
- Hamdan, A.M.; Nayfeh, H.A. Measures of modal controllability and observability for first-and second-order linear systems. J. Guid. Control Dyn. 1989, 12, 421–428. [Google Scholar] [CrossRef]
- Brown, R.G. Not just observable, but how observable. In Proceedings of the 1966 National Electronics Conference, Chicago, IL, USA, 26–28 October 1966; pp. 709–714. [Google Scholar]
- Ham, M.F.; Brown, G.R. Ability, Eigenvalues, and kalman filtering. IEEE Trans. Aerosp. Electron. Syst. 1983, 19, 269–273. [Google Scholar] [CrossRef]
- Glumov, V.M.; Zemlyakov, S.D.; Rutkovskii, V.Y.; Sukhanov, V.M.O. Technical controllability of the free-flying automated space module. Autom. Remote Control 2001, 62, 370–382. [Google Scholar] [CrossRef]
- Glumov, V.M.; Zemlyakov, S.D.; Rutkovskii, V.Y.; Sukhanov, V.M.O. On technical controllability and decomposition of the Lagrangian systems with bounded controls. Autom. Remote Control 2002, 63, 1546–1564. [Google Scholar] [CrossRef]
- Baram, Y.; Kailath, T. Estimability and regulability of linear systems. IEEE Trans. Autom. Contr. 1988, 33, 1116–1121. [Google Scholar] [CrossRef]
- Goshen-Meskin, D.L.; Bar-Itzhack, I.Y. On the connection between estimability and observability. IEEE Trans. Autom. Contr. 1992, 37, 1225–1226. [Google Scholar] [CrossRef]
- Silva, F.O.; Hemerly, E.M.; Leite Filho, W.C. On the error state selection for stationary SINS alignment and calibration Kalman filters—Part II: Observability/estimability analysis. Sensors 2017, 17, 439. [Google Scholar] [CrossRef] [PubMed]
- Chen, Z. Local observability and its application to multiple measurement estimation. IEEE Trans. Ind. Electron. 1991, 38, 491–496. [Google Scholar] [CrossRef]
- Kalman, R.E. A new approach to linear filtering and prediction problems. J. Basic Eng. 1960, 82, 35–45. [Google Scholar] [CrossRef]
- Kalman, R.E.; Bucy, R.S. New results in linear filtering and prediction theory. J. Basic Eng. 1961, 83, 95–108. [Google Scholar] [CrossRef]
- Kalman, R.E.; Koepcke, R.W. The role of digital computers in the dynamic optimization of chemical reactions. In Proceedings of the 1959 Western Joint Computer Conference, New York, NY, USA, 3–5 March 1959; pp. 107–116. [Google Scholar]
- Di Lena, G.; Franco, D.; Martelli, M.; Messano, B. From Chaos to Global Convergence. Mediterr. J. Math. 2011, 8, 473–489. [Google Scholar] [CrossRef]
- Guariglia, E. Entropy and fractal antennas. Entropy 2016, 18, 84. [Google Scholar] [CrossRef]
- Tirnakli, U. Two-dimensional maps at the edge of chaos: Numerical results for the Henon map. Phys. Rev. E 2002, 66, 066212. [Google Scholar] [CrossRef] [PubMed]
- Guariglia, E.; Silvestrov, S. Fractional-Wavelet Analysis of Positive definite Distributions and Wavelets on D’(C). In Engineering Mathematics II. Springer Proceedings in Mathematics & Statistics; Silvestrov, S., Rancic, M., Eds.; Springer: Cham, Switzerland, 2016; pp. 337–353. [Google Scholar]
- Henon, M. A two-dimensional mapping with a strange attractor. Commun. Math. Phys. 1976, 50, 69–77. [Google Scholar] [CrossRef]
- Guariglia, E. Primality, Fractality, and Image Analysis. Entropy 2019, 21, 304. [Google Scholar] [CrossRef]
- Anguera, J.; Borja, C.; Puente, C. Microstrip fractal-shaped antennas: A review. In Proceedings of the Second European Conference on Antennas and Propagation, EuCAP 2007, Edinburgh, UK, 11–16 November 2007; pp. 1–7. [Google Scholar]
- Guariglia, E. Harmonic Sierpinski Gasket and Applications. Entropy 2018, 20, 714. [Google Scholar] [CrossRef]
- Best, S.R. A discussion on the significance of geometry in determining the resonant behavior of fractal and other non-Euclidean wire antennas. IEEE Antennas Propag. Mag. 2003, 45, 9–28. [Google Scholar] [CrossRef]
- Pontryagin, L.S.; Boltyanskii, V.G.; Gamkrelidze, R.V.; Mishchenko, E.F. The Mathematical Theory of Optimal Processes; CRC Press: Boca Raton, FL, USA, 1962. [Google Scholar]
- Bellman, R. The theory of dynamic programming. Bull. Am. Math. Soc. 1954, 60, 503–516. [Google Scholar] [CrossRef]
- Bellman, R. Dynamic Programming; Princeton University Press: Princeton, NJ, USA, 1957. [Google Scholar]
- Shen, K.; Wang, M.; Fu, M.; Yang, Y.; Yin, Z. Observability Analysis and Adaptive Information Fusion for Integrated Navigation of Unmanned Ground Vehicles. IEEE Trans. Ind. Electron. 2019, 67, 7659–7668. [Google Scholar] [CrossRef]
- Shen, K.; Xia, Y.; Wang, M.; Neusypin, K.A.; Proletarsky, A.V. Quantifying observability and analysis in integrated navigation. Navigation 2018, 65, 169–181. [Google Scholar] [CrossRef]
- Shen, K.; Neusipin, K.; Proletarsky, A. On state estimation of dynamic systems by applying scalar estimation algorithms. In Proceedings of the 2014 IEEE Chinese Guidance, Navigation and Control Conference, Yantai, China, 8–10 August 2014; pp. 124–129. [Google Scholar]
- Meyer, Y. Wavelets, Vibrations and Scalings; American Mathematical Society: Providence, RI, USA, 1998. [Google Scholar]
- Klein, G.; Lindberg, R.E., Jr.; Longman, R.W. Computation of a degree of controllability via system discretization. J. Guid. Control Dyn. 1982, 5, 583–588. [Google Scholar] [CrossRef]









| Parameters | M | m | l | g |
|---|---|---|---|---|
| Value | 0.7 kg | 0.4 kg | 980 | 30 cm |
© 2020 by the authors. Licensee MDPI, Basel, Switzerland. This article is an open access article distributed under the terms and conditions of the Creative Commons Attribution (CC BY) license (http://creativecommons.org/licenses/by/4.0/).
Share and Cite
Zhang, L.; Neusypin, K.A.; Selezneva, M.S. A New Method for Determining the Degree of Controllability of State Variables for the LQR Problem Using the Duality Theorem. Appl. Sci. 2020, 10, 5234. https://doi.org/10.3390/app10155234
Zhang L, Neusypin KA, Selezneva MS. A New Method for Determining the Degree of Controllability of State Variables for the LQR Problem Using the Duality Theorem. Applied Sciences. 2020; 10(15):5234. https://doi.org/10.3390/app10155234
Chicago/Turabian StyleZhang, Lifei, Konstantin Avenirovich Neusypin, and Maria Sergeevna Selezneva. 2020. "A New Method for Determining the Degree of Controllability of State Variables for the LQR Problem Using the Duality Theorem" Applied Sciences 10, no. 15: 5234. https://doi.org/10.3390/app10155234
APA StyleZhang, L., Neusypin, K. A., & Selezneva, M. S. (2020). A New Method for Determining the Degree of Controllability of State Variables for the LQR Problem Using the Duality Theorem. Applied Sciences, 10(15), 5234. https://doi.org/10.3390/app10155234
