A Novel Fiber Optic Sensor for Microparticle Velocity Measurement Using Multicore Fiber
Abstract
1. Introduction
2. Materials and Methods
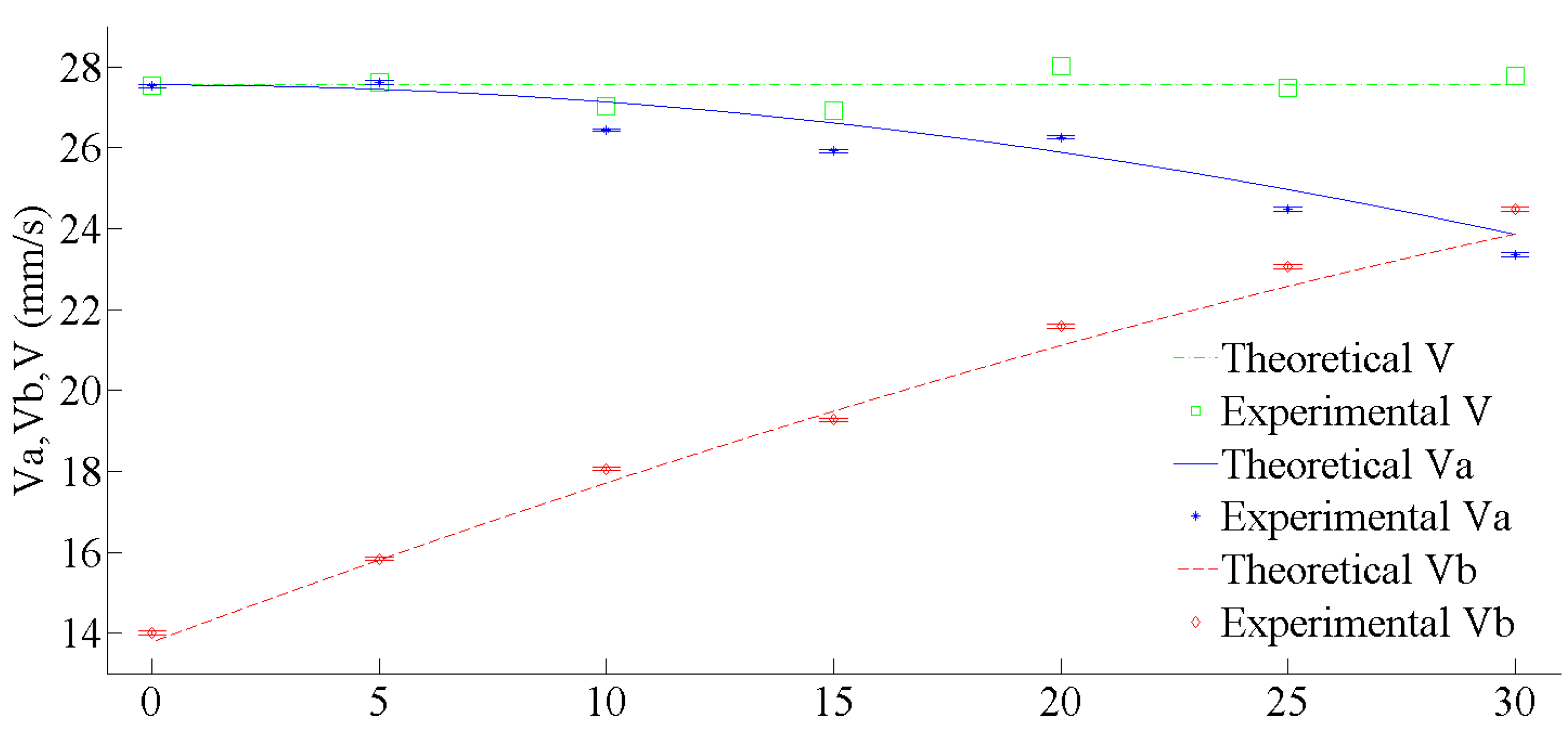
3. Results
4. Discussion
5. Conclusions
Author Contributions
Funding
Conflicts of Interest
References
- Shen, Z.; Cao, J.; Arimoto, R.; Han, Z.; Zhang, R.; Han, Y.; Liu, S.; Okuda, T.; Nakao, S.; Tanaka, S. Ionic composition of TSP and PM2.5 during dust storms and air pollution episodes at Xi’an, China. Atmos. Environ. 2009, 43, 2911–2918. [Google Scholar] [CrossRef]
- Dunn, A.K.; Bolay, H.; Moskowitz, M.A.; Boas, D.A. Dynamic imaging of cerebral blood flow using laser speckle. J. Cereb. Blood Flow Metab. 2001, 21, 195–201. [Google Scholar] [CrossRef] [PubMed]
- Ingolf, M.; Wild, W.; Aschemann, H. Real-time measurement of human blood flow with high temporal and spatial resolution. In Proceedings of the SPIE, San Jose, CA, USA, 14 February 2007; p. 644507. [Google Scholar] [CrossRef]
- Fan, L.; Gao, Y.; Hayakawa, A.; Hochgreb, S. Simultaneous, two-camera, 2d gas-phase temperature and velocity measurements by thermographic particle image velocimetry with ZnO tracers. Exp. Fluids 2017, 58, 1–12. [Google Scholar] [CrossRef]
- Gao, Y.; Yang, X.; Fu, C.; Yang, Y.; Li, Z.; Zhang, H.; Qi, F. 10 kHz simultaneous PIV/PLIF study of the diffusion flame response to periodic acoustic forcing. Appl. Opt. 2019, 58, 112–120. [Google Scholar] [CrossRef] [PubMed]
- Ojo, A.O.; Fond, B.; Abram, C.; Van Wachem, B.G.; Heyes, A.L.; Beyrau, F. Thermographic laser Doppler velocimetry using the phase-shifted luminescence of BAM: Eu2+ phosphor particles for thermometry. Opt. Express 2017, 25, 11833–11843. [Google Scholar] [CrossRef] [PubMed]
- Fond, B.; Abram, C.; Heyes, A.L.; Kempf, A.M.; Beyrau, F. Simultaneous temperature, mixture fraction and velocity imaging in turbulent flows using thermographic phosphor tracer particles. Opt. Express 2012, 20, 22118–22133. [Google Scholar] [CrossRef] [PubMed]
- Ushizaka, T.; Asakura, T. Measurements of flow velocity in a microscopic region using a transmission grating. Appl. Opt. 1983, 22, 1870–1874. [Google Scholar] [CrossRef] [PubMed]
- Liu, J.; Grace, J.R.; Bi, X. Novel multifunctional optical-fiber probe: I. Development and validation. AIChE J. 2003, 49, 1405–1420. [Google Scholar] [CrossRef]
- Zhou, J.; Grace, J.R.; Lim, C.J.; Brereton, C.M.H. Particle velocity profiles in a circulating fluidized bed riser of square cross-section. Chem. Eng. Sci. 1995, 50, 237–244. [Google Scholar] [CrossRef]
- Tayebi, D.; Svendsen, H.F.; Grislingas, A.; Mejdell, T.; Johannessen, K. Dynamics of fluidized-bed reactors. Development and application of a new multi-fiber optical probe. Chem. Eng. Sci. 1999, 54, 2113–2122. [Google Scholar] [CrossRef]
- Tani, N.; Kondo, H.; Mori, M.; Hishida, K.; Maeda, M. Development of fiberscope PIV system by controlling diode laser illumination. Exp. Fluids 2002, 33, 752–758. [Google Scholar] [CrossRef]
- Ma, X.; Deng, S.; Li, X. Microparticle velocity sensing using a conical lens fiber array. Appl. Opt. 2019, 58, 3742–3747. [Google Scholar] [CrossRef]
- Abe, Y.; Shikama, K.; Ono, H.; Yanagi, S.; Takahashi, T. Fan-in/fan-out device employing v-groove substrate for multicore fibre. Electron. Lett. 2015, 51, 1347–1348. [Google Scholar] [CrossRef]
- Li, F.; Zhong, H.; Wang, Y.; Kang, Y.; Huang, D.; Guo, Y. Performance Analysis of Continuous-Variable Quantum Key Distribution with Multi-Core Fiber. Appl. Sci. 2018, 8, 1951. [Google Scholar] [CrossRef]
- Wang, W.; Qiu, S.; Xu, H.; Lin, T.; Meng, F.; Han, Y.; Qi, Y.; Wang, C.; Hou, L. Trench-Assisted Multicore Fiber with Single Supermode Transmission and Nearly Zero Flattened Dispersion. Appl. Sci. 2018, 8, 2483. [Google Scholar] [CrossRef]
- YOFC Company. Multi Core Fiber (MCF). Available online: https://en.yofc.com/index.php/view/2349.html (accessed on 30 November 2018).










| α (°) | Va (mm/s) | Vb (mm/s) | V (mm/s) |
|---|---|---|---|
| 0 | 27.53 | 14.01 | 27.53 |
| 5 | 27.62 | 15.84 | 27.45 |
| 10 | 26.44 | 18.06 | 27.14 |
| 15 | 25.92 | 19.28 | 26.93 |
| 20 | 26.26 | 21.58 | 28.01 |
| 25 | 24.49 | 23.07 | 27.50 |
| 30 | 24.48 | 24.48 | 27.78 |
| Actual Velocity (mm/s) | Velocity Measured by MCF (mm/s) | Relative Error Measured by MCF (%) | Velocity Measured by Fiber Array (mm/s) | Relative Error Measured by Fiber Array (%) |
|---|---|---|---|---|
| 13.07 | 13.25 | 1.38 | 12.58 | 3.75 |
| 15.44 | 15.62 | 1.17 | 15.27 | 1.10 |
| 17.82 | 17.84 | 0.11 | 17.16 | 3.70 |
| 20.2 | 20.4 | 0.99 | 19.76 | 2.18 |
| 22.57 | 22.93 | 1.60 | 23.09 | 2.30 |
| 23.73 | 23.75 | 0.08 | 24.63 | 3.79 |
© 2020 by the authors. Licensee MDPI, Basel, Switzerland. This article is an open access article distributed under the terms and conditions of the Creative Commons Attribution (CC BY) license (http://creativecommons.org/licenses/by/4.0/).
Share and Cite
Ma, X.; Sun, Z.; Luo, H.; Li, X. A Novel Fiber Optic Sensor for Microparticle Velocity Measurement Using Multicore Fiber. Appl. Sci. 2020, 10, 4829. https://doi.org/10.3390/app10144829
Ma X, Sun Z, Luo H, Li X. A Novel Fiber Optic Sensor for Microparticle Velocity Measurement Using Multicore Fiber. Applied Sciences. 2020; 10(14):4829. https://doi.org/10.3390/app10144829
Chicago/Turabian StyleMa, Xin, Zhao Sun, Haimei Luo, and Xinwan Li. 2020. "A Novel Fiber Optic Sensor for Microparticle Velocity Measurement Using Multicore Fiber" Applied Sciences 10, no. 14: 4829. https://doi.org/10.3390/app10144829
APA StyleMa, X., Sun, Z., Luo, H., & Li, X. (2020). A Novel Fiber Optic Sensor for Microparticle Velocity Measurement Using Multicore Fiber. Applied Sciences, 10(14), 4829. https://doi.org/10.3390/app10144829
