A New Online Operational Modal Analysis Method for Vibration Control for Linear Time-Varying Structure
Abstract
1. Introduction
- We simplify the model and coefficients, and describe a transient representation of LTV structures. Furthermore, we design the steps of the PCA-based OMA vibration control method to reduce amplitude of the vibration response.
- We analyze the disadvantages of PCAWF- and ARPCAWF-based OMA for LTV structures, such as the high time complexity, space complexity, time required for matrix decomposition, modal exchange, and low accuracy.
- Integrating the idea of “forgetting factor weighting” and the technology of ERPCA, we propose an ERPCAWF-based OMA method to identify the transient natural frequencies and transient modal shapes of LTV structures using only nonstationary response signals under unmeasured stationary ambient loads. This method is suitable for both SLTV and FLTV structures.
- Through a theoretical comparison among different adaptive PCA-based OMA methods, we show that ERPCAWF-based OMA offers a faster runtime, lower memory consumption, and comparable accuracy while avoiding the ill-posed, singular values of matrix decomposition and modal exchange problems. By enhancing the efficiency and stability of modal parameter identification for LTV structures, this method is more suitable for online, real-time health monitoring and fault diagnosis.
- We analyze the limitations and application scope of ERPCAWF-based OMA for LTV structures.
- We design a three degree-of-freedom (DOF) weakly damped LTV structure to verify the operational modal identification ability of ERPCAWF-based OMA. A comparison of different methods using nonstationary vibration response simulation data shows that ERPCAWF-based OMA is faster, less memory-intensive, and more precise than the ARPCAWF-based OMA method.
2. Transient Representation of LTV Structures
2.1. Dynamics of N-DOF LTV Structures
2.2. Modal Coordinate Decomposition of Vibration Response in N-DOF LTV Structures
2.3. PCA-Based OMA Method for Vibration Control
3. PCAWF- and ARPCAWF-Based OMA Methods and Their Limitations
3.1. Theory of PCAWF
3.2. Theory of ARPCAWF
3.3. PCAWF-Based OMA for LTV Structures
3.4. ARPCAWF-Based OMA for LTV Structures
3.5. Limitations of PCAWF and ARPCAWF-Based OMA for LTV Structures
- When the PCA models are updated using the PCAWF or ARPCAWF algorithm, the PCs and eigenvectors must be calculated through matrix decomposition, which is computationally expensive. Furthermore, the algorithm process requires several large matrices to be stored, and these occupy a large amount of memory. Therefore, PCAWF- and ARPCAWF-based OMA methods have high time and space complexity.
- In the process of dealing with the observed data, the results are always sensitive to observation noise. In the field of mathematics, this is known as an ill-posed problem [43], and matrix decomposition is particularly susceptible to such issues. In practical engineering applications, the crux of solving ill-posed problems is to replace the matrix decomposition method [44]. When a new data vector is added to the PCAWF model, there is a serious risk that the updated matrix will be ill-posed. This may result in biased matrix decomposition, inaccurate PCs and eigenvectors, and poor adaptive PCAWF-based OMA.
- As ARPCAWF recursively updates the autocorrelation matrices rather than all PCA models, it has lower time and space complexity than PCAWF. For the autocorrelation covariance matrix, the recursive solution of the modal parameters requires repeated recursive computations to determine the covariance matrix at the next moment, which consume a lot of time and occupies large amounts of memory. For the PCA solution, if the variance of a variable changes, the characteristic structure of the covariance matrix decomposition will change completely, affecting the load vector assignment. If the mean value of the variable changes, the PC orientation will deviate. However, the PCs and eigenvectors are also calculated by matrix decomposition, thus the problems of matrix decomposition persist.
- PCAWF- and ARPCAWF-based OMA suffer from the problem of modal exchange. For LTV structures, the engineering parameters (mass, stiffness, and damping) change over time, thus the order of each modal contribution rate may vary. Because of this modal exchange, the contribution order is not equal to the frequency order. The modal exchange phenomenon will cause the eigenvalues in the PCA decomposition results to be similar or even the same, and the PCA method based on singular value decomposition or eigenvalue decomposition appears singular or ill-conditioned, leading to a reduction in the accuracy of recognition results or even wrong results [34]. However, the order of the mode identified by PCA depends on its contribution rather than its frequency. In PCAWF- and ARPCAWF-based OMA, the eigenvectors and PCs are calculated by eigenvalue decomposition or singular value decomposition of the autocorrelation matrix and re-ordered according to the associated eigenvalues.
4. ERPCAWF-Based OMA Method for LTV Structures
4.1. Theory of ERPCAWF
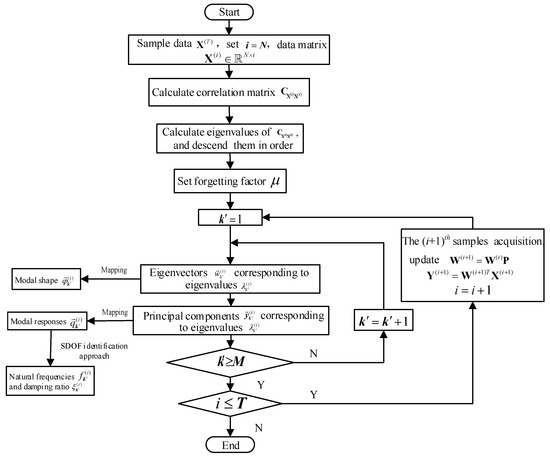
4.2. ERPCAWF-Based OMA for LTV Structures
4.3. Performance Analysis of ERPCAWF-Based OMA and Its Advantages
4.4. Limitations and Application Scope of ERPCAWF-Based OMA for LTV Structures
5. Simulations
5.1. Description of LTV Three-DOF System
5.2. Theoretical Mode Solution
5.3. Modal Assurance Criterion
5.4. LTV Three-DOF Simulation Results
5.5. Analysis of Modal Identification Results
6. Conclusions and Prospects
Author Contributions
Funding
Conflicts of Interest
References
- Huang, Z.; Li, Y.; Hua, X.; Chen, Z.; Wen, Q. Automatic Identification of Bridge Vortex-Induced Vibration Using Random Decrement Method. Appl. Sci. 2019, 9, 2049. [Google Scholar] [CrossRef]
- Lee, J. Estimation Modal Parameter Variation with Respect to Internal Energy Variation Based on the Iwan Model. Appl. Sci. 2019, 9, 4290. [Google Scholar] [CrossRef]
- Rainieri, C.; Fabbrocino, G. Operational Modal Analysis of Civil Engineering Structures; Springer: New York, NY, USA, 2014; Volume 142, p. 143. [Google Scholar]
- Neu, E.; Janser, F.; Khatibi, A.A.; Braun, C.; Orifici, A.C. Operational Modal Analysis of a wing excited by transonic flow. Aerosp. Sci. Technol. 2016, 49, 73–79. [Google Scholar] [CrossRef]
- Ramnath, R.V. Multiple Scales Theory and Aerospace Applications; American Institute of Aeronautics and Astronautics: Fairfax, VA, USA, 2010. [Google Scholar]
- Zhou, S.D.; Ma, Y.C.; Liu, L.; Kang, J.; Ma, Z.S.; Yu, L. Output-only modal parameter estimator of linear time-varying structural systems based on vector TAR model and least squares support vector machine. Mech. Syst. Signal Process. 2018, 98, 722–755. [Google Scholar] [CrossRef]
- Klepka, A.; Uhl, T. Identification of modal parameters of non-stationary systems with the use of wavelet based adaptive filtering. Mech. Syst. Signal Process. 2014, 47, 21–34. [Google Scholar] [CrossRef]
- Ghanem, R.; Romeo, F. A wavelet-based approach for the identification of linear time-varying dynamical systems. J. Sound Vib. 2000, 234, 555–576. [Google Scholar] [CrossRef]
- Peng, Z.; Peter, W.T.; Chu, F. A comparison study of improved Hilbert–Huang transform and wavelet transform: Application to fault diagnosis for rolling bearing. Mech. Syst. Signal Process. 2005, 19, 974–988. [Google Scholar] [CrossRef]
- Chen, J.D.; Loh, C.H. Two-stage damage detection algorithms of structure using modal parameters identified from recursive subspace identification. Earthq. Eng. Struct. Dyn. 2018, 47, 573–593. [Google Scholar] [CrossRef]
- Ma, Z.S.; Liu, L.; Zhou, S.D.; Yu, L.; Naets, F.; Heylen, W.; Desmet, W. Parametric output-only identification of time-varying structures using a kernel recursive extended least squares TARMA approach. Mech. Syst. Signal Process. 2018, 98, 684–701. [Google Scholar] [CrossRef]
- Lin, C.; Soong, T.; Natke, H. Real-time system identification of degrading structures. J. Eng. Mech. 1990, 116, 2258–2274. [Google Scholar] [CrossRef]
- Zadeh, L.A. Frequency analysis of variable networks. Proc. IRE 1950, 38, 291–299. [Google Scholar] [CrossRef]
- Wang, C.; Wang, J.; Zhang, T. Operational modal analysis for slow linear time-varying structures based on moving window second order blind identification. Signal Process. 2017, 133, 169–186. [Google Scholar] [CrossRef]
- Cinquemani, S.; Resta, F. A mechanical approach to the design of independent modal space control for vibration suppression. J. Vib. Acoust. 2013, 135, 051002. [Google Scholar] [CrossRef]
- Mohammadpour, J.; Scherer, C.W. Control of Linear Parameter Varying Systems with Applications; Springer: New York, NY, USA, 2012. [Google Scholar]
- Chen, Y.; Hu, X.; Fan, W.; Bouguila, N.; Wang, C.; Du, J.; Li, H. A fast clustering algorithm based on pruning unnecessary distance computations in DBSCAN for high-dimensional data. Pattern Recogn. 2018, 83, 375–387. [Google Scholar] [CrossRef]
- Chen, Y.; Hu, X.; Fan, W.; Shen, L.; Zhang, Z.; Liu, X.; Du, J.; Li, H.; Chen, Y.; Li, H. Fast density peak clustering for large scale data based on kNN. Knowl.-Based Syst. 2020, 187, 104824. [Google Scholar] [CrossRef]
- Wang, T.; Liang, Y.; Jia, W.; Arif, M.; Liu, A.; Xie, M. Coupling resource management based on fog computing in smart city systems. J. Netw. Comput. Appl. 2019, 135, 11–19. [Google Scholar] [CrossRef]
- Bellino, A.; Fasana, A.; Garibaldi, L.; Marchesiello, S. PCA-based detection of damage in time-varying systems. Mech. Syst. Signal Process. 2010, 24, 2250–2260. [Google Scholar] [CrossRef]
- Nomikos, P.; MacGregor, J.F. Monitoring batch processes using multiway principal component analysis. AIChE J. 1994, 40, 1361–1375. [Google Scholar] [CrossRef]
- Wang, C.; Gou, J.; Bai, J.; Guirong, Y. Modal paramether identification with principal component analysis. J. Xi’an Jiaotong Univ. 2013, 47, 97–104. [Google Scholar]
- Han, S.; Feeny, B. Application of proper orthogonal decomposition to structural vibration analysis. Mech. Syst. Signal Process. 2003, 17, 989–1001. [Google Scholar] [CrossRef]
- Kerschen, G.; Poncelet, F.; Golinval, J.C. Physical interpretation of independent component analysis in structural dynamics. Mech. Syst. Signal Process. 2007, 21, 1561–1575. [Google Scholar] [CrossRef]
- Wang, C.; Guan, W.; Gou, J.; Hou, F.; Bai, J.; Yan, G. Principal component analysis based three-dimensional operational modal analysis. Int. J. Appl. Electromagn. Mech. 2014, 45, 137–144. [Google Scholar] [CrossRef]
- Feeny, B.; Kappagantu, R. On the physical interpretation of proper orthogonal modes in vibrations. J. Sound Vib. 1998, 211, 607–616. [Google Scholar] [CrossRef]
- Kerschen, G.; Golinval, J.C.; Vakakis, A.F.; Bergman, L.A. The method of proper orthogonal decomposition for dynamical characterization and order reduction of mechanical systems: An overview. Nonlinear Dyn. 2005, 41, 147–169. [Google Scholar] [CrossRef]
- Wold, S. Exponentially weighted moving principal components analysis and projections to latent structures. Chemom. Intell. Lab. Syst. 1994, 23, 149–161. [Google Scholar] [CrossRef]
- Wang, X.; Kruger, U.; Irwin, G.W. Process monitoring approach using fast moving window PCA. Ind. Eng. Chem. Res. 2005, 44, 5691–5702. [Google Scholar] [CrossRef]
- Jin, S.S.; Jung, H.J. Vibration-based structural health monitoring using adaptive statistical method under varying environmental condition. In Proceedings of the International Society for Optics and Photonics, Health Monitoring of Structural and Biological Systems, San Diego, CA, USA, 9 March 2014; Volume 9064, p. 90640T. [Google Scholar]
- Li, W.; Yue, H.H.; Valle-Cervantes, S.; Qin, S.J. Recursive PCA for adaptive process monitoring. J. Process Control 2000, 10, 471–486. [Google Scholar] [CrossRef]
- Erdogmus, D.; Rao, Y.N.; Peddaneni, H.; Hegde, A.; Principe, J.C. Recursive principal components analysis using eigenvector matrix perturbation. EURASIP J. Appl. Signal Process. 2004, 2004, 2034–2041. [Google Scholar] [CrossRef]
- Guan, W.; Wang, C.; Wang, T.; Zhang, H.; Luo, X.; Xiang, L.; Liu, Y.; Xie, X. Operational modal analysis for linear time-varying continuous dynamic structure based on LMPCA. Int. J. Appl. Electromagn. Mech. 2016, 52, 701–709. [Google Scholar] [CrossRef]
- Wang, C.; Guan, W.; Wang, J.; Zhong, B.; Lai, X.; Chen, Y.; Xiang, L. Adaptive operational modal identification for slow linear time-varying structures based on frozen-in coefficient method and limited memory recursive principal component analysis. Mech. Syst. Signal Process. 2018, 100, 899–925. [Google Scholar] [CrossRef]
- Zhang, T.; Wang, C.; Wang, J.; Chen, Y.; Zhang, Y. Moving window self-iteration PCE based OMA for slow linear time-varying structures. J. Vibroeng. 2017, 19, 4440–4458. [Google Scholar]
- Guan, W.; Wang, C.; Chen, D.; Luo, X.; Su, F. Recursive principal component analysis with forgetting factor for operational modal analysis of linear time-varying system. Int. J. Appl. Electromagn. Mech. 2016, 52, 999–1006. [Google Scholar] [CrossRef]
- Ni, Z. Vibration Mechanics; Xi’an Jiaotong University Press: Xi’an, China, 1989; pp. 277–286. [Google Scholar]
- Chambers, D.B.; Osborne, R.V.; Garva, A.L. Choosing an alpha radiation weighting factor for doses to non-human biota. J. Environ. Radioact. 2006, 87, 1–14. [Google Scholar] [CrossRef] [PubMed]
- Yoshizawa, N.; Sato, O.; Takagi, S.; Furihata, S.; Iwai, S.; Uehara, T.; Tanaka, S.I.; Sakamoto, Y. External radiation conversion coefficients using radiation weighting factor and quality factor for neutron and proton from 20 MeV to 10 GeV. J. Nuclear Sci. Technol. 1998, 35, 928–942. [Google Scholar] [CrossRef][Green Version]
- Darwish, M.; Moukalled, F. The normalized weighting factor method: A novel technique for accelerating the convergence of high-resolution convective schemes. Numer. Heat Transf. 1996, 30, 217–237. [Google Scholar] [CrossRef]
- Liu, K. Extension of modal analysis to linear time-varying systems. J. Sound Vib. 1999, 226, 149–167. [Google Scholar] [CrossRef]
- Yang, B. Projection approximation subspace tracking. IEEE Trans. Signal Process. 1995, 43, 95–107. [Google Scholar] [CrossRef]
- Tan, Z.H.; Zhang, Y.P.; Liang, N.; Hsia, Y.J.; Zhang, Y.J.; Zhou, G.Y.; Li, Y.L.; Juang, J.Y.; Chu, H.S.; Yan, J.H.; et al. An observational study of the carbon-sink strength of East Asian subtropical evergreen forests. Environ. Res. Lett. 2012, 7, 044017. [Google Scholar] [CrossRef]
- Liu, C.S.; Hong, H.K.; Atluri, S.N. Novel algorithms based on the conjugate gradient method for inverting ill-conditioned matrices, and a new regularization method to solve ill-posed linear systems. Comput. Model. Eng. Sci. CMES 2010, 60, 279. [Google Scholar]
- Ma, C.; Zhang, X.; Luo, Y.; Zhang, C. Dynamic analysis on a fluid-structure coupling system with variable mass in a rectangular tank. J. Xi’an Jiaotong Univ. 2014, 48, 109–116. [Google Scholar]
- Ma, C.; Zhang, X.; Luo, Y.; Zhang, S. Dynamic responses for a fluid-structure coupling system with variable mass in a tank of spacecraft. J. Aerosp. Power 2015, 30, 736–745. [Google Scholar]
- Garcia, G.; Tarbouriech, S.; Bernussou, J. Finite-time stabilization of linear time-varying continuous systems. IEEE Trans. Autom. Control 2009, 54, 364–369. [Google Scholar] [CrossRef]
- Everall, P.; Hunt, G.W. Mode jumping in the buckling of struts and plates: A comparative study. Int. J. Non-Linear Mech. 2000, 35, 1067–1079. [Google Scholar] [CrossRef]
- Riks, E.; Rankin, C.C.; Brogan, F.A. On the solution of mode jumping phenomena in thin-walled shell structures. Comput. Methods Appl. Mech. Eng. 1996, 136, 59–92. [Google Scholar] [CrossRef]
- Zhou, J.; Yu, K.; Yang, B. Methods of time-varying structural parameter identification. Adv. Mech. 2000, 30, 370–377. [Google Scholar]
- Magalhães, F.; Caetano, E.; Cunha, Á. Operational modal analysis and finite element model correlation of the Braga Stadium suspended roof. Eng. Struct. 2008, 30, 1688–1698. [Google Scholar] [CrossRef]












| Algorithm-Based OMA | Time Complexity | Space Complexity | Modal Exchange | Number of Matrix Decomposition | Accuracy Comparison | Applicable Structure |
|---|---|---|---|---|---|---|
| Exist | T | Meet the demand | SLTV and FLTV | |||
| Exist | T | Similar as PCAWF | SLTV and FLTV | |||
| Avoid | 1 | Best | SLTV and FLTV | |||
| , | , | Exist | Meet the demand | SLTV | ||
| Exist | Similar as LMPCA | SLTV | ||||
| , | , | Exist | 0 | Better than LMPCA | SLTV |
| Order | First Order | Second Order | Third Order |
|---|---|---|---|
| ARPCAWF/ERPCAWF MAC value (112.775 s) | 0.8481/0.9998 | 0.8410/0.9996 | 0.9806/0.9998 |
| ARPCA/ERPCA MAC value (112.775 s) | 0.8481/0.9998 | 0.8410/0.9996 | 0.9806/0.9998 |
| ARPCAWF/ERPCAWF MAC value (581.4 s) | 0.9145/0.9996 | 0.8170/0.9957 | 0.8579/0.9961 |
| ARPCA/ERPCA MAC value (581.4 s) | 0.9306/0.9999 | 0.8503/0.9946 | 0.9162/0.9947 |
| ARPCAWF/ERPCAWF MAC value (1275.3 s) | 0.9151/1.0000 | 0.7696/0.6180 | 0.7626/0.6198 |
| ARPCA/ERPCA MAC value (1275.3 s) | 0.9367/0.9999 | 0.6044/0.8994 | 0.6521/0.8984 |
| ARPCAWF/ERPCAWF MAC value (1987.2 s) | 0.9183/0.9999 | 0.8368/0.8582 | 0.8232/0.8603 |
| ARPCA/ERPCA MAC value (1987.2 s) | 0.9302/0.9999 | 0.5617/0.6381 | 0.5744/0.6352 |
| Method | Time Spent | Space Requirement |
|---|---|---|
| ARPCAWF-based OMA | 23.141316 s | 41.1 MB |
| ERPCAWF-based OMA | 17.958531 s | 32.6 MB |
| ARPCA-based OMA | 23.168523 s | 41.2 MB |
| ERPCA-based OMA | 18.134408 s | 33.6 MB |
© 2019 by the authors. Licensee MDPI, Basel, Switzerland. This article is an open access article distributed under the terms and conditions of the Creative Commons Attribution (CC BY) license (http://creativecommons.org/licenses/by/4.0/).
Share and Cite
Wang, C.; Huang, H.; Lai, X.; Chen, J. A New Online Operational Modal Analysis Method for Vibration Control for Linear Time-Varying Structure. Appl. Sci. 2020, 10, 48. https://doi.org/10.3390/app10010048
Wang C, Huang H, Lai X, Chen J. A New Online Operational Modal Analysis Method for Vibration Control for Linear Time-Varying Structure. Applied Sciences. 2020; 10(1):48. https://doi.org/10.3390/app10010048
Chicago/Turabian StyleWang, Cheng, Haiyang Huang, Xiongming Lai, and Jianwei Chen. 2020. "A New Online Operational Modal Analysis Method for Vibration Control for Linear Time-Varying Structure" Applied Sciences 10, no. 1: 48. https://doi.org/10.3390/app10010048
APA StyleWang, C., Huang, H., Lai, X., & Chen, J. (2020). A New Online Operational Modal Analysis Method for Vibration Control for Linear Time-Varying Structure. Applied Sciences, 10(1), 48. https://doi.org/10.3390/app10010048

