Teleconference Use among Office Workers: An Interorganizational Comparison of an Extended Theory of Planned Behavior Model
Abstract
:1. Introduction
1.1. Theory of Planned Behavior
1.2. Organizational Context
2. Methods
2.1. Participants and Procedure
| Total | NGO ZH | Company ZH | University LB | Company LB | |
|---|---|---|---|---|---|
| Sex (% female) | 54% | 62% | 41% | 69% | 44% |
| Education (% higher education) | 79% | 81% | 78% | 82% | 75% |
| Age (years) | 42 | 43 | 42 | 40 | 46 |
| SD | 10.9 | 9.8 | 10.9 | 11.5 | 10.3 |
2.2. Measures
2.2.1. Teleconference Use
2.2.2. Intention
2.2.3. Attitude
2.2.4. Perceived Norms
2.2.5. Perceived Control
2.2.6. Habit
3. Results
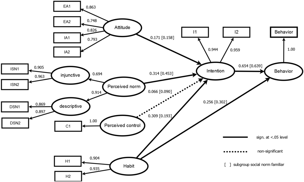
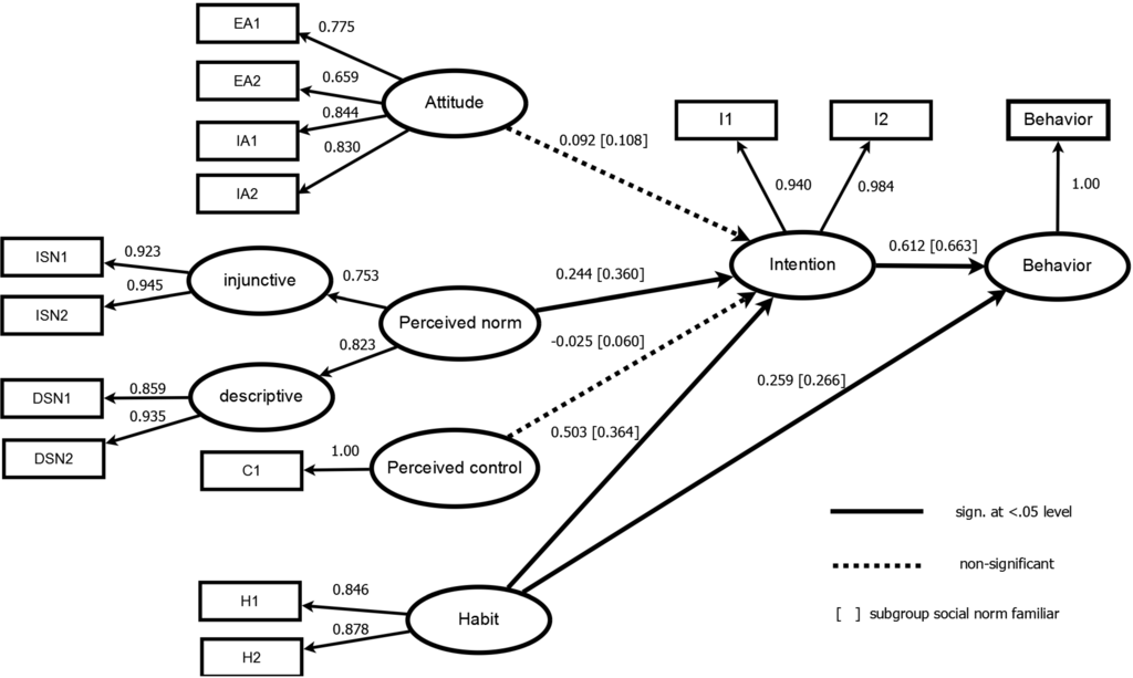
3.1. Domestic and International Teleconference Use: Theory of Planned Behavior
| Total | NGO ZH | Company ZH | University LB | Company LB | F | p-value | η2 | |
|---|---|---|---|---|---|---|---|---|
| International teleconferencing | 2.13 | 1.91 | 2.40 | 1.64 | 3.56 | 28.63 | <0.001 | 0.212 |
| SD | 1.27 | 1.11 | 1.22 | 1.01 | 1.31 | 2.63 | ns. | - |
| N | 323 | 149 | 57 | 78 | 39 | - | - | |
| Domestic teleconferencing | 2.14 | 1.60 | 2.23 | 1.57 | 3.43 | 41.80 | <0.001 | 0.238 |
| SD | 1.24 | 0.89 | 1.16 | 0.87 | 1.37 | 1.34 | ns. | - |
| N | 404 | 95 | 184 | 69 | 58 | - | - | - |
| Domestic teleconferencing | International teleconferencing | |||
|---|---|---|---|---|
| M | SD | M | SD | |
| N | 404 | 323 | ||
| Intention (I1) | 2.62 | 1.14 | 2.60 | 1.16 |
| Intention (I2) | 2.51 | 1.15 | 2.49 | 1.14 |
| (Instrumental) attitude (IA1) | 3.93 | 1.04 | 4.07 | 1.03 |
| (Experiential) attitude (EA2) | 3.43 | 1.12 | 3.47 | 1.12 |
| (Instrumental) attitude (IA2) | 3.94 | .94 | 4.15 | .91 |
| (Experiential) attitude (EA2) | 3.47 | 1.11 | 3.33 | 1.18 |
| Injunctive norm (ISN1) | 3.15 | 1.05 | 3.25 | 1.07 |
| Injunctive norm (ISN2) | 3.04 | 1.00 | 3.10 | 1.00 |
| Descriptive norm (DSN1) | 3.01 | .87 | 2.94 | .92 |
| Descriptive norm (DSN2) | 2.85 | .89 | 2.87 | .88 |
| Perceived control (C1) | 3.50 | 1.20 | 3.57 | 1.166 |
| Habit (H1) | 2.39 | 1.33 | 2.81 | 1.441 |
| Habit (H2) | 2.22 | 1.34 | 2.23 | 1.353 |
| Model | χ2 | SB-χ2 | df | Δχ2 | Δdf | Δp | CFI | TLI | RMSEA | SRMR | Scaling Correct. Factor |
|---|---|---|---|---|---|---|---|---|---|---|---|
| International Teleconferencing | |||||||||||
| 1. CFA total sample | - | 167.130 | 54 | - | - | - | 0.959 | 0.940 | 0.081 | 0.039 | - |
| 2. SEM total sample | - | 179.982 | 65 | - | - | - | 0.962 | 0.947 | 0.074 | 0.038 | - |
| Domestic Teleconferencing | |||||||||||
| 1. CFA total sample | - | 128.558 | 54 | - | - | - | 0.978 | 0.969 | 0.058 | 0.032 | - |
| 2. SEM total sample | - | 152.567 | 65 | - | - | - | 0.977 | 0.968 | 0.058 | 0.032 | - |
| Domestic, Multigroup by Region | |||||||||||
| 3r. Region, configural | 242.994 | 219.380 | 130 | - | - | 0.977 | 0.968 | 0.058 | 0.038 | 1.108 | |
| 4r. Region, equal loadings a | 250.37 | 225.455 | 138 | 6.360 | 8 | >0.10 | 0.977 | 0.970 | 0.056 | 0.040 | 1.111 |
| 5r. Region, equal intercepts | 335.073 | 258.632 | 143 | 90.274 | 13 | <0.001 | 0.970 | 0.962 | 0.063 | 0.077 | 1.100 |
| Domestic, Multigroup by Sector | |||||||||||
| 3s. Sector, configural | 231.494 | 209.448 | 130 | - | - | 0.978 | 0.970 | 0.055 | 0.039 | 1.105 | |
| 4s. Sector, equal loadings a | 255.389 | 229.38 | 138 | 19.224 | 8 | <0.05 | 0.975 | 0.967 | 0.057 | 0.051 | 1.113 |
| 5s. Sector, equal intercepts | 335.073 | 304.883 | 143 | 99.691 | 13 | <0.001 | 0.956 | 0.944 | 0.075 | 0.145 | 1.099 |
| Behavior | Intention | Attitude | Perceived norm | Injunctive norm | Descriptive norm | Perceived control | Habit | |
|---|---|---|---|---|---|---|---|---|
| Behavior | 1.00 | 0.80 | 0.35 | 0.58 | 0.44 | 0.48 | 0.35 | 0.69 |
| Intention | 0.82 | 1.00 | 0.39 | 0.64 | 0.48 | 0.52 | 0.36 | 0.71 |
| Attitude | 0.48 | 0.52 | 1.00 | 0.37 | 0.28 | 0.31 | 0.39 | 0.43 |
| Perceived norm | 0.62 | 0.65 | 0.48 | 1.00 | 0.75 | 0.82 | 0.41 | 0.73 |
| Inj. norm | 0.43 | 0.45 | 0.34 | 0.69 | 1.00 | 0.62 | 0.31 | 0.55 |
| Descr. norm | 0.56 | 0.60 | 0.44 | 0.91 | 0.63 | 1.00 | 0.34 | 0.60 |
| Perc. control | 0.37 | 0.40 | 0.41 | 0.38 | 0.26 | 0.35 | 1.00 | 0.50 |
| Habit | 0.69 | 0.67 | 0.54 | 0.75 | 0.52 | 0.68 | 0.45 | 1.00 |


3.2. Domestic Teleconference Use: Organizational Context
3.2.1. Configural Model
3.2.2. Factor Loadings
| Model | χ2 | SB-χ2 | df | Δχ2 | Δdf | Δp | CFI | TLI | RMSEA | SRMR | Scaling Correct. factor |
|---|---|---|---|---|---|---|---|---|---|---|---|
| Multigroup by Region | |||||||||||
| 2ri. Partial equal intercepts FA | 255.587 | 231.421 | 134 | 12.929 | 4 | <0.05 | 0.975 | 0.966 | 0.060 | 0.054 | 1.104 |
| 2rii. Partial equal intercepts FSI | 252.482 | 228.236 | 132 | 9.721 | 2 | <0.01 | 0.975 | 0.966 | 0.060 | 0.044 | 1.106 |
| 2riii. Partial equal intercepts FSD | 251.418 | 227.372 | 132 | 8.631 | 2 | <0.05 | 0.975 | 0.966 | 0.060 | 0.050 | 1.106 |
| 2riv. Partial equal intercepts FSE | 256.157 | 231.307 | 131 | 13.473 | 1 | <0.001 | 0.974 | 0.964 | 0.062 | 0.048 | 1.107 |
| 2rv. Partial equal intercepts FH | 271.568 | 245.303 | 132 | 27.422 | 2 | <0.001 | 0.971 | 0.960 | 0.065 | 0.084 | 1.107 |
| 2rvi. Partial equal intercepts FI | 246.256 | 222.644 | 132 | 3.342 | 2 | >0.10 | 0.977 | 0.968 | 0.058 | 0.043 | 1.106 |
| Multigroup by Sector | |||||||||||
| 1si. Partial equal loadings FA | 244.554 | 220.419 | 133 | 10.185 | 3 | <0.05 | 0.976 | 0.967 | 0.057 | 0.042 | 1.109 |
| 1sii. Partial equal loadings FSI | 231.678 | 208.645 | 131 | 0.105 | 1 | >0.10 | 0.979 | 0.971 | 0.054 | 0.039 | 1.110 |
| 1siii. Partial equal loadings FSD | 232.496 | 210.469 | 131 | 0.907 | 1 | >0.10 | 0.978 | 0.970 | 0.055 | 0.039 | 1.105 |
| 1siv. Partial equal loadings FSN | 237.135 | 214.495 | 131 | 4.564 | 1 | <0.05 | 0.977 | 0.968 | 0.056 | 0.044 | 1.106 |
| 1sv. Partial equal loadings FH | 234.452 | 212.078 | 131 | 2.677 | 1 | >0.10 | 0.978 | 0.969 | 0.055 | 0.040 | 1.105 |
| 1svi. Partial equal loadings FI | 231.499 | 209.503 | 131 | 0.005 | 1 | >0.10 | 0.979 | 0.970 | 0.054 | 0.039 | 1.105 |
| 2si. Partial equal intercepts FA | 267.153 | 242.418 | 134 | 35.499 | 4 | <0.001 | 0.970 | 0.960 | 0.063 | 0.067 | 1.102 |
| 2sii. Partial equal intercepts FSI | 237.564 | 215.237 | 132 | 5.842 | 2 | >0.05 | 0.977 | 0.969 | 0.056 | 0.044 | 1.104 |
| 2siii. Partial equal intercepts FSD | 267.11 | 241.916 | 132 | 34.279 | 2 | <0.001 | 0.970 | 0.959 | 0.064 | 0.071 | 1.104 |
| 2siv. Partial equal intercepts FSE | 252.34 | 228.349 | 131 | 18.865 | 1 | <0.001 | 0.973 | 0.963 | 0.061 | 0.049 | 1.105 |
| 2svi. Partial equal intercepts FH | 306.385 | 277.255 | 132 | 67.775 | 2 | <0.001 | 0.960 | 0.945 | 0.074 | 0.113 | 1.105 |
| 2svii. Partial equal intercepts FI | 278.407 | 252.03 | 132 | 42.455 | 2 | <0.001 | 0.967 | 0.955 | 0.067 | 0.083 | 1.105 |
3.2.3. Equality of Intercepts
4. Discussion
4.1. Study Limitations and Future Research
4.2. Implications for Practice
5. Conclusions
Author Contributions
Conflicts of Interest
References
- Beaverstock, J.V.; Derudder, B.; Faulconbridge, J.R.; Witlox, F. International business travel: Some explorations. Geogra. Ann. Ser. B Hum. Geogr. 2009, 91B, 193–202. [Google Scholar]
- Elliot, S. Transdisciplinary perspectives on environmental sustainability: A resource base and framework for IT-enabled business transformation. MIS Q. 2011, 35, 197–236. [Google Scholar]
- Rhoads, M. Face-to-face and computer-mediated communication: What does theory tell us and what have we learned so far? J. Plan. Lit. 2010, 25, 111–122. [Google Scholar] [CrossRef]
- Arnfalk, P.; Kogg, B. Service transformation—Managing a shift from business travel to virtual meetings. J. Clean. Prod. 2003, 11, 859–872. [Google Scholar] [CrossRef]
- Lu, J.L.; Peeta, S. Analysis of the factors that influence the relationship between business air travel and videoconferencing. Transp. Res. Part A:Policy Pract. 2009, 43, 709–721. [Google Scholar] [CrossRef]
- Simon, A.F. Computer-mediated communication: Task performance and satisfaction. J. Soc. Psychol. 2006, 146, 349–379. [Google Scholar] [CrossRef]
- Aguilera, A. Business travel and mobile workers. Transp. Res. Part a-Policy Pract. 2008, 42, 1109–1116. [Google Scholar] [CrossRef]
- Davies, Z.G.; Armsworth, P.R. Making an impact: The influence of policies to reduce emissions from aviation on the business travel patterns of individual corporations. Energy Policy 2010, 38, 7634–7638. [Google Scholar] [CrossRef]
- Ajzen, I. The theory of planned behaviour: Reactions and reflections. Psychol. Health 2011, 26, 1113–1127. [Google Scholar] [CrossRef]
- Toffel, M.W.; Horvath, A. Environmental implications of wireless technologies: News delivery and business meetings. Environ. Sci. Technol. 2004, 38, 2961–2970. [Google Scholar] [CrossRef]
- De Groot, G.M.; Morgenstern, P.P. Energieverbruik en Besparingspotentieel Bedrijven en Instellingen (Energy Use and Saving Potential Companies and Institutions); RIVM (National Institute for Public Health and the Environment): Bilthoven, The Netherlands, 2009.
- Anderson, J.; Ashraf, N.; Douther, C.; Jack, M.A. Presence and usability in shared space virtual conferencing: A participatory design study. Cyberpsychol. Behav. 2001, 4, 287–305. [Google Scholar] [CrossRef]
- Anderson, A.H.; McEwan, R.; Bal, J.; Carletta, J. Virtual team meetings: An analysis of communication and context. Comput. Hum. Behav. 2007, 23, 2558–2580. [Google Scholar] [CrossRef]
- Kok, G.; Lo, S.H.; Peters, G.J.Y.; Ruiter, R.A.C. Changing energy-related behavior: An Intervention Mapping approach. Energy Policy 2011, 39, 5280–5286. [Google Scholar] [CrossRef]
- Okereke, C.; Wittneben, B.; Bowen, F. Climate change: Challenging business, transforming politics. Bus. Soc. 2012, 51, 7–30. [Google Scholar] [CrossRef]
- Armitage, C.J.; Conner, M. Efficacy of the theory of planned behaviour: A meta-analytic review. Br. J. Soc. Psychol. 2001, 40, 471–499. [Google Scholar] [CrossRef]
- Fishbein, M.; Ajzen, I. Predicting and Changing Behavior: The Reasoned Action Approach; Taylor & Francis Group: New York, NY, USA, 2010. [Google Scholar]
- Gardner, B.; Abraham, C. Psychological correlates of car use: A meta-analysis. Transp. Res. Part F:Traffic Psychol. Behav. 2008, 11, 300–311. [Google Scholar] [CrossRef]
- Bamberg, S.; Hunecke, M.; Blobaum, A. Social context, personal norms and the use of public transportation: Two field studies. J. Environ. Psychol. 2007, 27, 190–203. [Google Scholar] [CrossRef]
- Chen, C.F.; Lai, W.T. The effects of rational and habitual factors on mode choice behaviors in a motorcycle-dependent region: Evidence from Taiwan. Transp. Policy 2011, 18, 711–718. [Google Scholar] [CrossRef]
- Schultz, P.W.; Nolan, J.M.; Cialdini, R.B.; Goldstein, N.J.; Griskevicius, V. The constructive, destructive and reconstructive power of social norms. Psychol. Sci. 2007, 18, 429–434. [Google Scholar] [CrossRef]
- Siero, S.; Boon, M.E.; Kok, G.J.; Siero, F.W.; Veen, P. Implementatie van energiebesparend gedrag in een grote organisatie. M&O, Tijdschrift voor Organisatiekunde en Sociaal Beleid 1984, 38, 323–338. [Google Scholar]
- Bandura, A. Self-Efficacy: The Exercise of Control; Worth Publishers: New York, NY, USA, 1997. [Google Scholar]
- Ajzen, I. The theory of planned behavior. Organ. Behav. Hum. Decis. Processes 1991, 50, 179–211. [Google Scholar] [CrossRef]
- Verplanken, B.; Orbell, S. Reflections on past behavior: A self-report index of habit strength. J. Appl. Soc. Psychol. 2003, 33, 1313–1330. [Google Scholar] [CrossRef]
- Wood, W.; Tam, L.; Guerrero Witt, M. Changing circumstances, disrupting habits. J. Pers. Soc. Psychol. 2005, 88, 918–933. [Google Scholar] [CrossRef]
- Bamberg, S.; Ajzen, I.; Schmidt, P. Choice of travel mode in the theory of planned behavior: The roles of past behavior, habit, and reasoned action. Basic Appl. Soc. Psychol. 2003, 25, 175–187. [Google Scholar] [CrossRef]
- Davis, F.D. Perceived usefulness, perceived ease of use, and user acceptance of information technologies. MIS Q. 1989, 13, 319–340. [Google Scholar] [CrossRef]
- Legris, P.; Ingham, J.; Collerette, P. Why do people use information technology? A critical review of the technology acceptance model. Inf. Manag. 2003, 40, 191–204. [Google Scholar] [CrossRef]
- Taylor, S.; Todd, P.A. Understanding information technology usage: A test of competing models. Inf. Syst. Res. 1995, 6, 144–176. [Google Scholar] [CrossRef]
- Mathieson, K. Predicting user intentions: Comparing the technology acceptance model with the theory of planned behavior. Inf. Syst. Res. 1991, 2, 173–191. [Google Scholar] [CrossRef]
- Gallo, P.J.; Christensen, L.J. Firm size matters: An empirical investigation of organizational size and ownership on sustainability-related behaviors. Bus. Soc. 2011, 50, 315–349. [Google Scholar] [CrossRef]
- Nilsson, A.; von Borgstede, C.; Biel, A. Willingness to accept climate change strategies: The effect of values and norms. J. Environ. Psychol. 2004, 24, 267–277. [Google Scholar] [CrossRef]
- CBS, PBL, UR W. Bevolkingsomvang en aantal huishoudens, 1980–2010. Secondary Bevolkingsomvang en aantal huishoudens, 1980–2010. Available online: http://www.compendiumvoordeleefomgeving.nl/indicatoren/nl0001-Bevolkingsomvang-en-huishoudens.html?i=15–12 (accessed on 3 January 2012).
- Chen, C.F.; Chao, W.H. Habitual or reasoned? Using the theory of planned behavior, technology acceptance model, and habit to examine switching intentions toward public transit. Transp. Res. Part F: Traffic Psychol. Behav. 2011, 14, 128–137. [Google Scholar] [CrossRef]
- Lo, S.H.; van Breukelen, G.J.P.; Peters, G.J.Y.; Kok, G. Proenvironmental travel behaviors among office workers: A qualitative study of individual and organizational determinants. Transp. Res. Part A: Policy Pract. 2011, 56, 11–22. [Google Scholar]
- Wright, C.; Nyberg, D.; Grant, D. “Hippies on the third floor”: Climate change, narrative identity and the micro-politics of corporate environmentalism. Organ. Stud. 2012, 33, 1451–1475. [Google Scholar] [CrossRef]
- Sturgis, P.; Roberts, C.; Smith, P. Middle alternatives revisited: How the neither/nor response acts as a way of saying “I Don’t Know”? Sociol. Methods Res. 2012. [Google Scholar] [CrossRef]
- Muthén, L.K.; Muthén, B.O. Mplus User’s Guide, 6th ed.; Muthén & Muthén: Los Angeles, CA, USA, 1998–2010. [Google Scholar]
- Satorra, A.; Bentler, P.M. Corrections to Test Statistics and Standard Enors in Covariance Structure Analysis. In Latent Variables Analysis: Applications for Developmental Research; von Eye, A., Clogg, C.C., Eds.; Sage: Thousand Oaks, CA, USA, 1994; pp. 399–419. [Google Scholar]
- Hu, L.T.; Bentler, P.M. Cutoff criteria for fit indexes in covariance structure analysis: Conventional criteria versus new alternatives. Struct. Equ. Model. 1999, 6, 1–55. [Google Scholar] [CrossRef]
- Satorra, A.; Bentler, P.M. A scaled difference chi-square test statistic for moment structure analysis. Psychometrika 2001, 66, 507–514. [Google Scholar] [CrossRef]
- Venkatesh, V.; Davis, F.D. A theoretical extension of the Technology Acceptance Model: Four longitudinal field studies. Manag. Sci. 2000, 46, 186–204. [Google Scholar] [CrossRef]
- Yang, C.; Hsu, Y.C.; Tan, S.Y.T. Predicting the determinants of user’ intentions for using YouTube to share video: Moderating gender effects. Cyberpsychol. Behav. Soc. Netw. 2010, 13, 141–152. [Google Scholar] [CrossRef]
- Bergkvist, L.; Rossiter, J.R. The predictive validity of multiple-item versus single-item measures of the same constructs. J. Mark. Res. 2007, 44, 175–184. [Google Scholar] [CrossRef]
- Christophersen, T.; Konradt, U. Reliability, validity, and sensitivity of a single-item measure of online store usability. Int. J. Hum.-Comput. Stud. 2011, 69, 269–280. [Google Scholar] [CrossRef]
- Hoeppner, B.B.; Kelly, J.F.; Urbanoski, K.A.; Slaymaker, V. Comparative utility of a single-item versus multiple-item measure of self-efficacy in predicting relapse among young adults. J. Subst. Abuse Treat. 2011, 41, 305–312. [Google Scholar] [CrossRef]
- McKenzie-Mohr, D. Fostering sustainable behavior through community-based social marketing. Am. Psychol. 2000, 55, 531–537. [Google Scholar] [CrossRef]
Appendix
A1. Partial Measurement Invariance of Factor Loadings
A2. Partial Measurement Invariance of Item Intercepts
© 2014 by the authors; licensee MDPI, Basel, Switzerland. This article is an open access article distributed under the terms and conditions of the Creative Commons Attribution license (http://creativecommons.org/licenses/by/3.0/).
Share and Cite
Lo, S.H.; Van Breukelen, G.J.P.; Peters, G.-J.Y.; Kok, G. Teleconference Use among Office Workers: An Interorganizational Comparison of an Extended Theory of Planned Behavior Model. Adm. Sci. 2014, 4, 51-70. https://doi.org/10.3390/admsci4010051
Lo SH, Van Breukelen GJP, Peters G-JY, Kok G. Teleconference Use among Office Workers: An Interorganizational Comparison of an Extended Theory of Planned Behavior Model. Administrative Sciences. 2014; 4(1):51-70. https://doi.org/10.3390/admsci4010051
Chicago/Turabian StyleLo, Siu Hing, Gerard J.P. Van Breukelen, Gjalt-Jorn Y. Peters, and Gerjo Kok. 2014. "Teleconference Use among Office Workers: An Interorganizational Comparison of an Extended Theory of Planned Behavior Model" Administrative Sciences 4, no. 1: 51-70. https://doi.org/10.3390/admsci4010051
APA StyleLo, S. H., Van Breukelen, G. J. P., Peters, G.-J. Y., & Kok, G. (2014). Teleconference Use among Office Workers: An Interorganizational Comparison of an Extended Theory of Planned Behavior Model. Administrative Sciences, 4(1), 51-70. https://doi.org/10.3390/admsci4010051
