Global Research Trends on the Relationship Between Critical Thinking and Tertiary Education: A Bibliometric Analysis from the Perspective of Countries with Varying Human Development Levels
Abstract
1. Introduction
2. Theoretical Framework
2.1. Methods for Developing Critical Thinking
2.2. Relationship Between Critical Thinking and Tertiary Education
2.3. Global Differences Based on HDI
2.4. Methods and Trends in Bibliometric Analyses
- Which countries and institutions are at the forefront of research in the field of development of critical thinking;
- What major topics and trends dominate the scientific literature related to teaching critical thinking;
- How the scientific research on critical thinking changed during recent decades;
- To what extent different scientific fields are related to the research on critical thinking (Hussain et al., 2025).
- The increasing importance of open-access databases: Databases such as Scopus, Web of Science, and Google Scholar are making more scientific publications accessible, facilitating broader bibliometric analyses (Nuar & Sen, 2024).
- The application of Big Data and Artificial Intelligence: With advances in data analysis technologies, increasingly efficient text mining and network analysis methods are becoming available for the study of scientific research (Nageye et al., 2024).
- The use of altmetrics: Beyond traditional citation metrics, alternative indicators (e.g., social media shares, mentions in blogs, and discussions on professional forums) are gaining prominence, taking into account the societal impact of research (Guechairi, 2024).
3. Materials and Methods
- Q1: What major clusters can be identified based on co-keyword analysis, and what thematic characteristics do they exhibit in countries with different HDI levels?
- Q2: What differences can be observed in research focusing on the relationship between critical thinking and tertiary education across countries with different HDI levels?
- Q3: How do the educational strategies and methods applied to develop critical thinking differ between highly developed (very high and high HDI) and less developed (medium and low HDI) countries?
- Cleaning of Bibliographic Data: Relevant publications were identified, and irrelevant or duplicate records were removed through manual review and comparison of titles and keywords. A single publication could appear under multiple HDI categories if it involved co-authors from different countries; however, within each HDI group, duplicates were excluded to ensure that each publication was counted only once.
- Analysis of Keywords and Co-Keywords: Using the VOSviewer software, we analyzed the keywords associated with each publication and examined the frequency of keyword occurrences. Keywords that appeared at least five times were included in the co-keyword analysis.
- Cluster Analysis: Based on the frequency of keyword occurrences and their network connections, clusters were identified. These clusters represent the main research directions in the application of critical thinking in tertiary education. Each cluster was analyzed and named according to its constituent keywords.
- Comparison by HDI Categories: The identified clusters were compared across countries with different HDI levels, revealing differences in research focus and priorities according to the level of human development.
4. Results
4.1. Examination of the First Research Question
4.1.1. Very High HDI Countries
4.1.2. High HDI Countries
4.1.3. Medium HDI Countries
4.1.4. Low HDI Countries
4.2. Examination of the Second Research Question
4.2.1. Examination of the Validity of Hypothesis 1
4.2.2. Examination of the Validity of Hypothesis 2
4.3. Examination of the Third Research Question
Examining the Validity of Hypothesis 3
5. Discussion
6. Limitations and Future Research
Author Contributions
Funding
Institutional Review Board Statement
Informed Consent Statement
Data Availability Statement
Conflicts of Interest
Appendix A
| Very High HDI | High HDI | Medium HDI | Low HDI | |
|---|---|---|---|---|
| 1 | education (387) | education (203) | education (27) | education (15) |
| 2 | students (263) | students (137) | students (13) | students (12) |
| 3 | higher education (227) | skills (122) | higher education (13) | skills (11) |
| 4 | skills (218) | higher education (98) | impact (8) | higher education (6) |
| 5 | science (166) | science (62) | skills (8) | technology (6) |
| 6 | knowledge (133) | performance (58) | performance (7) | classroom (5) |
| 7 | performance (108) | critical thinking skills (57) | engagement (6) | science (4) |
| 8 | curriculum (96) | knowledge (49) | problem-based learning (6) | thinking (4) |
| 9 | impact (94) | impact (45) | design (6) | achievement (4) |
| 10 | active learning (87) | model (45) | science (5) | critical thinking skills (4) |
| 11 | perceptions (77) | perceptions (39) | flipped classroom (5) | self-efficacy (4) |
| 12 | creativity (74) | motivation (37) | framework (5) | Nigeria (4) |
| 13 | technology (71) | teachers (37) | engineering education (5) | instruction (3) |
| 14 | pedagogy (71) | technology (34) | medical education (5) | user acceptance (3) |
| 15 | teachers (67) | chatgpt (33) | learners (4) | engineering education (3) |
| 16 | model (65) | English (32) | pedagogy (4) | gender (3) |
| 17 | engagement (63) | self-efficacy (31) | online (4) | Tanzania (3) |
| 18 | motivation (61) | classroom (26) | technology (4) | attitudes (3) |
| 19 | critical thinking skills (59) | creativity (25) | augmented reality (4) | performance (3) |
| 20 | achievement (56) | artificial intelligence (25) | teachers (4) | model (3) |
References
- Abidin, Z., & Sulaiman, F. (2024). The effectiveness of problem based learning on students’ ability to think critically. Zabags International Journal of Education, 2(1), 1–6. [Google Scholar] [CrossRef]
- Alamoudi, M., & Bafail, O. (2023). Human development index: Determining and ranking the significant factors. International Journal of Engineering Research & Technology, 12(3), 231–245. [Google Scholar]
- Angwaomaodoko, E. A. (2024). Critical thinking: Strategies for fostering a culture of inquiry in education. Path of Science, 10(9), 1001–1007. [Google Scholar] [CrossRef]
- Anis, M. (2024). Teacher professional development in the digital age: Adressing the evolving needs post-Covid. International Journal for Multidisciplinary Research, 6(1), 1–14. [Google Scholar]
- Bachtiar. (2024). Strategies and challenges in encouraging students’ critical thinking skills in online learning: A literature review. International Journal for Multidisciplinary Research, 6(2), 1–14. [Google Scholar]
- Balogun, S. O., Olaleye, A. S., Gbadegeshin, A. S., Agbo, F., & Mogaji, E. (2024). Higher education management in developing countries: A bibliometric review. Information Discovery and Delivery, 1–12. [Google Scholar]
- Belhad, B. (2024). Critical thinking in education: Skills and strategies. International Journal of Social Science and Human Research, 7(7), 4723–4727. [Google Scholar] [CrossRef]
- Bennett, P., Foley, K., Green, A. D., & Salvanes, G. K. (2024). Education and inequality: An international perspective. Fiscal Studies, 45(3), 429–454. [Google Scholar] [CrossRef]
- Blíznyuk, T., & Kachak, T. (2024). Benefits of interactive learning for students’ critical thinking skills improvement. Journal of Vasyl Stefanyk Precarpathian National University, 11(1), 94–102. [Google Scholar] [CrossRef]
- Boudraa, C., & Helmi, D. (2024). Bibliometric analysis and systematic literature review in management practices & artificial intelligence. Revue Internationale des Sciences de Gestion, 7(4), 26–49. [Google Scholar]
- Chira, C. (2020). A digitális kompetencia keretrendszerei és a pedagógusok digitális kompetenciája. In A kultúraváltás hatása az egyéni kompetenciákra (pp. 38–57). Eszterházy Károly Egyetem Líceum Kiadó. [Google Scholar]
- Guechairi, S. (2024). Mapping altmetrics: A bibliometric analysis using Scopus (2012–2024). Science and Knowledge Horizons Journal, 4(1), 172–192. [Google Scholar] [CrossRef]
- Hamsani, H., Samsuddin, A. M., Affando, A., & Affresia, R. (2024). Analysis of increasing Human Development Index (HDI) based forecasting approaches. Equity Jurnal Ekonomi, 11(2), 52–61. [Google Scholar] [CrossRef]
- Hussain, W. H. N. W., Fadzil, M. H., & Shahali, M. H. E. (2025). Critical thinking in science education: A bibliometric analysis. International Journal of Education, Psychology and Counselling, 10(57), 257–282. [Google Scholar] [CrossRef]
- Katende, E. (2023). Critical thinking and higher education: A historical, theoretical and conceptual perspective. Journal of Education and Practice, 7(8), 19–39. [Google Scholar] [CrossRef]
- Kerruish, E. (2024). Postdigital teaching of critical thinking in higher education: Non-instrumentalised sociality and interactivity. Postdigital Science and Education, 1–20. [Google Scholar] [CrossRef]
- Kumar, J. M. (2024). The imperative of critical thinking in higher education. IETE Technical Review, 41(5), 509–510. [Google Scholar] [CrossRef]
- Kumar, R. (2025). Bibliometric analysis: Comprehensive Insights into tools, techniques, applications, and solutions for research excellence. Spectrum of Engineering and Management Sciences, 3(1), 45–62. [Google Scholar] [CrossRef]
- Leibovitch, M. Y., Beencke, A., Ellerton, J. P., McBrien, C., Robinson-Taylor, L. C., & Brown, D. (2024). Teachers’ (evolving) beliefs about critical thinking education during professional learning: A multi-case study. Thinking Skills and Creativity, 56(4), 1–18. [Google Scholar] [CrossRef]
- Lind, N. (2024). Human Development Index (HDI). In Encyclopedia of quality of life and well-being research (pp. 3285–3286). Springer. [Google Scholar]
- Nageye, Y. A., Jimale, A., Abdullahi, O. M., & Ahmed, A. Y. (2024). Emerging trends in data science and big data analytics: A bibliometric analysis. International Journal of Electronics and Communication Engineering, 11(5), 84–98. [Google Scholar] [CrossRef]
- Nuar, A. N. A., & Sen, C. S. (2024). Examining the trend of research on big data architecture: Bibliometric analysis using Scopus database. Procedia Computer Science, 234, 172–179. [Google Scholar] [CrossRef]
- Nurfarkhana, A., & Priadana, S. (2023). Human development index as an effort to increase economic growth. Return Study of Management Economic and Business, 2(1), 76–83. [Google Scholar] [CrossRef]
- Nuryana, I., Sugeng, B., Soesilowati, E., & Andayani, E. S. (2024). Critical thinking in higher education: A bibliometric analysis. Journal of Applied Research in Higher Education, 16(5), 2216–2231. [Google Scholar] [CrossRef]
- Passas, I. (2024). Bibliometric analysis: The main steps. Encyclopedia, 4(2), 1014–1025. [Google Scholar] [CrossRef]
- Quinapallo-Quintana, M. A., & Baldeón-Zambrano, B. X. A. (2024). Project-based learning. International Research Journal of Management IT and Social Sciences, 11(1), 58–65. [Google Scholar] [CrossRef]
- Rusmin, L., Misrahayu, Y., Pongpalilu, F., Radiansyah, & Dwiyanto. (2024). Critical thinking and problem solving skills in the 21st century. Journal of Social Science, 1(5), 144–162. [Google Scholar] [CrossRef]
- Sajja, R., Sermet, Y., Cwiertny, D., & Demir, I. (2023). Integrated AI and learning analytics for data-driven pedagogical decisions and personalized interventions in education. arXiv. [Google Scholar] [CrossRef]
- Shaheen, L., & Mahmood, N. (2024). Correlation between socratic questioning and development of critical thinking skills in secondary level science students. International Journal of Innovation in Teaching and Learning, 10(2), 77–97. [Google Scholar] [CrossRef]
- Sharma, M., Doshi, M. B., Verma, M., & Verma, A. (2022). Strategies for developing critical-thinking capabilities. World Journal of English Language, 12(3), 117–125. [Google Scholar] [CrossRef]
- Steiner-Khamsi, G. (2025). Time in education policy transfer: The seven temporabilities of global school reform (p. 242). Palgrave Macmillan. ISBN 78-3-031-82524-8. [Google Scholar]
- Sudirman, A., Gemilang, V. A., Kristanto, A. M. T., Robiasih, H., Hikmah, I., Nugroho, D. A., Karjono, S. C. J., Lestari, T., Widyarini, L. T., Prastanti, D. A., Susanto, R. M., & Rais, B. (2024). Reinforcing reflective practice through reflective writing in higher education: A systematic review. International Journal of Learning, Teaching and Educational Research, 23(5), 454–474. [Google Scholar] [CrossRef]
- Tiasadi, K. (2020). Debating practice to support critical thinking skills: Debaters’ perception. AKSARA Jurnal Bahasa dan Sastra, 21(1), 1–16. [Google Scholar] [CrossRef]
- Wani, A. S., & Hussian, Z. (2024). Developing critical thinking skills: Encouraging analytical and creative thinking. In Transforming education for personalized learning (pp. 114–130). IGI Global. [Google Scholar]
- Yücel, G. A. (2025). Critical thinking and education: A bibliometric mapping of the research literature (2005–2024). Participatory Educational Research, 12(2), 137–163. [Google Scholar] [CrossRef]





| Publications and Citation Analysis | One of the most widespread bibliometric indicators is the number of publications and their citations. This allows the identification of the most frequently cited authors, institutions, and countries, as well as the measurement of research impact. |
| H-index | A metric used to measure a researcher’s scientific influence, considering both the number of publications and their citations. The higher the value, the greater the researcher’s influence in a given scientific field. |
| Analysis of Cooperation Networks | Bibliometric analyses can reveal patterns of scientific cooperation, such as research connections between institutions or countries, helping to identify globally influential scientific hubs. |
| Keyword Analysis and Thematic Mapping | The major topics and trends of a scientific field can be identified through the analysis of keywords and the creation of visual thematic maps. Temporal changes can indicate which new topics are becoming dominant in research. |
| Text Mining and Network Analysis | Modern bibliometric analyses increasingly use text mining and network analysis, enabling a deeper examination of scientific texts and the exploration of the structure of scientific discourse. |
| Search Keywords: TITLE-ABS-KEY: | “critical thinking” AND “higher education” OR “critical thinking” AND university OR “critical thinking” AND college OR “critical thinking” AND “higher education system” |
| Web of Science Categories: | Education Educational Research OR Education Scientific Disciplines |
| Document Types: | Article |
| Language: | English |
| Final publication date | 2020, 2021, 2022, 2023, 2024, 2025 |
| Research Hypotheses | |
|---|---|
| H1 | Significant differences can be observed in the focus of research on the relationship between critical thinking and tertiary education across countries with different HDI levels; in medium and low HDI countries, the focus of critical thinking research is narrower. |
| H2 | The role of artificial intelligence (AI) and technology appears more prominently in research from countries with very high and high HDI. |
| H3 | In countries with very high and high HDI, research related to critical thinking and tertiary education places greater emphasis on innovative pedagogical methods. |
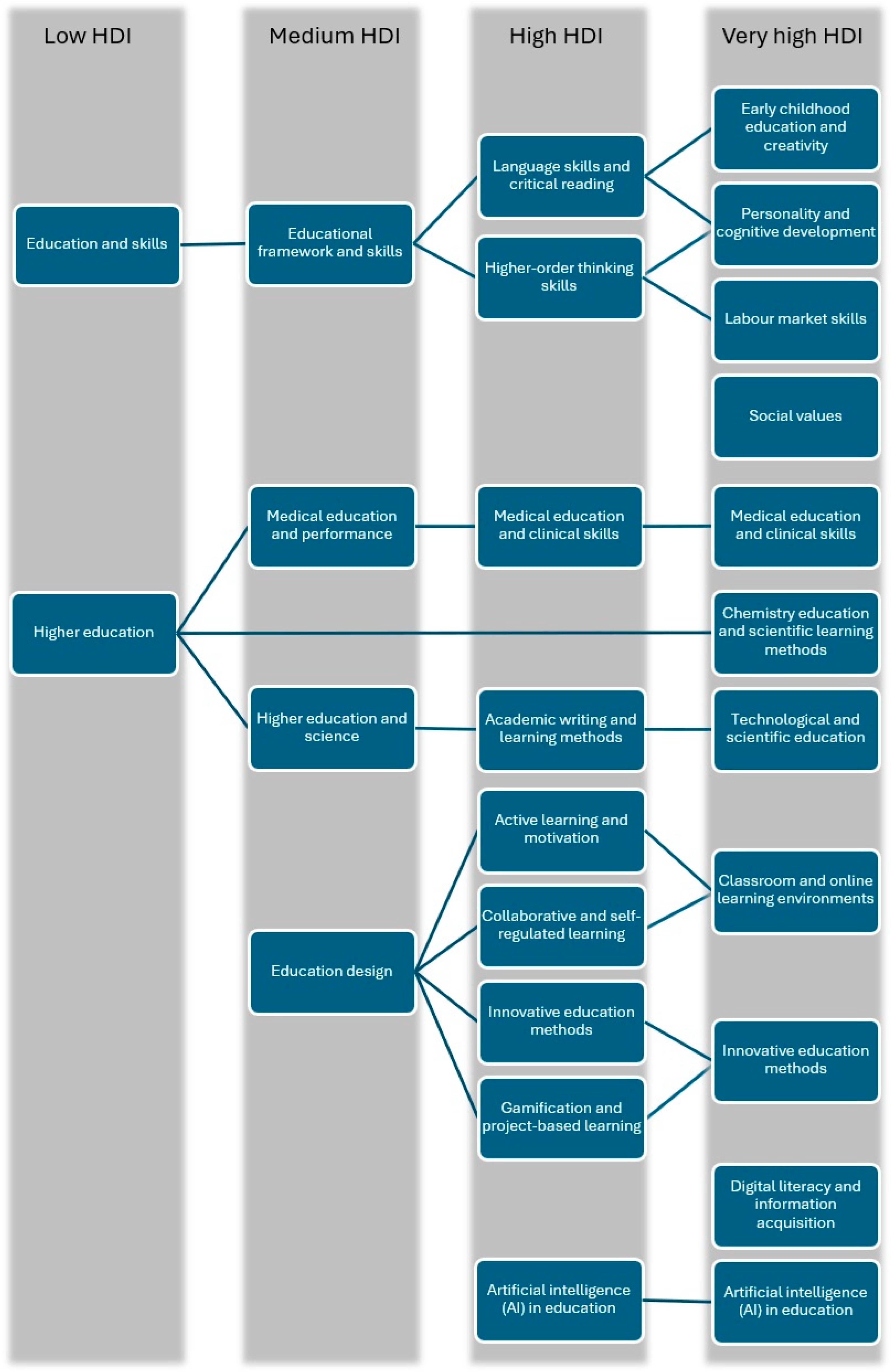
| Clusters | Very High HDI | |
|---|---|---|
| 1. | Name: | Social values |
| Keywords: | sustainability, social justice, environmental education, citizenship education, values, intercultural education, critical pedagogy | |
| Focus: | This cluster is strongly connected to sustainable development and the role of education in reducing social inequalities. It emphasizes the social responsibility of fostering critical thinking. | |
| 2. | Name: | Chemistry education and scientific learning methods |
| Keywords: | chemistry, analytical/green/bio/organic/physical/general chemistry, laboratory instruction, discovery learning, interdisciplinary | |
| Focus: | The education of chemistry is the focus, with particular emphasis on interdisciplinary approach and the importance of practical learning methods. | |
| 3. | Name: | Medical education and clinical skills |
| Keywords: | nursing education, medical students, competency, simulation, clinical decision making, clinical judgment, problem based learning | |
| Focus: | This cluster focuses on medical and nursing education, highlighting competency-based training and the development of practical clinical skills among healthcare professionals. | |
| 4. | Name: | Labor market skills |
| Keywords: | 21st century skills, employability skills, soft skills, teamwork, skill development, entrepreneurship, management education | |
| Focus: | The cluster focuses on the development of 21st century labor market skills, emphasizing competency-based teaching and its relevance on the labor market. | |
| 5. | Name: | Early-childhood education and creativity |
| Keywords: | preschool, early childhood education, philosophy for children, play, creativity, reflective thinking | |
| Focus: | The cluster concentrates on creative thinking and early-childhood development, highlighting that fostering creativity and development of creative thinking should begin in preschool years. | |
| 6. | Name: | Classroom and online learning environments |
| Keywords: | learning environment, classroom discourse, online discussion, digitalization, classroom dialogue, feedback, peer interaction | |
| Focus: | This cluster examines the role of the learning environment, classroom interactions and feedback. It highlights the role of digital tools and methods in education, particularly in the development of critical thinking. | |
| 7. | Name: | Technological and scientific education |
| Keywords: | technology, stem education, science education, learning strategies, robotics, self-efficacy, research skill, motivation | |
| Focus: | STEM (sciences, technology, engineering, mathematics) highlights the use of digital technology and efficient learning strategies. | |
| 8. | Name: | Digital literacy and information acquisition |
| Keywords: | digital literacy, digital skills, fake news, misinformation, critique, information literacy, metacognitive skills, social media, credibility | |
| Focus: | The cluster focuses on information literacy and digital competencies, highlighting the role of critical thinking in evaluating the credibility of accessed information. | |
| 9. | Name: | Personality and cognitive development |
| Keywords: | individual-differences, cognitive development, cognitive-ability, personality, skills, critical thinking disposition, comprehension, self | |
| Focus: | This cluster emphasizes individual differences and personality traits, highlighting the role of psychological and cognitive factors in development of critical thinking. | |
| 10. | Name: | Innovative education methods |
| Keywords: | interactive learning environment, augmented reality, mobile learning, computer science, video games, scaffolding, pbl | |
| Focus: | This cluster focuses on the use of innovative technologies in education, highlighting how the integration of technological innovation into the learning process influences the development of critical thinking. | |
| 11. | Name: | Artificial Intelligence (AI) in education |
| Keywords: | artificial intelligence (AI), generative AI, chatgpt, ethics, academic integrity, barriers, plagiarism, online learning, educational innovation, transformative learning | |
| Focus: | Emphasizes the use of AI in different fields of education with a focus on AI-generated challenges, opportunities, as well as ethical issues. | |
| Clusters | High HDI | |
|---|---|---|
| 1. | Name: | Academic writing and learning methods |
| Keywords: | academic writing, academic achievement, blended learning, cooperative learning, critical thinking ability, metacognition | |
| Focus: | Focuses on the relationship between academic writing, education, and critical thinking. Highlights the development of critical thinking, cooperative learning, and metacognition in self-regulated learning. | |
| 2. | Name: | Artificial intelligence (AI) in education |
| Keywords: | ai, artificial intelligence, augmented reality, chatgpt, education, ethics, generative ai, stem education, curriculum, deep learning | |
| Focus: | Examines the integration of technology and AI in education. Emphasizes not only the ethical implications and use of AI, but also its potential to enhance scientific literacy. | |
| 3. | Name: | Medical education and clinical skills |
| Keywords: | case-based learning, medical education, nursing students, professional competence, skills, ability, care, efficacy | |
| Focus: | Focuses on health education and the development of professional competencies, highlighting the competency-based learning and the development of practical skills in healthcare training. | |
| 4. | Name: | Innovative education methods |
| Keywords: | academic integrity, educational innovation, media literacy, peer feedback, generative artificial intelligence, online, concept maps | |
| Focus: | Focuses on the relationship of teaching technologies and innovation, highlighting the role of generative AI as well as the importance of online learning and media literacy. | |
| 5. | Name: | Collaborative and self-regulated learning |
| Keywords: | collaborative learning, self-assessment, student engagement, benefits, community, environments, experience, feedback | |
| Focus: | Emphasis is placed on collaborative learning environment and the self-regulated learning, highlighting the development of independent learning strategies alongside with the importance of community, feedback, and experience. | |
| 6. | Name: | Gamification and project-based learning |
| Keywords: | gamification, achievement, engagement, impact, pbl, satisfaction, problem-based learning, project-based learning, serious games | |
| Focus: | Analyzes the impact of gamification learning approaches on student performance, engagement, and satisfaction, emphasizing the role of gamification, problem-solving, and project-based learning. | |
| 7. | Name: | Active learning and motivation |
| Keywords: | active learning, flipped classroom, mobile learning, motivation, future, generic skills, soft skills, performance, competences | |
| Focus: | Highlights the effectiveness of learning environments at different levels of education in relation to general and soft skills of students as well as their motivation. | |
| 8. | Name: | Higher-order thinking skills |
| Keywords: | higher-order thinking skills (HOTS), problem-solving, creative thinking, achievement goals, self-efficacy, teachers | |
| Focus: | Focuses on the development of creativity-related skills and problem-solving strategies in terms of high-order thinking skills, highlighting the role of teachers, self-efficacy, and performance goals. | |
| 9. | Name: | Language skills and critical reading |
| Keywords: | critical reading, literacy, English, language, thinking skills, comprehension, critical thinking dispositions, awareness | |
| Focus: | Focuses on language competencies and the critical reading skills, emphasizing the importance of reading comprehension, thinking skills, and critical thinking. | |
| Clusters | Medium HDI | |
|---|---|---|
| 1. | Name: | Medical education and performance |
| Keywords: | medical education, performance, problem-based learning, flipped classroom, engagement | |
| Focus: | Focuses on learning methods applied in medical education, such as problem-based learning (PBL) and the flipped classroom model, in relation to student engagement and performance. | |
| 2. | Name: | Higher education and science |
| Keywords: | higher education, science, engineering education, students | |
| Focus: | Concentrates on university-level engineering and scientific education, with a specific focus on students. | |
| 3. | Name: | Education design |
| Keywords: | education, design, critical thinking | |
| Focus: | Emphasizes the role of education and educational planning, paying particular attention to the importance of critical thinking in education. | |
| 4. | Name: | Educational framework and skills |
| Keywords: | framework, skills | |
| Focus: | Examines educational frameworks and their impact on development of skills, focusing on the structural aspects of education. | |
| Clusters | Low HDI | |
|---|---|---|
| 1. | Name: | Higher education |
| Keywords: | higher education, students, technology, classroom | |
| Focus: | Focuses on tertiary education in terms of students, classroom environment, and technology. | |
| 2. | Name: | Education and skills |
| Keywords: | education, skills, critical thinking | |
| Focus: | Focuses on education and development of different skills in relation to critical thinking. | |
| Very High HDI (11 Clusters) | High HDI (9 Clusters) | Medium HDI (4 Clusters) | Low HDI (2 Clusters) | |
|---|---|---|---|---|
| Focus | Interdisciplinarity, social and individual context | Practical and innovative pedagogical methods | Educational frameworks and student performance | Tertiary education and basic skills |
| Fields of sciences | Large scope of interdisciplinarity (STEM, philosophy, environmental protection) | Academic field, medical education and training, language | Medical education and general tertiary education | General tertiary education |
| Very High HDI | High HDI | Medium HDI | Low HDI | |
|---|---|---|---|---|
| Pedagogical approach | Interdisciplinary approaches; development of labor market and subject-specific skills; use of innovative technologies; interactive learning environments; early-childhood and cognitive development; artificial intelligence (AI); digital literacy. | Innovative teaching methods (e.g., gamification, flipped classroom); skill development; self-regulated learning; cooperative learning; problem-based and project-based learning; integration of artificial intelligence. | Development of educational frameworks; instructional planning; general skills development; problem-based learning (PBL); student engagement. | No specific pedagogical methods; focus on general improvement of education and development of basic skills. |
Disclaimer/Publisher’s Note: The statements, opinions and data contained in all publications are solely those of the individual author(s) and contributor(s) and not of MDPI and/or the editor(s). MDPI and/or the editor(s) disclaim responsibility for any injury to people or property resulting from any ideas, methods, instructions or products referred to in the content. |
© 2025 by the authors. Licensee MDPI, Basel, Switzerland. This article is an open access article distributed under the terms and conditions of the Creative Commons Attribution (CC BY) license (https://creativecommons.org/licenses/by/4.0/).
Share and Cite
Hajmási, K.; Machová, R.; Korcsmáros, E.; Fehér, L. Global Research Trends on the Relationship Between Critical Thinking and Tertiary Education: A Bibliometric Analysis from the Perspective of Countries with Varying Human Development Levels. Adm. Sci. 2025, 15, 296. https://doi.org/10.3390/admsci15080296
Hajmási K, Machová R, Korcsmáros E, Fehér L. Global Research Trends on the Relationship Between Critical Thinking and Tertiary Education: A Bibliometric Analysis from the Perspective of Countries with Varying Human Development Levels. Administrative Sciences. 2025; 15(8):296. https://doi.org/10.3390/admsci15080296
Chicago/Turabian StyleHajmási, Kitti, Renáta Machová, Enikő Korcsmáros, and Lilla Fehér. 2025. "Global Research Trends on the Relationship Between Critical Thinking and Tertiary Education: A Bibliometric Analysis from the Perspective of Countries with Varying Human Development Levels" Administrative Sciences 15, no. 8: 296. https://doi.org/10.3390/admsci15080296
APA StyleHajmási, K., Machová, R., Korcsmáros, E., & Fehér, L. (2025). Global Research Trends on the Relationship Between Critical Thinking and Tertiary Education: A Bibliometric Analysis from the Perspective of Countries with Varying Human Development Levels. Administrative Sciences, 15(8), 296. https://doi.org/10.3390/admsci15080296

