The Role of Entrepreneurial Leadership, Knowledge Management, and Digital Capability in Enhancing Entrepreneurial Performance and Value Co-Creation in the Education Sector
Abstract
1. Introduction
2. Theoretical Framework
3. Materials and Methods
4. Results
5. Discussion
6. Conclusions
Author Contributions
Funding
Institutional Review Board Statement
Informed Consent Statement
Data Availability Statement
Acknowledgments
Conflicts of Interest
Abbreviations
| EL | Entrepreneurial Leadership |
| KM | Knowledge Management |
| DC | Digital Capability |
| VCC | Value Co-Creation |
| EP | Entrepreneurial Leadership |
References
- Acs, Z. J., Audretsch, D. B., Braunerhjelm, P., & Carlsson, B. (2011). Growth and entrepreneurship. Small Business Economics, 39(24), 289–300. [Google Scholar] [CrossRef]
- Alsharif, H. Z. H., Shu, T., Obrenovic, B., Godinic, D., Alhujailli, A., & Abdullaev, A. M. (2021). Impact of entrepreneurial leadership and bricolage on job security and sustainable economic performance: An empirical study of Croatian companies during COVID-19 pandemic. Sustainability, 13(21), 11958. [Google Scholar] [CrossRef]
- Annarelli, A., Battistella, C., Nonino, F., Parida, V., & Pessot, E. (2021). Literature review on digitalization capabilities: Co-citation analysis of antecedents, conceptualization and consequences. Technological Forecasting and Social Change, 166, 120635. [Google Scholar] [CrossRef]
- Antara News. (2024, August 6). Indonesia’s 65.5 mln MSMEs absorb 119 mln workers: Govt. Available online: https://en.antaranews.com/news/366657/indonesias-655-mln-msmes-absorb-119-mln-workers-govt (accessed on 17 July 2025).
- Bagheri, A., & Harrison, C. (2020). Entrepreneurial leadership: Toward a model for learning and development. Journal of Management Development, 39(3), 273–292. [Google Scholar] [CrossRef]
- Bagheri, A., & Pihie, Z. A. L. (2011). Entrepreneurial leadership: Towards a model for learning and development. Human Resource Development International, 14(4), 447–463. [Google Scholar] [CrossRef]
- Bandur, A. (2021). Penelitian kuantitatif metedologi, desain, dan analitis data dengan SPSS, Amos, & NVIVO. Mitra Wacana Media. [Google Scholar]
- Barney, J. (1991). Firm resources and sustained competitive advantage. Journal of Management, 17(1), 99–120. [Google Scholar] [CrossRef]
- Baron, R. A. (2004). Potential benefits of the cognitive perspective: Expanding entrepreneurship’s array of conceptual tools. Journal of Business Venturing, 19(2), 169–172. [Google Scholar] [CrossRef]
- Battersby, C. (1981). Psychological implications of mastectomy. Australian and New Zealand Journal of Surgery, 51(3), 300–303. [Google Scholar] [CrossRef]
- Bryman, A. (2016). Social research methods (5th ed.). Oxford University Press. [Google Scholar]
- Byrne, B. M. (2016). Structural equation modeling with AMOS: Basic concepts, applications, and programming (3rd ed.). Routledge. [Google Scholar]
- Chandler, G. N., & Hanks, S. H. (1993). Measuring the performance of emerging businesses: A validation study. Journal of Business Venturing, 8(5), 391–408. [Google Scholar] [CrossRef]
- Chao, Z., Weidong, Z., Yong, W., Danli, W., Hangbing, Z., & Xiaoya, D. (2019). Can manufacturing service value co-creation improve business performance in the internet era? IEEE Access, 7, 120360–120374. [Google Scholar] [CrossRef]
- Chen, X., Wei, S., & Rice, R. E. (2020). Computers in human behavior integrating the bright and dark sides of communication visibility for knowledge management and creativity: The moderating role of regulatory focus. Computers in Human Behavior, 111, 106421. [Google Scholar] [CrossRef]
- Chen, Y., & Lin, Z. (2020). Value co-creation and innovation performance: The moderating role of digital capability. Industrial Marketing Management, 91, 142–153. [Google Scholar]
- Collier, J. E. (2020). Applied structural equation modeling using AMOS: Basic to advanced techniques. Routledge. [Google Scholar]
- Creswell, J. W., & Creswell, J. D. (2018). Research design: Qualitative, quantitative, and mixed methods approaches (5th ed.). SAGE Publications. [Google Scholar]
- Crocker, D. A., & Robeyns, I. (2009). Capability and agency. In Amartya sen. Cambridge University Press. [Google Scholar] [CrossRef]
- Cunningham, J. B., & Lischeron, J. (1991). Defining entrepreneurship. Journal of Small Business Management, 29(1), 45–62. [Google Scholar]
- Davenport, T. H. (1998). Working knowledge: How organizations manage what they know. Choice Reviews Online, 35(9), 35–5167. [Google Scholar] [CrossRef]
- Dawes, J. (2008). Do data characteristics change according to the number of scale points used? An experiment using 5-point, 7-point and 10-point scales. International Journal of Market Research, 50(1), 61–77. [Google Scholar] [CrossRef]
- De la Calle, A., Freije, I., Ugarte, J. V., & Larrinaga, M. Á. (2020). Measuring the impact of digital capabilities on product-service innovation in Spanish industries. International Journal of Business Environment, 11(3), 254–274. [Google Scholar] [CrossRef]
- Diamantopoulos, A., & Winklhofer, H. M. (2001). Index construction with formative indicators: An alternative to scale development. Journal of Marketing Research, 38(2), 269–277. [Google Scholar] [CrossRef]
- Dillman, D. A., Smyth, J. D., & Christian, L. M. (2014). Internet, phone, mail, and mixed-mode surveys: The tailored design method (4th ed.). Wiley. [Google Scholar]
- Dollinger, M., Lodge, J., & Coates, H. (2018). Co-creation in higher education: Towards a conceptual model. Journal of Marketing for Higher Education, 28(2), 210–231. [Google Scholar] [CrossRef]
- Dong, B., Xu, H., Luo, J., Nicol, C. D., & Liu, W. (2020). Many roads lead to Rome: How entrepreneurial orientation and trust boost the positive network range and entrepreneurial performance relationship. Industrial Marketing Management, 88, 173–185. [Google Scholar] [CrossRef]
- Drucker, P. F. (1985). Innovation and entrepreneurship practice and principles. HarperCollins Publishers. [Google Scholar]
- Du, Y., Hu, H., & Wang, Z. (2021). Entrepreneurs’ felt responsibility for constructive change and entrepreneurial performance: A moderated mediation model of technology action and market orientation. Frontiers in Psychology, 12, 751821. [Google Scholar] [CrossRef]
- Epstein, J. L. (2011). School, family, and community partnerships: Preparing educators and improving schools. Routledge. [Google Scholar]
- Evans, J. R., & Mathur, A. (2005). The value of online surveys. Internet Research, 15(2), 195–219. [Google Scholar] [CrossRef]
- Feng, L., Zhao, Z., & Wang, J. (2022). The impact of knowledge management capabilities on innovation performance from dynamic capabilities perspective: Moderating the role of environmental dynamism. Sustainability, 14(8), 4577. [Google Scholar] [CrossRef]
- Gallagher, D., Ting, L., & Palmer, A. (2008). A journey into the unknown; taking the fear out of structural equation modeling with AMOS for the first-time user. The Marketing Review, 8(3), 255–275. [Google Scholar] [CrossRef]
- Garavaglia, C., Sancino, A., & Trivellato, B. (2021). Italian mayors and the management of COVID-19: Adaptive leadership for organizing local governance. Eurasian Geography and Economics, 62(1), 76–92. [Google Scholar] [CrossRef]
- Global Entrepreneurship Monitor. (2023). Global entrepreneurship monitor 2022/2023 global report: Adapting to a “new normal”. Global Entrepreneurship Research Association. Available online: https://www.gemconsortium.org/report/20222023-global-entrepreneurship-monitor-global-report-adapting-to-a-new-normal-2 (accessed on 17 July 2025).
- Grönroos, C., & Voima, P. (2013). Critical service logic: Making sense of value creation and co-creation. Journal of the Academy of Marketing Science, 41(2), 133–150. [Google Scholar] [CrossRef]
- Gupta, V., MacMillan, I. C., & Surie, G. (2004). Entrepreneurial leadership: Developing and measuring a cross-cultural construct. Journal of Business Venturing, 19(2), 241–260. [Google Scholar] [CrossRef]
- Hair, J. F., Black, W., Babin, B., & Anderson, R. (2014). Multivariate data analysis (7th ed.). Pearson Education Limited. [Google Scholar]
- Hair, J. F., Hult, G. T. M., Ringle, C., & Sarstedt, M. (2019). A primer on partial least squares structural equation modeling (PLS-SEM). Sage. [Google Scholar]
- Hair, J. F., Ringle, C. M., Gudergan, S. P., Fischer, A., Nitzl, C., & Menictas, C. (2018). Partial least squares structural equation modeling-based discrete choice modeling: An illustration in modeling retailer choice. Business Research, 12(1), 115–142. [Google Scholar] [CrossRef]
- Harris, A., & Spillane, J. (2008). Distributed leadership through the looking glass. Management in Education, 22(1), 31–34. [Google Scholar] [CrossRef]
- Haryono, S. (2013). Metode SEM untuk penelitian manajemen: AMOS LISREL PLS. Luxima Metro Media. [Google Scholar]
- Haug, N., & Mergel, I. (2021). Public value co-creation in living labs-results from three case studies. Administrative Sciences, 11(3), 74. [Google Scholar] [CrossRef]
- Heredia, J., Castillo-Vergara, M., Geldes, C., Carbajal Gamarra, F. M., Flores, A., & Heredia, W. (2022). How do digital capabilities affect firm performance? The mediating role of technological capabilities in the “new normal”. Journal of Innovation and Knowledge, 7(2), 100171. [Google Scholar] [CrossRef]
- Hsu, M. H., Ju, T. L., Yen, C. H., & Chang, C. M. (2007). Knowledge sharing behavior in virtual communities: The relationship between trust, self-efficacy, and outcome expectations. International Journal of Human Computer Studies, 65(2), 153–169. [Google Scholar] [CrossRef]
- Hurley, R. F., & Hult, G. T. M. (1998). Innovation, market orientation, and organizational learning: An integration and empirical examination. Journal of Marketing, 62(3), 42–54. [Google Scholar] [CrossRef]
- Hussain, N., & Li, B. (2022). Entrepreneurial leadership and entrepreneurial success: The role of knowledge management processes and knowledge entrepreneurship. Frontiers in Psychology, 13, 829959. [Google Scholar] [CrossRef] [PubMed]
- Jöreskog, K. G., & Sörbom, D. (1993). LISREL 8: Structural Equation modeling with the simplis command language. Scientific Software International. [Google Scholar]
- Kandpal, J., Baroda, D. S., & Sharma, C. (2018). 360 degree feedback appraisals—An innovative approach of performance management system. International Journal of Management & Information Technology, 1(2), 53–66. [Google Scholar] [CrossRef]
- Karakose, T., Polat, H., & Papadakis, S. (2021). Examining teachers’ perspectives on school principals’ digital leadership roles and technology capabilities during the COVID-19 pandemic. Sustainability, 13(23), 13448. [Google Scholar] [CrossRef]
- Khin, S., & Ho, T. C. F. (2019). Digital technology, digital capability and organizational performance: A mediating role of digital innovation. International Journal of Innovation Science, 11(2), 177–195. [Google Scholar] [CrossRef]
- Kline, R. B. (2015). Principles and practice of structural equation modeling (4th ed.). Guilford Press. [Google Scholar]
- Kohler, T., Fueller, J., Matzler, K., & Stieger, D. (2011). Co-creation in virtual worlds: The design of the user experience. MIS Quarterly: Management Information Systems, 35(3), 773–788. [Google Scholar] [CrossRef]
- Kompas.id. (2024, February 21). Kewirausahaan minus kesejahteraan. Available online: https://www.kompas.id/artikel/kewirausahaan-minus-kesejahteraan (accessed on 17 July 2025).
- Krejcie, R. V., & Morgan, D. W. (1970). “Determining sample size for research activities”, educational and psychological measurement. International Journal of Employment Studies, 18(1), 89–123. [Google Scholar]
- Leithwood, K., & Jantzi, D. (2005). Transformational leadership. Leadership and Policy in Schools, 4(3), 177–199. [Google Scholar] [CrossRef]
- Li, C., Ashraf, S. F., Shahzad, F., Bashir, I., & Murad, M. (2020). Influence of knowledge management practices on entrepreneurial and organizational performance: A mediated-moderation model. Frontiers in Psychology, 11, 577106. [Google Scholar] [CrossRef]
- Li, Y., Su, Z., & Liu, Y. (2022). Service-dominant logic and digital ecosystems in education. Technological Forecasting and Social Change, 182, 121837. [Google Scholar]
- Limniou, M., Varga-Atkins, T., Hands, C., & Elshamaa, M. (2021). Learning, student digital capabilities and academic performance over the COVID-19 pandemic. Education Sciences, 11(7), 361. [Google Scholar] [CrossRef]
- Liu, S., Zhou, Y., Wang, C., & Yu, Y. (2022). The influence of entrepreneurship on the innovation path of cultural enterprises under the background of digital transformation. Frontiers in Psychology, 13, 892348. [Google Scholar] [CrossRef]
- Luo, Y., Peng, Y., & Zeng, L. (2021). Digital financial capability and entrepreneurial performance. International Review of Economics and Finance, 76, 55–74. [Google Scholar] [CrossRef]
- MacCallum, R. C. (1986). Specification searches in covariance structure modeling. Psychological Bulletin, 100(1), 107–120. [Google Scholar] [CrossRef]
- Marsh, H. W., Hau, K. T., & Wen, Z. (2004). In search of golden rules: Comment on hypothesis-testing approaches to setting cutoff values for fit indexes and dangers in overgeneralizing Hu and Bentler’s (1999) findings. Structural Equation Modeling: A Multidisciplinary Journal, 11(3), 320–341. [Google Scholar] [CrossRef]
- Miles, J. A. (2012). Management and organization theory (1st ed.). Jossey-Bass. Available online: www.josseybass.com (accessed on 17 July 2025).
- Musara, M., & Nieuwenhuizen, C. (2020). Informal sector entrepreneurship, individual entrepreneurial orientation and the emergence of entrepreneurial leadership. Africa Journal of Management, 6(3), 194–213. [Google Scholar] [CrossRef]
- Nonaka, I., & Takeuchi, H. (1995). The knowledge-creating company. Oxford University Press. [Google Scholar]
- Northouse, P. G. (2019). Leadership theory and practice (8th ed.). SAGE Publications, Inc. [Google Scholar]
- Otchere, S. K., Hong-Yun, T., Addy, W. O., & Kumaning, R. G. (2019). The effect of value co-creation on innovation performance: The mediating role of customer perceived value. European Journal of Business and Management, 11(27), 47–55. [Google Scholar] [CrossRef]
- Payne, A. F., Storbacka, K., & Frow, P. (2008). Managing the co-creation of value. Journal of the Academy of Marketing Science, 36(1), 83–96. [Google Scholar] [CrossRef]
- Podsakoff, P. M., MacKenzie, S. B., Lee, J. Y., & Podsakoff, N. P. (2003). Common method biases in behavioral research. Journal of Applied Psychology, 88(5), 879–903. [Google Scholar] [CrossRef]
- Podsakoff, P. M., MacKenzie, S. B., & Podsakoff, N. P. (2023). Common method bias: It’s bad, it’s complex, it’s widespread, and it’s not easy to fix. Annual Review of Organizational Psychology and Organizational Behavior, 10, 249–278. [Google Scholar] [CrossRef]
- Polo Peña, A. I., Frías Jamilena, D. M., & Rodríguez Molina, M. Á. (2014). Value co-creation via information and communications technology. Service Industries Journal, 34(13), 1043–1059. [Google Scholar] [CrossRef]
- Prabowo, H., & Bandur, A. (2021). Digital transformation in higher education: Global trends and future research direction. Journal of Innovation in Business and Economics, 5(02), 103–118. [Google Scholar] [CrossRef]
- Prahalad, C. K., & Ramaswamy, V. (2000). Co-opting customer competence. Charts co-opting customer competence. Harvard Business Review, 78(2), 79–90. [Google Scholar]
- Prahalad, C. K., & Ramaswamy, V. (2004). Co-creating unique value with customers. Strategy & Leadership, 32(3), 4–9. [Google Scholar] [CrossRef]
- Preston, C. C., & Colman, A. M. (2000). Optimal number of response categories in rating scales: Reliability, validity, discriminating power, and respondent preferences. Acta Psychologica, 104(1), 1–15. [Google Scholar] [CrossRef]
- Pu, B., Ji, S., Sang, W., & Tang, Z. (2022a). Entrepreneurial leadership and entrepreneurial performance in start-ups: A moderated serial mediation model. Frontiers in Psychology, 13, 831555. [Google Scholar] [CrossRef]
- Pu, B., Sang, W., Yang, J., Ji, S., & Tang, Z. (2022b). The effect of entrepreneurial leadership on employees’ tacit knowledge sharing in start-ups: A moderated mediation model. Psychology Research and Behavior Management, 15, 137–149. [Google Scholar] [CrossRef]
- Qader, A. A., Zhang, J., Ashraf, S. F., Syed, N., Omhand, K., & Nazir, M. (2022). Capabilities and opportunities: Linking knowledge management practices of textile-based SMEs on sustainable entrepreneurship and organizational performance in China. Sustainability, 14(4), 2219. [Google Scholar] [CrossRef]
- Ramaswamy, V., & Ozcan, K. (2018). What is co-creation? An interactional creation framework and its implications for value creation. Journal of Business Research, 84, 196–205. [Google Scholar] [CrossRef]
- Ranjan, K. R., & Read, S. (2014). Value co-creation: Concept and measurement. Journal of the Academy of Marketing Science, 44(3), 290–315. [Google Scholar] [CrossRef]
- Ranjbarfard, M., & Heidari Sureshjani, M. (2018). Offering a framework for value co-creation in virtual academic learning environments. Interactive Technology and Smart Education, 15(1), 2–27. [Google Scholar] [CrossRef]
- Renko, M., El Tarabishy, A., Carsrud, A. L., & Brännback, M. (2015). Understanding and measuring entrepreneurial leadership style. Journal of Small Business Management, 53(1), 54–74. [Google Scholar] [CrossRef]
- Rönnberg Sjödin, D., Parida, V., & Wincent, J. (2016). Value co-creation process of integrated product-services: Effect of role ambiguities and relational coping strategies. Industrial Marketing Management, 56, 108–119. [Google Scholar] [CrossRef]
- Rusu, V. D., Roman, A., Tudose, M. B., & Cojocaru, O. M. (2022). An empirical investigation of the link between entrepreneurship performance and economic development: The case of EU countries. Applied Sciences, 12(14), 6867. [Google Scholar] [CrossRef]
- Saunila, M., Ukko, J., & Rantala, T. (2019). Value co-creation through digital service capabilities: The role of human factors. Information Technology and People, 32(3), 627–645. [Google Scholar] [CrossRef]
- Sayyam, M. N., Hanan, F., Hussain, A., & Jehan, Y. (2021). Entrepreneurial leadership and creativity in projects: A moderated-mediated mechanism. International Journal of Innovation, Creativity and Change, 15(4), 568–586. [Google Scholar] [CrossRef]
- Sekaran, U. (2016). Research methods for business. John Wiley and Sons Ltd. [Google Scholar]
- Sen, A. (1999). Development as freedom. Oxford University Press. [Google Scholar]
- Sharma, S. (2021). Co-creational leadership capability for driving health-care service innovation. Measuring Business Excellence, 25(4), 434–451. [Google Scholar] [CrossRef]
- Shi, D., Lee, T., & Maydeu-Olivares, A. (2019). Understanding the model size effect on SEM fit indices. Educational and Psychological Measurement, 79(2), 310–334. [Google Scholar] [CrossRef]
- Shi, Z., Yuan, L., & Lee, S. H. (2022). Dynamic capabilities and entrepreneurial performance of Chinese start-ups: The mediating roles of managerial attitude towards risk and entrepreneurial behaviour. Asia Pacific Business Review, 28(3), 354–379. [Google Scholar] [CrossRef]
- Teece, D. J. (2018). Business models and dynamic capabilities. Long Range Planning, 51(1), 40–49. [Google Scholar] [CrossRef]
- Teece, D. J., Pisano, G., & Shuen, A. (1997). Dynamic capabilities and strategic management. Strategic Management Journal, 18(7), 509–533. [Google Scholar] [CrossRef]
- Trang, S., Mandrella, M., Marrone, M., & Kolbe, L. M. (2022). Co-creating business value through IT-business operational alignment in inter-organisational relationships: Empirical evidence from regional networks. European Journal of Information Systems, 31(2), 166–187. [Google Scholar] [CrossRef]
- Tshiaba, S. M., Wang, N., Ashraf, S. F., Nazir, M., & Syed, N. (2021). Measuring the sustainable entrepreneurial performance of textile--based small–medium enterprises: A mediation–moderation model. Sustainability, 13(19), 11050. [Google Scholar] [CrossRef]
- Vargo, S. L., & Lusch, R. F. (2010). Service-dominant logic a review and assessment. Available online: https://www.researchgate.net/publication/285516994_Service-dominant_logic (accessed on 17 July 2025).
- Vargo, S. L., & Lusch, R. F. (2016). Institutions and axioms: An extension and update of service-dominant logic. Journal of the Academy of Marketing Science, 44(4), 5–23. [Google Scholar] [CrossRef]
- Walker, M. (2005). Amartya Sen’s capability approach and education. Educational Action Research, 13(1), 103–110. [Google Scholar] [CrossRef]
- Wang, X., Gu, Y., Ahmad, M., & Xue, C. (2022). The impact of digital capability on manufacturing company performance. Sustainability, 14(10), 6214. [Google Scholar] [CrossRef]
- Wernerfelt, B. (1984). The resource-based view of the firm. Journal of Management Inquiry, 5, 171–180. [Google Scholar] [CrossRef]
- Xiong, Z., Xia, H., Ni, J., & Hu, H. (2025). Basic assumptions, core connotations, and path methods of model modification—Using confirmatory factor analysis as an example. Frontiers in Education, 10, 1506415. [Google Scholar] [CrossRef]
- Yun, L., Yao, X., Zhu, W., & Zhang, Z. (2022). Evaluating the effect of redundant resources on corporate entrepreneurial performance. Sustainability, 14(12), 7101. [Google Scholar] [CrossRef]
- Zahra, S. A., & George, G. (2002). Absorptive capacity: A review, reconceptualization, and extension. Academy of Management Review, 27(2), 185–203. [Google Scholar] [CrossRef]
- Zeb, A., & Ihsan, A. (2020). Innovation and the entrepreneurial performance in women-owned small and medium-sized enterprises in Pakistan. Women’s Studies International Forum, 79, 102342. [Google Scholar] [CrossRef]
- Zhang, H., Gupta, S., Sun, W., & Zou, Y. (2019). How social-media-enabled co-creation between customers and the firm drives business value? The perspective of organizational learning and social Capital. Information and Management, 57(3), 103200. [Google Scholar] [CrossRef]
- Zhang, Y., Zhang, M., Luo, N., Wang, Y., & Niu, T. (2019). Understanding the formation mechanism of high-quality knowledge in social question and answer communities: A knowledge co-creation perspective. International Journal of Information Management, 48, 72–84. [Google Scholar] [CrossRef]
- Zhou, K. Z., & Wu, K. (2009). Technological capability, strategic flexibility, and product innovation. Strategic Management Journal, 31, 547–561. [Google Scholar] [CrossRef]


| Demographics | Category | Number of Schools | Percentage |
|---|---|---|---|
| Schools by Provinces in Western Region | East Java | 28 | 9% |
| Middle Java | 35 | 10% | |
| West Java | 33 | 9% | |
| DKI Jakarta | 16 | 4% | |
| West Sumatera | 20 | 6% | |
| Riau Island | 29 | 8% | |
| DI Yogyakarta | 17 | 5% | |
| Schools number | 178 | 51% | |
| Schools by Provinces in Central Region | South Borneo | 22 | 6% |
| South Sulawesi | 28 | 8% | |
| North Borneo | 25 | 7% | |
| Bali | 18 | 5% | |
| Gorontalo | 34 | 10% | |
| East Borneo | 9 | 3% | |
| Schools number | 136 | 39% | |
| Schools by Provinces in Eastern Region | Papua | 22 | 6% |
| East Nusa Tenggara | 14 | 4% | |
| Schools number | 36 | 10% | |
| School type | Public schools | 210 | 60% |
| Private schools | 140 | 40% | |
| Total Schools | 350 | 100% | |
| Demographic Variable | Category | Frequency (n = 971) | Percentage (%) |
|---|---|---|---|
| Age Group (years) | <30 | 121 | 12.5 |
| 30–39 | 274 | 28.2 | |
| 40–49 | 312 | 32.1 | |
| ≥50 | 264 | 27.2 | |
| Year of Service | <10 years | 221 | 22.8 |
| 11–20 years | 358 | 36.9 | |
| >20 years | 392 | 40.3 | |
| Role/Position | Principal | 350 | 36.0 |
| Teacher | 350 | 36.0 | |
| School Committee Member | 271 | 28.0 |
| Variable | Indicator | SLF | α | AVE | CR |
|---|---|---|---|---|---|
| Entrepreneurial Leadership | Performance Orientation | 0.687 | 0.968 | 0.805 | 0.982 |
| Strive | 0.682 | ||||
| Thinking far ahead | 0.818 | ||||
| Boosts confidence | 0.865 | ||||
| Build a good relationship with teachers | 0.890 | ||||
| Build good relations with the Education Office | 0.851 | ||||
| Build good relationships with the school committee | 0.897 | ||||
| Build good relationships with students’ parents | 0.896 | ||||
| Build good relationships with partners | 0.860 | ||||
| Inspire | 0.895 | ||||
| Encourage collaboration | 0.890 | ||||
| Empower member capabilities | 0.896 | ||||
| Positive Thinking | 0.856 | ||||
| Knowledge Management | Actively share with educators | 0.863 | 0.962 | 0.817 | 0.980 |
| Actively share with education staff | 0.836 | ||||
| Available time | 0.831 | ||||
| Carry out the innovation process | 0.878 | ||||
| Actively looking for innovative ideas | 0.899 | ||||
| Meet with partners | 0.803 | ||||
| Have a meeting with a professional | 0.784 | ||||
| Recognizing the demands of environmental change | 0.857 | ||||
| Storing knowledge with technology | 0.784 | ||||
| Leverage a wide range of knowledge within the technology platform | 0.805 | ||||
| Realize the benefits of knowledge | 0.857 | ||||
| Digital Capability | Ability to utilize various technological devices | 0.860 | 0.944 | 0.764 | 0.967 |
| Ability to identify various new technological developments | 0.859 | ||||
| Ability to quickly learn new digital technological developments | 0.832 | ||||
| Ability to utilize technology for learning innovation | 0.862 | ||||
| Ability to utilize technology for innovation in management | 0.855 | ||||
| Utilize websites for innovation | 0.767 | ||||
| Utilize Instagram for innovation | 0.677 | ||||
| Ability to utilize school Youtube for innovation | 0.765 | ||||
| Ability to utilize other digital technology facilities for innovation | 0.843 | ||||
| Value co-creation | Open to ideas and suggestions from stakeholders | 0.856 | 0.960 | 0.833 | 0.980 |
| Share information clearly | 0.891 | ||||
| Providing access | 0.872 | ||||
| Realizing the importance of the important role | 0.887 | ||||
| Provide services in line with stakeholder expectations | 0.823 | ||||
| Listen to stakeholders | 0.872 | ||||
| Dialogue with stakeholders | 0.877 | ||||
| Provide opportunities for stakeholders to be involved | 0.863 | ||||
| Entrepreneurial performance | The growth of entrepreneurial development programs for students | 0.639 | 0.935 | 0.618 | 0.951 |
| The growth of the school canteen program | 0.639 | ||||
| The growth of the school cooperative program | 0.669 | ||||
| The growth of other production unit programs | 0.732 | ||||
| Satisfaction with various entrepreneurial development programs for students | 0.833 | ||||
| Satisfaction with the growth of various production unit programs | 0.856 | ||||
| Satisfaction with the benefits obtained by the school | 0.872 | ||||
| Comparison of entrepreneurial development programs in schools with other schools | 0.819 | ||||
| Comparison of production unit programs in schools with other schools | 0.797 | ||||
| Comparison of benefits obtained by schools with other schools | 0.806 |
| Goodness-of-Fit Index | Criteria | Value | Description | |
|---|---|---|---|---|
| Absolute Fit Indices | RMSEA | ≤0.08 | 0.065 | Good–Fit |
| CMIN/DF of Chi-square/df | ≤3.00 | 2.467 | Good–Fit | |
| GFI | ≥0.90 | 0.781 | Marginal–Fit | |
| Incremental Fit Indices | AGFI | ≥0.90 | 0.755 | Marginal–Fit |
| NFI | ≥0.90 | 0.858 | Marginal–Fit | |
| TLI | ≥0.90 | 0.903 | Good–Fit | |
| CFI | ≥0.90 | 0.910 | Good–Fit | |
| IFI | ≥0.90 | 0.910 | Good–Fit | |
| RFI | ≥0.90 | 0.847 | Marginal–Fit | |
| Parsimonious Fit Indices | PGFI | 0–1 | 0.698 | Good–Fit |
| PNFI | 0–1 | 0.798 | Good–Fit |
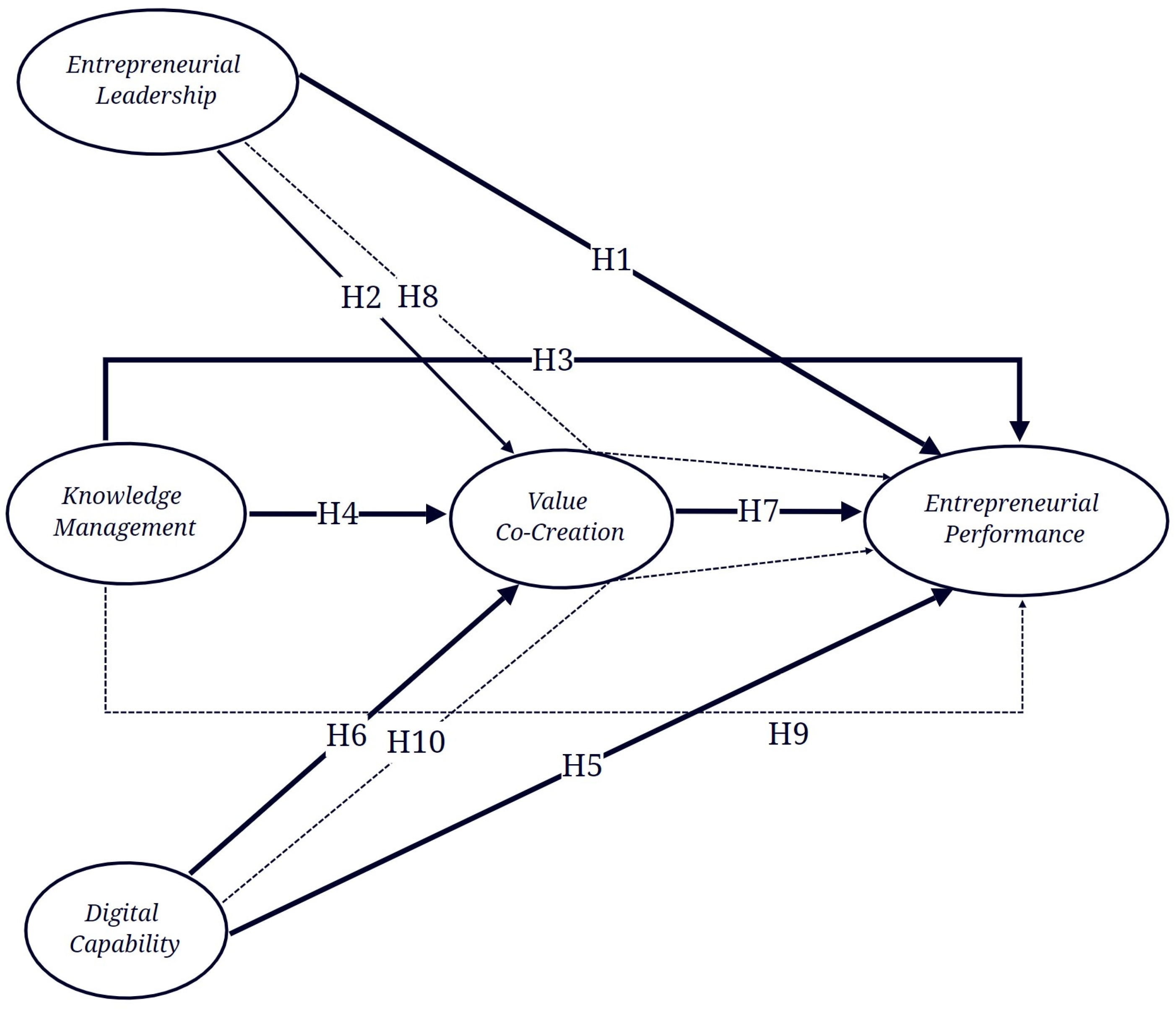
| Path | Standardized Estimate | S.E | C.R. | P | Description | |
|---|---|---|---|---|---|---|
| H1 | Entrepreneurial Leadership → Entrepreneurial Performance | 0.041 | 0.041 | 0.819 | 0.413 | Positive, Insignificant |
| H2 | Entrepreneurial Leadership → Value Co-Creation | 0.306 | 0.031 | 7.452 | 0.000 * | Positive, Significant |
| H3 | Knowledge Management → Entrepreneurial Performance | 0.499 | 0.066 | 6.294 | 0.000 * | Positive, Significant |
| H4 | Knowledge Management → Value Co-Creation | 0.679 | 0.038 | 13.543 | 0.000 * | Positive, Significant |
| H5 | Digital Capability → Entrepreneurial Performance | 0.409 | 0.047 | 6.890 | 0.000 * | Positive, Significant |
| H6 | Digital Capability → Value Co-Creation | 0.369 | 0.029 | 9.100 | 0.000 * | Positive, Significant |
| H7 | Value Co-Creation → Entrepreneurial Performance | 0.065 | 0.094 | 0.757 | 0.449 | Positive, Insignificant |
| H8 | Entrepreneurial Leadership → Value Co-Creation → Entrepreneurial Performance | 0.020 | - | - | 0.553 | Not Mediating |
| H9 | Knowledge Management → Value Co-Creation → Entrepreneurial Performance | 0.044 | - | - | 0.502 | Not Mediating |
| H10 | Digital Capability → Value Co-Creation → Entrepreneurial Performance | 0.024 | - | - | 0.398 | Not Mediating |
Disclaimer/Publisher’s Note: The statements, opinions and data contained in all publications are solely those of the individual author(s) and contributor(s) and not of MDPI and/or the editor(s). MDPI and/or the editor(s) disclaim responsibility for any injury to people or property resulting from any ideas, methods, instructions or products referred to in the content. |
© 2025 by the authors. Licensee MDPI, Basel, Switzerland. This article is an open access article distributed under the terms and conditions of the Creative Commons Attribution (CC BY) license (https://creativecommons.org/licenses/by/4.0/).
Share and Cite
Indira, S.S.; Sasmoko, S.; Bandur, A.; Pradipto, Y.D. The Role of Entrepreneurial Leadership, Knowledge Management, and Digital Capability in Enhancing Entrepreneurial Performance and Value Co-Creation in the Education Sector. Adm. Sci. 2025, 15, 462. https://doi.org/10.3390/admsci15120462
Indira SS, Sasmoko S, Bandur A, Pradipto YD. The Role of Entrepreneurial Leadership, Knowledge Management, and Digital Capability in Enhancing Entrepreneurial Performance and Value Co-Creation in the Education Sector. Administrative Sciences. 2025; 15(12):462. https://doi.org/10.3390/admsci15120462
Chicago/Turabian StyleIndira, Syahda Sukma, Sasmoko Sasmoko, Agustinus Bandur, and Yosef Dedy Pradipto. 2025. "The Role of Entrepreneurial Leadership, Knowledge Management, and Digital Capability in Enhancing Entrepreneurial Performance and Value Co-Creation in the Education Sector" Administrative Sciences 15, no. 12: 462. https://doi.org/10.3390/admsci15120462
APA StyleIndira, S. S., Sasmoko, S., Bandur, A., & Pradipto, Y. D. (2025). The Role of Entrepreneurial Leadership, Knowledge Management, and Digital Capability in Enhancing Entrepreneurial Performance and Value Co-Creation in the Education Sector. Administrative Sciences, 15(12), 462. https://doi.org/10.3390/admsci15120462

