Is Online Teaching Challenging Faculty Well-Being?
Abstract
1. Introduction
2. Literature Review
2.1. Online Teaching
Satisfaction with Online Teaching
- Student-related factors: on the one hand, the possibility of reaching a more diverse population and engaging students in a highly interactive communication, but, on the other hand, the limited interaction with students, due to the lack of personal contact;
- Faculty-related factors: on the one hand, promoting positive results in students (self-gratification), receiving recognition for the work they do and having opportunities for professional development and research, but, on the other hand, dealing with technological difficulties or inadequate tools;
- Institution-related factors: on the one hand, the value placed by the organization on online teaching and the existing policies that support faculty with this, but, on the other hand, workload issues and possible negative impact in pedagogical evaluation.
2.2. Faculty Well-Being
Quality of Working Life
- General well-being indicates the extent to which an individual feels good and/or satisfied with their life in general. It includes both physical and psychological well-being, which are deeply connected (e.g., physical illness affects job performance, which in turn can affect psychological well-being).
- Home–work interface relates to the conciliation between personal and work demands.
- Job and career satisfaction reflect how satisfied the individual is with his or her job and how fulfilled they feel.
- Control at work is the level at which individuals feel involved in decisions that affect them at work.
- Working conditions refer to the essential resources provided by the organizations to employees so they can do their work safely and effectively.
- Stress at work is a harmful physical and emotional response that occurs when work demands do not match a worker’s abilities, resources or needs (e.g., when an individual perceives and feels excessive pressures and feels he is unable to fulfill the job requirements).
3. Research Methods
3.1. Data Collection and Participants
3.2. Measures
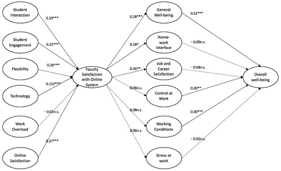
4. Results
4.1. Measurement Model Assessment
4.2. Structural Model Results
5. Discussion
6. Conclusions
Author Contributions
Funding
Informed Consent Statement
Data Availability Statement
Acknowledgments
Conflicts of Interest
Appendix A. Constructs Indicators, Means, Standard Deviations and Loadings
| Construct | Indicator Code | Indicator Description | Mean | Std Deviation | Loading |
| Control at Work | QOWL_12 | I am involved in decisions that affect me in my own area of work | 3.078 | 1.384 | 0.755 |
| QOWL_2 | I feel able to voice opinions and influence changes in my area of work | 3.882 | 0.973 | 0.878 | |
| Flexibility | FSOT_2 | The flexibility provided by the online environment is important to me | 3.480 | 1.341 | 0.857 |
| FSOT_25 | Online teaching is gratifying because it provides me with an opportunity to reach students who otherwise would not be able to take courses | 3.029 | 1.361 | 0.864 | |
| General Well-Being | QOWL_10 | I am satisfied with my life | 3.824 | 1.052 | 0.819 |
| QOWL_15 | In most ways my life is close to ideal | 3.343 | 1.089 | 0.791 | |
| QOWL_17 | Generally, things work out well for me | 4.000 | 0.918 | 0.815 | |
| QOWL_21 | Recently, I have been feeling reasonably happy, all things considered | 3.422 | 1.124 | 0.827 | |
| QOWL_4 | I feel well at the moment | 3.725 | 1.095 | 0.873 | |
| QOWL_9_rev | Recently, I have been feeling unhappy and depressed | 3.843 | 1.169 | 0.726 | |
| Home–Work Interface | QOWL_5 | My employer provides adequate facilities and flexibility for me to fit work in around my family life | 3.735 | 1.236 | 0.914 |
| QOWL_6 | My current working hours/patterns suit my personal circumstances | 3.529 | 1.326 | 0.901 | |
| Job and | QOWL_1 | I have a clear set of goals and aims to enable me to do my job | 4.343 | 0.707 | 0.659 |
| Career Satisfaction | QOWL_11 | I am encouraged to develop new skills | 4.069 | 0.910 | 0.757 |
| QOWL_18 | I am satisfied with the career opportunities available for me here | 2.951 | 1.403 | 0.655 | |
| QOWL_3 | I have the opportunity to use my abilities at work | 4.039 | 1.093 | 0.805 | |
| Student Engagement | FSOT_11 | My online students are more enthusiastic about their learning than their traditional counterparts | 2.088 | 0.919 | 0.805 |
| FSOT_20_rev | The participation level of my students in the class discussions in the online setting is lower than in the traditional one | 2.157 | 1.135 | 0.845 | |
| Stress at Work | QOWL_19_rev | I often feel excessive levels of stress at work | 2.922 | 1.250 | 0.893 |
| QOWL_7_rev | I often feel under pressure at work | 2.775 | 1.283 | 0.922 | |
| Satisfaction with | FSOT_20_rev | The participation level of my students in the class discussions in the online setting is lower than in the traditional one | 2.157 | 1.135 | 0.698 |
| Online Teaching | FSOT_2 | The flexibility provided by the online environment is important to me | 3.480 | 1.341 | 0.722 |
| FSOT_25 | Online teaching is gratifying because it provides me with an opportunity to reach students who otherwise would not be able to take courses | 3.029 | 1.361 | 0.739 | |
| FSOT_9 | I look forward to teaching my next online course | 2.686 | 1.313 | 0.835 | |
| FSOT_3 | My online students are actively involved in their learning | 2.843 | 1.153 | 0.671 | |
| FSOT_1 | The level of my interactions with students in the online course is higher than in a traditional face-to-face class | 1.794 | 1.097 | 0.663 | |
| FSOT_15 | I am satisfied with the use of communication tools in the online environment (e.g., chat rooms, threaded discussions, etc.) | 3.539 | 1.226 | 0.563 | |
| FSOT_11 | My online students are more enthusiastic about their learning than their traditional counterparts | 2.088 | 0.919 | 0.628 | |
| FSOT_16 | I am able to provide better feedback to my online students on their performance in the course | 2.353 | 1.099 | 0.744 | |
| FSOT_17 | I am more satisfied with teaching online as compared to other delivery methods | 2.196 | 1.085 | 0.769 | |
| Technology | FSOT_13_rev | Online teaching is often frustrating because of technical problems | 2.647 | 1.210 | 0.613 |
| FSOT_15 | I am satisfied with the use of communication tools in the online environment (e.g., chat rooms, threaded discussions, etc.) | 3.539 | 1.226 | 0.923 | |
| Overall Well-Being | QOWL_23 | I am satisfied with the overall quality of my working life | 3.863 | 1.029 | 1.000 |
| Working Conditions | QOWL_13 | My employer provides me with what I need to do my job effectively | 3.569 | 1.201 | 0.869 |
| QOWL_22 | The working conditions are satisfactory | 3.902 | 1.133 | 0.923 | |
| Student Interaction | FSOT_3 | My online students are actively involved in their learning | 2.843 | 1.153 | 0.744 |
| FSOT_1 | The level of my interactions with students in the online course is higher than in a traditional face-to-face class | 1.794 | 1.097 | 0.767 | |
| FSOT_16 | I am able to provide better feedback to my online students on their performance in the course | 2.353 | 1.099 | 0.787 | |
| Overall SOT | FSOT_9 | I look forward to teaching my next online course | 2.686 | 1.313 | 0.916 |
| FSOT_17 | I am more satisfied with teaching online as compared to other delivery methods | 2.196 | 1.085 | 0.900 | |
| Work overload | FSOT_6_rev | I have a higher workload when teaching an online course as compared to the traditional one | 1.922 | 1.143 | 0.726 |
| FSOT_14_rev | It takes me longer to prepare for an online course on a weekly basis than for a face-to-face course | 2.461 | 1.126 | 0.985 |
References
- Abdulamir, Ahmed S., and Rand R. Hafidh. 2020. The Possible Immunological Pathways for the Variable Immunopathogenesis of COVID—19 Infections among Healthy Adults, Elderly and Children. Electronic Journal of General Medicine 17: em202. [Google Scholar] [CrossRef]
- Abid, Ghulam, Saira Ahmed, Natasha Saman Elahi, and Sehrish Ilyas. 2020. Antecedents and Mechanism of Employee Well-Being for Social Sustainability: A Sequential Mediation. Sustainable Production and Consumption 24: 79–89. [Google Scholar] [CrossRef]
- Adedoyin, Olasile Babatunde, and Emrah Soykan. 2020. COVID-19 Pandemic and Online Learning: The Challenges and Opportunities. Interactive Learning Environments, 1–13. [Google Scholar] [CrossRef]
- Aguilera-Hermida, A. Patricia. 2020. College Students’ Use and Acceptance of Emergency Online Learning Due to COVID-19. International Journal of Educational Research Open 1: 100011. [Google Scholar] [CrossRef]
- Ahmed, Obobanyi Momohjimoh, Awanis Ku Ishak, and Bidayatul Akmal Mustafa Kamil. 2019. Transformational Leadership and Employee Psychological Wellbeing among Faculty Staff: The Mediating Role of Self-Efficacy. International Journal of Management, Accounting and Economics 6: 184–97. [Google Scholar]
- Akar, Huseyin. 2018. The Relationships between Quality of Work Life, School Alienation, Burnout, Affective Commitment and Organizational Citizenship: A Study on Teachers. European Journal of Educational Research 7: 169–80. [Google Scholar] [CrossRef]
- Arcila Hernández, Lina M., Kelly R. Zamudio, Abby G. Drake, and Michelle K. Smith. 2021. Implementing Team-based Learning in the Life Sciences: A Case Study in an Online Introductory Level Evolution and Biodiversity Course. Ecology and Evolution 11: 3527–36. [Google Scholar] [CrossRef]
- Basilaia, Giorgi, and David Kvavadze. 2020. Transition to Online Education in Schools during a SARS-CoV-2 Coronavirus (COVID-19) Pandemic in Georgia. Pedagogical Research 5: 1–9. [Google Scholar] [CrossRef]
- Bentley, Peter James, Hamish Coates, Ian R. Dobson, Leo Goedegebuure, and V. Lynn Meek, eds. 2013. Introduction: Satisfaction Around the World? In Job Satisfaction around the Academic World. Dordrecht: Springer, pp. 1–11. [Google Scholar] [CrossRef]
- Besser, Avi, Sari Lotem, and Virgil Zeigler-Hill. 2022. Psychological Stress and Vocal Symptoms Among University Professors in Israel: Implications of the Shift to Online Synchronous Teaching During the COVID-19 Pandemic. Journal of Voice 36: 291.e9–291.e16. [Google Scholar] [CrossRef]
- Bhattarai, Manoj. 2020. Working from Home and Job Satisfaction during the Pandemic Times. Independent Publication, Employment Program Director (YMCA of Greater Toronto, Canada)/Freelance Cloud Governance Researcher. Available online: https://www.researchgate.net/publication/342914908_Working_from_Home_and_Job_Satisfaction_During_the_Pandemic_Times (accessed on 14 September 2022).
- Blundell, Gregory Edgar, Daniel A. Castañeda, and Junghyae Lee. 2020. A Multi-Institutional Study of Factors Influencing Faculty Satisfaction with Online Teaching and Learning. Online Learning 24: 229–53. [Google Scholar] [CrossRef]
- Bolliger, Doris U., and Oksana Wasilik. 2009. Factors Influencing Faculty Satisfaction with Online Teaching and Learning in Higher Education. Distance Education 30: 103–16. [Google Scholar] [CrossRef]
- Bozkurt, Aras, and Ramesh C. Sharma. 2020. Emergency Remote Teaching in a Time of Global Crisis Due to CoronaVirus Pandemic. Asian Journal of Distance Education 15: i–vi. [Google Scholar] [CrossRef]
- Chen, I-Hua, Xiu-Mei Chen, Xiao-Ling Liao, Ke-Yun Zhao, Zhi-Hui Wei, Chung-Ying Lin, and Jeffrey Hugh Gamble. 2022. Evaluating the Immediate and Delayed Effects of Psychological Need Thwarting of Online Teaching on Chinese Primary and Middle School Teachers’ Psychological Well-Being. Frontiers in Psychology 13: 943449. [Google Scholar] [CrossRef] [PubMed]
- Chen, Won-Sun, Jamaiyah Haniff, Ching-Sin Siau, Wymen Seet, Sit-Fong Loh, Mohd Hadzrul Abd Jamil, Nadiah Sa’at, and Nurakmal Baharum. 2014. Psychometric Properties of the Malay Work-Related Quality of Life (WRQoL) Scale in Malaysia. World Journal of Social Science Research 1: 57. [Google Scholar] [CrossRef]
- Conrad, Dianne. 2004. University Instructors’ Reflections on Their First Online Teaching Experiences. Journal of Asynchronous Learning Networks 8: 31–44. [Google Scholar] [CrossRef]
- Daumiller, Martin, Raven Rinas, Julia Hein, Stefan Janke, Oliver Dickhäuser, and Markus Dresel. 2021. Shifting from Face-to-Face to Online Teaching during COVID-19: The Role of University Faculty Achievement Goals for Attitudes towards This Sudden Change, and Their Relevance for Burnout/Engagement and Student Evaluations of Teaching Quality. Computers in Human Behavior 118: 106677. [Google Scholar] [CrossRef]
- Davis, Cindy, Ruth Greenaway, Matthew Moore, and Lyle Cooper. 2019. Online Teaching in Social Work Education: Understanding the Challenges. Australian Social Work 72: 34–46. [Google Scholar] [CrossRef]
- Dubey, Pushkar, and Deepak Pandey. 2020. Distance Learning in Higher Education during Pandemic: Challenges and Opportunities. The International Journal of Indian Psychology 8: 43–46. [Google Scholar]
- Easton, Simon, and Darren Van Laar. 2018. User Manual for the Work-Related Quality of Life (WRQoL) Scale: A Measure of Quality of Working Life. Portsmouth: University of Portsmouth. [Google Scholar] [CrossRef]
- Ehnert, Ina, Wes Harry, and Klaus J. Zink, eds. 2014. Sustainability and HRM. In Sustainability and Human Resource Management. CSR, Sustainability, Ethics & Governance. Berlin and Heidelberg: Springer, pp. 3–32. [Google Scholar] [CrossRef]
- Elshami, Wiam, Mohamed H. Taha, Mohamed Abuzaid, Coumaravelou Saravanan, Sausan Al Kawas, and Mohamed Elhassan Abdalla. 2021. Satisfaction with Online Learning in the New Normal: Perspective of Students and Faculty at Medical and Health Sciences Colleges. Medical Education Online 26: 1920090. [Google Scholar] [CrossRef]
- Fisher, Cynthia D. 2010. Happiness at Work: Happiness at Work. International Journal of Management Reviews 12: 384–412. [Google Scholar] [CrossRef]
- Gokhale, Meenakshi. 2015. Work-Related Quality of Life and Work Engagement of College Teachers. Annamalai International Journal of Business Studies & Research. pp. 60–63. Available online: https://www.researchgate.net/profile/Meenakshi-Gokhale/publication/309231676_Work-Related_Quality_of_Life_and_Work_Engagement_of_College_Teachers/links/5b71b067a6fdcc87df744295/Work-Related-Quality-of-Life-and-Work-Engagement-of-College-Teachers.pdf (accessed on 14 September 2022).
- Grant, Adam M., Marlys K. Christianson, and Richard H. Price. 2007. Happiness, Health, or Relationships? Managerial Practices and Employee Well-Being Tradeoffs. Academy of Management Perspectives 21: 51–63. [Google Scholar] [CrossRef]
- Greenhow, Christine, and Sarah Galvin. 2020. Teaching with Social Media: Evidence-Based Strategies for Making Remote Higher Education Less Remote. Information and Learning Sciences 121: 513–24. [Google Scholar] [CrossRef]
- Greenhow, Christine, Sarah M. Galvin, Diana L. Brandon, and Emilia Askari. 2020. A Decade of Research on K–12 Teaching and Teacher Learning with Social Media: Insights on the State of the Field. Teachers College Record: The Voice of Scholarship in Education 122: 1–72. [Google Scholar] [CrossRef]
- Hair, Joe F., Christian M. Ringle, and Marko Sarstedt. 2011. PLS-SEM: Indeed a Silver Bullet. Journal of Marketing Theory and Practice 19: 139–52. [Google Scholar] [CrossRef]
- Hartman, Joel, Charles Dziuban, and Patsy Moskal. 2019. Faculty Satisfaction in ALNs: A Dependent or Independent Variable? Online Learning 4: 155–79. [Google Scholar] [CrossRef]
- Henseler, Jörg, Christian M. Ringle, and Rudolf R. Sinkovics. 2009. The Use of Partial Least Squares Path Modeling in International Marketing. Advances in International Marketing 20: 277–319. [Google Scholar] [CrossRef]
- Hiltz, Starr Roxanne, Peter Shea, and Eunhee Kim. 2010. Using Focus Groups to Study ALN Faculty Motivation. Journal of Asynchronous Learning Networks 14: 21–38. [Google Scholar]
- Hodges, Charles B., Stephanie Moore, Barbara B. Lockee, Torrey Trust, and Mark Aaron Bond. 2020. The Difference between Emergency Remote Teaching and Online Learning. Educause Review. Available online: https://tinyurl.com/rekxcrq (accessed on 14 September 2022).
- Jacobs, Pearl. 2013. The Challenges of Online Courses for the Instructor. Research in Higher Education Journal 21: 1–18. [Google Scholar]
- Kandasamy, Indira, and Sreekumar Ancheri. 2009. Hotel Employees’ Expectations of QWL: A Qualitative Study. International Journal of Hospitality Management 28: 328–37. [Google Scholar] [CrossRef]
- Keengwe, Jared, and Terry T. Kidd. 2010. Towards Best Practices in Online Learning and Teaching in Higher Education. MERLOT Journal of Online Learning and Teaching 6: 533–41. [Google Scholar]
- Krugielka, Agnieszka, Grazyna Bartkowiak, and Sebastian Dama. 2021. Functioning of Academic Teachers in the Conditions of the COVID-19 Epidemy in Poland in 2020 (Qualitative Test on the Basis of Self-Assessment). European Research Studies Journal 24: 269–87. [Google Scholar] [CrossRef]
- Krutka, Daniel G., Marie K. Heath, and K. Bret Staudt Willet. 2019. Foregrounding Technoethics: Toward Critical Perspectives in Technology and Teacher Education. Journal of Technology and Teacher Education 27: 555–74. [Google Scholar]
- Li, Chi-Sung, and Beverly Irby. 2008. An Overview of Online Education: Attractiveness, Benefits, Challenges, Concerns and Recommendations. College Student Journal 42: 449–59. [Google Scholar]
- Mahadik, Aishwarya, Neha Bajpai, Garima Sharma, and D. S. Rathore. 2017. Prevalence and statistical analysis of musculoskeletal disorders among academicians from higher education. International Journal of Physiotherapy and Research 5: 1807–11. [Google Scholar] [CrossRef]
- McCoy, Shannon K., Ellen E. Newell, and Susan K. Gardner. 2013. Seeking Balance: The Importance of Environmental Conditions in Men and Women Faculty’s Well-Being. Innovative Higher Education 38: 309–22. [Google Scholar] [CrossRef]
- Minutillo, Susannah, Michelle Cleary, and Denis Visentin. 2020. The Mental Health of Online Learners within the Educational Sector. Issues in Mental Health Nursing 41: 963–65. [Google Scholar] [CrossRef]
- Mishra, Lokanath, Tushar Gupta, and Abha Shree. 2020. Online Teaching-Learning in Higher Education during Lockdown Period of COVID-19 Pandemic. International Journal of Educational Research Open 1: 100012. [Google Scholar] [CrossRef]
- Moore, Michael G., and Greg Kearsley. 1996. Distance Education: A Systems View. Belmont, Albany and Bonn: Wadsworth. [Google Scholar]
- Mudrak, Jiri, Katerina Zabrodska, Petr Kveton, Martin Jelinek, Marek Blatny, Iva Solcova, and Katerina Machovcova. 2018. Occupational Well-Being Among University Faculty: A Job Demands-Resources Model. Research in Higher Education 59: 325–48. [Google Scholar] [CrossRef]
- Mupinga, Davison M. 2005. Distance Education in High Schools: Benefits, Challenges, and Suggestions. The Clearing House: A Journal of Educational Strategies, Issues and Ideas 78: 105–9. [Google Scholar] [CrossRef]
- Murphy, Michael P. A. 2020. COVID-19 and Emergency ELearning: Consequences of the Securitization of Higher Education for Post-Pandemic Pedagogy. Contemporary Security Policy 41: 492–505. [Google Scholar] [CrossRef]
- Naylor, Dawn, and Julie Nyanjom. 2021. Educators’ Emotions Involved in the Transition to Online Teaching in Higher Education. Higher Education Research & Development 40: 1236–50. [Google Scholar] [CrossRef]
- Ntereke, Beauty Boikanyo, Brigid Goitse Conteh, Boitumelo Tiny Ramoroka, and Keokgale Basetsana Tlhobogang. 2021. Teaching and Learning Online during the Pandemic: Lecturers’ Perceptions and Experiences. MOSENODI: International Journal of the Educational Studies 24: 22–47. Available online: https://journals.ub.bw/index.php/mosenodi/article/view/1983/1261 (accessed on 14 September 2022).
- Ortan, Florica, Ciprian Simut, and Ramona Simut. 2021. Self-Efficacy, Job Satisfaction and Teacher Well-Being in the K-12 Educational System. International Journal of Environmental Research and Public Health 18: 12763. [Google Scholar] [CrossRef] [PubMed]
- Osranek, Regina, and Klaus J. Zink. 2014. Corporate Human Capital and Social Sustainability of Human Resources. In Sustainability and Human Resource Management. Edited by Ina Ehnert, Wes Harry and Klaus J. Zink. CSR, Sustainability, Ethics & Governance. Berlin and Heidelberg: Springer, pp. 105–26. [Google Scholar] [CrossRef]
- Owens, Joan, Carol Kottwitz, Jane Tiedt, and Jeffery Ramirez. 2018. Strategies to Attain Faculty Work-Life Balance. Building Healthy Academic Communities Journal 2: 58. [Google Scholar] [CrossRef]
- Pagán-Castaño, Esther, Araceli Maseda-Moreno, and Cristina Santos-Rojo. 2020. Wellbeing in Work Environments. Journal of Business Research 115: 469–74. [Google Scholar] [CrossRef]
- Pfeffer, Jeffrey. 2010. Building Sustainable Organizations: The Human Factor. Academy of Management Perspectives 24: 34–45. [Google Scholar] [CrossRef]
- Ringle, Christian M., Sven Wende, and Jan-Michael Becker. 2015. SmartPLS 3. Bönningstedt: SmartPLS GmbH. [Google Scholar]
- Rumble, Greville. 2001. Whose Benefits, Whose Costs? Inaugural Lecture 21. Available online: http://www.c3l.uni-oldenburg.de/cde/econ/readings/rumbl01b.pdf (accessed on 14 September 2022).
- Saha, Sourav Mohan, Sadia Afrin Pranty, Md. Jaber Rana, Md. Jahurul Islam, and Md. Emran Hossain. 2022. Teaching during a Pandemic: Do University Teachers Prefer Online Teaching? Heliyon 8: e08663. [Google Scholar] [CrossRef]
- Seipel, Matthew T., and Lisa M. Larson. 2018. Supporting Non-Tenure-Track Faculty Well-Being. Journal of Career Assessment 26: 154–71. [Google Scholar] [CrossRef]
- Sekaran, Uma, and Roger Bougie. 2016. Research Methods for Business: A Skill-Building Approach, 7th ed. Chichester: Wiley. [Google Scholar]
- Sintema, Edgar John. 2020. Effect of COVID-19 on the Performance of Grade 12 Students: Implications for STEM Education. Eurasia Journal of Mathematics, Science and Technology Education 16: em1851. [Google Scholar] [CrossRef]
- Tallent-Runnels, Mary K., Julie A. Thomas, William Y. Lan, Sandi Cooper, Terence C. Ahern, Shana M. Shaw, and Xiaoming Liu. 2006. Teaching Courses Online: A Review of the Research. Review of Educational Research 76: 93–135. [Google Scholar] [CrossRef]
- Toto, Giusi Antonia, and Pierpaolo Limone. 2021. Motivation, Stress and Impact of Online Teaching on Italian Teachers during COVID-19. Computers 10: 75. [Google Scholar] [CrossRef]
- Tsegay, Samson Maekele, Muhammad Azeem Ashraf, Shahnaz Perveen, and Mulugeta Zemuy Zegergish. 2022. Online Teaching during COVID-19 Pandemic: Teachers’ Experiences from a Chinese University. Sustainability 14: 568. [Google Scholar] [CrossRef]
- Van Wart, Montgomery, Anna Ni, Pamela Medina, Jesus Canelon, Melika Kordrostami, Jing Zhang, and Yu Liu. 2020. Integrating Students’ Perspectives about Online Learning: A Hierarchy of Factors. International Journal of Educational Technology in Higher Education 17: 53. [Google Scholar] [CrossRef]
- Wolff, Lili-Ann, and Peter Ehrström. 2020. Social Sustainability and Transformation in Higher Educational Settings: A Utopia or Possibility? Sustainability 12: 4176. [Google Scholar] [CrossRef]
- Wu, Jen-Her, Robert D. Tennyson, and Tzyh-Lih Hsia. 2010. A Study of Student Satisfaction in a Blended E-Learning System Environment. Computers & Education 55: 155–64. [Google Scholar] [CrossRef]
- Zaugg, Robert J., Adrian Blum, and Norbert Thom. 2001. Sustainability in Human Resource Management. Berne: IOP-Press. Available online: https://empiricon.ch/assets/Publikationen/Personalmanagement/03.5-EN-sustainability-in-hrm-200106.pdf (accessed on 14 September 2022).


| Median | Composite Reliability | Average Variance Extracted (AVE) | R2 | |
|---|---|---|---|---|
| Control at Work | 0.056 | 0.802 | 0.670 | 0.003 |
| General Well-Being | 0.159 | 0.874 | 0.570 | 0.076 |
| Home–Work Interface | 0.311 | 0.903 | 0.824 | 0.033 |
| Job and Career Satisfaction | 0.145 | 0.812 | 0.521 | 0.066 |
| Stress at Work | 0.136 | 0.903 | 0.824 | 0.003 |
| Working Conditions | 0.229 | 0.891 | 0.803 | 0.007 |
| Overall Well-Being | 0.133 | 1.000 | 1.000 | 0.651 |
| Faculty Satisf. Online Teach. | 0.041 | 0.904 | 0.824 | 0.997 |
| Flexibility | 0.210 | 0.851 | 0.741 | NA |
| General Satisfaction | 0.083 | 0.908 | 0.500 | NA |
| Technology | 0.094 | 0.753 | 0.613 | NA |
| Student Engagement | −0.143 | 0.810 | 0.681 | NA |
| Student Interaction | −0.028 | 0.810 | 0.587 | NA |
| Work overload | −0.337 | 0.854 | 0.749 | NA |
| CAT | FLEX | GWB | HWI | JCS | STE | SAT | FSOT | TECH | OWB | WKC | STI | OSAT | WOL | |
|---|---|---|---|---|---|---|---|---|---|---|---|---|---|---|
| Control at Work | 0.819 | |||||||||||||
| Flexibility | −0.024 | 0.861 | ||||||||||||
| General Well-Being | 0.435 | 0.214 | 0.755 | |||||||||||
| Home–Work Interface | 0.570 | 0.132 | 0.648 | 0.908 | ||||||||||
| Job and Career Satisfaction | 0.684 | 0.199 | 0.697 | 0.719 | 0.722 | |||||||||
| Students’ Engagement | 0.156 | 0.592 | 0.231 | 0.128 | 0.167 | 0.825 | ||||||||
| Stress at Work | 0.180 | 0.057 | 0.278 | 0.302 | 0.244 | 0.031 | 0.908 | |||||||
| Fac.Sat. Online Teaching. | 0.055 | 0.849 | 0.276 | 0.181 | 0.256 | 0.805 | 0.057 | 0.707 | ||||||
| Technology | 0.122 | 0.455 | 0.302 | 0.186 | 0.290 | 0.292 | 0.177 | 0.571 | 0.783 | |||||
| Overall Well-Being | 0.573 | 0.099 | 0.723 | 0.594 | 0.641 | 0.127 | 0.232 | 0.167 | 0.242 | 1.000 | ||||
| Working Conditions | 0.611 | 0.042 | 0.521 | 0.612 | 0.641 | 0.065 | 0.286 | 0.081 | 0.205 | 0.655 | 0.896 | |||
| Student Interaction | 0.037 | 0.683 | 0.237 | 0.206 | 0.243 | 0.673 | 0.022 | 0.907 | 0.472 | 0.172 | 0.098 | 0.766 | ||
| Online Satisfaction | −0.037 | 0.690 | 0.153 | 0.043 | 0.164 | 0.673 | 0.017 | 0.885 | 0.423 | 0.049 | −0.029 | 0.738 | 0.908 | |
| Work Overload | 0.095 | 0.150 | 0.090 | 0.119 | 0.144 | 0.137 | 0.157 | 0.149 | 0.140 | 0.028 | 0.157 | 0.097 | 0.148 | 0.866 |
| Hypothesis | Description | Path Coef. | Bootstrap t-Test | Hypothesis Evaluation |
|---|---|---|---|---|
| H1 | Faculty satisfaction with online teaching has a positive impact on general well-being. | 0.28 | 2.697 | Accept |
| H2 | Faculty satisfaction with online teaching has a positive impact on home–work interface. | 0.18 | 1.647 | Accept |
| H3 | Faculty satisfaction with online teaching has a positive impact on job and career satisfaction. | 0.26 | 2.274 | Accept |
| H4 | Faculty satisfaction with online teaching has a positive impact on general control at work. | 0.06 | 0.494 | Reject |
| H5 | Faculty satisfaction with online teaching has a positive impact on working conditions. | 0.08 | 0.715 | Reject |
| H6 | Faculty satisfaction with online teaching has a negative impact on stress at work. | 0.06 | 0.501 | Reject |
Publisher’s Note: MDPI stays neutral with regard to jurisdictional claims in published maps and institutional affiliations. |
© 2022 by the authors. Licensee MDPI, Basel, Switzerland. This article is an open access article distributed under the terms and conditions of the Creative Commons Attribution (CC BY) license (https://creativecommons.org/licenses/by/4.0/).
Share and Cite
Mosquera, P.; Albuquerque, P.C.; Picoto, W.N. Is Online Teaching Challenging Faculty Well-Being? Adm. Sci. 2022, 12, 147. https://doi.org/10.3390/admsci12040147
Mosquera P, Albuquerque PC, Picoto WN. Is Online Teaching Challenging Faculty Well-Being? Administrative Sciences. 2022; 12(4):147. https://doi.org/10.3390/admsci12040147
Chicago/Turabian StyleMosquera, Pilar, Paula C. Albuquerque, and Winnie Ng Picoto. 2022. "Is Online Teaching Challenging Faculty Well-Being?" Administrative Sciences 12, no. 4: 147. https://doi.org/10.3390/admsci12040147
APA StyleMosquera, P., Albuquerque, P. C., & Picoto, W. N. (2022). Is Online Teaching Challenging Faculty Well-Being? Administrative Sciences, 12(4), 147. https://doi.org/10.3390/admsci12040147

