The Influence of Trustworthiness and Technology Acceptance Factors on the Usage of e-Government Services during COVID-19: A Case Study of Post COVID-19 Greece
Abstract
1. Introduction
2. Literature Review and Hypothesis Development
2.1. Study and Comparison of Theoretical Models
2.1.1. Similarities and Comparisons to e-Commerce
2.1.2. e-Government Adoption and Design Challenges in Greece
2.2. Trustworthiness
2.3. e-Government Usage and COVID-19
3. Research Model and Hypotheses
3.1. Methodology and Measurements
3.2. Sample Profile
4. Data Analysis and Results
4.1. Measurement Model
4.2. Structural Model
5. Discussion
6. Conclusions
Author Contributions
Funding
Institutional Review Board Statement
Informed Consent Statement
Data Availability Statement
Conflicts of Interest
Appendix A. Measurement Items Used for Data Collection
| Performance Expectancy (PE) | ||
| PE1. | Using e-government services will enable me to accomplish tasks more quickly. | (Al-Hujran et al. 2015; Shafi and Weerakkody 2009; Venkatesh et al. 2003) |
| PE2. | E-government services will help me avoid existing bureaucracy. | |
| PE3. | I will be able to use e-government services during non-working hours (24/7). | |
| PE4. | E-government integrates various government agencies’ systems and provides better citizens’ satisfaction. | |
| PE5. | I find it easy to use e-government services to find what I want. | |
| PE6. | Using e-government services will increase my productivity. | |
| Effort Expectancy (EE) | ||
| EE1. | Using e-government services would be easy. | (Shafi and Weerakkody 2009; Venkatesh et al. 2003) |
| EE2. | Interaction with the e-government services would be clear and understandable. | |
| EE3. | It would be easy for me to become skillful at using e-government services. | |
| EE4. | I have the resources necessary to use the e-government services. | |
| Social Influence (SI) | ||
| SI1. | Important people to me think I should use the e-government services. | (Shafi and Weerakkody 2009; Venkatesh et al. 2003) |
| SI2. | I would use e-government services if I needed to. | |
| SI3. | I would use e-government services if my friends and colleagues used them. | |
| SI4. | People around me who use the e-government services have more prestige. | |
| Trust in the Government (TG) | ||
| TG1. | I trust government agencies. | (AlAwadhi 2019; Colesca 2009) |
| TG2. | Government agencies keep my best interests in mind. | |
| TG3. | In my opinion, government agencies are trustworthy. | |
| TG4. | The trust in a governmental agency increases with its reputation. | |
| TG5. | The government agencies have the skills and expertise to provide services to citizens in an effective manner. | |
| TG6. | The government agencies have the ability to meet the citizens’ needs. | |
| Trust in the Internet (TIT) | ||
| TIT1. | The internet has enough safeguards to make me feel comfortable to engage in e-government websites. | (Alharbi et al. 2016) (Bélanger and Carter 2008; Carter and Bélanger 2005; Colesca 2009) |
| TIT2. | I feel assured that legal and technological structures adequately protect me from problems on the Internet | |
| TIT3. | I feel confident that encryption and other technological advances on the Internet make it safe for me to communicate with government agencies | |
| TIT4. | In general, the Internet is a robust and safe environment to interact with government and other citizens | |
| TIT5. | Overall, I have confidence in the technology used by government agencies to operate the e-government services. | (Colesca 2009) |
| Security and Privacy (SP) | ||
| SP1. | I feel assured that legal and technological structures adequately protect me from any problems on using e-government services. | (Al-Hujran et al. 2015; Carter and Bélanger 2005) |
| SP2. | e-Government services make me feel comfortable (safe) when conducting governmental transactions. | (Malik et al. 2016) |
| SP3. | e-Government services ensure the confidentiality of my personal information. | |
| SP4. | e-Government services adhere to personal data protection laws. | |
| SP5. | Overall e-Government services satisfy citizens’ needs for privacy and security. | |
| Trust in e-Government (TEG) | ||
| TEG1. | I believe that e-government services will not act in a way that will harm my personal interests or violate my rights. | (AlAwadhi 2019; Colesca 2009) |
| TEG2. | In my opinion, e-government portal and/or Ministry’s website(s) are trustworthy. | (Al-Hujran et al. 2015; Carter and Bélanger 2005) |
| TEG3. | In general, I think I can trust e-government portal and/or Ministry’s website(s). | |
| E-government usage during COVID-19 (EGU) | ||
| EGU1. | I have used e-government services to seek information during the COVID-19 pandemic. | (Amosun et al. 2021; Nam 2014) |
| EGU2. | During the COVID-19 pandemic I used e-government services that I didn’t use before. | |
| EGU3. | I have used e-government services to seek trustworthy information about the COVID-19 pandemic. | |
| EGU4. | I have used e-government services to complain about government services during the COVID-pandemic. | |
| EGU5. | Overall, I have a positive experience using e-government services during COVID-19 pandemic. | |
References
- Ajibade, Patrick. 2018. Technology acceptance model limitations and criticisms: Exploring the practical applications and use in technology-related studies, mixed-method, and qualitative researches. Library Philosophy and Practice 9: 3–6. [Google Scholar]
- Ajzen, Icek. 1985. From intentions to actions: A theory of planned behavior. In Action Control. Berlin and Heidelberg: Springer, pp. 11–39. [Google Scholar]
- Ajzen, Icek, and Martin Fishbein. 1980. Understanding Attitudes and Predicting Social Behavior. Englewood Cliffs: Prentice-Hall. [Google Scholar]
- Alamsyah, Nurwahyu, and Yu-Qian Zhu. 2022. We shall endure: Exploring the impact of government information quality and partisanship on citizens’ well-being during the COVID-19 pandemic. Government Information Quarterly 39: 101646. [Google Scholar] [CrossRef]
- AlAwadhi, Suha. 2019. A proposed model of trust factors for e-government adoption and civic engagement. Paper presented at the 52nd Hawaii International Conference on System Sciences, Maui, HI, USA, January 8–11. [Google Scholar]
- Al-Debei, Mutaz M., and Enas Al-Lozi. 2014. Explaining and predicting the adoption intention of mobile data services: A value-based approach. Computers in Human Behavior 35: 326–38. [Google Scholar] [CrossRef]
- Alharbi, Abdullah, Kyeong Kang, and Igor Hawryszkiewycz. 2016. The Influence of Trust and subjective Norms on Citizens Intentions to Engage in E-participation on E-government Websites. arXiv arXiv:1606.00746. [Google Scholar]
- Al-Hujran, Omar, Mutaz M. Al-Debei, Akemi Chatfield, and Mahmoud Migdadi. 2015. The imperative of influencing citizen attitude toward e-government adoption and use. Computers in Human Behavior 53: 189–203. [Google Scholar] [CrossRef]
- Amosun, Tunde Simeon, Jianxun Chu, Olayemi Hafeez Rufai, Sayibu Muhideen, Riffat Shahani, and Miapeh Kous Gonlepa. 2021. Does e-government help shape citizens’ engagement during the COVID-19 crisis? A study of mediational effects of how citizens perceive the government. Online Information Review 46: 846–66. [Google Scholar] [CrossRef]
- Baker, Elizabeth White, Said S. Al-Gahtani, and Geoffrey S. Hubona. 2010. Cultural impacts on acceptance and adoption of information technology in a developing country. Journal of Global Information Management (JGIM) 18: 35–58. [Google Scholar] [CrossRef]
- Bélanger, France, and Lemuria Carter. 2008. Trust and risk in e-government adoption. The Journal of Strategic Information Systems 17: 165–76. [Google Scholar] [CrossRef]
- Belanger, France, Janine S. Hiller, and Wanda J. Smith. 2002. Trustworthiness in electronic commerce: The role of privacy, security, and site attributes. The Journal of Strategic Information Systems 11: 245–70. [Google Scholar] [CrossRef]
- Beldad, Ardion, Menno De Jong, and Michaël Steehouder. 2011. I trust not therefore it must be risky: Determinants of the perceived risks of disclosing personal data for e-government transactions. Computers in Human Behavior 27: 2233–42. [Google Scholar] [CrossRef]
- Bournaris, Thomas. 2020. Evaluation of e-Government Web Portals: The Case of Agricultural e-Government Services in Greece. Agronomy 10: 932. [Google Scholar] [CrossRef]
- Bousdekis, Alexandros, and Dimitris Kardaras. 2020. Digital transformation of local government: A case study from Greece. Paper presented at the 2020 IEEE 22nd Conference on Business Informatics (CBI), Antwerp, Belgium, June 22–24. [Google Scholar]
- Carter, Lemuria, and France Bélanger. 2005. The utilization of e-government services: Citizen trust, innovation and acceptance factors. Information Systems Journal 15: 5–25. [Google Scholar] [CrossRef]
- Chadwick, Scott A. 2001. Communicating trust in e-commerce interactions. Management Communication Quarterly 14: 653–58. [Google Scholar] [CrossRef]
- Champniss, Guy, Hugh N. Wilson, Emma K. Macdonald, and Radu Dimitriu. 2017. Bypassing the Attitude-Behavior Gap: Using Social Identity and Norm Effects to Engender Sustainable Consumer Behaviors (An Abstract). In Marketing at the Confluence between Entertainment and Analytics. Berlin and Heidelberg: Springer, pp. 1425–25. [Google Scholar]
- Chang, Sea-Jin, Arjen van Witteloostuijn, and Lorraine Eden. 2010. From the editors: Common method variance in international research. Journal of International Business Studies 41: 178–84. [Google Scholar] [CrossRef]
- Chatfield, Akemi Takeoka, and Omar Alhujran. 2009. A cross-country comparative analysis of e-government service delivery among Arab countries. Information Technology for Development 15: 151–70. [Google Scholar] [CrossRef]
- Colesca, Sofia Elena. 2009. Understanding trust in e-government. Engineering Economics 63: 10–13. [Google Scholar]
- Cronbach, Lee J. 1970. Essentials of Psychological Testing. New York: Harper and Row. [Google Scholar]
- Davis, Fred D. 1989. Perceived usefulness, perceived ease of use, and user acceptance of information technology. MIS Quarterly 13: 319–40. [Google Scholar] [CrossRef]
- Davis, Fred D. 1993. User acceptance of information technology: System characteristics, user perceptions and behavioral impacts. International Journal of Manmachine Studies 38: 475–87. [Google Scholar] [CrossRef]
- Davis, Fred D., Richard P. Bagozzi, and Paul R. Warshaw. 1989. User Acceptance of Computer Technology: A Comparison of Two Theoretical Models. Management Science 35: 982–1003. [Google Scholar] [CrossRef]
- Delopoulos, Haroula N. 2015. A usability evaluation of e-government services: The case of e-deliberation service of Greece. International Journal of Electronic Governance 7: 93–112. [Google Scholar] [CrossRef]
- Dickson, Eric S., Sanford C. Gordon, and Gregory A. Huber. 2009. Enforcement and compliance in an uncertain world: An experimental investigation. The Journal of Politics 71: 1357–78. [Google Scholar] [CrossRef]
- Dixit, Neha, and Saroj K. Saroj. 1970. Acceptance of e-banking among adult customers: An empirical investigation in India. The Journal of Internet Banking and Commerce 15: 1–17. [Google Scholar]
- Fornell, Claes, and David F. Larcker. 1981. Evaluating structural equation models with unobservable variables and measurement error. Journal of Marketing Research 18: 39–50. [Google Scholar] [CrossRef]
- Gefen, David, and Detmar Straub. 2000. The relative importance of perceived ease of use in IS adoption: A study of e-commerce adoption. Journal of the Association for Information Systems 1: 1–30. [Google Scholar] [CrossRef]
- Gefen, David, Elena Karahanna, and Detmar W. Straub. 2003. Trust and TAM in online shopping: An integrated model. MIS Quarterly 27: 51–90. [Google Scholar] [CrossRef]
- Gilbert, David, Pierre Balestrini, and Darren Littleboy. 2004. Barriers and benefits in the adoption of e-government. International Journal of Public Sector Management 17: 286–301. [Google Scholar] [CrossRef]
- Gofen, Anat. 2015. Reconciling policy dissonance: Patterns of governmental response to policy noncompliance. Policy Sciences 48: 3–24. [Google Scholar] [CrossRef]
- Goodman, Leo A. 1961. Snowball sampling. The Annals of Mathematical Statistics 32: 148–70. [Google Scholar] [CrossRef]
- Goss, Kevin F. 1979. Consequences of diffusion of innovations. Rural Sociology 44: 754. [Google Scholar]
- Goulas, Dimitrios, and Georgia Kontogeorga. 2013. How the economic crisis in Greece affected the steps in applying e-government at the first degree self government of Greece. Journal of Governance and Regulation 2: 7–12. [Google Scholar] [CrossRef]
- Gounopoulos, Elias, Sotirios Kontogiannis, Ioannis Kazanidis, and Stavros Valsamidis. 2020. The Impact of the Digital Divide on the Adoption of e-Government in Greece. KnE Social Sciences 2019: 401–11. [Google Scholar] [CrossRef]
- Grimsley, Mike, and Anthony Meehan. 2007. e-Government information systems: Evaluation-led design for public value and client trust. European Journal of Information Systems 16: 134–48. [Google Scholar] [CrossRef]
- Gupta, Rishabh, and Tiago H. Falk. 2017. Latent factor analysis for synthesized speech quality-of-experience assessment. Quality and User Experience 2: 1–16. [Google Scholar] [CrossRef]
- Hair, Joseph F., William C. Black, Barry J. Babin, Rolph E. Anderson, and Ronald L. Tatham. 1998. Multivariate data analysis. Uppersaddle River. Multivariate Data Analysis (5th ed) Upper Saddle River 5: 207–19. [Google Scholar]
- Hiller, Janine S., and France Bélanger. 2001. Privacy strategies for electronic government. E-Government 200: 162–98. [Google Scholar]
- Hung, Shin-Yuan, Chia-Ming Chang, and Shao-Rong Kuo. 2013. User acceptance of mobile e-government services: An empirical study. Government Information Quarterly 30: 33–44. [Google Scholar] [CrossRef]
- Kalamatianou, Maria Aristea, and Flora Malamateniou. 2017. An Extended UTAUT2 Model for e-Government Project Evaluation. Paper presented at the Eleventh International Conference on Digital Society and eGovernments, Nice, France, March 19–23. [Google Scholar]
- Karagiannaki, Angeliki, Georgios Vergados, and Konstantinos Fouskas. 2017. The impact of digital transformation in the financial services industry: Insights from an open innovation initiative in fintech in Greece. Paper presented at the Mediterranean Conference on Information Systems (MCIS), Genoa, Italy, September 4–5. [Google Scholar]
- Karamalis, Panteleimon, and Athanasios Vasilopoulos. 2020. The digital transformation in public sector as a response to COVID-19 pandemic: The case of Greece. Paper presented at the XIV Balkan Conference on Operational Research, Thessaloniki, Greece, September 30–October 3. [Google Scholar]
- Kelman, Herbert C. 1958. Compliance, identification, and internalization three processes of attitude change. Journal of Conflict Resolution 2: 51–60. [Google Scholar] [CrossRef]
- Kelman, Herbert C. 2017. Processes of opinion change. In Attitude Change. London: Routledge, pp. 205–33. [Google Scholar]
- Kim, Hee-Woong, Hock Chuan Chan, and Sumeet Gupta. 2007. Value-based adoption of mobile internet: An empirical investigation. Decision Support Systems 43: 111–26. [Google Scholar] [CrossRef]
- Kline, Rex B. 2011. Principles and Practice of Structural Equation Modeling (3. Baskı). New York: The Guilford Press, pp. 1497–513. [Google Scholar]
- Lam, Long W. 2012. Impact of competitiveness on salespeople’s commitment and performance. Journal of Business Research 65: 1328–34. [Google Scholar] [CrossRef]
- Lee, Pui Kei, Shing Chi Oscar Liu, and Gisele Chi Ying Lee. 2019. Young Adult’s Attitude of Using Dating Apps. In Shaping the Future of Education, Communication and Technology. Berlin and Heidelberg: Springer, pp. 223–33. [Google Scholar]
- Lyytinen, Kalle, and Jan Damsgaard. 2001. What’s wrong with the diffusion of innovation theory? Paper presented at the Working Conference on Diffusing Software Product and Process Innovations, Banff, AB, Canada, April 7–10. [Google Scholar]
- Malhotra, Yogesh, and Dennis F. Galletta. 1999. Extending the technology acceptance model to account for social influence: Theoretical bases and empirical validation. Paper presented at the 32nd Annual Hawaii International Conference on Systems Sciences, 1999. HICSS-32. Abstracts and CD-ROM of Full Papers, Maui, HI, USA, January 5–8. [Google Scholar]
- Malik, Babur Hayat, Cai Shuqin, Cai Shuqin, Abdul Ghaffar Mastoi, Abdul Ghaffar Mastoi, Noreen Gul, Noreen Gul, Hifza Gul, and Hifza Gul. 2016. Evaluating Citizen e-Satisfaction from e-Government Services: A Case of Pakistan. European Scientific Journal 12: 346. [Google Scholar] [CrossRef][Green Version]
- Mansoor, Mahnaz. 2021. An interaction effect of perceived government response on COVID-19 and government agency’s use of ICT in building trust among citizens of Pakistan. Transforming Government: People, Process and Policy 15: 693–707. [Google Scholar] [CrossRef]
- McKnight, D. Harrison, Vivek Choudhury, and Charles Kacmar. 2002. Developing and validating trust measures for e-commerce: An integrative typology. Information Systems Research 13: 334–59. [Google Scholar] [CrossRef]
- Mensah, Isaac Kofi, Samuel Adams, Joseph Kwame Adjei, and Deborah Simon Mwakapesa. 2021. Drivers of egovernment adoption amidst COVID-19 pandemic: The Information Adoption Model (IAM) approach. Information Development 2021: 6–12. [Google Scholar] [CrossRef]
- Miyazaki, Anthony D., and Ana Fernandez. 2001. Consumer perceptions of privacy and security risks for online shopping. Journal of Consumer Affairs 35: 27–44. [Google Scholar] [CrossRef]
- Mohammad Ebrahimzadeh Sepasgozar, Fatemeh, Usef Ramzani, Sabbar Ebrahimzadeh, Sharifeh Sargolzae, and Samad Sepasgozar. 2020. Technology Acceptance in e-Governance: A Case of a Finance Organization. Journal of Risk and Financial Management 13: 138. [Google Scholar] [CrossRef]
- Moon, Ji-Won, and Young-Gul Kim. 2001. Extending the TAM for a World-Wide-Web context. Information & Management 38: 217–30. [Google Scholar]
- Mughal, Muhammad Muazzam, Kamran Ali, and Abdul Jabbar Khan. 2012. Accepting of E-banking among Banking Customers of Pakistan. Information Management and Business Review 4: 332–39. [Google Scholar] [CrossRef]
- Nam, Taewoo. 2014. Determining the type of e-government use. Government Information Quarterly 31: 211–20. [Google Scholar] [CrossRef]
- Paloniemi, Riikka, Evangelia Apostolopoulou, Joanna Cent, Dimitrios Bormpoudakis, Anna Scott, Malgorzata Grodzińska-Jurczak, Joseph Tzanopoulos, Miska Koivulehto, Agata Pietrzyk-Kaszyńska, and John D. Pantis. 2015. Public Participation and Environmental Justice in Biodiversity Governance in Finland, Greece, Poland and the UK. Environmental Policy and Governance 25: 330–42. [Google Scholar] [CrossRef]
- Panagiotopoulos, Panagiotis, and Mutaz M. Al-Debei. 2010. Engaging with citizens online: Understanding the role of ePetitioning in local government democracy. Internet, Politics, Policy 2010: 16–17. [Google Scholar]
- Panagiotopoulos, Panagiotis, Mutaz M. Al-Debei, Guy Fitzgerald, and Tony Elliman. 2012. A business model perspective for ICTs in public engagement. Government Information Quarterly 29: 192–202. [Google Scholar] [CrossRef]
- Papadomichelaki, Xenia, and Gregoris Mentzas. 2012. e-GovQual: A multiple-item scale for assessing e-government service quality. Government Information Quarterly 29: 98–109. [Google Scholar] [CrossRef]
- Papadopoulou, Panagiota, Maria Nikolaidou, and Drakoulis Martakos. 2010. What Is Trust in E-Government? A Proposed Typology. Paper presented at the 2010 43rd Hawaii International Conference on System Sciences, Honolulu, HI, USA, January 5–8; pp. 1–10. [Google Scholar]
- Pavlou, Paul A. 2003. Consumer acceptance of electronic commerce: Integrating trust and risk with the technology acceptance model. International Journal of Electronic Commerce 7: 101–34. [Google Scholar]
- Pavlou, Paul A., and Mendel Fygenson. 2006. Understanding and predicting electronic commerce adoption: An extension of the theory of planned behavior. MIS Quarterly 30: 115–43. [Google Scholar] [CrossRef]
- Pervan, Maja, Marijana Curak, and Tomislava Pavic Kramaric. 2017. The influence of industry characteristics and dynamic capabilities on firms’ profitability. International Journal of Financial Studies 6: 4. [Google Scholar] [CrossRef]
- Psailla, Giuseppe, and Roland Wagner. 2007. E-Commerce and Web Technologies: 8th International Conference, EC-Web 2007, Regensburg, Germany, September 3–7, 2007, Proceedings. Berlin and Heidelberg: Springer, vol. 4655. [Google Scholar]
- Rogers Everett, M. 1995. Diffusion of Innovations. New York: Free Press. [Google Scholar]
- Rossidis, Ioannis, and Dimitrios Belias. 2021. Evolution of e-Governance in the Era of the Pandemic. Will the Crisis Become an Opportunity? The Cases of Cyprus and Greece. Cyprus Review 33: 37–66. [Google Scholar]
- Shafi, AL-Shafi, and Vishanth Weerakkody. 2009. Understanding citizens’ behavioural intention in the adoption of e-government services in the state of Qatar. Paper presented at the ECIS, Verona, Italy, September 22. [Google Scholar]
- Sharma, Amalesh, Sourav Bikash Borah, and Aditya C. Moses. 2021. Responses to COVID-19: The role of governance, healthcare infrastructure, and learning from past pandemics. Journal of Business Research 122: 597–607. [Google Scholar] [CrossRef]
- Shihab, Muhammad Rifki, Achmad Nizar Hidayanto, and Panca Hadi Putra. 2021. Exploring the Effects of Normative Beliefs toward Citizen Engagement on eParticipation Technologies. Information 12: 189. [Google Scholar] [CrossRef]
- Sideri, Maria, Angeliki Kitsiou, Ariadni Filippopoulou, Christos Kalloniatis, and Stefanos Gritzalis. 2019. E-Governance in educational settings. Internet Research 29: 818–45. [Google Scholar] [CrossRef]
- Singh, Monika, and Ganesh Prasad Sahu. 2018. Study of e-governance implementation: A literature review using classification approach. International Journal of Electronic Governance 10: 237–60. [Google Scholar] [CrossRef]
- Tung, Lai Lai, and Olaf Rieck. 2005. Adoption of electronic government services among business organizations in Singapore. The Journal of Strategic Information Systems 14: 417–40. [Google Scholar] [CrossRef]
- Ursachi, George, Ioana Alexandra Horodnic, and Adriana Zait. 2015. How reliable are measurement scales? External factors with indirect influence on reliability estimators. Procedia Economics and Finance 20: 679–86. [Google Scholar] [CrossRef]
- Van Slyke, Craig, France Belanger, and Christie L Comunale. 2004. Factors influencing the adoption of web-based shopping: The impact of trust. ACM SIGMIS Database: The DATABASE for Advances in Information Systems 35: 32–49. [Google Scholar] [CrossRef]
- Venkatesh, Viswanath, and Fred D. Davis. 2000. A Theoretical Extension of the Technology Acceptance Model: Four Longitudinal Field Studies. Management Science 46: 186–204. [Google Scholar] [CrossRef]
- Venkatesh, Viswanath, Michael G. Morris, Gordon B. Davis, and Fred D. Davis. 2003. User acceptance of information technology: Toward a unified view. MIS Quarterly 27: 425–78. [Google Scholar] [CrossRef]
- Wang, Changlin. 2014. Antecedents and consequences of perceived value in Mobile Government continuance use: An empirical research in China. Computers in Human Behavior 34: 140–47. [Google Scholar] [CrossRef]
- Wani, Tahir Ahmad, and SW Ali. 2015. Innovation diffusion theory. Journal of General Management Research 3: 101–18. [Google Scholar]
- Wenzel, Michael. 2002. The impact of outcome orientation and justice concerns on tax compliance: The role of taxpayers’ identity. Journal of Applied Psychology 87: 629. [Google Scholar] [CrossRef]
- Zafiropoulos, Kostas, Ioannis Karavasilis, and Vasiliki Vrana. 2012. Assessing the adoption of e-government services by teachers in Greece. Future Internet 4: 528–44. [Google Scholar] [CrossRef]
- Zafiropoulos, Kostas, Ioannis Karavasilis, and Vasiliki Vrana. 2014. Exploring e-governance acceptance by primary and secondary education teachers in Greece. International Journal of Information Technology and Management 13: 285–304. [Google Scholar] [CrossRef]
- Zhang, Mingli, Suyun Ding, and Yuanwei Bian. 2017. The online reviews’ effects on internet consumer behavior: An exploratory study. Journal of Electronic Commerce in Organizations (JECO) 15: 83–94. [Google Scholar] [CrossRef]

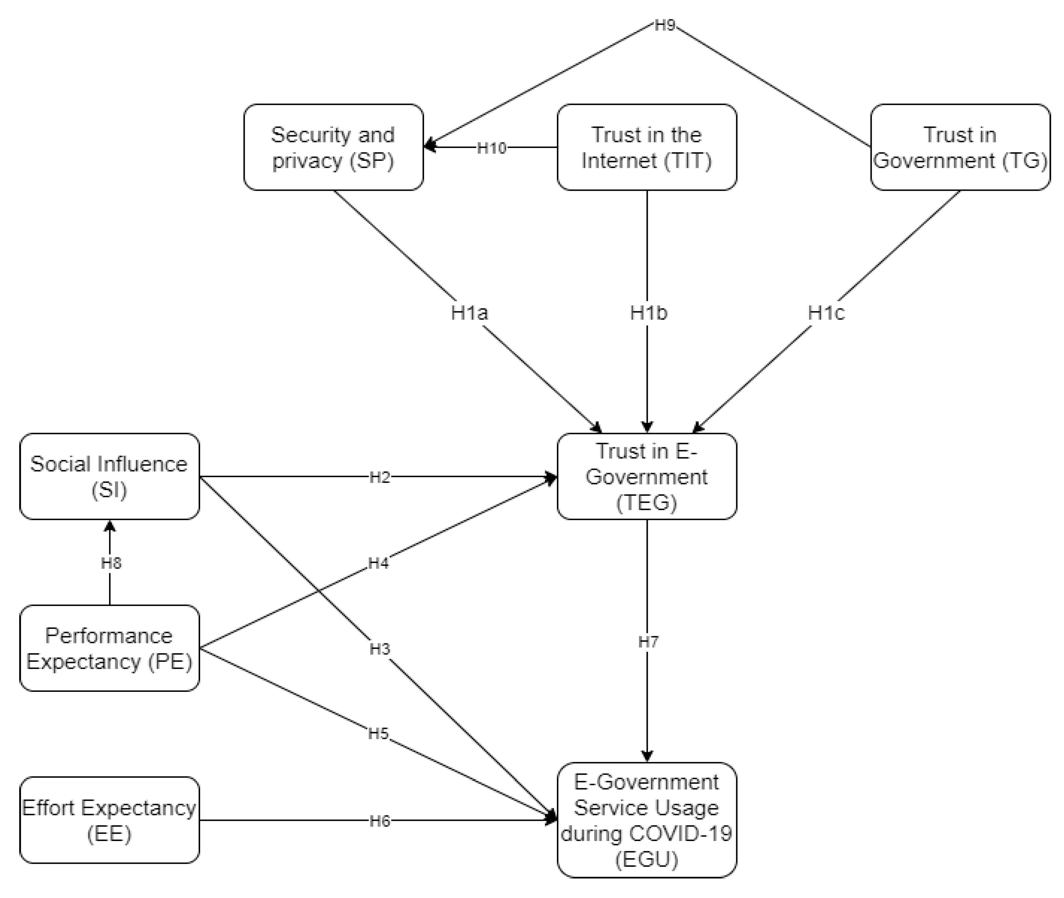
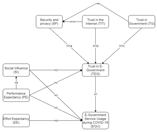
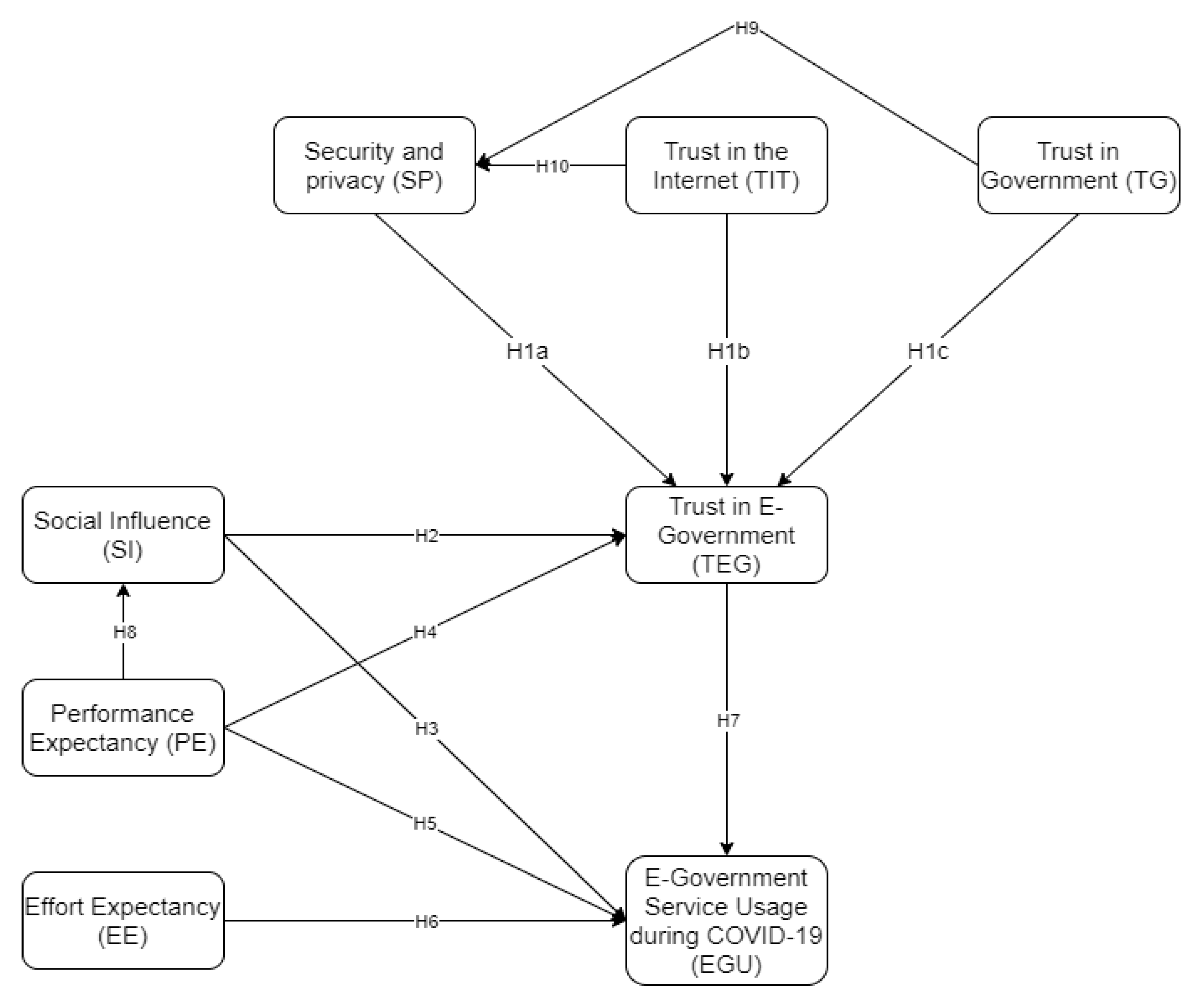
| Hypotheses | |
|---|---|
| H1a | Higher Security and Privacy (SP) will positively influence citizens’ Trust in E-Government services (TEG). |
| H1b | There is a significant positive relationship between Trust in the Internet (TIT) and citizens’ Trust in E-Government services (TEG). |
| H1c | There is a significant positive relationship between Trust in Government (TG) and Trust in E-Government services (TEG). |
| H2 | There is a direct and positive relationship between Social Influence (SI) and citizens’ Trust in E-Government services (TEG). |
| H3 | There is a direct and positive relationship between Social Influence (SI) and E-Government service Usage during COVID-19 (EGU). |
| H4 | There is a direct and positive relationship between Performance Expectancy (PE) and Trust in E-Government services (TEG). |
| H5 | There is a direct and positive relationship between Performance Expectancy (PE) and E-Government service Usage during COVID-19 (EGU). |
| H6 | There is a direct and positive relationship between Effort Expectancy (EE) and E-Government service Usage during COVID-19 (EGU). |
| H7 | There is a direct and positive relationship between Trust in E-Government services (TEG) and E-Government service Usage during COVID-19 (EGU). |
| H8 | There is a direct and positive relationship between Performance Expectancy (PE) and Social Influence (SI). |
| H9 | There is a direct and positive relationship between Trust in Government (TG) and Security and Privacy (SP). |
| H10 | There is significant positive relationship between Trust in the Internet (TIT) and Security and Privacy (SP). |
| Frequency | Percentage | ||
|---|---|---|---|
| Gender | Male | 146 | 48.5% |
| Female | 155 | 51.5% | |
| Age | 18–25 | 96 | 31.9% |
| 26–30 | 68 | 22.6% | |
| 31–40 | 58 | 19.3% | |
| 41–50 | 50 | 16.6% | |
| 51–60 | 22 | 7.35 | |
| 60+ | 7 | 2.3% | |
| Education | High school graduate | 45 | 15.0% |
| Undergraduate Student | 67 | 22.3% | |
| Graduate | 100 | 33.2% | |
| Postgraduate Student | 64 | 21.3% | |
| PhD Student | 11 | 3.7% | |
| PhD Holder | 6 | 2.0% | |
| Other | 8 | 2.7% | |
| Field of Study | Formal Sciences | 71 | 23.6% |
| Humanities and Social Sciences | 105 | 34.9% | |
| Natural Sciences | 18 | 6.0% | |
| Professions and Applied Sciences | 37 | 12.3% | |
| Other | 70 | 23.3% | |
| Computer Experience | 3–5 years | 20 | 6.6% |
| Less than 3 years | 16 | 5.3% | |
| More than 5 years | 265 | 88.0% | |
| E-commerce usage | A few times daily | 7 | 2.3% |
| A few times monthly | 114 | 37.9% | |
| A few times weekly | 30 | 10.0% | |
| Never used | 23 | 7.6% | |
| Once a month | 84 | 27.9% | |
| Several times weekly | 43 | 14.3% | |
| Daily Internet Usage | ≤2 h | 47 | 15.6% |
| 2–4 h | 90 | 29.9% | |
| 5–7 h | 97 | 32.2% | |
| ≥8 h | 67 | 22.3% | |
| Experience in Using E-government Website | Less than 6 months | 58 | 19.3% |
| 7–12 months | 43 | 14.3% | |
| 1–3 years | 72 | 23.9% | |
| More than 3 years | 128 | 42.5% | |
| E-government services usage | Never used | 15 | 5.0% |
| Once a month | 107 | 35.5% | |
| A few times monthly | 107 | 35.5% | |
| Several times weekly | 48 | 15.9% | |
| Once a day | 9 | 3.0% | |
| Several times daily | 15 | 5.0% | |
| Main source of information about COVID-19 | Government website | 28 | 9.3% |
| Government social media | 24 | 8.0% | |
| News agencies | 99 | 32.9% | |
| Social media | 119 | 39.5% | |
| Other | 31 | 10.3% |
| Constructs | Items | Factor Loadings | AVE | CR | Cronbach | Mean | SD | N |
|---|---|---|---|---|---|---|---|---|
| PE | 0.41928 | 0.810991 | 0.848 | 4.0415 | 0.67716 | 301 | ||
| PE1 | 0.703 | |||||||
| PE2 | 0.629 | |||||||
| PE3 | 0.524 | |||||||
| PE4 | 0.787 | |||||||
| PE5 | 0.759 | |||||||
| PE6 | 0.733 | |||||||
| EE | 0.47797 | 0.775017 | 0.839 | 3.9286 | 0.74406 | 301 | ||
| EE1 | 0.922 | |||||||
| EE2 | 0.878 | |||||||
| EE3 | 0.749 | |||||||
| EE4 | 0.397 | (Deleted) | ||||||
| SI | 0.41392 | 0.722135 | 0.728 | 3.4643 | 0.81788 | 301 | ||
| SI1 | 0.693 | |||||||
| SI2 | 0.501 | |||||||
| SI3 | 0.674 | |||||||
| SI4 | 0.686 | |||||||
| TG | 0.521026 | 0.866138 | 0.910 | 3.1739 | 0.88278 | 301 | ||
| TG1 | 0.896 | |||||||
| TG2 | 0.880 | |||||||
| TG3 | 0.915 | |||||||
| TG4 | 0.605 | |||||||
| TG5 | 0.722 | |||||||
| TG6 | 0.721 | |||||||
| TIT | 0.427934 | 0.786965 | 0.915 | 3.3887 | 0.85104 | 301 | ||
| TIT1 | 0.770 | |||||||
| TIT2 | 0.831 | |||||||
| TIT3 | 0.820 | |||||||
| TIT4 | 0.860 | |||||||
| TIT5 | 0.848 | |||||||
| SP | 0.581365 | 0.873554 | 0.929 | 3.5362 | 0.87494 | 301 | ||
| SP1 | 0.797 | |||||||
| SP2 | 0.815 | |||||||
| SP3 | 0.890 | |||||||
| SP4 | 0.864 | |||||||
| SP5 | 0.895 | |||||||
| TEG | 0.534468 | 0.774816 | 0.895 | 3.8992 | 0.83077 | 301 | ||
| TEG1 | 0.760 | |||||||
| TEG2 | 0.926 | |||||||
| TEG3 | 0.925 | |||||||
| EGU | 0.450295 | 0.795463 | 0.750 | 3.6452 | 0.77654 | 301 | ||
| EGU1 | 0.761 | |||||||
| EGU2 | 0.673 | |||||||
| EGU3 | 0.807 | |||||||
| EGU4 | 0.262 | (Deleted) | ||||||
| EGU5 | 0.780 |
| Hypotheses | Beta (β) | Result (p-Value) | ||
|---|---|---|---|---|
| H1(a): SP | <--> | TEG | 0.437 | Supported (p < 0.001) |
| H1(b): TIT | <--> | TEG | 0.377 | Supported (p < 0.001) |
| H1(c): TG | <--> | TEG | 0.351 | Supported (p < 0.001) |
| H2: SI | <--> | TEG | 0.329 | Supported (p < 0.001) |
| H3: SI | <--> | EGU | 0.287 | Supported (p < 0.001) |
| H4: PE | <--> | TEG | 0.330 | Supported (p < 0.001) |
| H5: PE | <--> | EGU | 0.331 | Supported (p < 0.001) |
| H6: EE | <--> | EGU | 0.131 | Supported (p < 0.001) |
| H7: EGU | <--> | TEG | 0.255 | Supported (p < 0.001) |
| H8: PE | <--> | SI | 0.441 | Supported (p < 0.001) |
| H9: TG | <--> | SP | 0.409 | Supported (p < 0.001) |
| H10: TIT | <--> | SP | 0.415 | Supported (p < 0.001) |
| Goodness-of-Fit Indices | Value (Null < 0.05) | Acceptable Values |
|---|---|---|
| Χ2/df | 1.913 | <2 |
| RMSEA | 0.064 | <0.08 |
| SRMR | 0.072 | <0.08 |
| CFI | 0.905 | >0.90 |
| NFI | 0.939 | >0.90 |
Publisher’s Note: MDPI stays neutral with regard to jurisdictional claims in published maps and institutional affiliations. |
© 2022 by the authors. Licensee MDPI, Basel, Switzerland. This article is an open access article distributed under the terms and conditions of the Creative Commons Attribution (CC BY) license (https://creativecommons.org/licenses/by/4.0/).
Share and Cite
Balaskas, S.; Panagiotarou, A.; Rigou, M. The Influence of Trustworthiness and Technology Acceptance Factors on the Usage of e-Government Services during COVID-19: A Case Study of Post COVID-19 Greece. Adm. Sci. 2022, 12, 129. https://doi.org/10.3390/admsci12040129
Balaskas S, Panagiotarou A, Rigou M. The Influence of Trustworthiness and Technology Acceptance Factors on the Usage of e-Government Services during COVID-19: A Case Study of Post COVID-19 Greece. Administrative Sciences. 2022; 12(4):129. https://doi.org/10.3390/admsci12040129
Chicago/Turabian StyleBalaskas, Stefanos, Aliki Panagiotarou, and Maria Rigou. 2022. "The Influence of Trustworthiness and Technology Acceptance Factors on the Usage of e-Government Services during COVID-19: A Case Study of Post COVID-19 Greece" Administrative Sciences 12, no. 4: 129. https://doi.org/10.3390/admsci12040129
APA StyleBalaskas, S., Panagiotarou, A., & Rigou, M. (2022). The Influence of Trustworthiness and Technology Acceptance Factors on the Usage of e-Government Services during COVID-19: A Case Study of Post COVID-19 Greece. Administrative Sciences, 12(4), 129. https://doi.org/10.3390/admsci12040129

