Autonomy Support and Achievement: Exploring the Mediating Roles of Homework Mindsets and Effort
Abstract
1. Introduction
1.1. Theoretical Frameworks
1.1.1. Autonomy Support and Achievement
1.1.2. The Mediating Roles of Mindsets and Effort
1.1.3. Integrating Self-Determination and Mindset Theories
1.2. Studies Pertaining to Homework
1.3. The Current Study
2. Method
2.1. Participants and Procedure
2.2. Measures
2.2.1. Teacher Autonomy Support
2.2.2. Parent Autonomy Support
2.2.3. Fixed and Growth Homework Mindsets
2.2.4. Homework Effort
2.2.5. Mathematics Achievement
2.3. Data Analysis
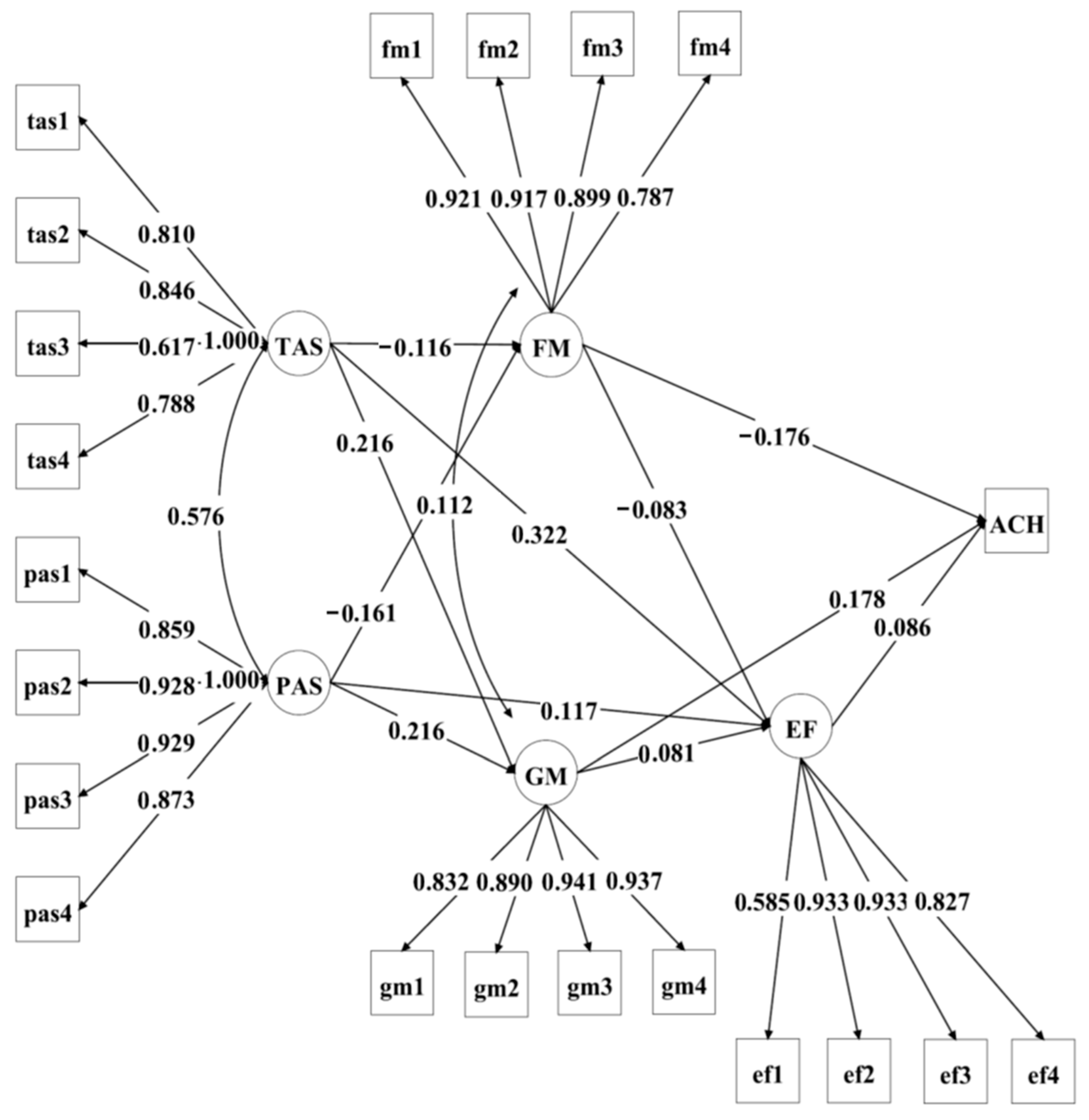
3. Results
4. Discussion
4.1. Interpretation
4.2. Practical Implications
4.3. Limitations and Future Research
5. Conclusions
Funding
Institutional Review Board Statement
Informed Consent Statement
Data Availability Statement
Conflicts of Interest
References
- Ahn, I., Chiu, M. M., & Patrick, H. (2021). Connecting teacher and student motivation: Student-perceived teacher need-supportive practices and student need satisfaction. Contemporary Educational Psychology, 64, 101950. [Google Scholar] [CrossRef]
- Asparouhov, T., & Muthén, B. (2023). Bayesian analysis using Mplus: Technical implementation (Version 4) [Technical report]. Available online: https://www.statmodel.com/download/Bayes2.pdf (accessed on 8 December 2025).
- Avcı, S., & Özgenel, M. (2025). Homework completion and academic achievement: A multilevel study in high school settings. Journal of Educational Research, 118(1), 1–18. [Google Scholar] [CrossRef]
- Bempechat, J. (2019). The case for (quality) homework: Why it improves learning, and how parents can help. Education Next, 19(1), 36–44. [Google Scholar]
- Bindman, S. W., Pomerantz, E. M., & Roisman, G. I. (2015). Do children’s executive functions account for associations between early autonomy-supportive parenting and achievement through high school? Journal of Educational Psychology, 107(3), 756–770. [Google Scholar] [CrossRef]
- Blackwell, L. S., Trzesniewski, K. H., & Dweck, C. S. (2007). Implicit theories of intelligence predict achievement across an adolescent transition: A longitudinal study and an intervention. Child Development, 78(1), 246–263. [Google Scholar] [CrossRef] [PubMed]
- Brooks, R., Brooks, S., & Goldstein, S. (2012). The power of mindsets: Nurturing engagement, motivation, and resilience in students. In S. L. Christenson, A. L. Reschly, & C. Wylie (Eds.), Handbook of research on student engagement (pp. 541–562). Springer. [Google Scholar]
- Chan, E. Y. M. (2019). Blended learning dilemma: Teacher education in the Confucian heritage culture. Australian Journal of Teacher Education, 44(1), 36–51. [Google Scholar] [CrossRef]
- Cheon, S. H., Reeve, J., & Vansteenkiste, M. (2020). When teachers learn how to provide classroom structure in an autonomy-supportive way: Benefits to teachers and their students. Teaching and Teacher Education, 90, 103004. [Google Scholar] [CrossRef]
- Chirkov, V. I., & Ryan, R. M. (2001). Parent and teacher autonomy-support in Russian and US adolescents: Common effects on well-being and academic motivation. Journal of Cross-Cultural Psychology, 32(5), 618–635. [Google Scholar] [CrossRef]
- Cooper, H. (1989). Homework. Longman. [Google Scholar]
- Cooper, H., Robinson, J. C., & Patall, E. A. (2006). Does homework improve academic achievement? A synthesis of research, 1987–2003. Review of Educational Research, 76, 1–62. [Google Scholar] [CrossRef]
- Davidovitch, N., & Yavich, R. (2017). Views of students, parents, and teachers on homework in elementary school. International Education Studies, 10(10), 90–108. [Google Scholar] [CrossRef]
- De Castella, K., & Byrne, D. (2015). My intelligence may be more malleable than yours: The revised implicit theories of intelligence (self-theory) scale is a better predictor of achievement, motivation, and student disengagement. European Journal of Psychology of Education, 30, 245–267. [Google Scholar] [CrossRef]
- Deci, E. L., & Ryan, R. M. (2008). Facilitating optimal motivation and psychological well-being across life’s domains. Canadian Psychology, 49(1), 14–23. [Google Scholar] [CrossRef]
- Dweck, C. S. (1999). Self-theories: Their role in motivation, personality, and development. Psychology Press. [Google Scholar]
- Dweck, C. S., & Yeager, D. S. (2019). Mindsets: A view from two eras. Perspectives on Psychological Science, 14, 481–496. [Google Scholar] [CrossRef]
- Eakman, A. M., Kinney, A. R., Schierl, M. L., & Henry, K. L. (2019). Academic performance in student service members/veterans: Effects of instructor autonomy support, academic self-efficacy and academic problems. Educational Psychology, 39(8), 1005–1028. [Google Scholar] [CrossRef]
- Fan, H., Xu, J., Cai, Z., He, J., & Fan, X. (2017). Homework and students’ achievement in math and science: A 30-year meta-analysis, 1986–2015. Educational Research Review, 20, 35–54. [Google Scholar] [CrossRef]
- Feng, X., Xie, K., Gong, S., Gao, L., & Cao, Y. (2019). Effects of parental autonomy support and teacher support on middle school students’ homework effort: Homework autonomous motivation as mediator. Frontiers in Psychology, 10, 612. [Google Scholar] [CrossRef] [PubMed]
- Fernández-Alonso, R., Álvarez-Díaz, M., García-Crespo, F. J., Woitschach, P., & Muñiz, J. (2022). Should we help our children with homework? A meta-analysis using PISA data. Psicothema, 34(1), 56–65. [Google Scholar] [CrossRef]
- Froiland, J. M. (2011). Parental autonomy support and student learning goals: A preliminary examination of an intrinsic motivation intervention. Child & Youth Care Forum, 40(2), 135–149. [Google Scholar] [CrossRef]
- Götz, F. M., Gosling, S. D., & Rentfrow, P. J. (2022). Small effects: The indispensable foundation for a cumulative psychological science. Perspectives on Psychological Science, 17(1), 205–215. [Google Scholar] [CrossRef] [PubMed]
- Grolnick, W. S., Raftery-Helmer, J. N., Marbell, K. N., Flamm, E. S., Cardemil, E. V., & Sanchez, M. (2014). Parental provision of structure: Implementation and correlates in three domains. Merrill-Palmer Quarterly, 60(3), 355–384. [Google Scholar] [CrossRef]
- Grolnick, W. S., & Slowiaczek, M. L. (1994). Parents’ involvement in children’s schooling: A multidimensional conceptualization and motivational model. Child Development, 65(1), 237–252. [Google Scholar] [CrossRef] [PubMed]
- Hagger, M. S., Sultan, S., Hardcastle, S. J., & Chatzisarantis, N. L. D. (2015). Perceived autonomy support and autonomous motivation toward mathematics activities in educational and out-of-school contexts is related to mathematics homework behavior and attainment. Contemporary Educational Psychology, 41, 111–123. [Google Scholar] [CrossRef]
- Hill, N. E., & Tyson, D. F. (2009). Parental involvement in middle school: A meta-analytic assessment of the strategies that promote achievement. Developmental Psychology, 45(3), 740–763. [Google Scholar] [CrossRef] [PubMed]
- Hu, L. T., & Bentler, P. M. (1999). Cutoff criteria for fit indexes in covariance structure analysis: Conventional criteria versus new alternatives. Structural Equation Modeling, 6(1), 1–55. [Google Scholar] [CrossRef]
- Jang, H., Reeve, J., & Deci, E. L. (2010). Engaging students in learning activities: It is not autonomy support or structure but autonomy support and structure. Journal of Educational Psychology, 102(3), 588–600. [Google Scholar] [CrossRef]
- Jay, T., Rose, J., & Simmons, B. (2018). Why is parental involvement in children’s mathematics learning hard? Parental perspectives on their role supporting children’s learning. Sage Open, 8(2), 2158244018775466. [Google Scholar] [CrossRef]
- Kackar, H. Z., Shumow, L., Schmidt, J. A., & Grzetich, J. (2011). Age and gender differences in adolescents’ homework experiences. Journal of Applied Developmental Psychology, 32(2), 70–77. [Google Scholar] [CrossRef]
- Katz, I., Kaplan, A., & Gueta, G. (2009). Students’ needs, teachers’ support, and motivation for doing homework: A cross-sectional study. The Journal of Experimental Education, 78(2), 246–267. [Google Scholar] [CrossRef]
- Kim, J. J., Fung, J., Wu, Q., Fang, C., & Lau, A. S. (2017). Parenting variables associated with growth mindset: An examination of three Chinese-heritage samples. Asian American Journal of Psychology, 8(2), 115–125. [Google Scholar] [CrossRef]
- Luo, S. W., Lee, K., Ong, J., Wong, H. M., & Foo, S. F. (2014, May 25–30). Implicit theories of ability, homework behavior, and achievement. 40th Annual Conference of the International Association of Educational Assessment (IAEA) on “Assessment Innovations for the 21st Century”, Singapore. [Google Scholar]
- Ma, C., Ma, Y., & Lan, X. (2020). A structural equation model of perceived autonomy support and growth mindset in undergraduate students: The mediating role of sense of coherence. Frontiers in Psychology, 11, 2055. [Google Scholar] [CrossRef]
- Maass, K., Geiger, V., Ariza, M. R., & Goos, M. (2019). The role of mathematics in interdisciplinary STEM education. ZDM Mathematics Education, 51(6), 869–884. [Google Scholar] [CrossRef]
- Mammadov, S., & Schroeder, K. (2023). A meta-analytic review of the relationships between autonomy support and positive learning outcomes. Contemporary Educational Psychology, 75, 102235. [Google Scholar] [CrossRef]
- Marsh, H. W., Pekrun, R., Lichtenfeld, S., Guo, J., Arens, A. K., & Murayama, K. (2016). Breaking the double-edged sword of effort/trying hard: Developmental equilibrium and longitudinal relations among effort, achievement, and academic self-concept. Developmental Psychology, 52, 1273–1290. [Google Scholar] [CrossRef]
- Martínez-López, Z., Nouws, S., Villar, E., Mayo, M. E., & Tinajero, C. (2023). Perceived social support and self-regulated learning: A systematic review and meta-analysis. International Journal of Educational Research Open, 5, 100291. [Google Scholar] [CrossRef]
- Núñez, J. C., Suárez, N., Rosário, P., Vallejo, G., Valle, A., & Epstein, J. L. (2015). Relationships between perceived parental involvement in homework, student homework behaviors, and academic achievement: Differences among elementary, junior high, and high school students. Metacognition and Learning, 10(3), 375–406. [Google Scholar] [CrossRef]
- Núñez, J. C., Xu, J., Yang, F., Suárez, N., & Fernández, X. (2025). Spanish adaptation of the homework approach scale (HAS). Annals of Psychology, 41(1), 221–232. [Google Scholar] [CrossRef]
- Núñez, J. L., & León, J. (2019). Determinants of classroom engagement: A prospective test based on self-determination theory. Teachers and Teaching: Theory and Practice, 25(2), 147–159. [Google Scholar] [CrossRef]
- Okada, R. (2023). Effects of perceived autonomy support on academic achievement and motivation among higher education students: A meta-analysis. Japanese Psychological Research, 65(3), 230–242. [Google Scholar] [CrossRef]
- Park, D., Gunderson, E. A., Maloney, E. A., Tsukayama, E., Beilock, S. L., Duckworth, A. L., & Levine, S. C. (2023). Parental intrusive homework support and math achievement: Does the child’s mindset matter? Developmental Psychology, 59(7), 1249–1267. [Google Scholar] [CrossRef]
- Raftery, J. N., Grolnick, W. S., & Flamm, E. S. (2012). Families as facilitators of student engagement: Towards a home-school partnership. In S. L. Christeson, A. L. Reschly, & C. Wylie (Eds.), Handbook of research on student engagement (pp. 343–364). Springer. [Google Scholar]
- Reeve, J., Vansteenkiste, M., Assor, A., Ahmad, I., Cheon, S. H., Jang, H., Kaplan, H., Moss, J. D., Olaussen, B. S., & Wang, C. K. J. (2014). The beliefs that underlie autonomy-supportive and controlling teaching: A multinational investigation. Motivation and Emotion, 38(1), 93–110. [Google Scholar] [CrossRef]
- Rosário, P., Núñez, J. C., Vallejo, G., Nunes, T., Cunha, J., Fuentes, S., & Valle, A. (2018). Homework purposes, homework behaviors, and academic achievement. Examining the mediating role of students’ perceived homework quality. Contemporary Educational Psychology, 53, 168–180. [Google Scholar] [CrossRef]
- Ryan, R. M., & Deci, E. L. (2020). Intrinsic and extrinsic motivation from a self-determination theory perspective: Definitions, theory, practices, and future directions. Contemporary Educational Psychology, 61, 101860. [Google Scholar] [CrossRef]
- Ryan, R. M., Deci, E. L., & Vansteenkiste, M. (2016). Autonomy and autonomy disturbances in self-development and psychopathology: Research on motivation, attachment, and clinical process. In D. Cicchetti (Ed.), Developmental psychopathology (3rd ed., pp. 385–438). Wiley. [Google Scholar]
- Sisk, V. F., Burgoyne, A. P., Sun, J., Butler, J. L., & Macnamara, B. N. (2018). To what extent and under which circumstances are growth mindsets important to academic achievement? Two meta-analyses. Psychological Science, 29(4), 549–571. [Google Scholar] [CrossRef]
- Syla, L. B. (2023). Perspectives of primary teachers, students, and parents on homework. Education Research International, 2023(1), 7669108. [Google Scholar] [CrossRef]
- Trautwein, U., Lüdtke, O., Schnyder, I., & Niggli, A. (2006). Predicting homework effort: Support for a domain-specific, multilevel homework model. Journal of Educational Psychology, 98(2), 438–456. [Google Scholar] [CrossRef]
- Trautwein, U., Niggli, A., Schnyder, I., & Lüdtke, O. (2009). Between-teacher differences in homework assignments and the development of students’ homework effort, homework emotions, and achievement. Journal of Educational Psychology, 101(1), 176–189. [Google Scholar] [CrossRef]
- Vansteenkiste, M., Sierens, E., Goossens, L., Soenens, B., Dochy, F., Mouratidis, A., Aelterman, N., Haerens, L., & Beyers, W. (2012). Identifying configurations of perceived teacher autonomy support and structure: Associations with self-regulated learning, motivation and problem behavior. Learning and Instruction, 22(6), 431–439. [Google Scholar] [CrossRef]
- Vasquez, A. C., Patall, E. A., Fong, C. J., Corrigan, A. S., & Pine, L. (2016). Parent autonomy support, academic achievement, and psychosocial functioning: A meta-analysis of research. Educational Psychology Review, 28(3), 605–644. [Google Scholar] [CrossRef]
- Wang, D. (2011). The dilemma of time: Student-centered teaching in the rural classroom in China. Teaching and Teacher Education, 27(1), 157–164. [Google Scholar] [CrossRef]
- Wang, Y., Luo, W., Liao, X., & Zhao, P. (2024). Exploring the effect of teacher autonomy support on Chinese EFL undergraduates’ academic English speaking performance through the mediation of basic psychological needs and classroom engagement. Frontiers in Psychology, 15, 1323713. [Google Scholar] [CrossRef]
- Xu, J. (2016). A study of the validity and reliability of the Teacher Homework Involvement Scale: A psychometric evaluation. Measurement, 93, 102–107. [Google Scholar] [CrossRef]
- Xu, J. (2024). Student-perceived teacher and parent homework involvement: Exploring latent profiles and links to homework behavior and achievement. Learning and Individual Differences, 109, 102403. [Google Scholar] [CrossRef]
- Xu, J. (2025). Longitudinal associations between autonomy support, help seeking, and achievement. Learning and Individual Differences, 117, 102583. [Google Scholar] [CrossRef]
- Xu, J., & Corno, L. (2022). Extending a model of homework: A multilevel analysis with Chinese middle school students. Metacognition and Learning, 17(2), 531–563. [Google Scholar] [CrossRef]
- Xu, J., Du, J., Cunha, J., & Rosário, P. (2021). Student perceptions of homework quality, autonomy support, effort, and math achievement: Testing models of reciprocal effects. Teaching and Teacher Education, 108, 103508. [Google Scholar] [CrossRef]
- Xu, J., Fan, X., Du, J., & He, M. (2017). A study of the validity and reliability of the parental homework support scale. Measurement, 95, 93–98. [Google Scholar] [CrossRef]
- Xu, J., Guo, S., Feng, Y., Ma, Y., Zhang, Y., Núñez, J. C., & Fan, H. (2024). Parental homework involvement and students’ achievement: A three-level meta-analysis. Psicothema, 36(1), 1–14. [Google Scholar] [CrossRef]
- Yang, F., & Tu, M. (2020). Self-regulation of homework behaviour: Relating grade, gender, and achievement to homework management. Educational Psychology, 40(4), 392–408. [Google Scholar] [CrossRef]
- Yang, F., Xu, J., Tan, H., & Liang, N. (2016). What keeps Chinese students motivated in doing math homework? An empirical investigation. Teachers College Record, 118(8), 1–26. [Google Scholar] [CrossRef]
- Yeager, D. S., & Dweck, C. S. (2020). What can be learned from growth mindset controversies? American Psychologist, 75(9), 1269–1284. [Google Scholar] [CrossRef]
- Yeager, D. S., Hanselman, P., Walton, G. M., Murray, J. S., Crosnoe, R., Muller, C., Tipton, E., Schneider, B., Hulleman, C. S., Hinojosa, C. P., Paunesku, D., Romero, C., Flint, K., Roberts, A., Trott, J., Iachan, R., Buontempo, J., Yang, S. M., Carvalho, C. M., … Dweck, C. S. (2019). A national experiment reveals where a growth mindset improves achievement. Nature, 573(7774), 364–369. [Google Scholar] [CrossRef] [PubMed]
- Zarrinabadi, N., Lou, N. M., & Shirzad, M. (2021). Autonomy support predicts language mindsets: Implications for developing communicative competence and willingness to communicate in EFL classrooms. Learning and Individual Differences, 86, 101981. [Google Scholar] [CrossRef]


| Scales | Items | |
|---|---|---|
| Teacher autonomy support a | tas1 | “My math teacher encourages me to ask questions about HW assignments.” |
| tas2 | “My math teacher listens to my ideas about HW assignments.” | |
| tas3 | “My math teacher listens to how I would like to do HW assignments.” | |
| tas4 | “My math teacher conveys confidence in my ability to do with HW assignments.” | |
| Parent autonomy support a | pas1 | “My parents encourage me to ask questions about math HW assignments.” |
| pas2 | “My parents listen to my ideas about math HW assignments.” | |
| pas3 | “My parents listen to how I would like to do math HW assignments.” | |
| pas4 | “My parents convey confidence in my ability to do with math HW assignments.” | |
| Fixed mindset b | fm1 | “I don’t think I personally can do much to increase my ability to do math HW.” |
| fm2 | “My ability to do math HW is something about me that I personally can’t change very much.” | |
| fm3 | “To be honest, I don’t think I can really change my ability to do math HW.” | |
| fm4 | “I can learn new things, but I can’t really change my basic math ability.” | |
| Growth mindset b | gm1 | “With enough time and effort I think I could significantly improve my ability to do math HW.” |
| gm2 | “I believe I can always substantially improve on my ability to do math HW.” | |
| gm3 | “Regardless of my current ability to do math HW, I think I have the capacity to change it quite a bit.” | |
| gm4 | “I believe I can change my basic math ability considerably over time.” | |
| Effort a | ef1 | “In math HW, I invest much effort to understand everything.” |
| ef2 | “I’ve recently been doing my math HW to the best of my ability.” | |
| ef3 | “I do my best on my math HW.” | |
| ef4 | “I always try to finish my math HW.” | |
| Variables | Mean | SD | 1 | 2 | 3 | 4 | 5 |
|---|---|---|---|---|---|---|---|
| 1 Teacher autonomy support | 3.20 | 0.72 | − | ||||
| 2 Parent autonomy support | 3.23 | 0.89 | 0.52 ** | − | |||
| 3 Fixed mindset | 2.15 | 1.61 | –0.18 ** | –0.20 ** | − | ||
| 4 Growth mindset | 4.70 | 2.01 | 0.30 ** | 0.32 ** | 0.03 | − | |
| 5 Effort | 3.38 | 0.66 | 0.38 ** | 0.32 ** | –0.13 ** | 0.20 ** | − |
| 6 Achievement | 4.53 | 0.89 | 0.23 ** | 0.25 ** | –0.21 ** | 0.24 ** | 0.19 ** |
| Model Path | Estimate | Posterior S.D. | One-Tailed p-Value | 95% Crl | Significance | Cohen’s d | |
|---|---|---|---|---|---|---|---|
| Effects from TAS to EF | |||||||
| Total | 0.349 | 0.039 | 0.000 | 0.272 | 0.425 | * | 0.57 |
| Total indirect | 0.027 | 0.010 | 0.002 | 0.009 | 0.047 | * | 0.17 |
| Indirect 1: TAS → FM → EF | 0.009 | 0.005 | 0.008 | 0.001 | 0.022 | * | 0.11 |
| Indirect 2: TAS → GM → EF | 0.017 | 0.008 | 0.008 | 0.003 | 0.034 | * | 0.14 |
| Direct: TAS → EF | 0.322 | 0.041 | 0.000 | 0.243 | 0.400 | * | 0.50 |
| Effects from PAS to EF | |||||||
| Total | 0.147 | 0.039 | 0.000 | 0.071 | 0.224 | * | 0.24 |
| Total indirect | 0.030 | 0.011 | 0.001 | 0.011 | 0.053 | * | 0.17 |
| Indirect 1: PAS → FM → EF | 0.013 | 0.007 | 0.004 | 0.003 | 0.028 | * | 0.12 |
| Indirect 2: PAS → GM → EF | 0.017 | 0.008 | 0.008 | 0.003 | 0.035 | * | 0.14 |
| Direct: PAS → EF | 0.117 | 0.040 | 0.003 | 0.038 | 0.195 | * | 0.19 |
| Effects from TAS to ACH | |||||||
| Total | 0.174 | 0.041 | 0.000 | 0.093 | 0.253 | * | 0.27 |
| Total indirect | 0.088 | 0.018 | 0.000 | 0.056 | 0.125 | * | 0.31 |
| Indirect 1: TAS → FM → ACH | 0.020 | 0.009 | 0.004 | 0.005 | 0.038 | * | 0.14 |
| Indirect 2: TAS → GM → ACH | 0.038 | 0.010 | 0.000 | 0.020 | 0.060 | * | 0.24 |
| Indirect 3: TAS → EF → ACH | 0.027 | 0.012 | 0.007 | 0.006 | 0.052 | * | 0.14 |
| Indirect 4: TAS → FM → EF → ACH | 0.001 | 0.001 | 0.015 | 0.000 a | 0.002 | * | 0.06 |
| Indirect 5: TAS → GM →EF → ACH | 0.001 | 0.001 | 0.015 | 0.000 a | 0.004 | * | 0.06 |
| Direct: TAS → ACH | 0.085 | 0.043 | 0.025 | 0.000 | 0.169 | 0.13 | |
| Effects from PAS to ACH | |||||||
| Total | 0.149 | 0.040 | 0.000 | 0.068 | 0.225 | * | 0.24 |
| Total indirect | 0.079 | 0.015 | 0.000 | 0.052 | 0.109 | * | 0.34 |
| Indirect 1: PAS → FM → ACH | 0.028 | 0.009 | 0.000 | 0.012 | 0.047 | * | 0.20 |
| Indirect 2: PAS → GM → ACH | 0.038 | 0.010 | 0.000 | 0.020 | 0.060 | * | 0.24 |
| Indirect 3: PAS → EF → ACH | 0.009 | 0.006 | 0.010 | 0.001 | 0.023 | * | 0.10 |
| Indirect 4: PAS → FM → EF → ACH | 0.001 | 0.001 | 0.011 | 0.000 a | 0.003 | * | 0.06 |
| Indirect 5: PAS → GM →EF → ACH | 0.001 | 0.001 | 0.015 | 0.000 a | 0.004 | * | 0.06 |
| Direct: PAS → ACH | 0.069 | 0.040 | 0.046 | −0.011 | 0.145 | 0.11 | |
Disclaimer/Publisher’s Note: The statements, opinions and data contained in all publications are solely those of the individual author(s) and contributor(s) and not of MDPI and/or the editor(s). MDPI and/or the editor(s) disclaim responsibility for any injury to people or property resulting from any ideas, methods, instructions or products referred to in the content. |
© 2026 by the author. Licensee MDPI, Basel, Switzerland. This article is an open access article distributed under the terms and conditions of the Creative Commons Attribution (CC BY) license.
Share and Cite
Xu, J. Autonomy Support and Achievement: Exploring the Mediating Roles of Homework Mindsets and Effort. Behav. Sci. 2026, 16, 181. https://doi.org/10.3390/bs16020181
Xu J. Autonomy Support and Achievement: Exploring the Mediating Roles of Homework Mindsets and Effort. Behavioral Sciences. 2026; 16(2):181. https://doi.org/10.3390/bs16020181
Chicago/Turabian StyleXu, Jianzhong. 2026. "Autonomy Support and Achievement: Exploring the Mediating Roles of Homework Mindsets and Effort" Behavioral Sciences 16, no. 2: 181. https://doi.org/10.3390/bs16020181
APA StyleXu, J. (2026). Autonomy Support and Achievement: Exploring the Mediating Roles of Homework Mindsets and Effort. Behavioral Sciences, 16(2), 181. https://doi.org/10.3390/bs16020181
