Bridging the Connection between Fluency in Reading and Arithmetic
Abstract
1. Introduction
1.1. Fluency in Reading and Arithmetic: Development and Cross-Domain Association
1.2. Executive Functions and Development of Fluency
1.3. The Contribution of EFs to the Connection bewteen Reading and Mathematical Abilities
1.4. The Present Study
- (a)
- How does the cross-domain developmental relation between fluency in reading and arithmetic evolve across the major stages of their acquisition, and what is the direction of influence between these two skills?
- (b)
- What is the relative contribution of kindergarten EFs in the development of fluency in reading and arithmetic? And to what extent do earlier executive functions contribute to (i.e., account for) the connection between reading and arithmetic fluency at later ages?
2. Method
2.1. Participants
2.2. Measures
2.2.1. Executive Functions in Kindergarten
Inhibition
Working Memory (WM)
Cognitive Flexibility
- (1)
- Free generation condition, where the child is required to sort the pictures without any clues or assistance and verbally name the common features of the grouped pictures. Then the examiner mixes up the cards and instructs the child to sort them by different dimensions. This procedure was repeated until the child correctly sorted the cards according to all three predetermined groupings (i.e., size, color, and shape). The child got 4 points per correct sorting in this level.
- (2)
- Identification condition, in which the examiner groups the cards by the specific dimension(s) in which the child failed to sort them in the free generation condition and asks him or her to identify the sorting category. The child got 3 points per correct sorting in this level.
- (3)
- Explicit cueing condition, in which the examiner provides instructions on how to group the pictures by a specific dimension in which the child failed to classify them in the identification condition. The child got 2 points per correct sorting in this level.
Fluency Measures for the First and Third Grades
2.3. Procedure
2.4. Data Analysis Plan
3. Results
3.1. Confirmatory Factor Analyses of the Observed Executive Functions and Fluency in Reading and Arithmetic Variables
3.2. Correlations
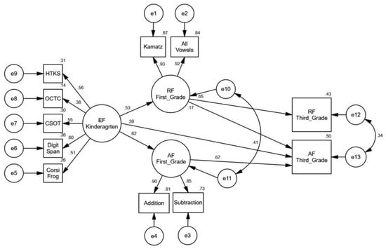
3.3. Predictive Relation of Early EFs to Later Fluency Skills in Reading and Arithmetic Structural Equation Modeling (SEM)
3.4. The Contribution of Early EFs to the Connection between Reading and Arithmetic Fluency
3.4.1. First Grade
3.4.2. Third Grade
4. Discussion
4.1. Cross-Domain Relations between Fluency in Reading and Arithmetic
4.2. The Role of Early EF Skills in the Development of Fluency
4.3. Executive Functions as a Contributer to the Relationship between Fluency in Reading and Arithmetic
4.4. Limitations and Implications
Author Contributions
Funding
Institutional Review Board Statement
Informed Consent Statement
Data Availability Statement
Acknowledgments
Conflicts of Interest
References
- Price, G.R.; Mazzocco, M.M.; Ansari, D. Why mental arithmetic counts: Brain activation during single digit arithmetic predicts high school math scores. J. Neurosci. 2013, 33, 156–163. [Google Scholar] [CrossRef] [PubMed]
- Ruddy, J.; Ciancio, D.; Skinner, C.H.; Blonder, M. Receiver operating characteristic analysis of oral reading fluency predicting broad reading scores. Contemp. Sch. Psychol. 2019, 23, 245–257. [Google Scholar] [CrossRef]
- LaBerge, D.; Samuels, S.J. Toward a theory of automatic information processing in reading. Cogn. Psychol. 1974, 6, 293–323. [Google Scholar] [CrossRef]
- Meyer, M.S.; Felton, R.H. Repeated reading to enhance fluency: Old approaches and new directions. Ann. Dyslexia 1999, 49, 283–306. [Google Scholar] [CrossRef]
- Wolf, M.; Katzir-Cohen, T. Reading fluency and its intervention. Sci. Stud. Read. 2001, 5, 211–239. [Google Scholar] [CrossRef]
- Hudson, R.F.; Lane, H.B.; Pullen, P.C. Reading fluency assessment and instruction: What, why, and how? Read. Teach. 2005, 58, 702–714. [Google Scholar] [CrossRef]
- Fuchs, L.S.; Powell, S.R.; Seethaler, P.M.; Cirino, P.T.; Fletcher, J.M.; Fuchs, D.; Hemlett, D.; Zumeta, R.O. Remediating number combination and word problem deficits among students with mathematics difficulties: A randomized control trial. J. Educ. Psychol. 2009, 101, 561. [Google Scholar] [CrossRef]
- Vukovic, R.K.; Lesaux, N.K.; Siegel, L.S. The mathematics skills of children with reading difficulties. Learn. Individ. Differ. 2010, 20, 639–643. [Google Scholar] [CrossRef]
- Zaunmüller, L.; Domahs, F.; Dressel, K.; Lonnemann, J.; Klein, E.; Ischebeck, A.; Willmes, K. Rehabilitation of arithmetic fact retrieval via extensive practice: A combined fMRI and behavioural case-study. Neuropsychol. Rehabil. 2009, 19, 422–443. [Google Scholar] [CrossRef]
- Share, D.L. Phonological recoding and self-teaching: Sine qua non of reading acquisition. Cognition 1995, 55, 151–218. [Google Scholar] [CrossRef]
- Logan, G.D. Toward an instance theory of automatization. Psychol. Rev. 1988, 95, 492. [Google Scholar] [CrossRef]
- Crollen, V.; Noël, M.P. The role of fingers in the development of counting and arithmetic skills. Acta Psychol. 2015, 156, 37–44. [Google Scholar] [CrossRef]
- Geary, D.C.; Brown, S.C.; Samaranayake, V.A. Cognitive addition: A short longitudinal study of strategy choice and speed-of-processing differences in normal and mathematically disabled children. Dev. Psychol. 1991, 27, 787. [Google Scholar] [CrossRef]
- Mabbott, D.J.; Bisanz, J. Developmental change and individual differences in children’s multiplication. Child Dev. 2003, 74, 1091–1107. [Google Scholar] [CrossRef] [PubMed]
- Fuchs, L.S.; Fuchs, D.; Hosp, M.K.; Jenkins, J.R. Oral reading fluency as an indicator of reading competence: A theoretical, empirical, and historical analysis. Sci. Stud. Read. 2001, 5, 239–256. [Google Scholar] [CrossRef]
- Fuchs, L.S.; Fuchs, D.; Compton, D.L.; Powell, S.R.; Seethaler, P.M.; Capizzi, A.M.; Schatschneider, C.; Fletcher, J.M. The cognitive correlates of third-grade skill in arithmetic, algorithmic computation, and arithmetic word problems. J. Educ. Psychol. 2006, 98, 29. [Google Scholar] [CrossRef]
- Landerl, K.; Moll, K. Comorbidity of learning disorders: Prevalence and familial transmission. J. Child Psychol. Psychiatry 2010, 51, 287–294. [Google Scholar] [CrossRef]
- Moll, K.; Kunze, S.; Neuhoff, N.; Bruder, J.; Schulte-Körne, G. Specific learning disorder: Prevalence and gender differences. PLoS ONE 2014, 9, e103537. [Google Scholar] [CrossRef]
- Balhinez, R.; Shaul, S. The relationship between reading fluency and arithmetic fact fluency and their shared cognitive skills: A developmental perspective. Front. Psychol. 2019, 10, 1281. [Google Scholar] [CrossRef]
- Koponen, T.; Eklund, K.; Heikkilä, R.; Salminen, J.; Fuchs, L.; Fuchs, D.; Aro, M. Cognitive correlates of the covariance in reading and arithmetic fluency: Importance of serial retrieval fluency. Child Dev. 2020, 91, 1063–1080. [Google Scholar] [CrossRef]
- Cirino, P.T.; Child, A.E.; Macdonald, K.T. Longitudinal predictors of the overlap between reading and math skills. Contemp. Educ. Psychol. 2018, 54, 99–111. [Google Scholar] [CrossRef] [PubMed]
- Koponen, T.; Aunola, K.; Ahonen, T.; Nurmi, J.E. Cognitive predictors of single-digit and procedural calculation skills and their covariation with reading skill. J. Exp. Child Psychol. 2007, 97, 220–241. [Google Scholar] [CrossRef] [PubMed]
- Korpipää, H.; Koponen, T.; Aro, M.; Tolvanen, A.; Aunola, K.; Poikkeus, A.M.; Lerkkanen, M.-K.; Nurmi, J.E. Covariation between reading and arithmetic skills from Grade 1 to Grade 7. Contemp. Educ. Psychol. 2017, 51, 131–140. [Google Scholar] [CrossRef]
- Georgiou, G.K.; Wei, W.; Inoue, T.; Das, J.P.; Deng, C. Cultural influences on the relation between executive functions and academic achievement. Read. Writ. 2020, 33, 991–1013. [Google Scholar] [CrossRef]
- Georgiou, G.K.; Inoue, T.; Parrila, R. Developmental Relations Between Home Literacy Environment, Reading Interest, and Reading Skills: Evidence from a 3-Year Longitudinal Study. Child Dev. 2021, 92, 2053–2068. [Google Scholar] [CrossRef]
- Georgiou, G.K.; Tziraki, N.; Manolitsis, G.; Fella, A. Is rapid automatized naming related to reading and mathematics for the same reason(s)? A follow-up study from kindergarten to Grade 1. J. Exp. Child Psychol. 2013, 115, 481–496. [Google Scholar] [CrossRef]
- Koponen, T.; Salmi, P.; Eklund, K.; Aro, T. Counting and RAN: Predictors of arithmetic calculation and reading fluency. J. Educ. Psychol. 2013, 105, 162. [Google Scholar] [CrossRef]
- Koponen, T.; Salmi, P.; Torppa, M.; Eklund, K.; Aro, T.; Aro, M.; Lerkkanen, M.-J.; Nurmi, J.E. Counting and rapid naming predict the fluency of arithmetic and reading skills. Contemp. Educ. Psychol. 2016, 44, 83–94. [Google Scholar] [CrossRef]
- Gnambs, T.; Lockl, K. Bidirectional effects between reading and mathematics development across secondary school. Z. Für Erzieh. 2023, 26, 345–471. [Google Scholar] [CrossRef]
- Georgiou, G.K.; Parrila, R.; Papadopoulos, T.C. Predictors of word decoding and reading fluency across languages varying in orthographic consistency. J. Educ. Psychol. 2008, 100, 566. [Google Scholar] [CrossRef]
- Lipka, O.; Katzir, T.; Shaul, S. The Basis of Reading Fluency in First Grade of Hebrew Speaking Children. In Reading Fluency; Springer: Cham, Switzerland, 2016; pp. 91–104. [Google Scholar]
- Caravolas, M.; Lervåg, A.; Mikulajová, M.; Defior, S.; Seidlová-Málková, G.; Hulme, C. A cross-linguistic, longitudinal study of the foundations of decoding and reading comprehension ability. Sci. Stud. Read. 2019, 23, 386–402. [Google Scholar] [CrossRef]
- Bailey, D.H.; Oh, Y.; Farkas, G.; Morgan, P.; Hillemeier, M. Reciprocal effects of reading and mathematics? Beyond the cross-lagged panel model. Dev. Psychol. 2020, 56, 912. [Google Scholar] [CrossRef] [PubMed]
- Cameron, C.E.; Kim, H.; Duncan, R.J.; Becker, D.R.; McClelland, M.M. Bidirectional and co-developing associations of cognitive, mathematics, and literacy skills during kindergarten. J. Appl. Dev. Psychol. 2019, 62, 135–144. [Google Scholar] [CrossRef]
- Duncan, G.J.; Dowsett, C.J.; Claessens, A.; Magnuson, K.; Huston, A.C.; Klebanov, P.; Pagani, L.S.; Feinstein, L.; Engel, M.; Brooks-Gunn, J.; et al. School readiness and later achievement. Dev. Psychol. 2007, 43, 1428. [Google Scholar] [CrossRef] [PubMed]
- Peng, P.; Lin, X.; Ünal, Z.E.; Lee, K.; Namkung, J.; Chow, J.; Sales, A. Examining the mutual relations between language and mathematics: A meta-analysis. Psychol. Bull. 2020, 146, 595. [Google Scholar] [CrossRef]
- Spencer, M.; Fuchs, L.S.; Geary, D.C.; Fuchs, D. Connections between mathematics and reading development: Numerical cognition mediates relations between foundational competencies and later academic outcomes. J. Educ. Psychol. 2022, 114, 273. [Google Scholar] [CrossRef]
- ten Braak, D.; Lenes, R.; Purpura, D.J.; Schmitt, S.A.; Størksen, I. Why do early mathematics skills predict later mathematics and reading achievement? The role of executive function. J. Exp. Child Psychol. 2022, 214, 105306. [Google Scholar] [CrossRef]
- Purpura, D.J.; Logan, J.A.; Hassinger-Das, B.; Napoli, A.R. Why do early mathematics skills predict later reading? The role of mathematical language. Dev. Psychol. 2017, 53, 1633. [Google Scholar] [CrossRef]
- Hart, S.A.; Petrill, S.A.; Thompson, L.A. A factorial analysis of timed and untimed measures of mathematics and reading abilities in school aged twins. Learn. Individ. Differ. 2010, 20, 63–69. [Google Scholar] [CrossRef][Green Version]
- Petrill, S.; Logan, J.; Hart, S.; Vincent, P.; Thompson, L.; Kovas, Y.; Plomin, R. Math fluency is etiologically distinct from untimed math performance, decoding fluency, and untimed reading performance: Evidence from a twin study. J. Learn. Disabil. 2012, 45, 371–381. [Google Scholar] [CrossRef]
- Andin, J.; Fransson, P.; Rönnberg, J.; Rudner, M. Phonology and arithmetic in the language–calculation network. Brain Lang. 2015, 143, 97–105. [Google Scholar] [CrossRef] [PubMed]
- Ünal, Z.E.; Greene, N.R.; Lin, X.; Geary, D.C. What is the source of the correlation between reading and mathematics achievement? Two meta-analytic studies. Educ. Psychol. Rev. 2023, 35, 4. [Google Scholar] [CrossRef]
- Monette, S.; Bigras, M.; Guay, M.C. The role of the executive functions in school achievement at the end of Grade 1. J. Exp. Child Psychol. 2011, 109, 158–173. [Google Scholar] [CrossRef] [PubMed]
- Cragg, L.; Gilmore, C. Skills underlying mathematics: The role of executive function in the development of mathematics proficiency. Trends Neurosci. Educ. 2014, 3, 63–68. [Google Scholar] [CrossRef]
- Butterfuss, R.; Kendeou, P. The role of executive functions in reading comprehension. Educ. Psychol. Rev. 2018, 30, 801–826. [Google Scholar] [CrossRef]
- Miyake, A.; Friedman, N.P.; Emerson, M.J.; Witzki, A.H.; Howerter, A.; Wager, T.D. The unity and diversity of executive functions and their contributions to complex “frontal lobe” tasks: A latent variable analysis. Cogn. Psychol. 2000, 41, 49–100. [Google Scholar] [CrossRef]
- Diamond, A. Executive functions. Annu. Rev. Psychol. 2013, 64, 135–168. [Google Scholar] [CrossRef]
- Zelazo, P.D.; Müller, U. Executive function in typical and atypical development. In Blackwell Handbook of Childhood Cognitive Development; Blackwell: Chichester, UK, 2002; pp. 445–469. [Google Scholar]
- Bardikoff, N.; Sabbagh, M. The differentiation of executive functioning across development: Insights from developmental cognitive neuroscience. New Perspect. Hum. Dev. 2017, 47, 27–46. [Google Scholar]
- Lee, K.; Bull, R.; Ho, R.M. Developmental changes in executive functioning. Child Dev. 2013, 84, 1933–1953. [Google Scholar] [CrossRef]
- Zelazo, P.D.; Carlson, S.M. Hot and cool executive function in childhood and adolescence: Development and plasticity. Child Dev. Perspect. 2012, 6, 354–360. [Google Scholar] [CrossRef]
- Espy, K.A.; McDiarmid, M.M.; Cwik, M.F.; Stalets, M.M.; Hamby, A.; Senn, T.E. The contribution of executive functions to emergent mathematic skills in preschool children. Dev. Neuropsychol. 2004, 26, 465–486. [Google Scholar] [CrossRef] [PubMed]
- Bull, R.; Scerif, G. Executive functioning as a predictor of children’s mathematics ability: Inhibition, switching, and working memory. Dev. Neuropsychol. 2001, 19, 273–293. [Google Scholar] [CrossRef] [PubMed]
- Conners, F.A. Attentional control and the simple view of reading. Read. Writ. 2009, 22, 591–613. [Google Scholar] [CrossRef]
- Rohl, M.; Pratt, C. Phonological awareness, verbal working memory and the acquisition of literacy. Read. Writ. 1995, 7, 327–360. [Google Scholar] [CrossRef]
- Berninger, V.W.; Nagy, W.E. Flexibility in word reading: Multiple levels of representations, complex mappings, partial similarities and cross-modal connections. In Literacy Processes: Cognitive Flexibility in Learning and Teaching; The Guilford Press: New York, NY, USA, 2008. [Google Scholar]
- Cragg, L.; Keeble, S.; Richardson, S.; Roome, H.E.; Gilmore, C. Direct and indirect influences of executive functions on mathematics achievement. Cognition 2017, 162, 12–26. [Google Scholar] [CrossRef] [PubMed]
- Clark, C.A.; Pritchard, V.E.; Woodward, L.J. Preschool executive functioning abilities predict early mathematics achievement. Dev. Psychol. 2010, 46, 1176. [Google Scholar] [CrossRef]
- Hecht, S.A. Counting on working memory in simple arithmetic when counting is used for problem solving. Mem. Cogn. 2002, 30, 447–455. [Google Scholar] [CrossRef]
- De Franchis, V.; Usai, M.C.; Viterbori, P.; Traverso, L. Preschool executive functioning and literacy achievement in Grades 1 and 3 of primary school: A longitudinal study. Learn. Individ. Differ. 2017, 54, 184–195. [Google Scholar] [CrossRef]
- Kieffer, M.J.; Christodoulou, J.A. Automaticity and control: How do executive functions and reading fluency interact in predicting reading comprehension? Read. Res. Q. 2020, 55, 147–166. [Google Scholar] [CrossRef]
- Nguyen, T.; Duncan, G.J. Kindergarten components of executive function and third grade achievement: A national study. Early Child. Res. Q. 2019, 46, 49–61. [Google Scholar] [CrossRef]
- Cortés Pascual, A.; Moyano Muñoz, N.; Quilez Robres, A. The relationship between executive functions and academic performance in primary education: Review and meta-analysis. Front. Psychol. 2019, 10, 1582. [Google Scholar] [CrossRef] [PubMed]
- Purpura, D.J.; Schmitt, S.A.; Ganley, C.M. Foundations of mathematics and literacy: The role of executive functioning components. J. Exp. Child Psychol. 2017, 153, 15–34. [Google Scholar] [CrossRef] [PubMed]
- ten Braak, D.; Størksen, I.; Idsoe, T.; McClelland, M. Bidirectionality in self-regulation and academic skills in play-based early childhood education. J. Appl. Dev. Psychol. 2019, 65, 101064. [Google Scholar] [CrossRef]
- Mauer, E.; Zhou, Q.; Uchikoshi, Y. A longitudinal study on bidirectional relations between executive functions and English word-level reading in Chinese American children in immigrant families. Learn. Individ. Differ. 2021, 86, 101976. [Google Scholar] [CrossRef]
- Ober, T.M.; Brooks, P.J.; Homer, B.D.; Rindskopf, D. Executive functions and decoding in children and adolescents: A meta-analytic investigation. Educ. Psychol. Rev. 2020, 32, 735–763. [Google Scholar] [CrossRef]
- Clements, D.H.; Sarama, J.; Germeroth, C. Learning executive function and early mathematics: Directions of causal relations. Early Child. Res. Q. 2016, 36, 79–90. [Google Scholar] [CrossRef]
- Blair, C.; Raver, C.C. School readiness and self-regulation: A developmental psychobiological approach. Annu. Rev. Psychol. 2015, 66, 711–731. [Google Scholar] [CrossRef]
- Fuhs, M.W.; Day, J.D. Verbal ability and executive functioning development in preschoolers at head start. Dev. Psychol. 2011, 47, 404. [Google Scholar] [CrossRef]
- McClelland, M.M.; Cameron, C.E.; Duncan, R.; Bowles, R.P.; Acock, A.C.; Miao, A.; Pratt, M.E. Predictors of early growth in academic achievement: The head-toes-knees-shoulders task. Front. Psychol. 2014, 5, 599. [Google Scholar] [CrossRef]
- Stipek, D.; Newton, S.; Chudgar, A. Learning-related behaviors and literacy achievement in elementary school-aged children. Early Child. Res. Q. 2010, 25, 385–395. [Google Scholar] [CrossRef]
- Evans, J.S.B.; Stanovich, K.E. Dual-process theories of higher cognition: Advancing the debate. Perspect. Psychol. Sci. 2013, 8, 223–241. [Google Scholar] [CrossRef] [PubMed]
- Peng, P.; Barnes, M.; Wang, C.; Wang, W.; Li, S.; Swanson, H.L.; Lee, D.; Tao, S. A meta-analysis on the relation between reading and working memory. Psychol. Bull. 2018, 144, 48. [Google Scholar] [CrossRef] [PubMed]
- Welsh, J.A.; Nix, R.L.; Blair, C.; Bierman, K.L.; Nelson, K.E. The development of cognitive skills and gains in academic school readiness for children from low-income families. J. Educ. Psychol. 2010, 102, 43. [Google Scholar] [CrossRef] [PubMed]
- Hassinger-Das, B.; Jordan, N.C.; Glutting, J.; Irwin, C.; Dyson, N. Domain-general mediators of the relation between kindergarten number sense and first-grade mathematics achievement. J. Exp. Child Psychol. 2014, 118, 78–92. [Google Scholar] [CrossRef]
- McKinnon, R.D.; Blair, C. Bidirectional relations among executive function, teacher–child relationships, and early reading and math achievement: A cross-lagged panel analysis. Early Child. Res. Q. 2019, 46, 152–165. [Google Scholar] [CrossRef]
- Grenell, A.; Carlson, S.M. Individual differences in executive function and learning: The role of knowledge type and conflict with prior knowledge. J. Exp. Child Psychol. 2021, 206, 105079. [Google Scholar] [CrossRef]
- Ponitz, C.C.; McClelland, M.M.; Matthews, J.S.; Morrison, F.J. A structured observation of behavioral self-regulation and its contribution to kindergarten outcomes. Dev. Psychol. 2009, 45, 605. [Google Scholar] [CrossRef]
- Wanless, S.B.; McClelland, M.M.; Acock, A.C.; Chen, F.M.; Chen, J.L. Behavioral regulation and early academic achievement in Taiwan. Early Educ. 2011, 22, 1–28. [Google Scholar] [CrossRef]
- Nicolson, R.I.; Fawcett, A.J. The Dyslexia Early Screening Test-Second Edition (DEST-2); The Psychological Corporation: London, UK, 2004. [Google Scholar]
- Wechsler, D. WISC-III: Wechsler Intelligence Scale for Children: Manual; Psychological Corporation: San Antonio, TX, USA, 1991. [Google Scholar]
- McInerney, R.J.; Hrabok, M.; Kerns, K.A. The children’s size-ordering task: A new measure of nonverbal working memory. J. Clin. Exp. Neuropsychol. 2005, 27, 735–745. [Google Scholar] [CrossRef]
- Granvald, V.; Marciszko, C. Relations between key executive functions and aggression in childhood. Child Neuropsychol. 2016, 22, 537–555. [Google Scholar] [CrossRef]
- Smidts, D.P.; Jacobs, R.; Anderson, V. The Object Classification Task for Children (OCTC): A measure of concept generation and mental flexibility in early childhood. Dev. Neuropsychol. 2004, 26, 385–401. [Google Scholar] [CrossRef] [PubMed]
- Schiff, R.; Kahta, S.; Katzir, T. Single-Word Reading Test: Vowelized and Unvowelized Word Reading; Haddad Center, Bar-Ilan University: Ramat Gan, Israel, 2006. [Google Scholar]
- Torgesen, J.K.; Rashotte, C.A.; Wagner, R.K. TOWRE: Test of Word Reading Efficiency; Pro-Ed: Austin, TX, USA, 1999. [Google Scholar]
- Mather, N.; Schrank, F.A. Woodcock-Johnson® III. In Handbook of Psychoeducational Assessment: A Practical Handbook; Educational Psychology Series; Academic Press: Cambridge, MA, USA, 2001; Volume 133. [Google Scholar]
- Erbeli, F.; Shi, Q.; Campbell, A.R.; Hart, S.A.; Woltering, S. Developmental dynamics between reading and math in elementary school. Dev. Sci. 2021, 24, e13004. [Google Scholar] [CrossRef] [PubMed]
- Yore, L.D.; Pimm, D.; Tuan, H.L. The literacy component of mathematical and scientific literacy. Int. J. Sci. Math. Educ. 2007, 5, 559–589. [Google Scholar] [CrossRef]
- O’Halloran, K.L. The language of learning mathematics: A multimodal perspective. J. Math. Behav. 2015, 40, 63–74. [Google Scholar] [CrossRef]
- De Smedt, B.; Taylor, J.; Archibald, L.; Ansari, D. How is phonological processing related to individual differences in children’s arithmetic skills? Dev. Sci. 2010, 13, 508–520. [Google Scholar] [CrossRef]
- Koponen, T.; Georgiou, G.; Salmi, P.; Leskinen, M.; Aro, M. A meta-analysis of the relation between RAN and mathematics. J. Educ. Psychol. 2017, 109, 977. [Google Scholar] [CrossRef]
- LeFevre, J.A.; Polyzoi, E.; Skwarchuk, S.L.; Fast, L.; Sowinski, C. Do home numeracy and literacy practices of Greek and Canadian parents predict the numeracy skills of kindergarten children? Int. J. Early Years Educ. 2010, 18, 55–70. [Google Scholar] [CrossRef]
- Meyer, M.L.; Salimpoor, V.N.; Wu, S.S.; Geary, D.C.; Menon, V. Differential contribution of specific working memory components to mathematics achievement in 2nd and 3rd graders. Learn. Individ. Differ. 2010, 20, 101–109. [Google Scholar] [CrossRef]
- Rinne, L.F.; Ye, A.; Jordan, N.C. Development of arithmetic fluency: A direct effect of reading fluency? J. Educ. Psychol. 2020, 112, 110. [Google Scholar] [CrossRef]
- Hübner, N.; Merrell, C.; Cramman, H.; Little, J.; Bolden, D.; Nagengast, B. Reading to learn? The co-development of mathematics and reading during primary school. Child Dev. 2022, 93, 1760–1776. [Google Scholar] [CrossRef]
- Binder, C.; Haughton, E.; Bateman, B. Fluency: Achieving True Mastery in the Learning Process; Professional Papers in Special Education; University of Virginia: Charlottesville, VA, USA, 2002; pp. 2–20. [Google Scholar]
- Grabner, R.H.; Reishofer, G.; Koschutnig, K.; Ebner, F. Brain correlates of mathematical competence in processing mathematical representations. Front. Hum. Neurosci. 2011, 5, 130. [Google Scholar] [CrossRef]
- McCauley, S.M.; Christiansen, M.H. Individual Differences in Chunking Ability Predict On-line Sentence Processing. In Proceedings of the 37th Annual Conference of the Cognitive Science Society, Austin, TX, USA, 22–25 July 2015. [Google Scholar]
- Marulis, L.M.; Baker, S.T.; Whitebread, D. Integrating metacognition and executive function to enhance young children’s perception of and agency in their learning. Early Child. Res. Q. 2020, 50, 46–54. [Google Scholar] [CrossRef]
- Blair, C.; Razza, R.P. Relating effortful control, executive function, and false belief understanding to emerging math and literacy ability in kindergarten. Child Dev. 2007, 78, 647–663. [Google Scholar] [CrossRef] [PubMed]
- Burgoyne, K.; Malone, S.; Lervag, A.; Hulme, C. Pattern understanding is a predictor of early reading and arithmetic skills. Early Child. Res. Q. 2019, 49, 69–80. [Google Scholar] [CrossRef]
- Spiegel, J.A.; Goodrich, J.M.; Morris, B.M.; Osborne, C.M.; Lonigan, C.J. Relations between executive functions and academic outcomes in elementary school children: A meta-analysis. Psychol. Bull. 2021, 147, 329. [Google Scholar] [CrossRef] [PubMed]
- Pollack, C.; Ashby, N.C. Where arithmetic and phonology meet: The meta-analytic convergence of arithmetic and phonological processing in the brain. Dev. Cogn. Neurosci. 2018, 30, 251–264. [Google Scholar] [CrossRef]
- Dehaene, S.; Molko, N.; Cohen, L.; Wilson, A.J. Arithmetic and the brain. Curr. Opin. Neurobiol. 2004, 14, 218–224. [Google Scholar] [CrossRef]
- Chaddock-Heyman, L.; Weng, T.B.; Kienzler, C.; Erickson, K.I.; Voss, M.W.; Drollette, E.S.; Raine, L.B.; Kao, S.-C.; Hillman, C.H.; Kramer, A.F. Scholastic performance and functional connectivity of brain networks in children. PLoS ONE 2018, 13, e0190073. [Google Scholar] [CrossRef]
- Uchida, S.; Kawashima, R. Reading and solving arithmetic problems improves cognitive functions of normal aged people: A randomized controlled study. Age 2008, 30, 21–29. [Google Scholar] [CrossRef]




| Observed Variables | 1 | 2 | 3 | 4 | 5 |
|---|---|---|---|---|---|
| 1. Reading fluency first grade | - | ||||
| 2. Reading fluency third grade | 0.619 ** | - | |||
| 3. Math fluency first grade | 0.517 ** | 0.375 ** | - | ||
| 4. Math fluency third grade | 0.460 ** | 0.533 ** | 0.666 ** | - | |
| 5. EF (kindergarten) composite score | 0.333 ** | 0.211 ** | 0.363 ** | 0.229 ** | - |
| N | 708 | 708 | 708 | 708 | 708 |
| Minimum | 0 | 13 | 0 | 0 | −2.10 |
| Maximum | 49 | 78 | 30 | 122 | 2.62 |
| Mean | 16.05 | 39.79 | 16.58 | 56.02 | 0.02 |
| Standard deviation | 10.02 | 11.31 | 5.70 | 17.56 | 0.79 |
| Skewness | 0.982 | 0.315 | −0.026 | 0.369 | −0.531 |
| Kurtosis | 0.855 | 0.427 | −0.432 | 0.504 | 0.444 |
Disclaimer/Publisher’s Note: The statements, opinions and data contained in all publications are solely those of the individual author(s) and contributor(s) and not of MDPI and/or the editor(s). MDPI and/or the editor(s) disclaim responsibility for any injury to people or property resulting from any ideas, methods, instructions or products referred to in the content. |
© 2024 by the authors. Licensee MDPI, Basel, Switzerland. This article is an open access article distributed under the terms and conditions of the Creative Commons Attribution (CC BY) license (https://creativecommons.org/licenses/by/4.0/).
Share and Cite
Balhinez, R.; Shaul, S. Bridging the Connection between Fluency in Reading and Arithmetic. Behav. Sci. 2024, 14, 835. https://doi.org/10.3390/bs14090835
Balhinez R, Shaul S. Bridging the Connection between Fluency in Reading and Arithmetic. Behavioral Sciences. 2024; 14(9):835. https://doi.org/10.3390/bs14090835
Chicago/Turabian StyleBalhinez, Reut, and Shelley Shaul. 2024. "Bridging the Connection between Fluency in Reading and Arithmetic" Behavioral Sciences 14, no. 9: 835. https://doi.org/10.3390/bs14090835
APA StyleBalhinez, R., & Shaul, S. (2024). Bridging the Connection between Fluency in Reading and Arithmetic. Behavioral Sciences, 14(9), 835. https://doi.org/10.3390/bs14090835

