Abstract
In this study, a brief measure of four internal attributes found to protect against the impact of adverse life events on mental health was developed and validated. In addition, profiles of internal strengths that significantly predict mental health outcomes in young Chinese adults were identified. The results of exploratory and confirmatory factor analyses on data from 831 Chinese university students supported the proposed four-factor model of the ISALES. Participants in the current study fell into two clusters, with one cluster being higher than the other in all four internal strengths, with the former cluster demonstrating better overall mental health than those in the latter cluster. The ISALES is a promising instrument for use in clinical settings and may be used to identify individuals who are more ‘at risk’ of developing poor mental health in the aftermath of a negative life event. The use of the ISALES may permit tailored interventions and timely support to be provided to individuals within clinical settings.
1. Introduction
Research has confirmed that adverse life events increase the risk of developing mental health problems such as anxiety and depression [1,2,3]. This research has highlighted attributes that may protect individuals from the impact of such events, including high problem-solving self-efficacy, internal locus of control, the ability to deal with uncertainty, and mindfulness exhibited by the individual in such situations [4,5,6,7]. All of these factors are recognised to be key contributors to the resilience of individuals in confronting negative life events or their ability to successfully adapt to challenging life experiences [8].
The American Psychological Association [8] argued further that an individual’s ability to adapt to challenging experiences would depend upon various internal strengths possessed by the individual, including their cognitive profile; the external sources of social support they could draw upon; and their use of particular kinds of coping strategies. These three types of factors may be related to one another in a time-sequenced manner. For example, individuals who have significant internal strengths (such as high levels of self-efficacy) are likely to view adverse events as somewhat less threatening than those who lack these internal strengths. Such individuals may, as a result, be better placed to access and utilise available sources of support (e.g., friendship networks) and adopt more adaptive coping strategies than those who become overwhelmed immediately in the face of an adverse event. In response to the feeling of being overwhelmed by the event, the latter individual might be more likely to adopt shorter-term, maladaptive coping strategies (e.g., withdrawal) as a reactionary response. Thus, sound internal strengths may be an important antecedent in overall adaptive responses to adverse events.
The salutogenic model proposed by Antonovsky offers a broader perspective on these internal strengths by focusing on the origins of health rather than the prevention of disease [9]. Antonovsky’s Sense of Coherence (SOC) framework suggests that individuals who perceive their life as comprehensible, manageable, and meaningful are more likely to maintain health and well-being [9]. This model emphasises the importance of generalised resistance resources (GRRs) that facilitate successful coping with stressors inherent in life, thereby fostering a sense of coherence. Factors discussed in this paper—problem-solving self-efficacy, internal locus of control, ability to deal with uncertainties and mindfulness—are key determinants of whether individuals perceive their lives as comprehensible, manageable, and meaningful, aligning closely with the GRRs that promote effective coping with stressors.
Various instruments for measuring the resilience levels of individuals have already appeared in the literature. The Sense of Coherence scale (SOC) developed by Antonovsky [10,11] provides a valuable tool for measuring how individuals perceive their lives in terms of comprehensibility, manageability, and meaningfulness. The SOC scale has been used across different populations and cultural contexts and seems to be a reliable, valid instrument to measure how individuals manage stressful situations despite some inconsistencies in the factorial structure [10,12]. However, while the SOC scale is beneficial for understanding general perceptions of life coherence, it may not capture the specific cognitive and psychological attributes that directly contribute to resilience in the face of adverse life events.
In a systematic review conducted by Windle et al. [13], 15 self-report instruments designed to measure resilience for general and clinical use were considered. Windle et al. [13] noted that none had been evaluated comprehensively in terms of psychometric properties (e.g., criterion validity, content validity, internal consistency). Certain instruments were also deemed to be questionable in terms of their conceptual and theoretical inadequacy, for example, the Adolescent Resilience Scale and the Resilience Scale [14,15]. Furthermore, 7 of the 15 instruments were developed for use with children and adolescents, and therefore may not be suitable for use with adults [13].
A further problem with most of the existing instruments reviewed by Windle et al. [13] is that they may be too broad in what they attempt to measure. For example, the Connor–Davidson Resilience Scale (CD-RISC) developed by Connor and Davidson [16] was designed to measure five factors (i.e., personal competence, high standards, and tenacity; trust in one’s instincts, tolerance of negative affect, and strengthening effects of stress; positive acceptance of change and secure relationships; control; and spiritual influences). Similarly, the Youth Resiliency: Assessing Developmental Strengths Questionnaire developed by Donnon and Hammond [17] aims to assess a broader range of 10 factors including “Family”, “Community”, “Peers”, “Work (commitment to learning)”, “School (culture)”, “Social Sensitivity”, “Cultural Sensitivity”, “Self-concept”, “Empowerment”, and “Self-control” (p. 972). Owing to this, the content of the instruments may lack the specificity needed to achieve sound construct validity.
As noted, based on the APA definition, at least three types of factors may be important in determining an individual’s level of resilience (i.e., “the ways in which individuals view and engage with the world”, “the availability and quality of social resources”, and “specific coping strategies”). Each of these may, however, be considered a construct in its own right. Therefore, instruments designed to assess all of these attributes may in effect measure none of them comprehensively.
1.1. Theoretical Background
Given that the internal strengths discussed are likely to function as an important precursor to either an adaptive or maladaptive response to an adverse life event, it may be useful for clinicians to have a brief instrument to measure these antecedent attributes alone. The current study aimed to develop a brief instrument to measure the first type of factor identified by the American Psychological Association—that is, the internal strengths that affect how individuals view and engage with adverse events or experiences. A review of the literature indicated that four such attributes (mindfulness, ability to deal with uncertainty, problem-solving self-efficacy, and internal locus of control) are likely to be important in this respect.
1.2. Mindfulness
Mindfulness, defined by Brown and Ryan [18] (p. 822) as “the state of being attentive to and aware of what is taking place in the present”, has now emerged as a significant concept in mental health research [19] (p. 230). In particular, mindfulness has been found to reduce and prevent ruminative and depressogenic thinking, thereby promoting the resilience levels of individuals following adverse life events [20,21]. Individuals who adopt a mindful orientation in their everyday lives are therefore more likely to be able to respond in an adaptive way to negative experiences.
1.3. Ability to Deal with Uncertainty
Uncertainty is characteristic of many adverse life events, and many individuals have been found to respond to uncertainty in a negative way [22]. One early study [23] found that uncertainty can act as a powerful stressor. People who are incapable of dealing with uncertainty are therefore likely to respond more poorly to many adverse life events [24]. In line with this proposition, people who lack the skills to deal with uncertainty have been found to perceive uncertainty as a threat and to experience more negative effects on mental health in response to any events that are associated with such uncertainty [25,26].
1.4. Problem-Solving Self-Efficacy
Self-efficacy has been defined broadly as people’s beliefs in their capabilities to exercise influence over events that affect their lives [27]. Problem-solving self-efficacy (i.e., an individual’s perceptions of their capacity to solve problems or handle difficult situations) may protect people from the negative psychological effects of adverse life events because those with high self-efficacy may appraise stressful situations as challenges to be addressed, rather than as threatening and insurmountable obstacles [28]. People with a strong sense of their problem-solving abilities therefore may be better able to adapt to stressful situations that are brought about by adverse life events.
1.5. Internal Locus of Control
Rotter [29] described locus of control as an individual’s tendency to attribute positive or negative experiences either to their own actions or to external factors such as luck. People who believe that they cannot do much to change the nature of their experiences are said to have more of an external locus of control, while those who believe that their experiences reflect their own actions or personal characteristics are said to have more of an internal locus of control [30]. People who tend to have an internal locus of control may consider themselves capable of dealing with challenging situations and may thus choose to take a more active approach to dealing with these situations. As a result of this, individuals with an internal locus of control may be better able to adapt and ‘bounce back’ in the face of adversity.
1.6. Proposed Interactions between Strengths
At a minimum, to respond effectively to problems created by adverse events and ‘bounce back’ from these events, an individual initially needs to achieve the following:
- (i)
- Remain engaged with what is happening presently, irrespective of whether this is a positive or a negative experience (i.e., exhibit mindfulness in confronting the experiences precipitated by these events).
- (ii)
- Be able to tolerate uncertainty, given that most adverse events are accompanied by higher levels of uncertainty than positive events.
- (iii)
- Have confidence in his/her own ability to solve any specific problems that are created by the adverse event.
- (iv)
- Perceive dealing with the event to be within his or her own control, rather than under the control of external factors (e.g., luck) alone.
All of these factors are likely to affect how people view and engage with adverse experiences or events, which will then influence how they cope with these experiences and events. As a result, these factors may be key moderators of the longer-term effects of adverse events on mental health.
1.7. Objective
The first aim of this study was to develop and validate a brief instrument (the Internal Strengths for Adverse Life Events Scale, or ISALES) to measure self-reported levels of problem-solving self-efficacy, locus of control, ability to deal with uncertainty, and mindfulness in adults. Therefore, the ISALES deals primarily with the cognitive, internal strengths that individuals may access in response to adverse life events. The instrument does not deal with other aspects of resilience such as access to social support. The second aim was to create profiles of internal strengths based on scores from these four subscales and investigate whether individuals with different strength profiles differed significantly in terms of their mental health and wellbeing.
2. Materials and Methods
2.1. Participants
The participants were 828 Chinese students studying in Australian universities (n = 96) or Chinese universities (n = 732). For the validation, these students were divided randomly into two groups. Group A comprised n = 414 (224 male, 190 female) participants, with ages ranging from 18 to 49 years (M = 22.52, SD = 4.23). Group B comprised n = 414 (229 male, 184 female, 1 other) participants, whose ages ranged from 18 to 48 years (M = 22.53, SD = 4.35).
2.2. Instruments
The World Health Organization Well-Being Index (WHO-5), first presented by the WHO Regional Office in Europe in 1998, is a 5-item unidimensional scale measuring subjective mental well-being [31]. Respondents rate each item (e.g., “I have felt calm and relaxed) on a five-point scale (from “At no time = 0” to “All of the time = 5”) based on their experiences over the past two weeks. Higher scores indicate higher levels of wellbeing on the scale. The WHO-5 has been demonstrated to have strong validity for measuring mental health outcomes in various previous evaluations [32].
The 12-Item Depression, Anxiety, and Stress Scale (DASS-12) is a brief self-report questionnaire designed to measure indicators of negative mental health [33,34]. The DASS-12 comprises three subscales (Depression, Anxiety, and Stress), each of which includes four items (e.g., “I found it hard to wind down”). Respondents rate each item on a 4-point scale ranging from 0 (did not apply to me at all) to 3 (applied to me very much). Scores for each subscale are summed, with higher scores indicating more negative states on that specific subscale. The DASS-12 has been demonstrated to have sound psychometric properties in previous studies [34,35].
The 16-item ISALES was designed to measure four internal strengths: (a) mindfulness; (b) ability to deal with uncertainty; (c) problem-solving self-efficacy; and (d) locus of control. Each item is presented as a 7-point bipolar statement, and respondents need to rate each item using a scale ranging from −3 to +3, with higher scores indicating higher levels of that internal strength. The ISALES was developed in both Chinese and English (see the full instrument in Table 1). Participants in the current study completed the Chinese version.
Table 1.
Item statements for the ISALES.
2.3. Data Collection and Analysis
Data were collected online via Qualtrics. The study was first approved by the authors’ University Human Ethics Committee before being completed by students. Over 1000 students provided online consent to participate in the study, but several did not provide complete responses. A final sample of 828 responses was retained for analysis after removing incomplete responses and clearly disengaged answers (i.e., responses in which the same rating was given for all items). No financial incentives were offered for participation in the study.
Exploratory factor analyses (EFAs), and confirmatory factor analyses (CFAs) were conducted to evaluate the internal structure of the ISALES. Cronbach’s αs were also generated for each factor to provide evidence on the reliability of the instrument.
A two-step cluster analysis was then performed to determine whether individuals with different levels of internal strength exhibited different profiles. People with different profiles of internal strengths were also compared to determine whether they exhibited different levels of mental health (based on the WHO-5 and DASS-12) using a t-test.
The EFA, Cronbach’s αs, correlations, and t-test were all conducted through IBM SPSS V27, and the CFAs were conducted through LISREL V10.0.
3. Results
The validity of the ISALES was evaluated in terms of four of the five types of validity evidence described by Messick [36,37] and the 2014 Standards for Educational and Psychological Testing [38]. The one form of evidence not presented in this paper relates to the consequences of test use, which cannot be evaluated until the instrument has been used over a longer period of time.
3.1. Validity Evidence Based on Test Content
Items in the ISALES were developed based on an extensive review of existing instruments available in either English or Chinese [18,29,39,40,41,42,43,44,45,46]. The relevant literature search involved multiple academic databases, including PubMed, PsycINFO, and Google Scholar, using keywords such as “adverse life events”/“negative life events” + “mental health” + “mindfulness”/“ability to deal with uncertainties”/“problem-solving self-efficacy”/“locus of control”. We included peer-reviewed articles that provided empirical evidence and theoretical discussions on the protective factors against adverse/negative life events and that are written in English or Chinese. We also reviewed existing resilience scales and measures to ensure that the identified attributes were well-supported by previous research. This review process ensured a solid theoretical foundation for selecting the constructs measured by the ISALES.
This process was used to ensure that the content of the instrument aligned with the constructs targeted in the instrument. All items are presented as bipolar statements. The bipolar statement scale is a specific type of rating scale proposed and used extensively in previous research by the second author [47] which requires respondents to place themselves on a continuum between two opposing statements. The bipolar scale has the advantage of measuring not only the direction but also the intensity of the respondent’s opinion on the target concept [48]. To provide further assurance of the content validity of the ISALES, after all items were developed, the instrument was sent to two experts with more than 30 years of clinical experience in the mental health field for feedback. Any items that were deemed to be unclear or that were questioned in terms of their relationship to the intended constructs were then revised by the authors. The first author, who is qualified in translation between Chinese and English, then checked each item to ensure that the two versions conveyed the same meanings regardless of the language used.
3.2. Validity Evidence Based on Response Processes
Cognitive interviews were conducted with four Chinese university students on a one-on-one basis. In each interview, the participant was invited to read the survey carefully and mark the items that were unclear or confusing to them. This process helped to identify potential misinterpretations of the items that would occur in the completion of the survey and to ensure that the response processes associated with completing the instrument aligned with the intentions of the developers. Based on the four Chinese students’ feedback, further revisions and adjustments were made to three items in both versions.
3.3. Validity Evidence Based on Internal Structure
To evaluate the internal structure of the ISALES, EFAs and CFAs were performed with the data from Groups A and B, respectively. Cronbach’s αs for two groups were also computed to evaluate the internal consistency of each factor. First, data from Group A were factor-analysed using Maximum Likelihood extraction to explore the number of dimensions that were tenable for the ISALES. As the components were expected to be relatively independent of one another, these were rotated to approximate simple structure using the Varimax approach. With a case-to-item ratio of 25.88, the sample size was large enough to yield reliable estimates. Rotated loadings are presented in Table 2. The loadings suggested a four-factor model, which accounted for 67.50% of the total item variance. The scree plot also confirmed the four-factor model.
Table 2.
EFA results with data from Group A (n = 414).
Pearson correlation analyses between the factor scores were conducted to explore the independence among the highlighted factors. The results in Table 3 show that the correlation coefficients between the factors range from 0.54 to 0.66, all significant at p < 0.01 level (2-tailed). These results indicate moderate correlations between the factors. While the factors are correlated, the moderate strength of these correlations supports the notion that they represent related but distinct dimensions of internal strengths. This finding is consistent with the theoretical framework that suggests these factors, while interconnected, contribute uniquely to resilience in the face of adverse life events.
Table 3.
Correlation of factors.
Therefore, the moderate inter-factor correlations suggest that while there is some overlap, the factors maintain a degree of independence, justifying their inclusion as separate constructs within the ISALES. This supports the validity of the ISALES in measuring distinct aspects of internal strengths that protect mental health during stressful situations.
For the CFAs on data from Group B, two CFA models were established. Again, a case-to-item ratio of 25.88 indicated that the sample size was large enough to yield reliable estimates. The χ2s across the two models were then compared to evaluate whether the model fit statistics for the two models were significantly different. The first was a one-factor model, in which all 16 items loaded onto a single factor; the second was the four-factor model suggested by the EFA results. The fit indices for the two models tested are shown in Table 4. The four-factor model was clearly better fitting than the one factor, given the significant increase in χ2 from the four- to the one-factor model, Δχ2 (6) = 1039.07, p < 0.001.
Table 4.
Fit indices for two models of the ISALES (Group B, n = 414).
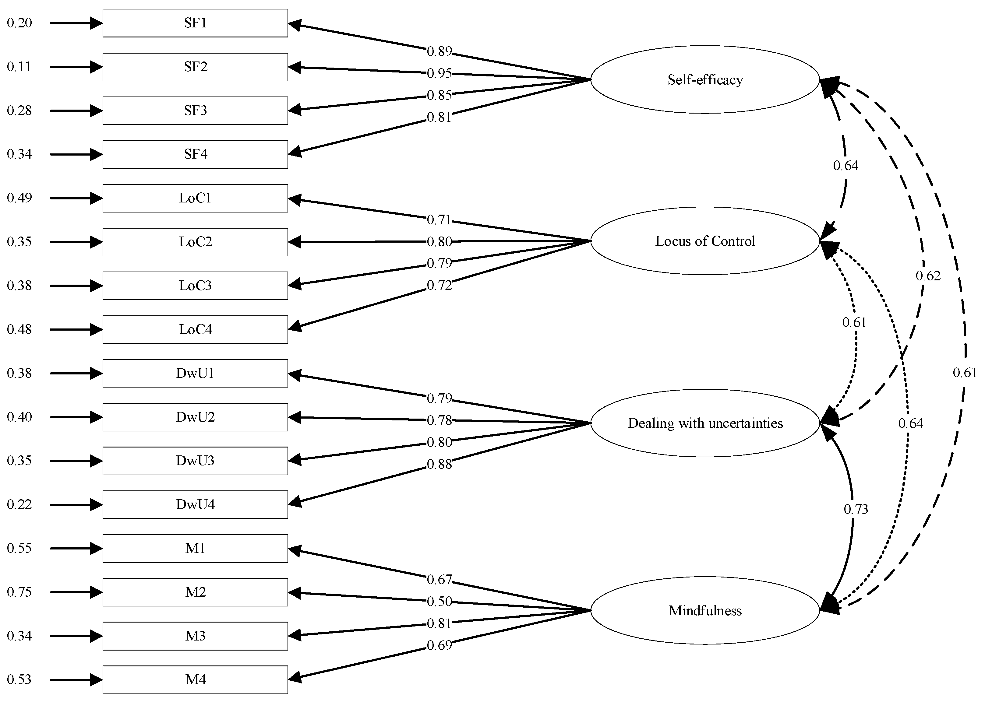
Other fit indices also confirmed the sound fit of the four-factor model. More specifically, the χ2/df was 3.97, with values ≤ 5 indicating an acceptable model fit. The sound fit of the four-factor model was also confirmed by other fit indices [49,50], including a Non-Normed Fit Index (NNFI) of 0.92 (values ≥ 0.90 indicating acceptable model fit), a Comparative Fit Index (CFI) of 0.93 (values ≥ 0.90 indicating acceptable model fit) and a standardised Root Mean Residual (SRMR) of 0.05 (values ≤ 0.08 indicating acceptable model fit). Coefficients for the paths between the latent factors and corresponding items can be seen in Figure 1. Cronbach’s αs based on data from Group A ranged from 0.82 to 0.94, while those for Group B ranged from 0.77 to 0.93. These results also confirm that the instrument exhibited acceptable levels of internal consistency.
Figure 1.
Path diagram for the ISALES based on data of Group B.
3.4. Validity Evidence Based on Relationships with Mental Health
Previous research has suggested that self-efficacy [7], internal locus of control [4], and mindfulness [51] are all positively related to mental health. Uncertainty may bring stress, which has been found to be negatively associated with mental health [52]. As such, the ability to deal with uncertainty has also been related theoretically to individuals’ mental health. To further explore the validity of the ISALES in terms of its relationships with other variables, a two-step cluster analysis based on z-scores from the four ISALES measures was performed to create internal strength profiles. This analysis indicated an optimal solution of two clusters, with one cluster being high in all four internal strengths (cluster 1, n = 337) and the other being low in all four strengths (cluster 2, n = 491). The mean and standard deviation (SD) for clusters 1 and 2 are listed in Table 5.
Table 5.
Mean and standard deviation of internal strengths for two clusters.
A one-way MANOVA was then performed to explore whether participants from the two clusters differed in their scores on the WHO-5 and the three subscales of DASS-12. The MANOVA indicated a significant multivariate effect for cluster membership, λ = 0.88, F(4, 820) = 29.42, p < 0.001, and all univariate ANOVAs on the four individual subscales were also significant using a Bonferroni-adjusted α level of 0.0125, Fs(1, 823) > 20.90, ps < 0.001, partial η2 > 0.03. More specifically, participants of cluster 1 (n = 337) had higher levels of well-being and lower levels of depression, stress and anxiety than cluster 2 (n = 491). This affirms that the profiles based on the four ISALES measures were significantly related to mental health against the backdrop of COVID-19.
4. Discussion
The ISALES is designed to measure the internal strengths that adults may draw upon when encountering a negative life event, with a particular focus on aspects of resilience that fall within the cognitive domain. This evaluation provided evidence to support the validity of the instrument in terms of its content, response processes, internal structure, and relations with other variables. The internal consistency of the subscales within the instrument was also found to be acceptable.
The factor loadings for LoC1 (“I feel that what happens in my life depends a lot on chance and luck”) and M1 (“Usually when I’m engaged in an activity I often find myself thinking about other things”) were less than 0.6. However, these two items were retained in the scale due to their theoretical importance, contribution to construct validity, empirical considerations, and practical implications. These items capture critical dimensions of the internal locus of control and mindfulness, ensuring a comprehensive assessment of these constructs.
One of the key strengths of the ISALES is its brevity, with only 4 items per variable and a total of 16 items to assess four variables, making it concise and efficient. This brevity is particularly useful for quick screening in both clinical and research settings, which allows for rapid assessment without compromising the depth and accuracy of the measurement. The short length also reduces respondent burden, increasing the likelihood of high completion rates and reliable responses.
The ISALES may be useful for measuring the internal strengths that protect individuals’ mental health in times of stress. This instrument would, for example, be useful in clinical settings, particularly in designing and implementing interventions tailored to individual needs. By assessing individuals‘ problem-solving self-efficacy, locus of control, ability to deal with uncertainty, and mindfulness, clinicians can create detailed profiles of internal strengths for each client and use them to guide targeted therapeutic approaches, which may lead to more personalised and effective interventions. For example, clients who exhibit low levels of problem-solving self-efficacy and low levels of ability in dealing with uncertainty might benefit from cognitive–behavioural strategies that help enhance problem-solving skills and tolerance for uncertainty. Interventions such as problem-solving therapy (PST) [53] could be adopted to improve their confidence in dealing with negative life events, while mindfulness programmes [54] can help them develop a more accepting and present-focused attitude, preventing anxious worry and negative thinking that can increase emotional distress. Moreover, clients with low levels of internal locus of control might struggle with feelings of depression or anxiety [55], and cognitive-based interventions such attribution retraining may be useful in this regard.
Incorporating the ISALES into routine clinical assessments may also help to identify individuals who are more mentally ‘at risk’ in stressful situations or following adverse life events. By regularly monitoring these internal strengths, clinicians can proactively address potential vulnerabilities and provide timely support. This preventive approach would not only assist in mitigating the impact of adverse events but may also foster long-term resilience and well-being.
The current study inevitably has some limitations. First, data on the ISALES were collected at a single timepoint. As a result, evidence related to the consequences of using the instrument as stipulated by [36] are unavailable for the instrument at present. Second, although the initial psychometric data from Chinese university students on the ISALES in the present study are encouraging and promising, we acknowledge that our sampling technique, primarily involving young adult students recruited from universities, may limit the generalisability of our findings. This convenience sampling approach could introduce bias and may not fully represent the broader population, including older adults and individuals of different ages or from different educational or cultural backgrounds. Future research should aim to include more diverse samples or extend this work by examining gender invariance to ensure that the validity of the instrument remains invariant across different contexts or different gender groups. Third, while the development of the ISALES was based on an extensive review of the relevant literature, a multimethod approach including interviews may be warranted to provide more detailed information about the internal strengths of individuals when confronting an adverse event. Moreover, normative data would provide benchmarks that can be used to compare individual scores and determine where they stand in relation to a broader, diverse population. Future studies should develop these norms across various demographic groups to enhance the ISALES’s utility. Therefore, while the present results are promising, further work evaluating the validity of the ISALES is warranted to ensure that the generality of the instrument is upheld across contexts.
Author Contributions
Conceptualization, J.Z., E.C. and S.H.; methodology, J.Z., E.C. and S.H.; validation, J.Z. and E.C.; data curation, J.Z.; formal analysis, J.Z. and E.C.; visualisation, J.Z. and E.C.; writing—original draft, J.Z. and E.C.; writing—review and editing, J.Z., E.C. and S.H.; supervision, E.C. and S.H.; project administration, J.Z. and E.C. All authors have read and agreed to the published version of the manuscript.
Funding
This research received no external funding.
Institutional Review Board Statement
The study was conducted in accordance with the ethical standards of the University of Western Australia Human Research Ethics Committee and approved by the University of Western Australia Human Research Ethics Committee (Approval #: RA/4/20/5661 and date of 30 August 2019).
Informed Consent Statement
Informed consent was obtained from all subjects involved in the study.
Data Availability Statement
The data presented in this study are available on request from the corresponding author. The data are not publicly available due to ethical issues.
Conflicts of Interest
The authors declare no conflicts of interest.
References
- Dawel, A.; Shou, Y.; Smithson, M.; Cherbuin, N.; Banfield, M.; Calear, A.L.; Farrer, L.M.; Gray, D.; Gulliver, A.; Housen, T.; et al. The effect of COVID-19 on mental health and wellbeing in a representative sample of Australian adults. Front. Psychiatry 2020, 11, 579985. [Google Scholar] [CrossRef] [PubMed]
- Ji, L.; Chen, C.; Hou, B.; Ren, D.; Yuan, F.; Liu, L.; Bi, Y.; Guo, Z.; Yang, F.; Wu, X.; et al. A study of negative life events driven depressive symptoms and academic engagement in Chinese college students. Sci. Rep. 2021, 11, 17160. [Google Scholar] [CrossRef] [PubMed]
- The World Health Organization. COVID-19 Pandemic Triggers 25% Increase in Prevalence of Anxiety and Depression Worldwide. Available online: https://www.who.int/news/item/02-03-2022-covid-19-pandemic-triggers-25-increase-in-prevalence-of-anxiety-and-depression-worldwide (accessed on 23 May 2022).
- Kurtovic, A.; Vukovic, I.; Gajic, M. The effect of Locus of Control on university students’ mental health: Possible mediation through self-esteem and coping. J. Psychol. 2018, 152, 341–357. [Google Scholar] [CrossRef] [PubMed]
- Lu, F.; Xu, Y.; Yu, Y.; Peng, L.; Wu, T.; Wang, T.; Liu, B.; Xie, J.; Xu, S.; Li, M. Moderating effect of mindfulness on the relationships between perceived stress and mental health outcomes among Chinese intensive care nurses. Front. Psychiatry 2019, 10, 260. [Google Scholar] [CrossRef] [PubMed]
- Massazza, A.; Kienzler, H.; Al-Mitwalli, S.; Tamimi, N.; Giacaman, R. The association between uncertainty and mental health: A scoping review of the quantitative literature. J. Ment. Health 2023, 32, 480–491. [Google Scholar] [CrossRef] [PubMed]
- Yildirim, M.; Guler, A. COVID-19 severity, self-efficacy, knowledge, preventive behaviors, and mental health in Turkey. Death Stud. 2022, 46, 979–986. [Google Scholar] [CrossRef] [PubMed]
- American Psychological Association. Building Your Resilience. Available online: https://www.apa.org/topics/resilience/building-your-resilience#:~:text=Psychologists%20define%20resilience%20as%20the,or%20workplace%20and%20financial%20stressors (accessed on 20 June 2022).
- Antonovsky, A. The salutogenic model as a theory to guide health promotion. Health Promot. Int. 1996, 11, 11–18. [Google Scholar] [CrossRef]
- Antonovsky, A. The structure and properties of the sense of coherence scale. Soc. Sci. Med. (1982) 1993, 36, 725–733. [Google Scholar] [CrossRef]
- Antonovsky, A. Unraveling the Mystery of Health: How People Manage Stress and Stay Well; Hossey-Bass: San Francisco, CA, USA, 1987. [Google Scholar]
- Eriksson, M.; Lindström, B. Validity of Antonovsky’s sense of coherence scale: A systematic review. J. Epidemiol. Community Health (1979) 2005, 59, 460–466. [Google Scholar] [CrossRef]
- Windle, G.; Bennett, K.M.; Noyes, J. A Methodological Review of Resilience Measurement Scales. Health Qual. Life Outcomes 2011, 9, 8. [Google Scholar] [CrossRef] [PubMed]
- Oshio, A.; Kaneko, H.; Nagamine, S.; Nakaya, M. Construct validity of the adolescent resilience scale. Psychol. Rep. 2003, 93, 1217–1222. [Google Scholar] [CrossRef] [PubMed]
- Wagnild, G.M.; Young, H.M. Development and psychometric evaluation of the Resilience Scale. J. Nurs. Meas. 1993, 1, 165–178. [Google Scholar] [PubMed]
- Connor, K.M.; Davidson, J.R.T. Development of a new resilience scale: The Connor-Davidson Resilience Scale (CD-RISC). Depress. Anxiety 2003, 4, 76–82. [Google Scholar] [CrossRef] [PubMed]
- Donnon, T.; Hammond, W. A psychometric assessment of the self-reported youth resiliency: Assessing developmental strengths questionnaire. Psychol. Rep. 2007, 100, 963–978. [Google Scholar] [CrossRef] [PubMed]
- Brown, K.W.; Ryan, R.M. The benefits of being present: Mindfulness and its role in psychological well-being. J. Personal. Soc. Psychol. 2003, 84, 822–848. [Google Scholar] [CrossRef] [PubMed]
- Bishop, S.R.; Lau, M.; Shapiro, S.; Carlson, L.; Anderson, N.D.; Carmody, J.; Segal, Z.V.; Abbey, S.; Speca, M.; Velting, D.; et al. Mindfulness: A Proposed Operational Definition. Clin. Psychol. 2004, 11, 230–241. [Google Scholar] [CrossRef]
- Bajaj, B.; Pande, N. Mediating role of resilience in the impact of mindfulness on life satisfaction and affect as indices of subjective well-being. Personal. Individ. Differ. 2016, 93, 63–67. [Google Scholar] [CrossRef]
- Thompson, R.W.; Arnkoff, D.B.; Glass, C.R. Conceptualizing Mindfulness and Acceptance as Components of Psychological Resilience to Trauma. Trauma Violence Abus. 2011, 12, 220–235. [Google Scholar] [CrossRef] [PubMed]
- Anderson, E.C.; Carleton, R.N.; Diefenbach, M.; Han, P.K.J. The relationship between uncertainty and affect. Front. Psychol. 2019, 10, 2504. [Google Scholar] [CrossRef] [PubMed]
- Greco, V.; Roger, D. Coping with uncertainty: The construction and validation of a new measure. Personal. Individ. Differ. 2001, 31, 519–534. [Google Scholar] [CrossRef]
- McEvoy, P.M.; Mahoney, A.E.J. Achieving certainty about the structure of intolerance of uncertainty in a treatment-seeking sample with anxiety and depression. J. Anxiety Disord. 2011, 25, 112–122. [Google Scholar] [CrossRef] [PubMed]
- Andersen, S.M.; Schwartz, A.H. Intolerance of ambiguity and depression—A cognitive vulnerability factor linked to hopelessness. Soc. Cogn. 1992, 10, 271–298. [Google Scholar] [CrossRef]
- Chen, C.Y.; Hong, R.Y. Intolerance of uncertainty moderates the relation between negative life events and anxiety. Personal. Individ. Differ. 2010, 49, 49–53. [Google Scholar] [CrossRef]
- Bandura, A. Self-efficacy. In Encyclopedia of Human Behavior; Ramachaudran, V.S., Ed.; Academic Press: New York, NY, USA, 1994; Volume 4, pp. 71–81, Reprinted in Encyclopedia of Mental Health; Friedman, H., Ed.; Academic Press: San Diego, CA, USA, 1998. [Google Scholar]
- Hofgaard, L.S.; Nes, R.B.; Røysamb, E. Introducing two types of psychological resilience with partly unique genetic and environmental sources. Sci. Rep. 2021, 11, 8624. [Google Scholar] [CrossRef]
- Rotter, J.B. Generalized expectancies for internal versus external control of reinforcement. Psychol. Monogr. 1966, 80, 1. [Google Scholar] [CrossRef] [PubMed]
- Lefcourt, H.M. Locus of control. In Encyclopedia of Psychology; Kazdin, A.E., Ed.; Oxford University Press: Washington, DC, USA, 2000; Volume 5, pp. 68–70. [Google Scholar]
- The World Health Organization. Wellbeing Measures in Primary Health Care/The Depcare Project; WHO Regional Office for Europe: Copenhagen, Denmark, 1998. [Google Scholar]
- Topp, C.W.; Østergaard, S.D.; Søndergaard, S.; Bech, P. The WHO-5 Well-Being Index: A Systematic Review of the Literature. Psychother. Psychosom. 2015, 84, 167–176. [Google Scholar] [CrossRef] [PubMed]
- Lovibond, S.H.; Lovibond, P.F. Manual for the Depression Anxiety Stress Scales, 2nd ed.; Psychology Foundation: Sydney, Australia, 1995; Available online: https://comorbidityguidelines.org.au/appendices/appendix-l-depression-anxiety-stress-scale-dass-21 (accessed on 23 May 2022).
- Osman, Z.J.; Mukhtar, F.; Hashim, H.A.; Abdul Latiff, L.; Mohd Sidik, S.; Awang, H.; Ibrahim, N.; Abdul Rahman, H.; Ismail, S.I.F.; Ibrahim, F.; et al. Testing comparison models of DASS-12 and its reliability among adolescents in Malaysia. Compr. Psychiatry 2014, 55, 1720–1725. [Google Scholar] [CrossRef] [PubMed]
- Lee, E.H.; Moon, S.H.; Cho, M.S.; Park, E.S.; Kim, S.Y.; Han, J.S.; Cheio, J.H. The 21-Item and 12-Item versions of the Depression Anxiety Stress Scales: Psychometric evaluation in a Korean population. Asian Nurs. Res. 2019, 13, 30–37. [Google Scholar] [CrossRef] [PubMed]
- Messick, S. Validity. In Educational Measurement, 3rd ed.; Linn, R.L., Ed.; American Council on Education/Macmillan: New York, NY, USA, 1989; pp. 13–103. [Google Scholar]
- Messick, S. Validity of Psychological Assessment: Validation of Inferences From Persons’ Responses and Performances as Scientific Inquiry Into Score Meaning. Am. Psychol. 1995, 50, 741–749. [Google Scholar] [CrossRef]
- American Educational Research Association; American Psychological Association. National Council on Measurement in Education. In Standards for Educational and Psychological Testing; American Educational Research Association: Washington, DC, USA, 2014. [Google Scholar]
- Bian, Y.F. Compiling the Perceived Academic Self-Efficacy Scale and Its Application. Ph.D. Thesis, East China Normal University, Shanghai, China, 2003. [Google Scholar]
- Bian, Y.F. Compiling the Perceived Academic Self-efficacy Scale. Psychol. Sci. 2004, 27, 1218–1222. [Google Scholar]
- Freeston, M.H.; Rhéaume, J.; Letarte, H.; Dugas, M.J.; Ladouceur, R. Why do people worry? Personal. Individ. Differ. 1994, 17, 791–802. [Google Scholar] [CrossRef]
- Levenson, H. Differentiating among internality, powerful others, and chance. In Research with the Locus of Control Construct; Lefcourt, H.M., Ed.; Academic Press: New York, NY, USA, 1981; Volume 1, pp. 15–63. [Google Scholar]
- Schwarzer, R.; Jerusalem, M. Generalized Self-Efficacy Scale. In Measures in Health Psychology: A User’s Portfolio. Causal and Control Beliefs; Weinman, J., Wright, S., Johnston, M., Eds.; NFER-NELSON.: Windsor, UK, 1995; pp. 35–37. [Google Scholar]
- Wang, C.K.; Hu, Z.F.; Liu, Y. Evidence for reliability and validity of the Chinese version of General Self-efficacy Scale. Psychol. Sci. 2001, 7, 37–40. [Google Scholar]
- Wang, D. Revision of Rotter’s Internal-External Locus of Control Scale with sample of Chinese college students. Acta Psychol. Sin. 1991, 23, 292–298. [Google Scholar]
- 张亚娟; 宋继波; 高云涛; 武圣君; 宋蕾; 苗丹民. 无法忍受不确定性量表(简版)在中国大学生中的信效度检验. 中国临床心理学杂志 2017, 25, 285–288. [Google Scholar]
- Lim, W.; Chapman, E. Development and preliminary evaluation of a brief five-factor personality instrument. Soc. Behav. Personal. 2021, 49, 1–8. [Google Scholar] [CrossRef]
- Kennedy, C. Bipolar scale. In Encyclopedia of Survey Research Methods; Lavrakas, P.J., Ed.; Sage Publications: Thousand Oaks, CA, USA, 2008; pp. 63–64. [Google Scholar]
- Hooper, D.; Coughlan, J.; Mullen, M.R. Structural equation modelling: Guidelines for determining model fit. Electron. J. Bus. Res. Methods 2008, 6, 53–60. [Google Scholar]
- Kline, R.B. Principles and Practice of Structural Equation Modeling, 4th ed.; Guilford Press: New York, NY, USA, 2016. [Google Scholar]
- Tang, Y.Y.; Tang, R.; Gross, J.J. Promoting psychological well-being through an evidence-based mindfulness training program. Front. Hum. Neurosci. 2019, 13, 237. [Google Scholar] [CrossRef] [PubMed]
- Peters, A.; McEwen, B.S.; Friston, K. Uncertainty and stress: Why it causes diseases and how it is mastered by the brain. Prog. Neurobiol. 2017, 156, 164–188. [Google Scholar] [CrossRef]
- Pierce, D. Problem solving therapy: Use and effectiveness in general practice. Aust. Fam. Physician 2012, 41, 676–679. [Google Scholar] [PubMed]
- Schuman-Olivier, Z.; Trombka, M.; Lovas, D.A.; Brewer, J.A.; Vago, D.R.; Gawande, R.; Dunne, J.P.; Lazar, S.W.; Loucks, E.B.; Fulwiler, C. Mindfulness and behavior change. Harv Rev Psychiatry 2020, 28, 371–394. [Google Scholar] [CrossRef] [PubMed]
- Cheng, C.; Cheung, S.F.; Chio, J.H.M.; Chan, M.P.S. Cultural meaning of perceived Control: A meta-analysis of Locus of Control and psychological symptoms across 18 cultural regions. Psychol. Bull. 2013, 139, 152–188. [Google Scholar] [CrossRef]
Disclaimer/Publisher’s Note: The statements, opinions and data contained in all publications are solely those of the individual author(s) and contributor(s) and not of MDPI and/or the editor(s). MDPI and/or the editor(s) disclaim responsibility for any injury to people or property resulting from any ideas, methods, instructions or products referred to in the content. |
© 2024 by the authors. Licensee MDPI, Basel, Switzerland. This article is an open access article distributed under the terms and conditions of the Creative Commons Attribution (CC BY) license (https://creativecommons.org/licenses/by/4.0/).
