Mapping Mountain Permafrost Landscapes in Siberia Using Landsat Thermal Imagery
Abstract
:1. Introduction
2. Study Area
3. Materials and Methods
3.1. Temperature Measurements and Methods of Processing Satellite Images for the Analysis of Landscape Factors
3.2. LST Retrieval from Landsat Images
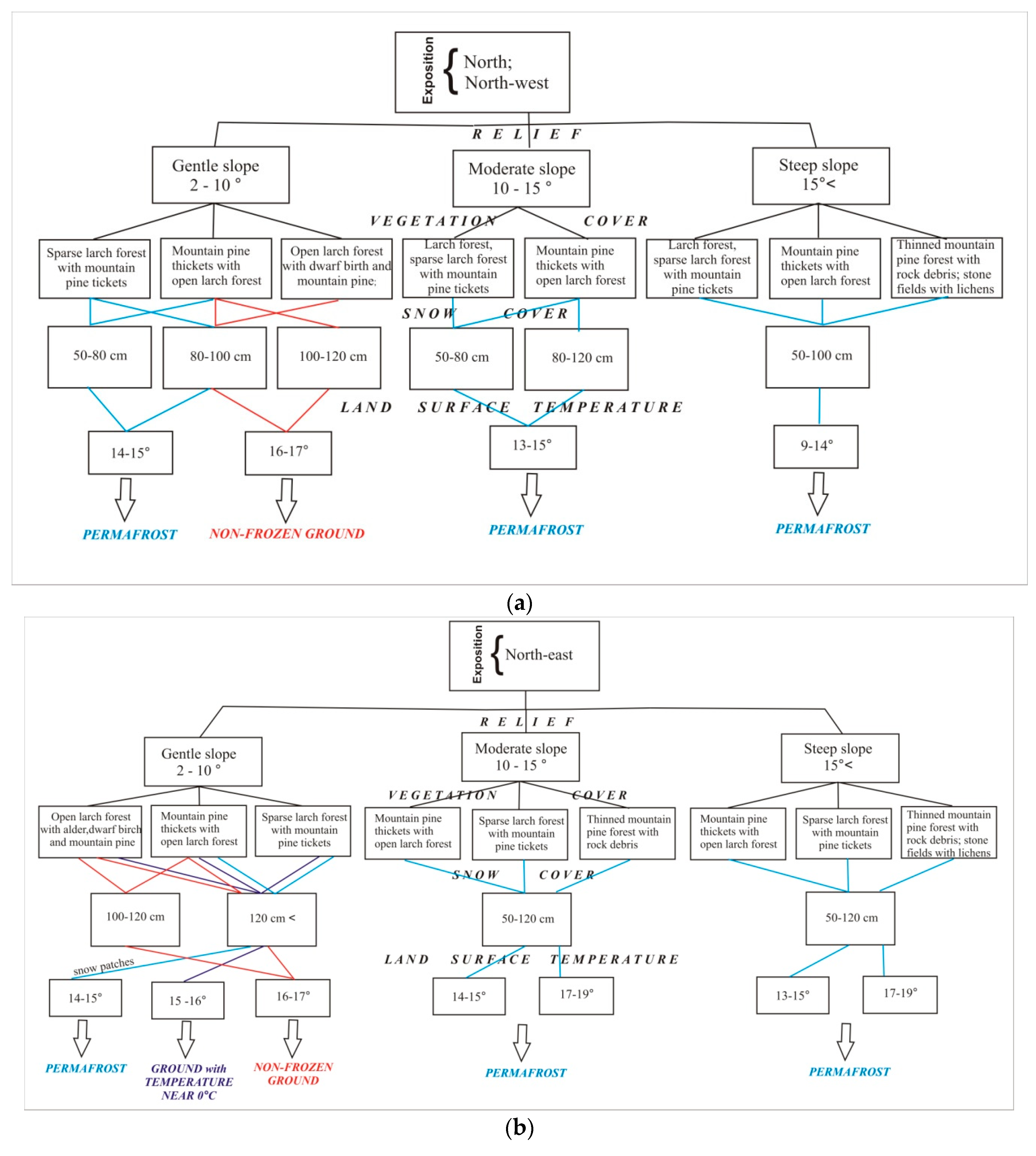
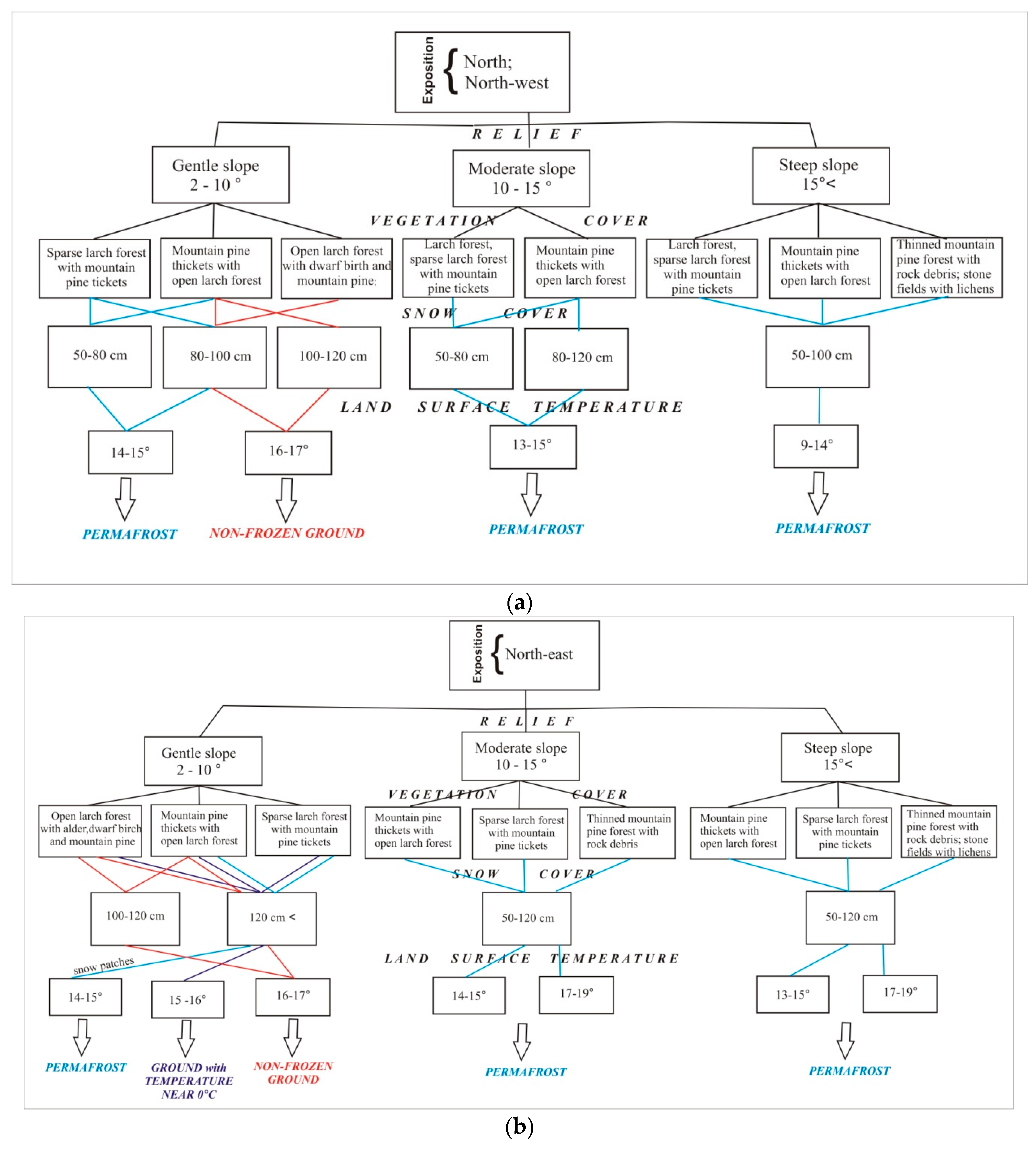
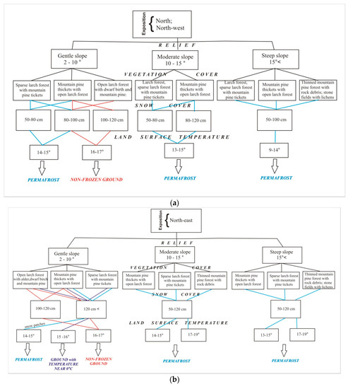
3.3. Steps in Permafrost Identification and Mapping
- A conjugate analysis of field geothermal data, snow depth surveys and field landscape descriptions with landscape indicators and LST was conducted using the cartographic method. Separate layers were compared by overlay in GIS, and correlations between them were estimated. It was established in which landscapes permafrost exists and as which LST they may be characterized.
- Then, landscape-cryoindicator tables summarizing the analyzed data were prepared. After analyzing the landscape-correlation tables, the schemes of detecting permafrost were made.
- On the basis of those schemes, permafrost-landscape maps of the study area were compiled using ARC\INFO (ArcGis 10.1) (ESRI, Redlands, CA, USA).
4. Results
4.1. Identifying Permafrost and Unfrozen Ground
4.2. Landscape-Cryoindicator Tables
4.3. Permafrost-Landscape Mapping
4.3.1. Elkon Mountain
4.3.2. Olekma-Chara Upland
5. Conclusions
Author Contributions
Funding
Acknowledgments
Conflicts of Interest
References
- Dagurov, P.N.; Chimitdorzhiev, T.N. Methods for Remote Study of the Earth's Surface; Federal State Educational Institution of Higher Education “Buryat State Agricultural Academy named after V.R. Filippova: Ulan-Ude, Russia, 2005. [Google Scholar]
- Coll, С.; Caselles, V.; Galve, J.M.; Valor, E.; Niclos, R.; Sanchez, J.M.; Rivas, R. Ground measurements for the validation of land surface temperatures derived from AATSR and MODIS data. Remote Sens. Environ. 2005, 97, 288–300. [Google Scholar] [CrossRef]
- Kornienko, S.G. Features of the application of the thermal method for the study and monitoring of frozen ground. Drill. Oil 2007, 7–8, 72–75. [Google Scholar]
- Medvedkov, A.A. Mapping of permafrost landscapes based on the analysis of thermal images. In Proceedings of the International Conference “InterCarto/InterGIS”, Protvino, Moscow Region, Russia, 31 August–3 September 2016. [Google Scholar] [CrossRef]
- Hachem, S.; Allard, M.; Duguay, С. Using the MODIS Land Surface Temperature Product for Mapping Permafrost: An Application to Northern Quebec and Labrador, Canada. Permafr. Periglac. Process. 2009, 20, 407–416. [Google Scholar] [CrossRef]
- Westermann, S.; Ostby, T.; Gisnas, K.; Schuler, T.; Etzelmuller, B. A ground temperature map of the North Atlantic permafrost region based on remote sensing and reanalysis data. Cryosphere 2015, 9, 1303–1319. [Google Scholar] [CrossRef]
- Zhao, S.; Nan, Z.; Huang, Y.; Zhao, L. The Application and Evaluation of Simple Permafrost Distribution Models on the Qinghai-Tibet Plateau. Permafr. Periglac. Process. 2017, 2, 391–404. [Google Scholar] [CrossRef]
- Kalinicheva, S.V.; Zheleznyak, M.N.; Kirillin, A.R.; Fedorov, А.N. Identification and mapping of permafrost using satellite images (on the example of the Elkon mountain in Southern Yakutia). Sci. Educ. 2017, 3, 30–37. [Google Scholar]
- Kalinicheva, S.V. Identification and mapping of permafrost and taliks using satellite images (on the example of the Olekma-Charskiy highland in Southern Yakutia). In Proceedings of the International conference “InterCarto/InterGIS”, Petrozavodsk, Russia, 19–22 July 2018. [Google Scholar] [CrossRef]
- Karausheva, A.I. Climate and Microclimate of the Kodar-Chara-Udokan Region; Hydrometeoizdat: Leningrad, Russia, 1977. [Google Scholar]
- Fedorov, A.N.; Botulu, T.A.; Varlamov, S.P.; Vasiliev, I.S.; Gribanov, S.P.; Dorofeev, I.V.; Klimovskii, I.V.; Samsonova, V.V.; Soloviev, P.A. Permafrost Landscapes of Yakutia (Explanatory Note to the Permafrost Landscape Map of the Yakut ASSR (Scale 1: 2,500,000); GUGK: Novosibirsk, Russia, 1989. [Google Scholar]
- Zheleznyak, M.N.; Serikov, S.I.; Zhizhin, V.I.; Osipov, E.A. Temperature of rocks and feature of distribution of a cryolithozone of the Elkonsky horst. Ammosov 2012, IX, 57–65. [Google Scholar]
- Zheleznyak, M.N.; Zhizhin, V.I.; Serikov, S.I. Geocryological conditions of the Olekmo-Charsky uplift in the area of projected linear construction in the Ikabekan-Tarynnakh site. Mod. Probl. Sci. Educ. 2014, 6, 1675. [Google Scholar]
- Zheleznyak, M.N.; Dorofeev, I.V.; Serikov, S.I.; Osipov, E.A. Geocryological conditions of Elkon horst. In Scientific Support for the Implementation of Megaprojects of the Republic of Sakha (Yakutia); Dani Almas Company: Yakutsk, Russia, 2009; pp. 67–72. [Google Scholar]
- Dorofeev, I.V.; Zheleznyak, M.N.; Volodko, B.V.; Sarzhin, M.S. Geothermal conditions of the Charo-Tokka interfluve. In Thematic and Regional Studies of Permafrost of Northern Eurasia; Permafrost Institute: Yakutsk, Russia, 1981; pp. 65–74. [Google Scholar]
- CGIAR–CSI. Available online: http://srtm.csi.cgiar.org (accessed on 10 September 2016).
- Per Aspera Ad Astra. Available online: http://www.giscraft.ru/methods/method9.shtml (accessed on 18 September 2013).
- ArcGIS Resources. Available online: http://resources.arcgis.com/ru/help/main/10.1 /index.html#//009z000000pn000000 (accessed on 06 April 2016).
- Gorny, V.I.; Shilin, B.V.; Yasinsky, G.I. Thermal Aerospace Shooting; Nedra: Moscow, Russia, 1993. [Google Scholar]
- GIS-Lab. Available online: http://gis-lab.info/qa/dn2temperature.html (accessed on 1 April 2016).
- General Permafrost Studies (Geocryology); Kudryavtsev, V.A. (Ed.) Moscow State University: Moscow, Russia, 1978. [Google Scholar]
- Kudryavtsev, V.A. Temperature of Permafrost in the USSR; USSR Academy of Sciences: Moscow, Russia, 1954. [Google Scholar]
- Feldman, G.M. Forecast of the Temperature Regime of the Ground and the Development of Cryogenic Processes; Nauka: Novosibirsk, Russia, 1977. [Google Scholar]
- Sochava, V.B. Introduction to the Study of Geosystems; Nauka: Novosibirsk, Russia, 1978. [Google Scholar]
- Fedorov, A.N. Permafrost Landscapes of Yakutia: The Method of Allocation and Mapping Issues; Permafrost Institute: Yakutsk, Russia, 1991. [Google Scholar]
- Kondratieva, K.A. For the method of small-scale (from 1: 500,000 to 1 000,000) mapping of permafrost (by the example of South Yakutia). Permafr. Res. 1966, 6, 76–87. [Google Scholar]







| Permafrost Boreholes | |||
|---|---|---|---|
| Elkon Mountain | Olekma-Chara Upland (Tarinnakh field) | ||
| Borehole Number | Ground Tempera Ture (°C) | Borehole Number | Ground Tempera Ture (°C) |
| 34 E | −3.1 | 79 | −1.8 |
| 9 KCC | −1.2 | 64 | −3.3 |
| 28 E | −2.8 | 49 | −4.2 |
| 2126 | −1.4 | 106 | −1.7 |
| 229 | −1.5 | 121 | −4.0 |
| 2215 | −2.8 | 14 | −3.6 |
| 2216 | −3.1 | 116 | −1.6 |
| 2011 | -2.2 | ||
| Non-Permafrost Boreholes | |||
| 33 E | 1.6 | 105 | 0.1 |
| 5 KCC | 0.3 | 114 | 0.4 |
| 16 E | 1.9 | 110 | 0.5 |
| 17 E | 0.6 | 4 | 0.6 |
| E03 | 2.0 | 27 | 1.1 |
| E18 | 2.0 | ||
| E30 | 0.7 | ||
| 11 KCC | 1.0 | ||
| 12 E | 0.4 | ||
| 29 E | 0.4 | ||
| 8206 | 1.1 | ||
| Landscape Indicators | Actual Data ofGround Temperature | LST (°C) | ||||||
|---|---|---|---|---|---|---|---|---|
| Relief (H: 700–1200 m) | Vegetation Cover | Altitude Landscape Belt | Snow Cover, cm | Ground Condition | Ground Tempera Ture (°C) | Borehole Number | ||
| Exposition | Slope | |||||||
| Elkon mountain | ||||||||
| North-west | gentle (5–10°) | sparse larch forest with mountain pine thickets | mountain sparse woodland | 80–100 | Permafrost | −1.4 | 2126 | 14-15 |
| North-west | moderate (10–15°) | mountain pine thickets | subalpine shrub | 80–100 | Permafrost | −1.5 | 229 | 13–14 |
| North-west | steep (15–25°) | sparse larch forest with mountain pine thickets | mountain sparse woodland | 80–100 | Permafrost | −3.3 | 2215 | 9–13 |
| East | gentle (5–10°) | mountain pine thickets | subalpine shrub | 120 cm and above | Unfrozen ground | 0.9 | 296 | 16–17 |
| South-east | gentle (5–10°) | mountain pine thickets | subalpine shrub | 100–120 | Unfrozen ground | 1.1 | 8206 | 17–18 |
| Olekma-Chara Upland (Tarinnakh field) | ||||||||
| North-east | gentle (5–10°) | larch forest | mountain taiga | 60–90 | Permafrost | −1.6 | 116 | 5–6 |
| North-west | moderate (10–15°) | open larch forest with alder, dwarf birch and mountain pine | mountain sparse woodland | 40–60 | Permafrost | −4.2 | 49 | 6–7 |
| North-west | gentle (5–10°) | stone fields (with lichen) | azonal | 10–40 | Permafrost | −3.3 | 64 | 7–8 |
| South-east | gentle (5–10°) | mountain pine thickets | subalpine shrub | 90–110 | Unfrozen ground | 0.5 | 110 | 9–10 |
| South-east | moderate (10–15°) | open larch forest with alder, dwarf birch and mountain pine | mountain sparse woodland | 90–110 | Unfrozen ground | 0.7 | 107 | 10–11 |
© 2018 by the authors. Licensee MDPI, Basel, Switzerland. This article is an open access article distributed under the terms and conditions of the Creative Commons Attribution (CC BY) license (http://creativecommons.org/licenses/by/4.0/).
Share and Cite
Kalinicheva, S.V.; Fedorov, A.N.; Zhelezniak, M.N. Mapping Mountain Permafrost Landscapes in Siberia Using Landsat Thermal Imagery. Geosciences 2019, 9, 4. https://doi.org/10.3390/geosciences9010004
Kalinicheva SV, Fedorov AN, Zhelezniak MN. Mapping Mountain Permafrost Landscapes in Siberia Using Landsat Thermal Imagery. Geosciences. 2019; 9(1):4. https://doi.org/10.3390/geosciences9010004
Chicago/Turabian StyleKalinicheva, Svetlana V., Alexander N. Fedorov, and Mikhail N. Zhelezniak. 2019. "Mapping Mountain Permafrost Landscapes in Siberia Using Landsat Thermal Imagery" Geosciences 9, no. 1: 4. https://doi.org/10.3390/geosciences9010004
APA StyleKalinicheva, S. V., Fedorov, A. N., & Zhelezniak, M. N. (2019). Mapping Mountain Permafrost Landscapes in Siberia Using Landsat Thermal Imagery. Geosciences, 9(1), 4. https://doi.org/10.3390/geosciences9010004
