Next Article in Journal
Interpreting Soft-Sediment Deformation Structures: Insights into Earthquake History and Depositional Processes in the Dead Sea, Jordan
Previous Article in Journal
Geomechanics and Geology of Marine Terraces of the Crotone Basin, Calabria (Italy)
 
 
Font Type:
Arial Georgia Verdana
Font Size:
Aa Aa Aa
Line Spacing:
Column Width:
Background:
Brief Report

A Report of the Observed Intensity and Structural Damage during the Mw 5.3 Earthquake in Santo Domingo (Province of Chiriquí, Panamá) on 8 July 2024

by
Luis A. Pinzón
1,2,*,
Yessica Vargas
3 and
Diego A. Hidalgo-Leiva
4
1
Scientific and Technological Research Center, Universidad Católica Santa María La Antigua (USMA), Panama City 0819, Panama
2
Sistema Nacional de Investigación (SNI), Secretaría Nacional de Ciencia, Tecnología e Innovación (SENACYT), Panama City 0824, Panama
3
Engineering and Architecture Department, Ministry of Housing and Land Management (MIVIOT), Chiriquí 0426, Panama
4
Earthquake Engineering Laboratory, Universidad de Costa Rica, San Jose 3620-60, Costa Rica
*
Author to whom correspondence should be addressed.
Geosciences 2024, 14(8), 216; https://doi.org/10.3390/geosciences14080216
Submission received: 19 July 2024 / Revised: 12 August 2024 / Accepted: 13 August 2024 / Published: 15 August 2024
(This article belongs to the Section Natural Hazards)

Abstract

On 8 July 2024, a magnitude 5.3 earthquake struck the province of Chiriquí in Panama, primarily impacting areas characterized by informal settlements and low-income neighborhoods. The earthquake was recorded by both the Panama Accelerographic Network and the Costa Rican Strong Motion Network, with accelerations exceeding 150 cm/s2. The National Civil Protection System (SINAPROC) reported damage to 24 residences and public infrastructure, including hospitals and schools. Despite the material damage, no fatalities were reported. The Ministry of Housing and Land Management (MIVIOT), the Ministry of Education (MEDUCA), and the Ministry of Social Development (MIDES) also participated in the assessment and response efforts. This report presents the measurements and damage observed during the event.

1. Introduction

The seismotectonics of Panama are characterized by the complex interaction of the Caribbean plate with the adjacent North American, South American, Nazca, and Cocos plates [1,2]. This region exhibits diverse tectonic regimes that influence its seismic activity and volcanism. The Panama Fracture Zone, which extends between the Cocos and Caribbean plates, and is a right-lateral strike-slip fault system [3]. The convergence of these plates generates intermediate-magnitude earthquakes (M < 7.2) [4]. One of the most notable seismic events was the magnitude 7.2 earthquake that occurred on 26 July 1962, highlighting the potential seismic activity of this area [4].
Additionally, the interaction of the Cocos plate with the Caribbean plate is manifested through subduction in the Central American Trench, where deeper and more significant earthquakes occur [5]. Moving westward, the subduction of the Nazca plate beneath the South American plate also contributes to the region’s tectonic complexity. The triple junction area, where the Cocos, Nazca, and Caribbean plates converge (Panama microplate), is a focal point of high seismicity, producing significant earthquakes and a chain of active volcanoes [6,7]. This zone is crucial for understanding the tectonic processes that influence seismic activity in and around Panama [8]. Seismicity in Panama is influenced by the dynamics of transform faults, which release accumulated stresses in the oceanic and continental crusts. The absence of mega-earthquakes in the region suggests that, although there is significant potential, the frequency and magnitude of seismic events may vary compared to more active areas in the Caribbean [9].
Earthquakes can cause significant structural and non-structural damage, which varies depending on the magnitude of the seismic event, the epicentral distance, and local construction practices. Typical earthquake-induced damage includes structural failure, such as the collapse of buildings and bridges, as well as the development of cracks and spalling in concrete and masonry structures. Non-structural damage can encompass the failure of architectural elements, such as walls and ceilings, and damage to critical infrastructure like pipelines and electrical grids. Historical seismic events, such as the Mexico City earthquakes in 1985 and 2017 [10,11], and the Maule earthquake in Chile in 2010 [12,13], have provided relevant data on the types of damage that can be expected. These events highlighted vulnerabilities in both modern and traditional constructions, emphasizing the need for continuous improvement in seismic design and retrofitting practices.
Infrastructure in Panama, particularly in rural and low-income areas, is highly vulnerable to seismic events due to prevalent self-construction practices and the lack of stringent regulations. Many residences are not designed or constructed to withstand seismic forces, increasing the risk of severe damage and collapse during earthquakes. The absence of the rigorous enforcement of seismic-resistant building codes exacerbates this structural vulnerability, endangering the lives and well-being of residents. This brief report aims to illustrate the repercussions of the seismic event that took place on 8 July 2024 through field surveys of structural damage and the evaluation of intensities recorded by the Accelerographic Network in Panama [14] and the Strong Motion Network of Costa Rica [7]. This report will provide a better understanding of the earthquake’s impact and identify critical areas that require intervention to improve seismic resilience.

2. Ground Motion Characteristics

This event was identified as a local left-lateral strike-slip fault, associated with the series of faults crossing the Gulf of Chiriquí, with a moment magnitude (Mw) of 5.3, according to the Institute of Geosciences of Panama [15] and the United States Geological Survey [16]. The epicenter was located near the border with Costa Rica, about 15 km east of Progreso, at a depth of 6 km, though some estimates varied between 3 km and 30 km. Approximately 15 aftershocks were reported, with magnitudes ranging from 4.4 to 3.0 (48 h after the mainshock). The event was recorded by both the Panama Accelerographic Network [14] and the Costa Rican Strong Motion Network [7,17], across a total of 95 stations. Figure 1 shows the Shakemap generated by the Earthquake Engineering Laboratory at the University of Costa Rica, while Figure 2 depicts the attenuation of acceleration with distance.
The highest intensities, in terms of accelerations, were recorded in Panamanian territory, specifically, at CHUS, located in David, Chiriquí, at an epicentral distance of 30 km. Figure 3 presents the three accelerograms (east–west, north–south, and vertical components) recorded during the event. At this station, the maximum peak ground acceleration was recorded at an azimuth of 104° measured from the north, with a value of 158.4 cm/s2 (see Figure 4). Despite significant acceleration reported, the Peak Ground Velocity (PGV) was relatively low. This suggests that factors such as soil type may have influenced the amplification of seismic waves, exacerbating damage in certain areas.
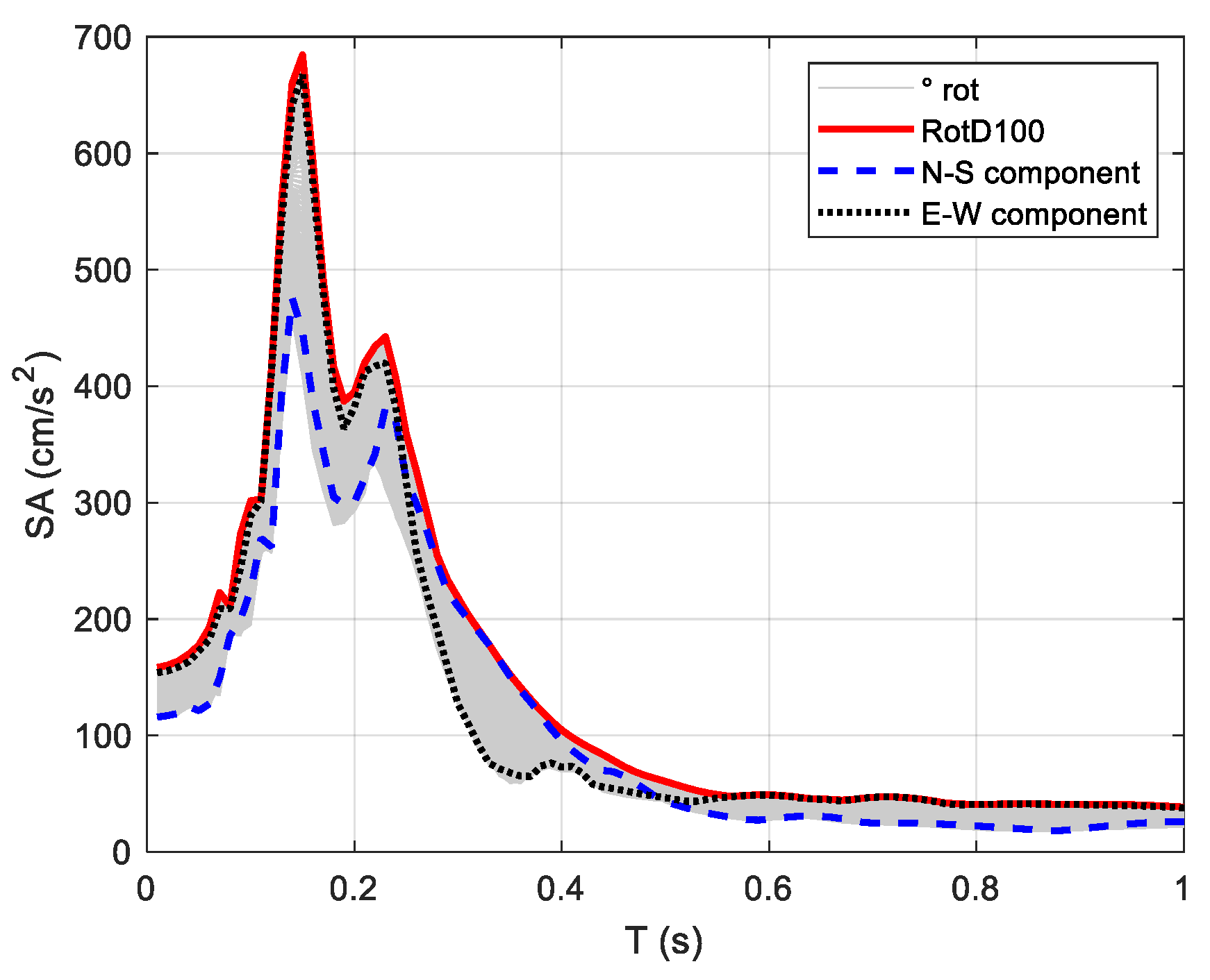
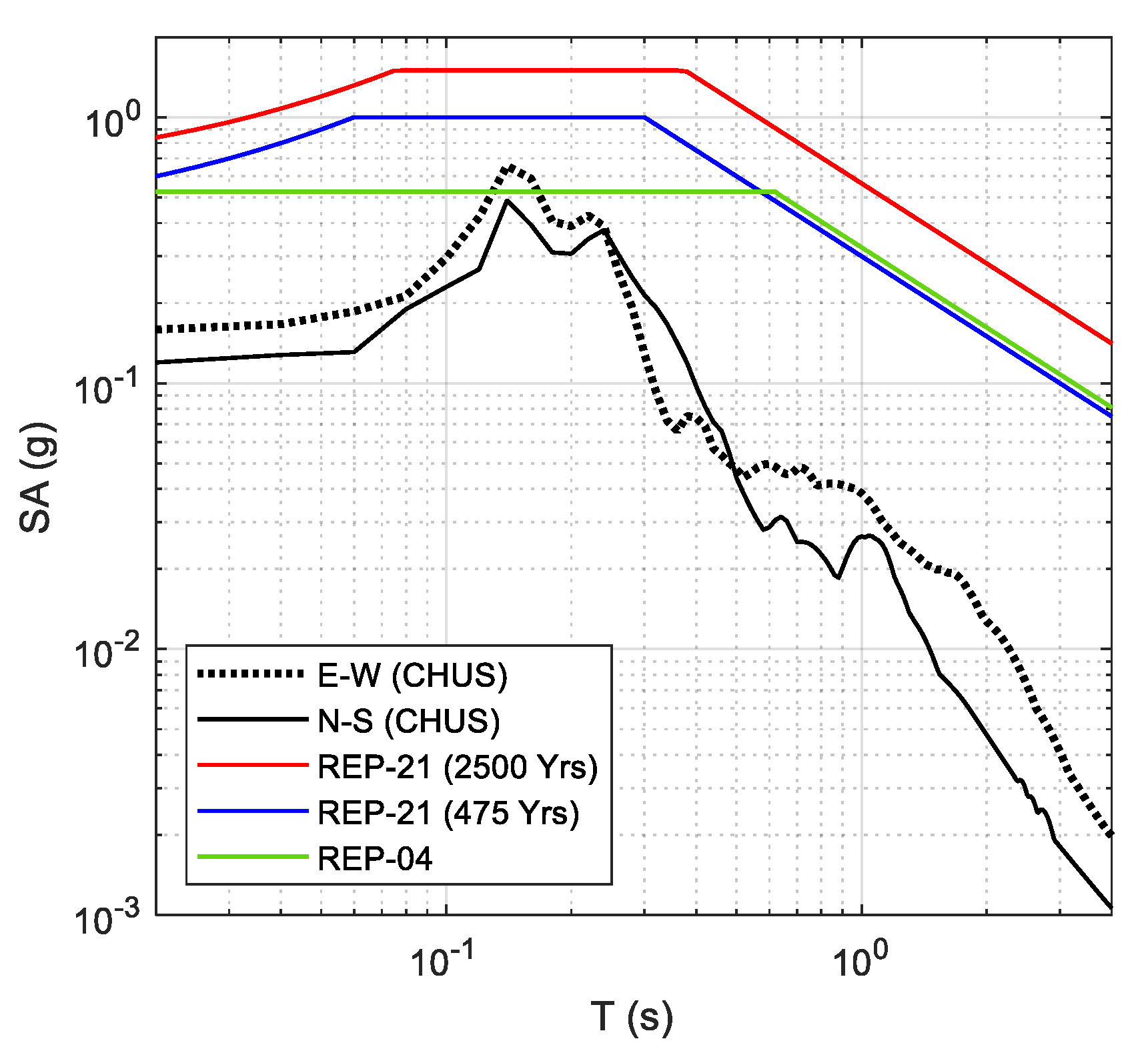
In terms of spectral acceleration, when plotting the linear response of various single-degree-of-freedom oscillators with 5% critical damping, the highest accelerations were observed in the range of 0.10 to 0.25 s (Figure 5), primarily impacting low-rise structures (1–2 stories). The east–west (E-W) component produced a response spectrum very similar to the envelope of the rotated spectra (RotD100), indicating that the highest intensity was recorded near this horizontal component. The response spectra of the as-recorded horizontal components were compared with the elastic design spectra of the Panama structural regulations from 2004 (green line in Figure 6) [18] and 2021 (red and blue lines in Figure 6) [19]. In this figure, it can be observed that the spectrum obtained for the E-W component of the recording at CHUS slightly exceeds the design spectrum suggested in the 2004 regulations for a specific range of periods (around 0.15 s).
Figure 1. Shakemap from the earthquake that occurred on 8 July 2024, by the Earthquake Engineering Laboratory. The event was identified as a local strike-slip fault, associated with the series of faults crossing the Gulf of Chiriquí, with a moment magnitude of 5.3. Scale is based on Worden et al. [20].
Figure 1. Shakemap from the earthquake that occurred on 8 July 2024, by the Earthquake Engineering Laboratory. The event was identified as a local strike-slip fault, associated with the series of faults crossing the Gulf of Chiriquí, with a moment magnitude of 5.3. Scale is based on Worden et al. [20].
Geosciences 14 00216 g001
Figure 2. The attenuation of peak ground acceleration as a function of epicentral distance recorded at 95 stations from the Panama Accelerographic Network and the Costa Rican Strong Motion Network. CHUS refers to the seismic station located in David, Chiriquí, Panama.
Figure 2. The attenuation of peak ground acceleration as a function of epicentral distance recorded at 95 stations from the Panama Accelerographic Network and the Costa Rican Strong Motion Network. CHUS refers to the seismic station located in David, Chiriquí, Panama.
Geosciences 14 00216 g002
Figure 3. Accelerograms recorded at CHUS. The signals were baseline-corrected and filtered using a fourth-order Butterworth bandpass filter with a frequency range of 0.10 to 25 Hz.
Figure 3. Accelerograms recorded at CHUS. The signals were baseline-corrected and filtered using a fourth-order Butterworth bandpass filter with a frequency range of 0.10 to 25 Hz.
Geosciences 14 00216 g003
Figure 4. Peak ground acceleration as a function of the rotation angle recorded at CHUS.
Figure 4. Peak ground acceleration as a function of the rotation angle recorded at CHUS.
Geosciences 14 00216 g004
Figure 5. Comparison of the 5% damped response spectra estimated with RotD100 (rotated component of ground motion spectra that envelope all possible orientations), horizontal acceleration components (N-S and E-W), and rotated components (° rot) from the 8 July 2024 Mw 5.3 Santo Domingo earthquake recorded at CHUS.
Figure 5. Comparison of the 5% damped response spectra estimated with RotD100 (rotated component of ground motion spectra that envelope all possible orientations), horizontal acceleration components (N-S and E-W), and rotated components (° rot) from the 8 July 2024 Mw 5.3 Santo Domingo earthquake recorded at CHUS.
Geosciences 14 00216 g005
Figure 6. A comparison of the response spectra of records at CHUS during the 2024 Santo Domingo earthquake with those suggested in the Panama structural regulations (REP) for David (Chiriquí) in the 2004 (green line) and 2021 versions (red and blue lines). For 2021, the spectra corresponding to uniform seismic hazards with return periods of 2500 (red line) and 475 years (blue line), respectively, are shown. These spectra were developed for Site B (rock—amplification factor of 1) and an importance coefficient of 1.
Figure 6. A comparison of the response spectra of records at CHUS during the 2024 Santo Domingo earthquake with those suggested in the Panama structural regulations (REP) for David (Chiriquí) in the 2004 (green line) and 2021 versions (red and blue lines). For 2021, the spectra corresponding to uniform seismic hazards with return periods of 2500 (red line) and 475 years (blue line), respectively, are shown. These spectra were developed for Site B (rock—amplification factor of 1) and an importance coefficient of 1.
Geosciences 14 00216 g006
The 2004 regulation utilized the concept of effective peak acceleration to define the seismic response spectrum. This approach focused on the maximum acceleration that a structure might experience but did not thoroughly account for the ground motion characteristics across different vibration periods. The 2021 regulation introduces two key parameters, S0.2s (spectral acceleration for short periods, T = 0.2 s) and S1.0s (spectral acceleration for longer periods, T = 1.0 s), for calculating the response spectrum. This methodology allows for a more precise evaluation of seismic behavior over a broader range of vibration periods. It is based on a detailed analysis of regional seismicity, utilizing a 2500-year return period for the maximum considered earthquake, reflecting a more robust approach to structural design and risk mitigation. The update also incorporates best practices and alignment with international standards, leading to improved adaptation of structures to local seismic conditions and a more comprehensive focus on structural safety. Therefore, all structures designed according to the current regulations should not experience significant damage with the intensities recorded in the field.

3. Structural Damage

A series of inspections conducted in collaboration with MIVIOT, SINAPROC, MIDES, and MEDUCA identified critical structural damage across several sites. In some residences, the lack of steel reinforcement resulted in significant cracking of the masonry structure, posing an elevated risk to occupant safety (Figure 7). Inspections at a local school revealed minor structural cracks throughout the facility, with particular concern noted in the dining area, where a significant fissure posed potential risks to structural integrity (Figure 8a). Additionally, various facilities demonstrated minor cracking (Figure 8b), with the most severe damage located in the first classroom building, where structural vulnerabilities were identified in the tie beam (Figure 8c). These findings highlight the urgent necessity for comprehensive structural assessments and potential reinforcement measures to enhance the resilience and safety of the affected structures.
A technical report following the seismic event revealed structural damage to the Tower of the San José Cathedral in David (Figure 8d), Chiriquí province. Prepared by SINAPROC, the report highlights significant issues, including the detachment of a section (block) from a corner of the tower and multiple fissures at the base of the bell tower section. These findings underscore the urgent need for shoring the structure according to current historical monument preservation standards to prevent further damage or collapse. Moreover, damage was found in non-structural elements such as stained-glass windows in commercial centers (Figure 8e) and the collapse of suspended ceilings (Figure 8f).
The most affected structures belong to vulnerable sectors, where self-construction and a lack of adequate seismic regulations contribute to high vulnerability. It is anticipated that many of these structures will require demolition and reconstruction to meet seismic resistance standards. The authorities suggest establishing a subsidized program by the Ministry of Housing and Territorial Planning, MIVIOT, to improve housing infrastructure in earthquake-prone areas. The combination of diagnostics through photography and Internet technologies is proposed as a useful tool for remote damage assessment.

4. Conclusions

The magnitude 5.3 earthquake that struck Chiriquí province on 8 July 2024, highlighted the vulnerability of structures in irregular settlements and low-income neighborhoods. Despite no reported fatalities, the material damage to 24 residences and public infrastructures underscores the urgent need for effective mitigation measures. Self-construction practices and a lack of stringent building regulations significantly increase the risk for residents in these areas.
Data from the accelerographic networks provided insights into the ground motion characteristics during the seismic event, with recorded accelerations exceeding 150 cm/s2, indicating high potential for damage to non-compliant structures. Increasing the density of accelerographs within the Panama Accelerographic Network is essential for more precise impact evaluations in future events.
Comparative analyses of response spectra between the 2004 and 2021 design regulations emphasize the need for continuous updates to adapt to local conditions. Implementing reconstruction programs that strengthen at-risk structures is crucial, focusing on modern construction techniques and materials to enhance seismic resilience. Additionally, subsidy programs by the Panamanian authorities can facilitate this process.
The use of innovative technologies for remote damage evaluation is an urgent priority. These actions will enhance resident safety and contribute to greater seismic resilience nationwide. Non-structural damage observed during inspections must also be considered in future structural designs to ensure comprehensive safety and resilience.

Author Contributions

Methodology, software, validation, formal analysis, supervision, project administration, and funding acquisition: L.A.P. Conceptualization, writing—original draft preparation, review, and editing: L.A.P., Y.V. and D.A.H.-L. All authors have read and agreed to the published version of the manuscript.

Funding

This study was supported by the Universidad Católica Santa María La Antigua and the Secretaría Nacional de Ciencias, Tecnología e Innovación (SENACYT) of Panama (grant number: FID 207-2022).

Data Availability Statement

Certain data used are accessible to the public, and additional details or outcomes are accessible upon inquiry. The map showing the locations of the damage presented in Figure 7 and Figure 8 can be accessed at the following Google Maps link: https://www.google.com/maps/d/viewer?mid=1TRZgjpc9XL8Io9Y5USFDvpViWusrliY&ll=8.368034009521665%2C-82.48298161000001&z=11 (accessed on 12 August 2024).

Acknowledgments

We offer special thanks to the members of the Scientific and Technological Research Center at the Universidad Católica Santa María La Antigua who contributed directly or indirectly to this work, especially to Jessibeth Caballero, Ivan Álvarez, and Andy Gomez.

Conflicts of Interest

The authors declare no conflicts of interest.

References

  1. Fan, G.; Beck, S.L.; Wallace, T.C. The Seismic Source Parameters of the 1991 Costa Rica Aftershock Sequence: Evidence for a Transcurrent Plate Boundary. J. Geophys. Res. 1993, 98, 15759. [Google Scholar] [CrossRef]
  2. DeShon, H.R.; Schwartz, S.Y.; Bilek, S.L.; Dorman, L.M.; Gonzalez, V.; Protti, J.M.; Flueh, E.R.; Dixon, T.H. Seismogenic Zone Structure of the Southern Middle America Trench, Costa Rica. J. Geophys. Res. Solid Earth 2003, 108, 2491. [Google Scholar] [CrossRef]
  3. Wolters, B. Seismicity and Tectonics of Southern Central America and Adjacent Regions with Special Attention to the Surroundings of Panama. Tectonophysics 1986, 128, 21–46. [Google Scholar] [CrossRef]
  4. Molnar, P.; Sykes, L.R. Tectonics of the Caribbean and Middle America Regions from Focal Mechanisms and Seismicity. Geol. Soc. Am. Bull. 1969, 80, 1639–1684. [Google Scholar] [CrossRef]
  5. DeMets, C.; Gordon, R.G.; Argus, D.F. Geologically Current Plate Motions. Geophys. J. Int. 2010, 181, 1–80. [Google Scholar] [CrossRef]
  6. Schmidt-Díaz, V. Ground Motion Prediction Models for Central America Using Data from 1972 to 2010. Rev. Geológica América Cent. 2014, 50, 7–37. [Google Scholar]
  7. Moya-Fernández, A.; Pinzón, L.A.; Schmidt-Díaz, V.; Hidalgo-Leiva, D.A.; Pujades, L.G. A Strong-Motion Database of Costa Rica: 20 Yr of Digital Records. Seismol. Res. Lett. 2020, 91, 3407–3416. [Google Scholar] [CrossRef]
  8. Alvarado, G.E.; Benito, B.; Staller, A.; Climent, Á.; Camacho, E.; Rojas, W.; Marroquín, G.; Molina, E.; Talavera, J.E.; Martínez-Cuevas, S.; et al. The New Central American Seismic Hazard Zonation: Mutual Consensus Based on up to Day Seismotectonic Framework. Tectonophysics 2017, 721, 462–476. [Google Scholar] [CrossRef]
  9. Benz, H.M.; Tarr, A.C.; Hayes, G.P.; Villaseñor, A.; Furlong, K.P.; Dart, R.L.; Rhea, S. Seismicity of the Earth 1900–2010 Caribbean Plate and Vicinity: U.S. Geological Survey Open-File Report 2010–1083-A, Scale 1:8,000,000; US Geological Survey: Reston, VA, USA, 2011.
  10. Tarquis, F.; Roesset, J. Structural Response and Design Response Spectra for the 1985 Mexico City Earthquake; University of Texas: Austin, TX, USA, 1988. [Google Scholar]
  11. Pinzón, L.A.; Pujades, L.G.; Diaz, S.A.; Alva, R.E. Do Directionality Effects Influence Expected Damage? A Case Study of the 2017 Central Mexico Earthquake. Bull. Seismol. Soc. Am. 2018, 108, 2543–2555. [Google Scholar] [CrossRef]
  12. Moreno, M.; Rosenau, M.; Oncken, O. 2010 Maule Earthquake Slip Correlates with Pre-Seismic Locking of Andean Subduction Zone. Nature 2010, 467, 198–202. [Google Scholar] [CrossRef] [PubMed]
  13. Vigny, C.; Socquet, A.; Peyrat, S.; Ruegg, J.-C.; Métois, M.; Madariaga, R.; Morvan, S.; Lancieri, M.; Lacassin, R.; Campos, J.; et al. The 2010 Mw 8.8 Maule Megathrust Earthquake of Central Chile, Monitored by GPS. Science 2011, 330, 1417–1422. [Google Scholar] [CrossRef] [PubMed]
  14. Universidad Católica Santa María La Antigua Red Acelerográfica de Panamá. Available online: https://www.fdsn.org/networks/detail/P0/ (accessed on 8 July 2024).
  15. Caballero, C.; Arcia, I. Semanario La Universidad. Available online: https://launiversidad.up.ac.pa/node/4046 (accessed on 12 July 2024).
  16. United States Geological Survey Earthquake Hazards Program. Available online: https://earthquake.usgs.gov/earthquakes/eventpage/us7000mxr8/executive (accessed on 8 July 2024).
  17. Pinzón, L.A.; Leiva, D.A.H.; Moya-Fernández, A.; Schmidt-Díaz, V.; Pujades, L.G. Seismic Site Classification of the Costa Rican Strong-Motion Network Based on VS30 Measurements and Site Fundamental Period. Earth Sci. Res. J. 2021, 25, 383–389. [Google Scholar] [CrossRef]
  18. SPIA. Reglamento de Diseño Estructural Para La República de Panamá—2004 (REP 2004); de Civiles, C.I., Ed.; SPIA: Panama City, Panama, 2004. [Google Scholar]
  19. JTIA. Reglamento Para El Diseño Estructural de La República de Panamá—2021 (REP 2021); Junta Técnica de Ingeniería y Arquitectura, Ed.; SPIA: Panama City, Panama, 2021. [Google Scholar]
  20. Worden, C.B.; Gerstenberger, M.C.; Rhoades, D.A.; Wald, D.J. Probabilistic Relationships between Ground-Motion Parameters and Modified Mercalli Intensity in California. Bull. Seismol. Soc. Am. 2012, 102, 204–221. [Google Scholar] [CrossRef]
Figure 7. Structural damage observed after Santo Domingo earthquake: (a) Residence in Los Abanicos, (b) dwelling in El Muertito, and (c) residence in Puerto Armuelles.
Figure 7. Structural damage observed after Santo Domingo earthquake: (a) Residence in Los Abanicos, (b) dwelling in El Muertito, and (c) residence in Puerto Armuelles.
Geosciences 14 00216 g007
Figure 8. Structural damage observed following the Santo Domingo earthquake: (a) Las Vueltas School in San Lorenzo, (b,c) IPT Abel Tapiero Miranda in San Lorenzo, (d) the tower of the San José Cathedral in David, (e) stained-glass windows in commercial areas in David, and (f) suspended ceilings in public and private offices in David.
Figure 8. Structural damage observed following the Santo Domingo earthquake: (a) Las Vueltas School in San Lorenzo, (b,c) IPT Abel Tapiero Miranda in San Lorenzo, (d) the tower of the San José Cathedral in David, (e) stained-glass windows in commercial areas in David, and (f) suspended ceilings in public and private offices in David.
Geosciences 14 00216 g008
Disclaimer/Publisher’s Note: The statements, opinions and data contained in all publications are solely those of the individual author(s) and contributor(s) and not of MDPI and/or the editor(s). MDPI and/or the editor(s) disclaim responsibility for any injury to people or property resulting from any ideas, methods, instructions or products referred to in the content.

Share and Cite

MDPI and ACS Style

Pinzón, L.A.; Vargas, Y.; Hidalgo-Leiva, D.A. A Report of the Observed Intensity and Structural Damage during the Mw 5.3 Earthquake in Santo Domingo (Province of Chiriquí, Panamá) on 8 July 2024. Geosciences 2024, 14, 216. https://doi.org/10.3390/geosciences14080216

AMA Style

Pinzón LA, Vargas Y, Hidalgo-Leiva DA. A Report of the Observed Intensity and Structural Damage during the Mw 5.3 Earthquake in Santo Domingo (Province of Chiriquí, Panamá) on 8 July 2024. Geosciences. 2024; 14(8):216. https://doi.org/10.3390/geosciences14080216

Chicago/Turabian Style

Pinzón, Luis A., Yessica Vargas, and Diego A. Hidalgo-Leiva. 2024. "A Report of the Observed Intensity and Structural Damage during the Mw 5.3 Earthquake in Santo Domingo (Province of Chiriquí, Panamá) on 8 July 2024" Geosciences 14, no. 8: 216. https://doi.org/10.3390/geosciences14080216

APA Style

Pinzón, L. A., Vargas, Y., & Hidalgo-Leiva, D. A. (2024). A Report of the Observed Intensity and Structural Damage during the Mw 5.3 Earthquake in Santo Domingo (Province of Chiriquí, Panamá) on 8 July 2024. Geosciences, 14(8), 216. https://doi.org/10.3390/geosciences14080216

Note that from the first issue of 2016, this journal uses article numbers instead of page numbers. See further details here.

Article Metrics

Back to TopTop