Using Geomembrane Liners to Reduce Seepage through the Base of Tailings Ponds—A Review and a Framework for Design Guidelines
Abstract
1. Introduction
2. Use of Geomembranes in Basal Structures and Need for Early Integration and Involvement
2.1. Quantifications of Geomembranes Used in Pond Basal Structures Worldwide
2.2. Special Circumstances to Consider in Design of Tailings Impoundments
- The hydraulic conductivity of tailings can range from 10−6 to 10−10 m/s and can vary both vertically and horizontally. However, tailings commonly have low hydraulic conductivity (less than 5 × 10−8 m/s), so the consolidated tailings can control the seepage rate.
- Analytical approaches to leakage calculations are unsuitable when a large tailings pond is located in a valley, as the groundwater level beneath the geomembrane varies locally. This, combined with restrictions on fluid migration above the geomembrane due to the low hydraulic conductivity of the tailings, makes seepage flow problems complicated.
- If a drainage system is not installed above the geomembrane, the effluent accumulating in the pond may create a high-pressure head above the geomembrane. On municipal waste disposal sites, a drainage system normally exists.
- Temperatures are typically lower in tailings ponds than at municipal waste sites. This may slow the rate of geomembrane degradation, but degradation will still occur over time. Little information is currently available because of suspicions that high sulfate content and very high salinity can reduce the durability of geomembranes [14].
- Municipal waste sites use protective textiles, but in tailings disposal or heap leaching these are not always used, as they generate significant extra costs [45].
2.3. Early Involvement and Integration Enabling Excellence in Design
- (i)
- A lower likelihood of developing poor designs.
- (ii)
- A higher likelihood of more effective design, improved construction operations, and less waste.
- (iii)
- Higher customer satisfaction regarding the product’s function and usage.
- (iv)
- The more stakeholders know about actual usage of the products by customers or end-users, the more efficient stakeholder operations can be in terms of meeting buyers’ needs and purposes.
- (v)
- The more stakeholders know about the exact objectives of the design specifications, the more stakeholders are able to meet or revise those specifications by adjusting their capabilities.
- (vi)
- Scope is created for creative solutions and intensive exchange of ideas.
- (vii)
- Procedures are synchronized and run in phases.
2.4. The Importance of Geomembrane-Lined Tailings Pond as a Stakeholder
3. Review of Existing Design Criteria for Tailings Pond Structures
3.1. Basics of Tailings Pond Design
3.2. Choice of Geomembrane
3.3. Foundation, Underliner and Overliner Material
3.4. Other Boundary Conditions for the Use of Geomembranes
3.4.1. Quality Assurance
- Documentation: examination of the underliner soil, the quality of the examinations, compaction activities and the hydraulic conductivity of the underliner material.
- Monitoring geomembrane installation: avoidance of damage during installation, testing of geomembrane quality, monitoring of the success of installation activities.
- Monitoring drainage layer installation: suitability of the material, compliance with the required layer thickness, special attention to the sensitivity to damage of the underliner layer.
- Climate: consideration of rainfall, snowfall, wind, changes in temperature and UV radiation, to ensure that the geomembrane is installed without construction-induced problems occurring during use.
3.4.2. Effects of Damages on Seepage Rates
3.4.3. Stability
- Changes in shear strength, cohesion, friction angle and hydraulic conditions: these may vary in different parts of the pond, causing segregation.
- Raising the dams: considering the construction method carefully beforehand, especially the upstream construction method, is critical in stability analyses.
- Various biological and chemical reactions take place and may increase the amount of fine material, filter saturation, blocking of filters, etc.
- Loose and grainy material can liquefy and lose its stability, e.g., under earthquake or dynamic load.
3.4.4. Closure
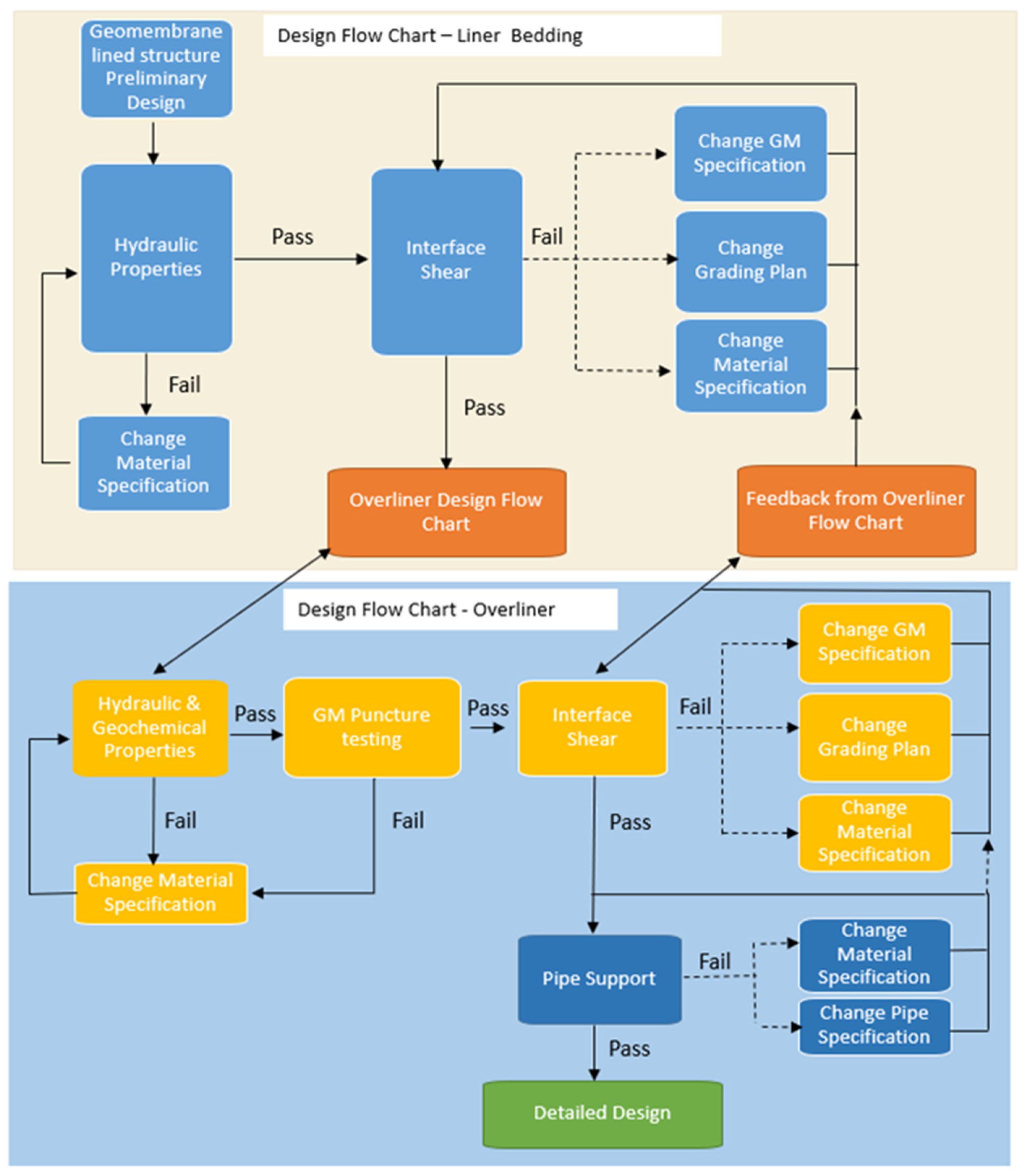
3.5. Critical Design Factors of Geomembrane Lined Pond
4. Discussion
5. Conclusions
Author Contributions
Funding
Institutional Review Board Statement
Informed Consent Statement
Data Availability Statement
Conflicts of Interest
References
- Thenepalli, T.; Chilakala, R.; Habte, L.; Tuan, L.Q.; Kim, C.S. A brief note on the heap leaching technologies for the recovery of valuable metals. Sustainability 2019, 11, 3347. [Google Scholar] [CrossRef]
- Breitenbach, A.J.; Smith, M.E. Overview of geomembrane history in the mining industry. In Proceedings of the 8th bi-annual meeting of the International Geosynthetics Society, Yokohama, Japan, 18–22 September 2006. [Google Scholar]
- Addis, P. Lining of the Return Water Dam at the Onverwacht Tailings Storage Facility. In Proceedings of the Tailings and Mine Waste, Vancouver, BC, Canada, 1 July 2011. [Google Scholar]
- Davies, M.; Lighthall, P.; Rice, S.; Martin, T. Design of Tailings Dams and Impoundments. In Proceedings of the 2002 SME Annual Meeting, Phoenix, AZ, USA, 25–27 February 2002. [Google Scholar]
- Lupo, J.F. Liner system design for heap leach pads. Geotext. Geomembr. 2010, 28, 163–173. [Google Scholar] [CrossRef]
- Wang, C.; Harbottle, D.; Liu, Q.; Xu, Z. Current state of fine mineral tailings treatment: A critical review on theory and practice. Min. Eng. 2014, 58, 113–131. [Google Scholar] [CrossRef]
- Jewell, R.J.; Fourie, A.B. (Eds.) Paste and Thickened Tailings—A Guide, 3rd ed.; Australian Centre for Geomechanics: Perth, Australia, 2015; p. 356. [Google Scholar]
- Vick, S.G. Planning, Design, and Analysis of Tailings Dams; BiTech: Vancouver, BC, Canada, 1990. [Google Scholar]
- Yang, J.; Wei, L.M. Collapse of loose sand with the addition of fines: The role of particle shape. Géotechnique 2012, 62, 1111–1125. [Google Scholar] [CrossRef]
- Davies, M.; McRoberts, E.; Martin, T. Static Liquefaction of Tailings—Fundamentals and Case Histories. Available online: http://citeseerx.ist.psu.edu/viewdoc/summary?doi=10.1.1.561.3723 (accessed on 21 November 2020).
- European Commission. Management of Tailings and Waste-Rock in Mining Activities. Reference Documents on Best Available Techniques. 2009. Available online: http://www7.nau.edu/itep/main/HazSubMap/docs/CoalMining/ManagementOfTailingsAndWasteRockInMiningActvities.pdf (accessed on 21 November 2020).
- Kuyucak, N. Acid mine drainage prevention and control options. C. Bull. 2002, 1060, 96–102. [Google Scholar]
- Lange, K.; Rowe, R.K.; Jamieson, H. The potential role of geosynthetic clay liners in mine water treatment systems. Geotext. Geomembr. 2010, 28, 199–205. [Google Scholar] [CrossRef]
- Hornsey, W.P.; Scheirs, J.; Gates, W.P.; Bouazza, A. The impact of mining solutions/liquors on geosynthetics. Geotext. Geomembr. 2010, 28, 191–198. [Google Scholar] [CrossRef]
- Garbarino, E.; Orveillon, G.; Saveyn HBarthe, P.; Eder, P. Best Available Techniques (BAT) Reference Document for the Management of Waste from Extractive Industries; In accordance with Directive 2006/21/EC.; EUR 28963 EN.; Publications Office of the European Union: Luxembourg, 2018; ISBN 978-92-79-77178-1. [Google Scholar]
- Touze-Foltz, N.; Bannour, H.; Barral, C.; Stoltz, G. A review of the performance of geosynthetics for environmental. Geotext. Geomembr. 2016, 44, 656–672. [Google Scholar] [CrossRef]
- Bouazza, A.; Zornberg, J.G.; Adam, D. Geosynthetics in waste containment facilities: Recent advances. In Proceedings of the International Conference on Geosynthetics, Nice, France, 22–27 September 2002; pp. 445–507. [Google Scholar]
- Daniel, D.E. Case histories compacted clay liners and covers for waste disposal facilities. In Proceedings of the Third International Conference on Case Histories in Geotechnical Engineering, St. Louis, MO, USA, 1–9 June 1993; pp. 1407–1425. [Google Scholar]
- Darilek, G.T.; Laine, D.L. Costs and Benefits of Geomembrane Liner Installation CQA. In Proceedings of the Geosynthetics Conference Proceedings, Portland, OR, USA, 12–14 February 2001; pp. 65–75. [Google Scholar]
- Jingjing, F. Leakage Performance of the GM + CCL Liner System for the MSW Landfill. Sci. World J. 2014, 2014, 9. [Google Scholar] [CrossRef][Green Version]
- Lupo, J.F.; Morrison, K.F. Innovative Geosynthetic Liner Design Approaches and Construction in the Mining Industry. In Proceedings of the ASCE Geo-Frontiers, Austin, TX, USA, 24–26 January 2005; p. 16. [Google Scholar] [CrossRef]
- Peggs, I.D.; Schmucker, B.; Carey, P. Assessment of Maximum Allowable Strains in Polyethylene and Polypropylene Geomembranes. In Proceedings of the Geo-Frontiers 2005 Congress, Austin, TX, USA, 24–26 January 2005. [Google Scholar]
- Podgorney, R.K.; Bennett, J.E. Evaluating the Long-Term Performance of Geosynthetic Clay Liners Exposed to Freeze-Thaw. J. Geotech. Geoenvironmental Eng. 2006, 132, 265–268. [Google Scholar] [CrossRef]
- Stepniewski, W.; Widomski, M.K.; Horn, R. Hydraulic Conductivity and Landfill Construction. In Developments in Hydraulic Conductivity Research; Dikinya, O., Ed.; Intech: Rijeka, Croatia, 2011; pp. 249–270. [Google Scholar]
- Finland Times. Leakage in Kittilä Gold Mine Termed Serious. FTimes—STT Report. 2015. Available online: http://www.finlandtimes.fi/business/2015/10/31/21896/Leakage-in-Kittil%C3%A4-gold-mine-termed-serious (accessed on 13 January 2021).
- Safety Investigation Authority. Ympäristöonnettomuus Talvivaaran Kaivoksella Marraskuussa 2012 (Environmental Accident at the Talvivaara Mine in November 2012, Abstract in English). The investigation report Y2012-03. 2014. Available online: https://www.turvallisuustutkinta.fi/material/attachments/otkes/tutkintaselostukset/fi/muutonnettomuudet/2012/k2wFN7MMJ/Y2012-03_Tutkintaselostus.pdf (accessed on 13 January 2021).
- Harmon, W.Q. EPA Provides Updates on MNG Gold Mine Incident (News). 2017. Available online: https://www.liberianobserver.com/news/epa-provides-updates-on-mng-gold-mine-incident/ (accessed on 15 January 2021).
- Aapaoja, A.; Haapasalo, H.; Söderström, P. Early Stakeholder Involvement in the Project Definition Phase: Case Renovation. Int. Sch. Res. Not. 2013, 2013, 1–14. [Google Scholar] [CrossRef]
- Matthews, O.; Howell, G.A. Integrated project delivery an example of relational contracting. Lean Constr. J. 2005, 2, 46–61. [Google Scholar]
- Fourie, A.B.; Bouazza, A.; Lupo, J. Improving the performance of mining infrastructure through the judicious use of geosynthetics. In Proceedings of the 9th International Conference on Geosynthetics, Guarujá, Brazil, 23–27 May 2010. [Google Scholar]
- Rowe, R.K.; Brachman RW, I.; Irfan, H.; Smith, M.E.; Thiel, R. Effect of underliner on geomembrane strains in heap leach applications. Geotext. Geomembr. 2013, 40, 37–47. [Google Scholar] [CrossRef]
- Dillon, M.; White, R.; Power, D. Tailings storage at Lisheen Mine, Ireland. Miner. Eng. 2004, 17, 123–130. [Google Scholar] [CrossRef]
- Alcoa World Alumina. Application Guide—Geosynthetic Clay liners (GCLs) for Residue Disposal Areas (AWA); Report; Alcoa: Anglesea, Australia, 2009. [Google Scholar]
- Hillgrove Copper Pty Ltd. Program. for Environment Protection and Rehabilitation—Life of Mine. Report. Available online: https://www.miningdataonline.com/reports/Kanmantoo_Program%20for%20environment%20protection%20and%20rehabilitation_Oct2016.pdf (accessed on 15 January 2021).
- SRK Consulting. Technical Report for the Yaramoko Gold Mine, Burkina Faso. Report. Available online: https://www.miningnewsfeed.com/reports/Yaramoko_Technical_Report_12202017.pdf (accessed on 21 November 2020).
- Jouttijärvi, T.; Kallio, A.; Kauppi, S.; Kauppila, P.; Komulainen, H.; Laasonen, J.; Laine-Ylijoki, J.; Leppänen, M.; Reinikainen, J.; Wahlström, M. Kaivosten Stressitestit 2013; Report; Välisalo, T., Ed.; Ympäristöministeriö: Helsinki, Finland, 2014; Available online: http://hdl.handle.net/10138/42780 (accessed on 15 January 2021).
- Avesoro Holdings. Kokoya Gold Mine, Rebublic of Liberia. Presentation of Kokoya Gold Mine. 2017. Available online: https://avesoroholdings.com/wp-content/uploads/2017/09/Avesoro_Holdings_Kokoya_Sept_2017.pdf (accessed on 15 January 2021).
- Cole, J.; Walls, J.; Collins, R. Husab Tailings Storage Facility Containment Design. In Proceedings of the Geosynthetics Mining Solutions, Vancouver, BC, Canada, 8−11 September 2014. [Google Scholar]
- Akcil, A. Cyanide control in tailings pond: Ovacik gold mine. In Proceedings of the SWEMP Conference, Palermo, Italy, 28 July–1 August 2002; pp. 437–441. [Google Scholar]
- Cetco. Mine Tailings Storage Facility Bottom Liner System. Project case study. 2012. Available online: https://www.mineralstech.com/docs/default-source/performance-materials-documents/cetco/environmental-products/case-studies/cs_barrickgoldstrike2012_am_en_201709_v3.pdf?sfvrsn=47798a91_16 (accessed on 15 January 2021).
- ICOLD. Geomembrane Sealing Systems for Dams, Design Principles and Review of Experience; Bulletin 135; ICOLD: Paris, France, 2010. [Google Scholar]
- Garrick, H.; Digges La Touche, G.; Plimmer, B.; Hybert, D. Assessing the hydraulic performance of tailings management facilities. In Proceedings of the 17th Extractive Industry Geology Conference, Fife, Scotland, 11–14 June 2014. [Google Scholar]
- Lupo, J.F.; Morrison, K.F. Geosynthetic design and construction approaches in the mining industry. Geotext. Geomembr. 2007, 25, 96–108. [Google Scholar] [CrossRef]
- Shackelford, C.D.; Sevick, G.W.; Eykholt, G.R. Hydraulic conductivity of geosynthetic clay liners to tailings impoundment solutions. Geotext. Geomembr. 2009, 28, 149–162. [Google Scholar] [CrossRef]
- Thiel, R.; Smith, M.E. State of The Practice Review of Heap Leach Pad Design Issues. Geotext. Geomembr. 2004, 22, 555–568. [Google Scholar] [CrossRef]
- Möttönen, M.; Härkonen, J.; Belt, P.; Haapasalo, H.; Similä, J. Managerial view on design for manufacturing. Ind. Manag. Data Syst. 2009, 109, 859–872. [Google Scholar] [CrossRef]
- Lehto, J.; Härkönen, J.; Haapasalo, H.; Belt, P.; Möttönen, M.; Kuvaja, P. Benefits of DfX in Requirements Engineering. Technol. Invest. 2011, 2, 27–37. [Google Scholar] [CrossRef]
- Aapaoja, A.; Herrala, M.; Pekuri, A.; Haapasalo, H. The characteristics of and cornerstones for creating integrated teams. Int. J. Manag. Proj. Bus. 2013, 6, 695–713. [Google Scholar] [CrossRef]
- Lahdenperä, P. Making sense of the multi-party contractual arrangements of project partnering, project alliancing and integrated project delivery. Constr. Manag. Econ. 2012, 30, 57–79. [Google Scholar] [CrossRef]
- Bralla, J.G. Design for Excellence, 1st ed.; McGraw-Hill: New York, NY, USA, 1996. [Google Scholar]
- Mitchell, R.K.; Agle, B.R.; Wood, D.J. Towards a Theory of Stakeholder Identification and Salience: Defining the Principle of Who and What Really Counts. Acad. Manag. Rev. 1997, 22, 853–886. [Google Scholar] [CrossRef]
- Kamara, J.M.; Anumba, C.J.; Evbuomwan, N.F.O. Establishing and processing client requirements—A key aspect of concurrent engineering in construction. Eng. Constr. Archit. Manag. 2000, 7, 15–28. [Google Scholar] [CrossRef]
- Anumba, C.J.; Baugh, C.; Khalfan, M.M.A. Organisational structures to support concurrent engineering in construction. Ind. Manag. Data Syst. 2002, 102, 260–270. [Google Scholar] [CrossRef]
- Aapaoja, A.; Haapasalo, H. A Framework for Stakeholder Identification and Classification in Construction Projects. Open J. Bus. Manag. 2014, 2, 43–55. [Google Scholar] [CrossRef]
- Olander, S. Stakeholder impact analysis in construction project management. Constr. Manag. Econ. 2007, 25, 277–287. [Google Scholar] [CrossRef]
- Dowlatshahi, S. Implementing early supplier involvement: A conceptual framework. Int. J. Oper. Prod. Manag. 1998, 18, 143–167. [Google Scholar] [CrossRef]
- Valkenburg, M.; van Lenferink, S.; Nijsten, R.; Arts, J. Early contractor involvement: A new strategy for “buying the best” in infrastructure development in the Netherlands. In Proceedings of the 3rd International Public Procurement Conference Proceedings, Amsterdam, The Netherlands, 28–30 August 2008. [Google Scholar]
- U.S. Environmental Protection Agency. Part. IV Protecting Ground Water Chapter 7: Section B Designing and Installing Liners Technical Considerations for New Surface Impoundments, Landfills, and Waste Piles Contents; US Environment Protection Agency publication SW-846; U.S. Environmental Protection Agency: Washington, DC, USA, 2001. Available online: https://www.epa.gov/sites/production/files/2016-03/documents/industrial-waste-guide.pdf (accessed on 15 January 2021).
- Workman, J.P.; Keeble, R.L. Design and Construction of Liner Systems. In Sanitary Landfilling: Process, Technology and Environmental Impact; Christensen, T.H., Ed.; Academic Press: New York, NY, USA, 1989; Chapter 5.1; pp. 301–309. [Google Scholar]
- Lupo, J.F. Liner system design for tailings impoundments and heap leach pads. In Proceedings of the Tailings and Mine Waste, Fort Collins, CO, USA, 18 October 2008. [Google Scholar]
- Chou, A.; Rowe, K.; Brachman, R. Erosion of Silty Sand Tailings through a Geomembrane Defect under Filter Incompatible Conditions. Can. Geotech. J. 2018, 55, 1564–1576. [Google Scholar] [CrossRef]
- Bannour, H.; Barral, C.; Touze-Foltz, N. Flow rate in composite liners including GCLs and a bituminous geomembrane. In Proceedings of the 3rd International Conference on Geotechnical Engineering, Hamamet, Tunisia, 21–23 February 2013; p. 11. [Google Scholar]
- Cunning, J.; Isidoro, A.; Eldridge, T.; Reinson, J. Dam Construction at Diavik using Bituminous Geomembrane Liners. In Proceedings of the 61st Canadian Geotechnical Conference, Edmonton, AB, Canada, 21–24 September 2008; pp. 933–939. [Google Scholar]
- Breul, B.; Reinson, J.; Eldreidge, T.; Stenson, G.; Harman, A. Bituminous geomembrane in extremely cold conditions. In Proceedings of the 8th International Conference on Geosynthetics, Yokohama, Japan, 18–22 September 2006. [Google Scholar]
- Scheirs, J. A Guide to Polymeric Geomembranes, A Practical Approach, 1st ed.; Wiley & Sons Ltd.: Hoboken, NJ, USA, 2009; 596p, ISBN 978-0-470-51920-2. [Google Scholar]
- Touze-Foltz Nathalie Lupo, J.; Barroso, M. Geoenvironmental Applications of Geosynthetics. In Proceedings of the 4th European Geosynthetics Conference, Edinburgh, UK, 7–10 September 2008; pp. 1–98. [Google Scholar]
- Giroud, J.P. Leakage Control using Geomembrane Liners. Soils Rocks 2016, 39, 213–235. [Google Scholar]
- Weber, C.T.; Zornberg, G.J. Leakage through Liners under High Hydraulic Heads. In Proceedings of the Geosynthetics Research and Development in Progress, Eighteenth Geosynthetic Research Institute Conference (GRI-18), Austin, TX, USA, 24–26 January 2005. [Google Scholar]
- Khalaj, O.; Azizian, M.; Darabi, N.J.; Tafreshi, S.N.M.; Jirková, H. The role of expanded polystyrene and geocell in enhancing the behavior of buried HDPE pipes under trench loading using numerical analyses. Geosciences 2020, 10, 251. [Google Scholar] [CrossRef]
- Hruby, V.; Barrie, S. Geomembrane integrity surveys—Difference between us an EU concepts. In Proceedings of the Sixteenth International Waste Management and Landfill Symposium, Santa Margherita di Pula, Italy, 2–6 October 2017. [Google Scholar]
- ASTM D6747-15. Standard Guide for Selection of Techniques for Electrical Leak Location of Leaks in Geomembranes; ASTM International: West Conshohocken, PA, USA, 2015. [Google Scholar] [CrossRef]
- ASTM D7002-16. Standard Practice for Electrical Leak Location on Exposed Geomembranes Using the Water Puddle Method; ASTM International: West Conshohocken, PA, USA, 2016. [Google Scholar] [CrossRef]
- ASTM D7007-16. Standard Practices for Electrical Methods for Locating Leaks in Geomembranes Covered with Water or Earthen Materials. ASTM International: West Conshohocken, PA, USA, 2016. [Google Scholar] [CrossRef]
- ASTM D7240-18. Standard Practice for Electrical Leak Location Using Geomembranes with an Insulating Layer in Intimate Contact with a Conductive Layer via Electrical Capacitance Technique (Conductive-Backed Geomembrane Spark Test.); ASTM International: West Conshohocken, PA, USA, 2018. [Google Scholar] [CrossRef]
- ASTM D7703-16. Standard Practice for Electrical Leak Location on Exposed Geomembranes Using the Water Lance Method; ASTM International: West Conshohocken, PA, USA, 2016. [Google Scholar] [CrossRef]
- ASTM D7953-20. Standard Practice for Electrical Leak Location on Exposed Geomembranes Using the Arc Testing Method; ASTM International: West Conshohocken, PA, USA, 2020. [Google Scholar] [CrossRef]
- Gilson-Beck, A. Controlling leakage through installed geomembranes using electrical leak location. Geotext. Geomembr. 2019, 47, 697–710. [Google Scholar] [CrossRef]
- Guan, S.P.; Yu, Z.H.; Zhong, S. Leak marking scheme for construction quality testing of geomembrane liners in Landfills. Int. J. Environ. Res. 2014, 8, 447–452. [Google Scholar] [CrossRef]
- Beck, P.E.; Smith, M.; Sample, K. Design considerations for the use of geomembranes for phosphate tailing impoundments. In Proceedings of the 3rd International Conference on the Valorization of Phosphates and Phosphorus Compounds, Marrakesh, Morocco, 18–20 March 2009. [Google Scholar]
- La Touche, G.D.; Garrick, H. Hydraulic performance of liners in tailings management and heap leach facilities. In Proceedings of the International Mine Water Association Symposium, Bunbury, Australia, 30 September–4 October 2012; pp. 371–378. [Google Scholar]
- Rowe, R.K. Short- and long-term leakage through composite liners. In The 7th Arthur Casagrande Lecture, 14th Pan-American Conference on Soil Mechanics and Geotechnical Engineering; NRC Research Press: Ottawa, ON, Canada. [CrossRef]
- Beck-Broichsitter, S.; Gerke, H.H.; Horn, R. Assessment of leachate production from a municipal solid-waste landfill through water-balance modeling. Geosciences 2018, 8, 372. [Google Scholar] [CrossRef]
- Barroso, M.; Touze-Foltz, N.; von Maubeuge, K.; Pierson, P. Laboratory investigation of flow rate through composite liners consisting of a geomembrane, a GCL and a soil liner. Geotext. Geomembr. 2006, 24, 139–155. [Google Scholar] [CrossRef]
- Giroud, J.P. Equations for Calculating the Rate of Liquid Migration Through Composite Liners Due to Geomembrane Defects. Geosynth. Int. 1997, 4, 335–348. [Google Scholar] [CrossRef]
- Giroud, J.P.; King, T.D.; Sanglerat, T.R.; Hadj-Hamou, T.; Khire, M.V. Rate of Liquid Migration Through Defects in a Geomembrane Placed on a Semi-Permeable Medium. Geosynth. Int. 1997, 4, 349–372. [Google Scholar] [CrossRef]
- Rowe, R.K.; Booker, J. Theoretical Solutions for Calculating Leakage through Composite liner Systems; Geotechnical Research Centre Report. GEOT-18–98; Department of Civil & Environmental Engineering, Faculty of Engineering Science, University of Western Ontario: London, ON, USA, 1998. [Google Scholar]
- Touze-Foltz, N.; Giroud, J.P. Empirical Equations for Calculating the Rate of Liquid Flow through Composite Liners Due to Geomembrane Defects. Geosynth. Int. 2003, 10, 215–233. [Google Scholar] [CrossRef]
- Lyu, Z.; Chai, J.; Xu, Z.; Qin, Y.; Cao, J. A Comprehensive Review on Reasons for Tailings Dam Failures Based on Case History. Adv. Civ. Eng. 2019, 2019, 18. [Google Scholar] [CrossRef]
- Rico, M.; Benito, G.; Salgueiro, A.R.; Díez-Herrero, A.; Pereira, H.G. Reported tailings dam failures. A review of the European incidents in the worldwide context. J. Hazard. Mater. 2008, 152, 846–852. [Google Scholar] [CrossRef] [PubMed]
- Robertson, P.K. Evaluation of flow liquefaction and liquefied strength using the cone penetration test. J. Geotech. Geoenvironmental Eng. 2010, 136, 842–853. [Google Scholar] [CrossRef]
- Shuttle, D.A.; Cunning, J. Discussion: Liquefaction Potential of Silts from CPTu. Can. Geotech. J. 2008, 45, 142–145. [Google Scholar] [CrossRef]
- 2016. Available online: http://en.gtk.fi/research/program/greenmining/closedure.html, (accessed on 15 January 2021).
- The Mining Association of Canada. A Guide to the Management of Tailings Facilities, 2nd ed. Available online: https://mining.ca/wp-content/uploads/2019/02/GuidetotheManagementofTailingsFacilities2011.pdf (accessed on 15 January 2021).
- Bourgès-Gastaud, S.; Stoltz, G.; Dolez, P.; Blond, É.; Touze-Foltz, N. Laboratory device to characterize electrokinetic geocomposites for fluid fine tailings dewatering. Can. Geotech. J. 2015, 52, 505–514. [Google Scholar] [CrossRef]
- Adiansyah, J.S.; Rosano, M.; Vink, S.; Keir, G. A framework for a sustainable approach to mine tailings management: Disposal strategies. J. Clean. Prod. 2015, 108, 1050–1062. [Google Scholar] [CrossRef]
- Boger, D. Rheology of Slurries and Environmental Impacts in the Mining Industry. Annu. Rev. Chem. Biomol. Eng. 2013, 239–257. [Google Scholar] [CrossRef] [PubMed]
- Simon, F.-G.; Müller, W. Standard and alternative landfill capping design in Germany. Environ. Sci. Policy 2004, 7. [Google Scholar] [CrossRef]
- Butt, T.E.; Lockley, E.; Oduyemi, K.O.K. Risk assessment of landfill disposal sites—State of the art. Waste Manag. 2008, 28, 952–964. [Google Scholar] [CrossRef] [PubMed]
- Butt, T.E.; Gouda, H.M.; Baloch, M.I.; Paul, P.; Javadi, A.A.; Alam, A. Literature review of baseline study for risk analysis—The landfill leachate case. Environ. Int. 2014, 63, 149–162. [Google Scholar] [CrossRef] [PubMed]
- Høyer, A.S.; Klint KE, S.; Fiandaca, G.; Maurya, P.K.; Christiansen, A.V.; Balbarini, N.; Bjerg, P.L.; Hansen, T.B.; Møller, I. Development of a high-resolution 3D geological model for landfill leachate risk assessment. Eng. Geol. 2019, 249, 45–59. [Google Scholar] [CrossRef]
- Arjwech, R.; Somchat, K.; Pondthai, P.; Everett, M.; Schulmeister, M.; Saengchomphu, S. Assessment of geological, hydrogeological and geotechnical characteristics of a proposed waste disposal site: A case study in Khon Kaen, Thailand. Geosciences 2020, 10, 109. [Google Scholar] [CrossRef]
- Joshi, P.; McLeod, H. Effectiveness of Geomembrane Liners in Minimizing Seepage in Tailings Storage Facilities: New Knowledge. In Proceedings of the 26th International Congress on Large Dams, Vienna, Austria, 1–7 July 2018; International Commission on Large Dams: Vienna, Austria, 2018. [Google Scholar]
- Beck-Broichsitter, S.; Gerke, H.H.; Horn, R. Effect of compaction on soil physical properties of differently textured landfill liner materials. Geosciences 2019, 9, 1. [Google Scholar] [CrossRef]
- Brachman, R.W.I.; Rowe, R.K.; Irfan, H.; Gudina, S. High-Pressure Puncture Testing of HDPE Geomembranes. In Proceedings of the 2011 Pan-Am CGS Geotechnical Conference, Toronto, ON, Canada, 2–6 October 2011. [Google Scholar]
- Alakangas, L.; Dagli, D.; Knutsson, S. Literature Review on Potential Geochemical and Geotechnical Effects of Adopting Paste Technology under Cold Climate Conditions; Lulea University of Technology Division of Mining and Geotechnical Engineering: Lulea, Sweden, 2013; pp. 1–34. [Google Scholar]
- Knutsson, R.; Viklander, P.; Knutsson, S. Stability considerations for thickened tailings due to freezing and thawing. In Proceedings of the Paste 2016, 19th International Seminar on Paste and Thickened Tailings, Santiago, Chile, 5–8 July 2016. [Google Scholar]









| Country | Mine Company or Detailed Place | Geomembrane-Lined TSF Pond | Author(s) |
|---|---|---|---|
| Australia | Kanmantoo Copper Mine | Fully lined HDPE and double lined at the base | Hillgrove Copper Pty Ltd. [34] |
| Burkina Faso | Yaramoko Gold Mine | 300 mm low permeability soil + a 1.5 mm thick HDPE | SRK consulting [35] |
| Finland | Agnico Eagle Finland Oy’s Kittilä Mine | BGM-lined tailings storage facilities | Välisalo et al. [36] |
| Finland | Boliden’s Kevitsa Mine | BGM + bentonite liner in TSF | Välisalo et al. [36] |
| Finland | Boliden’s Luikonlahti Mine | LLDPE + bentonite liner in enrichments of Co-Ni pond | Välisalo et al. [36] |
| Finland | Nordic Mines Ab’s Laiva Mine | Pond B lined with BGM + bentonite liner | Välisalo et al. [36] |
| Ghana | Newmont | Designed for use in TSF, but not installed | Fourie et al. [30] |
| Ireland | Lisheen Mine | Composite LLDPE lining system | Dillon et al. [32] |
| Liberia | Kokoya Gold Mine | Fully lined | Avesoro holdings [37] |
| Namibia | Swakop Uranium’s Husab Mine | Known planning for use in TSF | Cole et al. [38] |
| Spain | Old strontium mine in Granada | PVC geomembrane installed in base structure (2002), with a protective geotextile | European Commission [11] |
| Spain | Rio Narcea | PVC geomembrane installed in base structure (2002), with a protective geotextile | European Commission [11] |
| Turkey | Ovacik gold mine | Pond lined, from bottom upwards, with a 50 cm thick clay, a 1.5 mm thick HDPE, a 20 cm thick clay and a 20 cm gravel and drainage layer on top | Akcil [39] |
| United States | Goldstrike mine in Nevada | HDPE geomembrane and a bentonite liner | Cetco [40] |
| Material | Advantages | Disadvantages |
|---|---|---|
| HDPE 1 |
|
|
| LLDPE 2 |
|
|
| PP 3 |
|
|
| PVC 4 |
|
|
| BGM |
|
|
| EPDM 5 |
|
|
| Foundation Conditions 1 | Underliner 2 | Overliner 3 | Effective Normal Stress (MPa) * | ||
|---|---|---|---|---|---|
| <0.5 | 0.5–1.2 | >1.2 | |||
| Firm or high stiffness | Coarse-grained | Coarse-grained | 2 mm LLDPE or HDPE | 2 mm LLDPE or HDPE | 2.5 mm LLDPE or HDPE |
| Fine-grained | 1.5 mm LLDPE or HDPE | 2 mm LLDPE or HDPE | 2.5 mm LLDPE or HDPE | ||
| Fine-grained | Coarse-grained | 1.5 mm LLDPE or HDPE | 1.5 mm LLDPE or HDPE | 2 mm LLDPE or HDPE | |
| Fine-grained | 1 mm LLDPE or HDPE | 1.5 mm LLDPE or HDPE | 2 mm LLDPE or HDPE | ||
| Soft or low stiffness | Coarse-grained | Coarse-grained | 2 mm LLDPE | 2 mm LLDPE | 2.5 mm LLDPE |
| Fine-grained | 1.5 mm LLDPE | 2 mm LLDPE | 2.5 mm LLDPE | ||
| Fine-grained | Coarse-grained | 2 mm LLDPE | 2 mm LLDPE | 2.5 mm LLDPE | |
| Fine-grained | 1.5 mm LLDPE | 2 mm LLDPE | 2.5 mm LLDPE | ||
Publisher’s Note: MDPI stays neutral with regard to jurisdictional claims in published maps and institutional affiliations. |
© 2021 by the authors. Licensee MDPI, Basel, Switzerland. This article is an open access article distributed under the terms and conditions of the Creative Commons Attribution (CC BY) license (http://creativecommons.org/licenses/by/4.0/).
Share and Cite
Tuomela, A.; Ronkanen, A.-K.; Rossi, P.M.; Rauhala, A.; Haapasalo, H.; Kujala, K. Using Geomembrane Liners to Reduce Seepage through the Base of Tailings Ponds—A Review and a Framework for Design Guidelines. Geosciences 2021, 11, 93. https://doi.org/10.3390/geosciences11020093
Tuomela A, Ronkanen A-K, Rossi PM, Rauhala A, Haapasalo H, Kujala K. Using Geomembrane Liners to Reduce Seepage through the Base of Tailings Ponds—A Review and a Framework for Design Guidelines. Geosciences. 2021; 11(2):93. https://doi.org/10.3390/geosciences11020093
Chicago/Turabian StyleTuomela, Anne, Anna-Kaisa Ronkanen, Pekka M. Rossi, Anssi Rauhala, Harri Haapasalo, and Kauko Kujala. 2021. "Using Geomembrane Liners to Reduce Seepage through the Base of Tailings Ponds—A Review and a Framework for Design Guidelines" Geosciences 11, no. 2: 93. https://doi.org/10.3390/geosciences11020093
APA StyleTuomela, A., Ronkanen, A.-K., Rossi, P. M., Rauhala, A., Haapasalo, H., & Kujala, K. (2021). Using Geomembrane Liners to Reduce Seepage through the Base of Tailings Ponds—A Review and a Framework for Design Guidelines. Geosciences, 11(2), 93. https://doi.org/10.3390/geosciences11020093

