Transcriptome Analysis of Differentially Expressed Genes in Freshwater Pearl Mussel (Sinohyriopsis cumingii) with Four Different Shell Colors
Simple Summary
Abstract
1. Introduction
2. Materials and Methods
2.1. Animals
2.2. Extraction of Total RNA
2.3. RNA Sequencing
2.4. Alignment of Transcriptomic Data
2.5. GO and KEGG Pathway Enrichment Analysis
2.6. Expression Analysis of DEGs via qRT-PCR
3. Results
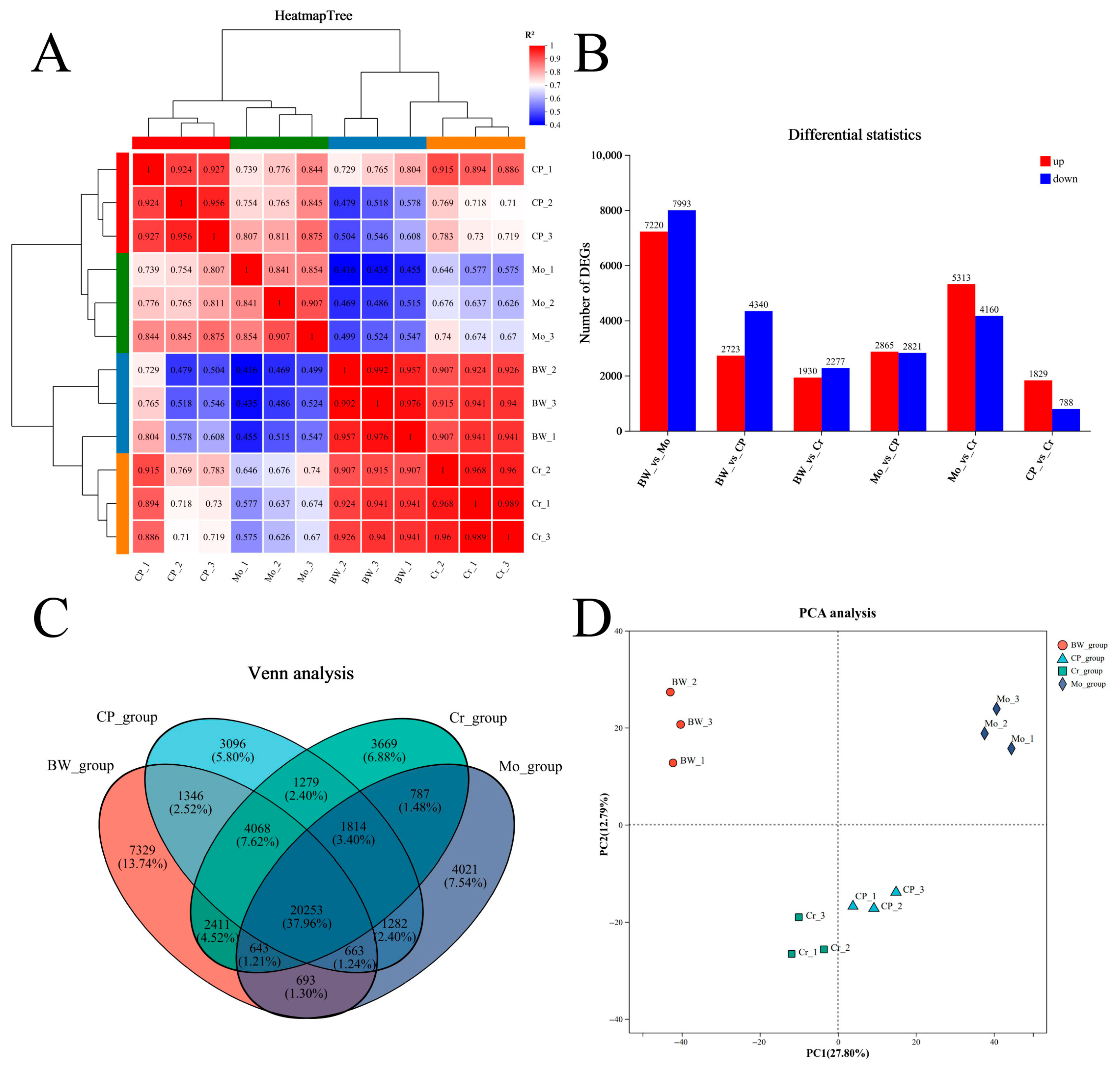
3.1. Analysis of Transcriptomic Data
3.2. Analysis of Differentially Expressed Genes
3.3. GO Enrichment Analysis of DEGs
3.4. KEGG Pathway Enrichment Analysis of DEGs
3.5. qRT-PCR Results
4. Discussion
5. Conclusions
Supplementary Materials
Author Contributions
Funding
Institutional Review Board Statement
Informed Consent Statement
Data Availability Statement
Conflicts of Interest
References
- Li, J.; Wang, D.; Bai, Z.; Guan, Y.; Wu, C.; Chen, L. Report on the Development of Freshwater Pearl Culture Industry in China, 2019th ed.; Agriculture and Rural Development Ministry’s Fisheries and Fishery Administration Bureau: Beijing, China, 2019; pp. 23–29. Available online: https://www.cnki.com.cn/Article/CJFDTotal-SJNY202003004.htm (accessed on 16 September 2025). (In Chinese)
- Lin, H.; Li, F.; Kang, J.; Xie, S.; Qin, X.; Gao, J.; Chen, Z.; Cao, W.; Zheng, H.; Song, W. In vitro in silico screening strategy and mechanism of novel tyrosinase inhibitory peptides from nacre of Hyriopsis cumingii. Mar. Drugs 2024, 22, 420. [Google Scholar] [CrossRef]
- Bai, Z.; Lu, Y.; Hu, H.; Yuan, Y.; Li, Y.; Liu, X.; Wang, G.; Huang, D.; Wang, Z.; Mao, Y.; et al. The first high-quality genome assembly of freshwater pearl mussel Sinohyriopsis cumingii: New insights into pearl biomineralization. Int. J. Mol. Sci. 2024, 25, 3146. [Google Scholar] [CrossRef]
- Wang, Z.; Hu, H.; Sun, T.; Lv, G.; Lv, X.; Wang, H.; Li, J.; Bai, Z. Genomic selection improves inner shell purpleness in triangle sail mussel Hyriopsis cumingii (Lea, 1852). Aquaculture 2023, 575, 739815. [Google Scholar] [CrossRef]
- Ky, C.L.; Blay, C.; Broustal, F.; Koua, M.S.; Planes, S. Relationship of the orange tissue morphotype with shell and pearl colouration in the mollusc Pinctada margaritifera. Sci. Rep. 2019, 9, 5114. [Google Scholar] [CrossRef]
- Marie, B.; Joubert, C.; Tayale, A.; Zanella-Cléon, I.; Belliard, C.; Piquemal, D.; Cochennec-Laureau, N.; Marin, F.; Gueguen, Y.; Montagnani, C. Different secretory repertoires control the biomineralization processes of prism and nacre deposition of the pearl oyster shell. Proc. Natl. Acad. Sci. USA 2012, 109, 20986–20991. [Google Scholar] [CrossRef]
- McDougall, C.; Moase, P.; Degnan, B.M. Host and donor influence on pearls produced by the silver-lip pearl oyster, Pinctada maxima. Aquaculture 2016, 450, 313–320. [Google Scholar] [CrossRef]
- Mao, Y.; Miao, Y.; Zhu, X.; Duan, S.; Wang, Y.; Wang, X.; Wu, C.; Wang, G. Expression of bone morphogenetic protein 10 and its role in biomineralization in Hyriopsis cumingii. Int. J. Biol. Macromol. 2023, 253, 127245. [Google Scholar] [CrossRef] [PubMed]
- Jiang, Q.; Liang, X.; Ye, T.; Zhang, Y.; Lou, B. Metabonomics and transcriptomics analyses reveal the development process of the auditory system in the embryonic development period of the small yellow croaker under background noise. Int. J. Mol. Sci. 2024, 25, 1954. [Google Scholar] [CrossRef]
- Wei, M.; Zhang, M.; Wu, Y.; Wang, Y.; Qiu, P.; Zhang, J.; Wu, L.; Song, J.; Sun, Y.; Tan, L.; et al. Transcriptomic analysis identifies candidate genes for shell colour formation in the Venus clam Cyclina sinensis. J. Mollus. Stud. 2022, 88, eyac005. [Google Scholar] [CrossRef]
- Jiang, K.; Xu, C.; Yu, H.; Kong, L.; Liu, S.; Li, Q. Transcriptomic and physiological analysis reveal melanin synthesis-related genes and pathways in pacific oysters (Crassostrea gigas). Mar. Biotechnol. 2024, 26, 364–379. [Google Scholar] [CrossRef]
- He, C.; Sun, Y.; Duan, X.; Wang, W.; Zhang, C.; Zhang, H.; Zheng, H. The physiological and transcriptional differences between golden and brown noble scallops Chlamys nobilis. Comp. Biochem. Phys. D 2025, 55, 101498. [Google Scholar] [CrossRef]
- Nekhoroshev, M.V.; Kozintsev, A.F.; Gureeva, E.V.; Kapranov, S.V.; Kapranova, L.L.; Ryabushko, V.I. Element and carotenoid contents in the oyster Crassostrea gigas (Thunberg, 1793) with different shell pigmentation intensities. Aquacult. Int. 2025, 33, 104. [Google Scholar] [CrossRef]
- Shi, H.; Cui, B.; Lv, L.; Dong, Y.; Lin, Z.; Xu, J.; Yao, H. Correlation analysis between carotenoid lyase BCMO1 and the formation of red shell-color in hard clam Meretrix. Aquacult. Rep. 2025, 41, 102674. [Google Scholar] [CrossRef]
- Kim, D.; Pertea, G.; Trapnell, C.; Pimentel, H.; Kelley, R.; Salzberg, S.L. TopHat2: Accurate alignment of transcriptomes in the presence of insertions, deletions and gene fusions. Genome Biol. 2013, 14, R36. [Google Scholar] [CrossRef] [PubMed]
- Kim, D.; Langmead, B.; Salzberg, S.L. HISAT: A fast spliced aligner with low memory requirements. Nat. Methods 2015, 12, 357–360. [Google Scholar] [CrossRef] [PubMed]
- Trapnell, C.; Williams, B.A.; Pertea, G.; Mortazavi, A.; Kwan, G.; Van Baren, M.J.; Salzberg, S.L.; Wold, B.J.; Pachter, L. Transcript assembly and quantification by RNA-Seq reveals unannotated transcripts and isoform switching during cell differentiation. Nat. Biotechnol. 2010, 28, 511–515. [Google Scholar] [CrossRef]
- Li, B.; Dewey, C.N. RSEM: Accurate transcript quantification from RNA-Seq data with or without a reference genome. BMC Bioinform. 2011, 12, 323. [Google Scholar] [CrossRef] [PubMed]
- Love, M.I.; Huber, W.; Anders, S. Moderated estimation of fold change and dispersion for RNA-seq data with DESeq2. Genome Biol. 2014, 15, 550. [Google Scholar] [CrossRef]
- Buchfink, B.; Xie, C.; Huson, D.H. Fast and sensitive protein alignment using DIAMOND. Nat. Res. 2015, 12, 59–60. [Google Scholar] [CrossRef]
- Tang, H.; Klopfenstein, D.; Pedersen, B.; Flick, P.; Sato, K.; Ramirez, F.; Yunes, J.; Mungall, C. GOATOOLS: Tools for Gene Ontology. Zenodo 2015, (Goatools). Available online: https://zenodo.org/records/31628 (accessed on 29 August 2025).
- Wu, T.; Hu, E.; Xu, S.; Chen, M.; Guo, P.; Dai, Z.; Feng, T.; Zhou, L.; Tang, W.; Zhan, L.; et al. ClusterProfiler 4.0: A universal enrichment tool for interpreting omics data. Innovation 2021, 2, 100141. [Google Scholar] [CrossRef]
- Livak, K.J.; Schmittgen, T.D. Analysis of relative gene expression data using real-time quantitative PCR and the 2−∆∆CT Method. Methods 2001, 25, 402–408. [Google Scholar] [CrossRef]
- Chen, S.T.; Nie, H.T.; Huo, Z.M.; Yan, X. TCONS_00025035-miR-101-UROS is potentially involved in the regulation of heme synthesis pathway and influences mantle melanin deposition by targeting porphyrin in manila clam (Ruditapes philippinarum). Int. J. Biol. Macromol. 2024, 282, 136913. [Google Scholar] [CrossRef]
- Grant, H.E.; Williams, S.T. Phylogenetic distribution of shell colour in Bivalvia (Mollusca). Biol. J. Linn. Soc. 2018, 125, 377–391. [Google Scholar] [CrossRef]
- Luo, M.; Lu, G.; Yin, H.; Wang, L.; Atuganile, M.; Dong, Z. Fish pigmentation and coloration: Molecular mechanisms and aquaculture perspectives. Rev. Aquac. 2021, 13, 2395–2412. [Google Scholar] [CrossRef]
- Hu, Z.; Song, H.; Zhou, C.; Yu, Z.-L.; Yang, M.-J.; Zhang, T. De novo assembly transcriptome analysis reveals the preliminary molecular mechanism of pigmentation in juveniles of the hard clam Mercenaria mercenaria. Genomics 2020, 112, 3636–3647. [Google Scholar] [CrossRef]
- Leila, Q.Z.; Eduardo, J.; María, R. Catabolism and bioactive properties of chlorophylls. Curr. Opin. Food Sci. 2019, 26, 94–100. [Google Scholar] [CrossRef]
- Zhang, B.; Nesbitt, N.M.; Pereira, P.J.B.; Bahou, W.F. Biochemical characterization of biliverdins IXβ/δ generated by a selective heme oxygenase. Biochem. J. 2020, 477, 601–614. [Google Scholar] [CrossRef]
- Ma, L.; Cui, Z.; Wei, S.; Huo, J.; Dong, S.; Li, S. Study on yolk iron transportation in chick embryo eggs based on transcriptomics. Poult. Sci. 2025, 104, 104947. [Google Scholar] [CrossRef] [PubMed]
- Sena, C.; Sun, J.; Narayanasamy, S.; Riedl, K.M.; Yuan, Y.; Curley, R.W.; Schwartz, S.J.; Harrison, E.H. Substrate specificity of purified recombinant chicken β-carotene 9′,10′-oxygenase (BCO2). J. Biol. Chem. 2016, 291, 14609–14619. [Google Scholar] [CrossRef] [PubMed]
- Fu, L.; Shi, H.; Dai, W.; Yao, H.; Bao, Y.; Lin, Z.; Dong, Y. Characterization and function analysis of β,β-carotene-9′, 10′-oxygenase 2(BCDO2) gene in carotenoid metabolism of the red shell hard clam (Meretrix meretrix). Front. Mar. Sci. 2021, 8, 746026. [Google Scholar] [CrossRef]
- Williams, S.T. Molluscan shell colour. Biol. Rev. 2017, 92, 1039–1058. [Google Scholar] [CrossRef] [PubMed]
- Lee, J.J.; Liu, X.; O’Neill, D.; Beggs, M.R.; Weissgerber, P.; Flockerzi, V.; Chen, X.-Z.; Dimke, H.; Alexander, R.T. Activation of the calcium-sensing receptor attenuates TRPV6-dependent intestinal calcium absorption. JCI Insight 2019, 4, e128013. [Google Scholar] [CrossRef]
- Li, H.; Wang, D.; Wu, H.; Shen, H.; Lv, D.; Zhang, Y.; Lu, H.; Yang, J.; Tang, Y.; Li, M. SLC46A1 contributes to hepatic iron metabolism by importing heme in hepatocytes. Metabolism 2020, 110, 154306. [Google Scholar] [CrossRef]
- Guo, J.C.; Xu, P.C.; Xu, Y.C.; Zhang, T.-H.; Liu, L.-L.; Liu, T.; Luo, Z. Transcriptional responses of three slc39a/zipmembers (zip4, zip5 and zip9) and their roles in Zn metabolism in grass carp (Ctenopharyngodon idella). BBA-Gene Regul. Mech. 2025, 1868, 195075. [Google Scholar] [CrossRef]
- Amaz, S.A.; Poudel, S.; Jha, R.; Mishra, B. Early and mid-embryonic upregulation of chloride, calcium, and sodium transporter genes mark functional maturation of the chorioallantoic membrane in broiler embryos. Front. Physiol. 2025, 16, 1652828. [Google Scholar] [CrossRef] [PubMed]





| Sample | Raw Reads | Raw Bases | Clean Reads | Clean Bases | Error Rate (%) | Q30 (%) | GC Content (%) | Mapped Ratio (%) |
|---|---|---|---|---|---|---|---|---|
| BW_1 | 41,164,840 | 6,215,890,840 | 40,913,660 | 6,139,659,156 | 0.0114 | 96.97 | 39.35 | 87.74 |
| BW_2 | 41,970,544 | 6,337,552,144 | 41,715,984 | 6,265,297,571 | 0.0115 | 96.79 | 39.89 | 88.64 |
| BW_3 | 39,516,106 | 5,966,932,006 | 39,278,874 | 5,897,143,366 | 0.0115 | 96.81 | 39.92 | 88.85 |
| Mo_1 | 39,199,452 | 5,919,117,252 | 38,987,226 | 5,860,304,931 | 0.0115 | 96.78 | 42.47 | 88.88 |
| Mo_2 | 40,781,074 | 6,157,942,174 | 40,518,708 | 6,084,425,927 | 0.0115 | 96.78 | 43.03 | 89.67 |
| Mo_3 | 38,472,030 | 5,809,276,530 | 38,261,548 | 5,746,516,575 | 0.0116 | 96.69 | 42.48 | 88.78 |
| CP_1 | 39,582,318 | 5,976,930,018 | 39,340,546 | 5,905,289,296 | 0.0114 | 96.93 | 40.4 | 88.17 |
| CP_2 | 45,697,584 | 6,900,335,184 | 45,426,634 | 6,827,017,417 | 0.0114 | 96.95 | 40.7 | 88.28 |
| CP_3 | 39,820,252 | 6,012,858,052 | 39,580,722 | 5,943,966,892 | 0.0115 | 96.82 | 40.92 | 88.15 |
| Cr_1 | 40,254,568 | 6,078,439,768 | 40,015,880 | 6,008,432,752 | 0.0115 | 96.86 | 39.8 | 88.27 |
| Cr_2 | 41,604,442 | 6,282,270,742 | 41,371,482 | 6,214,076,897 | 0.0114 | 96.95 | 40.11 | 88.57 |
| Cr_3 | 44,078,990 | 6,655,927,490 | 43,814,922 | 6,581,823,448 | 0.0115 | 96.85 | 39.82 | 87.86 |
| Latent Function | Sequence ID | Gene Name |
|---|---|---|
| Melanin-related | TRINITY_DN10154_c0_g1 | ADAMTS |
| TRINITY_DN11197_c0_g1 | FAM20C | |
| TRINITY_DN17113_c0_g1 | Tyrosinase | |
| TRINITY_DN9065_c0_g2 | CBP | |
| TRINITY_DN955_c0_g2 | Tyrosinase-like protein | |
| Carotenoid-related | TRINITY_DN10792_c0_g1 | BCDO2 |
| Porphyrin-related | TRINITY_DN12413_c0_g1 | FTH1 |
| TRINITY_DN14348_c0_g2 | BLVRB | |
| TRINITY_DN20174_c0_g1 | FTH1 | |
| TRINITY_DN29673_c0_g1 | E3.1.1.14 | |
| TRINITY_DN61394_c0_g1 | HEPH | |
| Mineral-related | TRINITY_DN10483_c0_g1 | SLC31A1 |
| TRINITY_DN13469_c0_g1 | SLC46A1 | |
| TRINITY_DN13884_c0_g1 | SLC9A3 | |
| TRINITY_DN14110_c0_g1 | ATP1A | |
| TRINITY_DN16830_c1_g2 | NR1F1 | |
| TRINITY_DN20174_c0_g1 | FTH1 | |
| TRINITY_DN21109_c0_g2 | Zip4/SLC39A4 | |
| TRINITY_DN23691_c0_g1 | Plasma membrane calcium ATPase | |
| TRINITY_DN24296_c0_g2 | SLC26A6 | |
| TRINITY_DN3032_c1_g1 | SLC34A | |
| TRINITY_DN34788_c0_g1 | ATP1B | |
| TRINITY_DN36270_c0_g1 | TRPV6 | |
| TRINITY_DN40313_c0_g1 | NR1F1 | |
| TRINITY_DN50867_c0_g1 | SLC39A12/ZIP12 | |
| TRINITY_DN61394_c0_g1 | Hephaestin-like | |
| TRINITY_DN61394_c0_g1 | HEPH | |
| TRINITY_DN8266_c0_g1 | VDR/NR1I1 |
Disclaimer/Publisher’s Note: The statements, opinions and data contained in all publications are solely those of the individual author(s) and contributor(s) and not of MDPI and/or the editor(s). MDPI and/or the editor(s) disclaim responsibility for any injury to people or property resulting from any ideas, methods, instructions or products referred to in the content. |
© 2026 by the authors. Licensee MDPI, Basel, Switzerland. This article is an open access article distributed under the terms and conditions of the Creative Commons Attribution (CC BY) license.
Share and Cite
Huang, F.; Jiang, Q.; Xing, J.; Xu, Y.; Yang, Q.; Tang, J.; Tang, Z.; Liang, X.; Zhu, S.; Lou, B. Transcriptome Analysis of Differentially Expressed Genes in Freshwater Pearl Mussel (Sinohyriopsis cumingii) with Four Different Shell Colors. Animals 2026, 16, 416. https://doi.org/10.3390/ani16030416
Huang F, Jiang Q, Xing J, Xu Y, Yang Q, Tang J, Tang Z, Liang X, Zhu S, Lou B. Transcriptome Analysis of Differentially Expressed Genes in Freshwater Pearl Mussel (Sinohyriopsis cumingii) with Four Different Shell Colors. Animals. 2026; 16(3):416. https://doi.org/10.3390/ani16030416
Chicago/Turabian StyleHuang, Fuyong, Qinghua Jiang, Jubin Xing, Yongbin Xu, Qingman Yang, Jinyu Tang, Zengping Tang, Xiao Liang, Shaohua Zhu, and Bao Lou. 2026. "Transcriptome Analysis of Differentially Expressed Genes in Freshwater Pearl Mussel (Sinohyriopsis cumingii) with Four Different Shell Colors" Animals 16, no. 3: 416. https://doi.org/10.3390/ani16030416
APA StyleHuang, F., Jiang, Q., Xing, J., Xu, Y., Yang, Q., Tang, J., Tang, Z., Liang, X., Zhu, S., & Lou, B. (2026). Transcriptome Analysis of Differentially Expressed Genes in Freshwater Pearl Mussel (Sinohyriopsis cumingii) with Four Different Shell Colors. Animals, 16(3), 416. https://doi.org/10.3390/ani16030416
