Molecular Diagnosis and Identification of Equine Piroplasms: Challenges and Insights from a Study in Northern Italy
Simple Summary
Abstract
1. Introduction
2. Materials and Methods
2.1. Study Population
2.2. Molecular Detection
2.2.1. Nested PCR
2.2.2. Multiplex PCR
2.2.3. Real-Time PCR
2.3. Genetic Characterization
2.4. Statistical Analysis
3. Results
3.1. Study Population
3.2. Molecular Detection
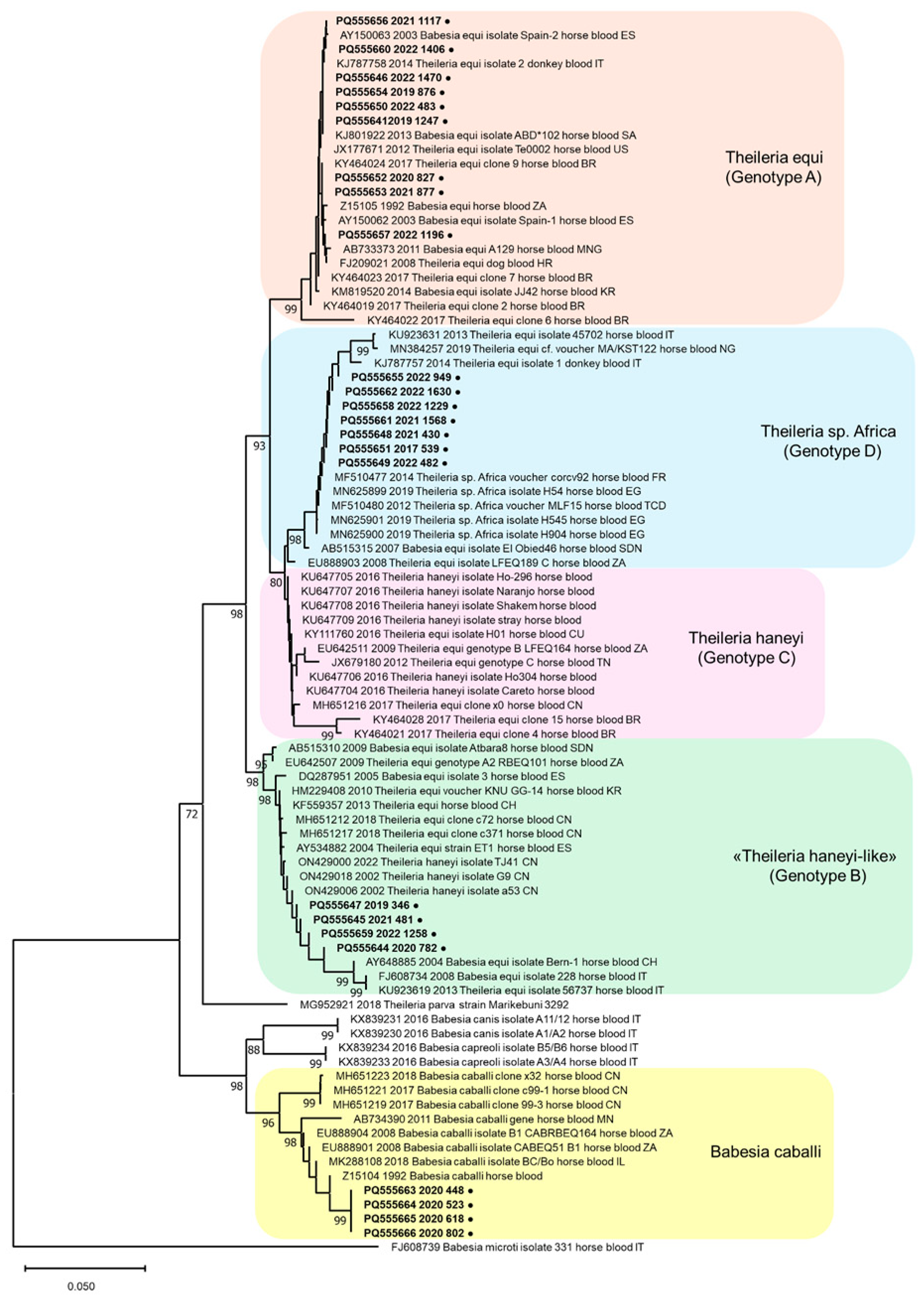
3.3. Genetic Characterization
4. Discussion
5. Conclusions
Author Contributions
Funding
Institutional Review Board Statement
Informed Consent Statement
Data Availability Statement
Conflicts of Interest
References
- Padalino, B.; Rosanowski, S.M.; Di Bella, C.; Lacinio, R.; Rubino, G.T. Piroplasmosis in Italian Standardbred horses: 15 years of surveillance data. JEVS 2019, 83, 102813. [Google Scholar] [CrossRef] [PubMed]
- Knowles, D.P.; Kappmeyer, L.S.; Haney, D.; Herndon, D.R.; Fry, L.M.; Munro, J.B.; Sears, K.; Ueti, M.W.; Wise, L.N.; Silva, M.; et al. Discovery of a novel species, Theileria haneyi n. sp., infective to equids, highlights exceptional genomic diversity within the genus Theileria: Implications for apicomplexan parasite surveillance. Int. J. Parasitol. 2018, 48, 679–690. [Google Scholar] [CrossRef] [PubMed]
- Schnittger, L.; Rodriguez, A.E.; Florin-Christensen, M.; Morrison, D.A. Babesia: A world emerging. Infect. Gen. Evol. 2012, 12, 1788–1809. [Google Scholar] [CrossRef] [PubMed]
- Wise, L.N.; Kappmeyer, L.S.; Mealey, R.H.; Knowles, D.P. Review of equine piroplasmosis. J. Vet. Intern. Med. 2013, 27, 1334–1346. [Google Scholar] [CrossRef] [PubMed]
- Nadal, C.; Bonnet, S.I.; Marsot, M. Eco-epidemiology of equine piroplasmosis and its associated tick vectors in Europe: A systematic literature review and a meta-analysis of prevalence. Transbound. Emerg. Dis. 2021, 69, 2474–2498. [Google Scholar] [CrossRef] [PubMed]
- Tirosh-Levy, S.; Gottlieb, Y.; Fry, L.M.; Knowles, D.P.; Steinman, A. Twenty years of equine piroplasmosis research: Global distribution, molecular diagnosis, and phylogeny. Pathogens 2020, 9, 926. [Google Scholar] [CrossRef]
- Nardini, R.; Bartolomé Del Pino, L.E.; Cersini, A.; Manna, G.; Viola, M.R.; Antognetti, V.; Autorino, G.L.; Scicluna, M.T. Comparison of PCR-based methods for the detection of Babesia caballi and Theileria equi in field samples collected in Central Italy. Parasitol. Res. 2021, 120, 2157–2164. [Google Scholar] [CrossRef] [PubMed]
- Nardini, R.; Cersini, A.; Bartolomé Del Pino, L.E.; Manna, G.; Scarpulla, M.; Di Egidio, A.; Giordani, R.; Antognetti, V.; Veneziano, V.; Scicluna, M.T. Comparison of direct and indirect methods to maximise the detection of Babesia caballi and Theileria equi infections in Central Southern Italy. Ticks Tick-Borne Dis. 2022, 13, 101939. [Google Scholar] [CrossRef] [PubMed]
- Onyiche, T.E.; Suganuma, K.; Igarashi, I.; Yokoyama, N.; Xuan, X.; Thekisoe, O. A review on equine piroplasmosis: Epidemiology, vector ecology, risk factors, host immunity, diagnosis and control. Int. J. Environ. Res. Public Health 2019, 16, 1736. [Google Scholar] [CrossRef] [PubMed]
- Rothschild, C.M. Equine piroplasmosis. JEVS 2013, 33, 497–508. [Google Scholar] [CrossRef]
- Ali, S.; Sugimoto, C.; Onuma, M. Equine piroplasmosis. JEVS 2001, 7, 67–77. [Google Scholar] [CrossRef]
- Jaffer, O.; Abdishakur, F.; Hakimuddin, F.; Riya, A.; Wernery, U.; Schuster, R.K. A comparative study of serological tests and PCR for the diagnosis of equine piroplasmosis. Parasitol. Res. 2010, 106, 709–713. [Google Scholar] [CrossRef] [PubMed]
- Manna, G.; Cersini, A.; Nardini, R.; Bartolomé Del Pino, L.E.; Antognetti, V.; Zini, M.; Conti, R.; Lorenzetti, R.; Veneziano, V.; Autorino, G.L.; et al. Genetic diversity of Theileria equi and Babesia caballi infecting horses of Central-Southern Italy and preliminary results of its correlation with clinical and serological status. Ticks Tick-Borne Dis. 2018, 9, 1212–1220. [Google Scholar] [CrossRef]
- Nehra, A.; Kumari, A.; Moudgil, A.; Vohra, S. Phylogenetic analysis, genetic diversity and geographical distribution of Babesia caballi based on 18S rRNA gene. Ticks Tick-Borne Dis. 2021, 12, 101776. [Google Scholar] [CrossRef] [PubMed]
- Nehra, A.K.; Kumari, A.; Moudgil, A.D.; Vohra, S. Revisiting the genotypes of Theileria equi based on the V4 hypervariable region of the 18S rRNA gene. Front. Vet. Sci. 2024, 11, 1303090. [Google Scholar] [CrossRef] [PubMed]
- Kumar, B.; Maharana, B.R.; Thakre, B.; Brahmbhatt, N.N.; Joseph, J.P. 18S rRNA gene-based piroplasmid PCR: An assay for rapid and precise molecular screening of Theileria and Babesia species in animals. Acta Parasitol. 2022, 67, 1697–1707. [Google Scholar] [CrossRef] [PubMed]
- Ebrahimi, M.; Adinehbeigi, K.; Hamidinejat, H.; Tabandeh, M.R. Molecular characterization of Theileria equi infection in horse populations belonging to West Azerbaijan, Iran: Insights into the importance of Equine Merozoite Antigen (EMA)-1 in its diagnosis. Ann. Parasitol. 2018, 64, 21–27. [Google Scholar]
- Pavan, V.; Antolini, G.; Barbiero, R.; Berni, N.; Brunier, F.; Cacciamani, C.; Cagnati, A.; Cazzuli, O.; Cicogna, A.; De Luigi, C.; et al. High resolution climate precipitation analysis for north-central Italy, 1961–2015. Clim. Dyn. 2018, 52, 3435–3453. [Google Scholar] [CrossRef]
- Zobba, R.; Ardu, M.; Niccolini, S.; Chessa, B.; Manna, L.; Cocco, R.; Parpaglia, M.L.P. Clinical and laboratory findings in equine piroplasmosis. JEVS 2008, 28, 301–308. [Google Scholar] [CrossRef]
- Jefferies, R.; Ryan, U.M.; Irwin, P.J. PCR-RFLP for the detection and differentiation of the canine piroplasm species and its use with filter paper-based technologies. Vet. Parasitol. 2007, 144, 20–27. [Google Scholar] [CrossRef]
- Alhassan, A.; Pumidonming, W.; Okamura, M.; Hirata, H.; Battsetseg, B.; Fujisaki, K.; Yokoyama, N.; Igarashi, I. Development of a single-round and multiplex PCR method for the simultaneous detection of Babesia caballi and Babesia equi in horse blood. Vet. Parasitol. 2005, 129, 43–49. [Google Scholar] [CrossRef]
- Qurollo, B.A.; Archer, N.R.; Schreeg, M.E.; Marr, H.S.; Birkenheuer, A.J.; Haney, K.N.; Thomas, B.S.; Breitschwerdt, E.B. Improved molecular detection of Babesia infections in animals using a novel quantitative real-time PCR diagnostic assay targeting mitochondrial DNA. Parasit. Vectors 2017, 10, 128. [Google Scholar] [CrossRef] [PubMed]
- Baptista, C.; Lopes, M.S.; Tavares, A.C.; Rojer, H.; Kappmeyer, L.; Mendonça, D.; da Câmara Machado, A. Diagnosis of Theileria equi infections in horses in the Azores using cELISA and nested PCR. Ticks Tick-Borne Dis. 2013, 4, 242–245. [Google Scholar] [CrossRef] [PubMed]
- Mshelia, P.W.; Kappmeyer, L.; Johnson, W.C.; Kudi, C.A.; Oluyinka, O.O.; Balogun, E.O.; Richard, E.E.; Onoja, E.; Sears, K.P.; Ueti, M.W. Molecular detection of Theileria species and Babesia caballi from horses in Nigeria. Parasitol. Res. 2020, 119, 2955–2963. [Google Scholar] [CrossRef] [PubMed]
- Elsawy, B.S.; Nassar, A.M.; Alzan, H.F.; Bhoora, R.V.; Ozubek, S.; Mahmoud, M.S.; Kandil, O.M.; Mahdy, O.A. Rapid detection of equine piroplasms using multiplex PCR and first genetic characterization of Theileria haneyi in Egypt. Pathogens 2021, 10, 1414. [Google Scholar] [CrossRef]
- Tamura, K.; Stecher, G.; Kumar, S. MEGA11: Molecular evolutionary genetics analysis version 11. Mol. Biol. Evol. 2021, 38, 3022–3027. [Google Scholar] [CrossRef] [PubMed]
- Newcombe, R.G. Two-sided confidence intervals for the single proportion: Comparison of seven methods. Stat. Med. 1998, 17, 857–872. [Google Scholar] [CrossRef]
- Axt, C.W.; Springer, A.; Strube, C.; Jung, C.; Naucke, T.J.; Müller, E.; Schäfer, I. Molecular and Serological Detection of Vector-Borne Pathogens Responsible for Equine Piroplasmosis in Europe between 2008 and 2021. Microorganisms 2024, 12, 816. [Google Scholar] [CrossRef] [PubMed]
- Rüegg, S.R.; Torgerson, P.; Deplazes, P.; Mathis, A. Age-dependent dynamics of Theileria equi and Babesia caballi infections in southwest Mongolia based on IFAT and/or PCR prevalence data from domestic horses and ticks. Parasitology 2007, 134, 939–947. [Google Scholar] [CrossRef]
- Moretti, A.; Mangili, V.; Salvatori, R.; Maresca, C.; Scoccia, E.; Torina, A.; Moretta, I.; Gabrielli, S.; Tampieri, M.P.; Pietrobelli, M. Prevalence and diagnosis of Babesia and Theileria infections in horses in Italy: A preliminary study. Vet. J. 2010, 184, 346–350. [Google Scholar] [CrossRef] [PubMed]
- Qablan, M.A.; Oborník, M.; Petrželková, K.J.; Sloboda, M.; Shudiefat, M.F.; Hořín, P.; Lukeš, J.; Modrý, D. Infections by Babesia caballi and Theileria equi in Jordanian equids: Epidemiology and genetic diversity. Parasitology 2013, 140, 1096–1103. [Google Scholar] [CrossRef] [PubMed]
- Grandi, G.; Molinari, G.; Tittarelli, M.; Sassera, D.; Kramer, L.H. Prevalence of Theileria equi and Babesia caballi infection in horses from northern Italy. Vector Borne Zoonotic Dis. 2011, 11, 955–956. [Google Scholar] [CrossRef] [PubMed]
- Bahrami, S.; Ghadrdan, A.R.; Mirabdollahi, S.M.; Fayed, M.R. Diagnosis of subclinical equine theileriosis in center of Iran using parasitological and molecular methods. Trop. Biomed. 2014, 31, 110–117. [Google Scholar] [PubMed]
- Del Pino, L.E.B.; Meana, A.; Zini, M.; Cersini, A. Evidence of transplacental transmission of equine piroplasms Theileria equi and Babesia caballi in an Italian breed mare. Folia Parasitol. 2023, 70, 1–4. [Google Scholar]
- Díaz-Sánchez, A.; Pires, M.; Estrada, C.; Cañizares, E.; Domínguez, S.; Cabezas-Cruz, A.; Rivero, E.; Fonseca, A.; Massard, C.; Corona-González, B. First molecular evidence of Babesia caballi and Theileria equi infections in horses in Cuba. Parasitol. Res. 2018, 117, 3109–3118. [Google Scholar] [CrossRef] [PubMed]
- Idoko, I.; Edeh, R.; Adamu, A.; Machunga-Mambula, S.; Okubanjo, O.; Balogun, E.; Adamu, S.; Johnson, W.; Kappmeyer, L.; Mousel, M.; et al. Molecular and Serological Detection of Piroplasms in Horses from Nigeria. Pathogens 2021, 10, 508. [Google Scholar] [CrossRef]
- Nagore, D.; García-Sanmartín, J.; García-Pérez, A.L.; Juste, R.A.; Hurtado, A. Detection and identification of equine Theileria and Babesia species by reverse line blotting: Epidemiological survey and phylogenetic analysis. Vet. Parasitol. 2004, 123, 41–54. [Google Scholar] [CrossRef] [PubMed]
- Kouam, M.K.; Kantzoura, V.; Masuoka, P.M.; Gajadhar, A.A.; Theodoropoulos, G. Genetic diversity of equine piroplasms in Greece with a note on speciation within Theileria genotypes (T. equi and T. equi-like). Infect. Genet. Evol. 2010, 10, 963–968. [Google Scholar] [CrossRef]
- Bhoora, R.; Franssen, L.; Oosthuizen, M.C.; Guthrie, A.J.; Zweygarth, E.; Penzhorn, B.L.; Jongejan, F.; Collins, N.E. Sequence heterogeneity in the 18S rRNA gene within Theileria equi and Babesia caballi from horses in South Africa. Vet. Parasitol. 2009, 159, 112–120. [Google Scholar] [CrossRef]
- Salim, B.; Bakheit, M.A.; Kamau, J.; Nakamura, I.; Sugimoto, C. Nucleotide sequence heterogeneity in the small subunit ribosomal RNA gene within Theileria equi from horses in Sudan. Parasitol. Res. 2010, 106, 493–498. [Google Scholar] [CrossRef]
- Hall, C.M.; Busch, J.D.; Scoles, G.A.; Palma-Cagle, K.A.; Ueti, M.W.; Kappmeyer, L.S.; Wagner, D.M. Genetic characterization of Theileria equi infecting horses in North America: Evidence for a limited source of U.S. introductions. Parasit. Vectors 2013, 6, 35. [Google Scholar] [CrossRef] [PubMed]
- Liu, Q.; Meli, M.L.; Zhang, Y.; Meili, T.; Stirn, M.; Riond, B.; Weibel, B.; Hofmann-Lehmann, R. Sequence heterogeneity in the 18S rRNA gene in Theileria equi from horses presented in Switzerland. Vet. Parasitol. 2016, 221, 24–29. [Google Scholar] [CrossRef] [PubMed]
- Ebani, V.V.; Nardoni, S.; Bertelloni, F.; Rocchigiani, G.; Mancianti, F. Tick-borne infections in horses from Tuscany, Italy. JEVS 2015, 35, 290–294. [Google Scholar] [CrossRef]
- Zanet, S.; Bassano, M.; Trisciuoglio, A.; Taricco, I.; Ferroglio, E. Horses infected by Piroplasms different from Babesia caballi and Theileria equi: Species identification and risk factors analysis in Italy. Vet. Parasitol. 2017, 236, 38–41. [Google Scholar] [CrossRef] [PubMed]
- Sgorbini, M.; Bonelli, F.; Nardoni, S.; Rocchigiani, G.; Corazza, M.; Mancianti, F. Seroprevalence and molecular analysis of Babesia caballi and Theileria equi in horses from central Italy during a 10-year period. JEVS 2015, 35, 865–868. [Google Scholar] [CrossRef]
- Bhoora, R.; Quan, M.; Matjila, P.T.; Zweygarth, E.; Guthrie, A.J.; Collins, N.E. Sequence heterogeneity in the equi merozoite antigen gene (ema-1) of Theileria equi and development of an ema-1-specific TaqMan MGB assay for the detection of T. equi. Vet. Parasitol. 2010, 172, 33–45. [Google Scholar] [CrossRef]
- Sears, K.; Knowles, D.; Dinkel, K.; Mshelia, P.W.; Onzere, C.; Silva, M.; Fry, L. Imidocarb Dipropionate Lacks Efficacy against Theileria haneyi and Fails to Consistently Clear Theileria equi in Horses Co-Infected with T. haneyi. Pathogens 2020, 9, 1035. [Google Scholar] [CrossRef] [PubMed]




| Molecular Assay | Primers | Gene | Fragment Length | Reference |
|---|---|---|---|---|
| nPCR for Babesia and Theileria species detection | PCR 1 | 18S rRNA | 930 bp | [20] |
| BTF1 = GGC TCA TTA CAA CAG TTA TAG BTR1 = CCC AAA GAC TTT GAT TTC TCT C | ||||
| PCR 2 | 800 bp | |||
| BTF2 = CCG TGC TAA TTG TAG GGC TAA TAC BTR2 = GGA CTA CGA CGG TAT CTG ATC G | ||||
| mPCR for B. caballi and T. equi detection | Bec-UF2 = TCG AAG ACG ATC AGA TAC CGT CG Cab-R = CTC GTT CAT GAT TTA GAA TTG CT Equi-R = TGC CTT AAA CTT CTT TGC GAT | 18S rRNA | 540 bp B. caballi 450 bp T. equi | [21] |
| qPCR for Babesia spp. detection | B-lsu-F = ACC TGT CAA RTT CCT TCA CTA AMT T B-lsu-R2 = TCT TAA CCC AAC TCA CGT ACC A | lsu | 150 bp | [22] |
| PCR T. equi-specific | PCR 1—External primers Th_ema1_for = GAG GAG GAG AAA CCC AAG Th_ema1_rev = GCC ATC GCC CTT GTA GAG PCR 2—Internal primers Th_ema1_for = TCA AGG ACA ACA AGC CAT AC Th_ema1_rev = TTG CCT GGA GCC TTG AAG | ema1 | 229 bp | [23] |
| PCR T. haneyi-specific | PCR 1—External primers Th_ORF_ch1_for = CCA TAC AAC CCA CTA GAG Th_ORF_ch1_rev = CTG TCA TTT GGG TTT GAT AG PCR 2—Internal primers Th_ORF_ch1_for = GAC AAC AGA GAG GTG ATT Th_ORF_ch1_rev = CGT TGA ATG TAA TGG GAA C | ORF chromosome 1 | 238 bp | [2] |
| 18S rRNA Gene | lsu Gene | ema1 Gene | ORF Chromosome 1 Gene | ||||
|---|---|---|---|---|---|---|---|
| Horses | nPCR | mPCR | q PCR | PCR | PCR | ||
| Babesia spp. | Theileria spp. | B. caballi | T. equi | Babesia spp. | T. equi | T. haneyi | |
| 1630/2022 | 0 | 1 | 0 | 1 | 0 | 0 | 0 |
| 1470/2022 | 0 | 1 | 0 | 1 | 0 | 1 | 0 |
| 1406/2022 | 0 | 1 | 0 | 1 | 0 | 1 | 0 |
| 1258/2022 | 0 | 1 | 0 | 1 | 0 | 1 | 0 |
| 1229/2022 | 0 | 1 | 0 | 1 | 0 | 1 | 0 |
| 1196/2022 | 0 | 1 | 0 | 1 | 0 | 1 | 0 |
| 949/2022 | 0 | 1 | 0 | 1 | 0 | 1 | 0 |
| 483/2022 | 0 | 1 | 0 | 1 | 0 | 1 | 0 |
| 482/2022 | 0 | 1 | 0 | 1 | 0 | 0 | 0 |
| 1568/2021 | 0 | 1 | 0 | 1 | 0 | 1 | 0 |
| 1117/2021 | 0 | 1 | 0 | 1 | 0 | 1 | 0 |
| 877/2021 | 0 | 1 | 0 | 1 | 0 | 1 | 0 |
| 481/2021 | 0 | 1 | 0 | 1 | 0 | 1 | 0 |
| 430/2021 | 0 | 1 | 0 | 1 | 0 | 1 | 0 |
| 827/2020 | 0 | 1 | 0 | 1 | 0 | 1 | 0 |
| 802/2020 | 1 | 0 | 0 | 0 | 1 | NT | NT |
| 782/2020 | 0 | 1 | 0 | 1 | 0 | 0 | 0 |
| 618/2020 | 1 | 0 | 0 | 1 | 1 | 0 | 0 |
| 523/2020 | 1 | 0 | 1 | 0 | 1 | NT | NT |
| 448/2020 | 1 | 0 | 0 | 1 | 1 | 0 | 0 |
| 1247/2019 | 0 | 1 | 0 | 1 | 0 | 1 | 0 |
| 876/2019 | 0 | 1 | 0 | 1 | 0 | 1 | 0 |
| 346/2019 | 0 | 1 | 0 | 1 | 0 | 0 | 0 |
| 539/2017 | 0 | 1 | 0 | 1 | 0 | 1 | 0 |
| Tot. | 4 | 20 | 1 | 22 | 4 | 16 | 0 |
| Babesia spp. | Theileria spp. | ||
|---|---|---|---|
| nPCR | rSe | 100% | 90.9% (0.79–1.029) |
| rSp | 100% | 100% | |
| mPCR | rSe | 25% (−0.174–0.674) | 100% |
| rSp | 100% | 100% | |
| qPCR | rSe | 100% | 0% |
| rSp | 100% | 100% |
| Sample | Sequencing Result |
|---|---|
| 1630/2022 | Theileria sp. Africa |
| 1470/2022 | T. equi |
| 1406/2022 | T. equi |
| 1258/2022 | T. haneyi-like |
| 1229/2022 | Theileria sp. Africa |
| 1196/2022 | T. equi |
| 949/2022 | Theileria sp. Africa |
| 483/2022 | T. equi |
| 482/2022 | Theileria sp. Africa |
| 1568/2021 | Theileria sp. Africa |
| 1117/2021 | T. equi |
| 877/2021 | T. equi |
| 481/2021 | T. haneyi-like |
| 430/2021 | Theileria sp. Africa |
| 827/2020 | T. equi |
| 802/2020 | B. caballi |
| 782/2020 | T. haneyi-like |
| 618/2020 | B. caballi + T. haneyi-like |
| 523/2020 | B. caballi |
| 448/2020 | B. caballi + T. haneyi-like |
| 1247/2019 | T. equi |
| 876/2019 | T. equi |
| 346/2019 | T. haneyi-like |
| 539/2017 | Theileria sp. Africa |
Disclaimer/Publisher’s Note: The statements, opinions and data contained in all publications are solely those of the individual author(s) and contributor(s) and not of MDPI and/or the editor(s). MDPI and/or the editor(s) disclaim responsibility for any injury to people or property resulting from any ideas, methods, instructions or products referred to in the content. |
© 2025 by the authors. Licensee MDPI, Basel, Switzerland. This article is an open access article distributed under the terms and conditions of the Creative Commons Attribution (CC BY) license (https://creativecommons.org/licenses/by/4.0/).
Share and Cite
Facile, V.; Magliocca, M.; Dini, F.M.; Imposimato, I.; Mariella, J.; Freccero, F.; Urbani, L.; Rinnovati, R.; Sel, E.; Gallina, L.; et al. Molecular Diagnosis and Identification of Equine Piroplasms: Challenges and Insights from a Study in Northern Italy. Animals 2025, 15, 437. https://doi.org/10.3390/ani15030437
Facile V, Magliocca M, Dini FM, Imposimato I, Mariella J, Freccero F, Urbani L, Rinnovati R, Sel E, Gallina L, et al. Molecular Diagnosis and Identification of Equine Piroplasms: Challenges and Insights from a Study in Northern Italy. Animals. 2025; 15(3):437. https://doi.org/10.3390/ani15030437
Chicago/Turabian StyleFacile, Veronica, Martina Magliocca, Filippo Maria Dini, Ilaria Imposimato, Jole Mariella, Francesca Freccero, Lorenza Urbani, Riccardo Rinnovati, Emily Sel, Laura Gallina, and et al. 2025. "Molecular Diagnosis and Identification of Equine Piroplasms: Challenges and Insights from a Study in Northern Italy" Animals 15, no. 3: 437. https://doi.org/10.3390/ani15030437
APA StyleFacile, V., Magliocca, M., Dini, F. M., Imposimato, I., Mariella, J., Freccero, F., Urbani, L., Rinnovati, R., Sel, E., Gallina, L., Castagnetti, C., Galuppi, R., Battilani, M., & Balboni, A. (2025). Molecular Diagnosis and Identification of Equine Piroplasms: Challenges and Insights from a Study in Northern Italy. Animals, 15(3), 437. https://doi.org/10.3390/ani15030437

