Genomically Selected Genes Associated with a High Rate of Egg Production in Puan Panjiang Black-Bone Chickens
Simple Summary
Abstract
1. Introduction
2. Materials and Methods
2.1. Chickens
2.2. Genomic DNA Extraction
2.3. Whole-Genome Sequencing and Quality Control
2.4. Read Mapping, Genomic Variant Calling, and Annotation
2.5. Calculation of θπ and Fst
2.6. Total RNA-Seq and Data Analysis
3. Results
3.1. Data Summary and Variation Discovery
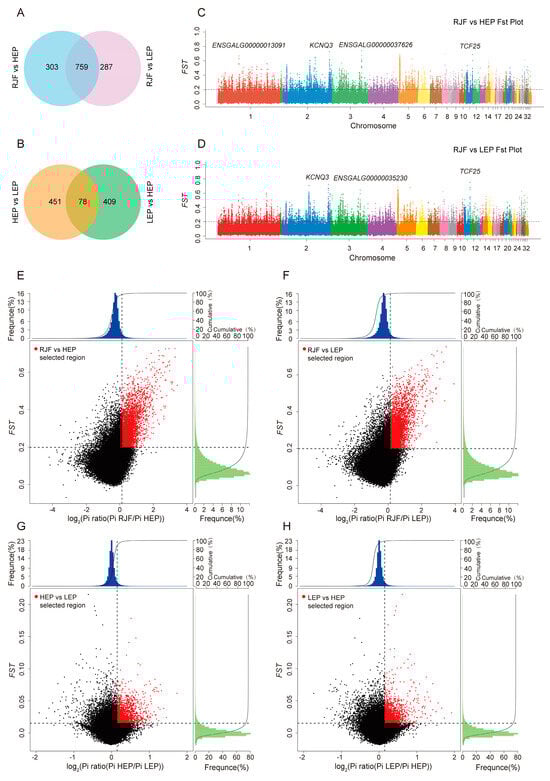
3.2. Genome-Wide Selective Sweep Signals in Puan Panjiang Black-Bone Chickens
3.3. Signatures of Selection in the Two Chicken Populations
3.4. Analysis of Differentially Expressed Genes
4. Discussion
5. Conclusions
Supplementary Materials
Author Contributions
Funding
Institutional Review Board Statement
Informed Consent Statement
Data Availability Statement
Conflicts of Interest
References
- Wu, C.; Hu, Y.; Zhou, P.; Deng, X. Quantity and development status of black-bone chicken breed resources in Pu’an County. Contemp. Anim. Husb. 2023, 12, 52–53. (In Chinese) [Google Scholar]
- Tan, Y.; Li, B.; Zhou, G.; Deng, L.; Wang, Q. Research status of Pu’an silky fowl. Poult. Husb. Dis. Control 2021, 11, 9–11. (In Chinese) [Google Scholar]
- Tang, J.; Li, H.; Wang, Q.; Yang, X. Investigation of silky fowl germplasm resources in Pu’an. Guizhou J. Anim. Husb. Vet. 2020, 44, 16–18. (In Chinese) [Google Scholar]
- Tang, J.; Liu, J.; Li, H.; Wang, Q.; Yang, X.; Miao, X. Determination and analysis of amino acid composition and content in muscle of Pu’an Niujiaoshan black-bone chicken. Guizhou J. Anim. Husb. Vet. 2021, 45, 9–11. (In Chinese) [Google Scholar]
- Fu, M.; Wu, Y.; Shen, J.; Pan, A.; Zhang, H.; Sun, J.; Liang, Z.; Huang, T.; Du, J.; Pi, J. Genome-Wide Association Study of Egg Production Traits in Shuanglian Chickens Using Whole Genome Sequencing. Genes 2023, 14, 2129. [Google Scholar] [CrossRef]
- Gautron, J.; Dombre, C.; Nau, F.; Feidt, C.; Guillier, L. Review: Production factors affecting the quality of chicken table eggs and egg products in Europe. Animal 2022, 16 (Suppl. S1), 100425. [Google Scholar] [CrossRef]
- Du, Y.; Liu, L.; He, Y.; Dou, T.; Jia, J.; Ge, C. Endocrine and genetic factors affecting egg laying performance in chickens: A review. Br. Poult. Sci. 2020, 61, 538–549. [Google Scholar] [CrossRef]
- Tian, W.; Zheng, H.; Yang, L.; Li, H.; Tian, Y.; Wang, Y.; Lyu, S.; Brockmann, G.A.; Kang, X.; Liu, X. Dynamic Expression Profile, Regulatory Mechanism and Correlation with Egg-laying Performance of ACSF Gene Family in Chicken (Gallus gallus). Sci. Rep. 2018, 8, 8457. [Google Scholar] [CrossRef]
- Du, Y.; Cao, C.; Liu, Y.; Zi, X.; He, Y.; Shi, H.; Zhao, J.; Ge, C.; Wang, K. Polymorphism, Genetic Effect, and Association with Egg-Laying Performance of Chahua Chickens Matrix Metalloproteinases 13 Promoter. Genes 2023, 14, 1352. [Google Scholar] [CrossRef]
- Li, M.; Chen, L.; Tian, S.; Lin, Y.; Tang, Q.; Zhou, X.; Li, D.; Yeung, C.K.L.; Che, T.; Jin, L.; et al. Comprehensive variation discovery and recovery of missing sequence in the pig genome using multiple de novo assemblies. Genome Res. 2017, 27, 865–874. [Google Scholar] [CrossRef]
- Yang, Q.; Lu, X.; Li, G.; Zhang, H.; Zhou, C.; Yin, J.; Han, W.; Yang, H. Genetic Analysis of Egg Production Traits in Luhua Chickens: Insights from a Multi-Trait Animal Model and a Genome-Wide Association Study. Genes 2024, 15, 796. [Google Scholar] [CrossRef] [PubMed]
- Tu, T.C.; Lin, C.J.; Liu, M.C.; Hsu, Z.T.; Chen, C.F. Comparison of genomic prediction accuracy using different models for egg production traits in Taiwan country chicken. Poult. Sci. 2024, 103, 104063. [Google Scholar] [CrossRef] [PubMed]
- Zhang, C.; Sun, Y.; Kang, L.; Jiang, Y. Characterization of chicken Relaxin3 gene: mRNA expression and response to reproductive hormone treatment in ovarian granulosa cells, and single nucleotide polymorphisms associated with egg laying traits in hens. Anim. Biotechnol. 2024, 35, 2370810. [Google Scholar] [CrossRef]
- Zhao, X.; Nie, C.; Zhang, J.; Li, X.; Zhu, T.; Guan, Z.; Chen, Y.; Wang, L.; Lv, X.Z.; Yang, W.; et al. Identification of candidate genomic regions for chicken egg number traits based on genome-wide association study. BMC Genom. 2021, 22, 610. [Google Scholar] [CrossRef] [PubMed]
- Liu, Z.; Yang, N.; Yan, Y.; Li, G.; Liu, A.; Wu, G.; Sun, C. Genome-wide association analysis of egg production performance in chickens across the whole laying period. BMC Genet. 2019, 20, 67. [Google Scholar] [CrossRef] [PubMed]
- Ding, J.; Ying, F.; Li, Q.; Zhang, G.; Zhang, J.; Liu, R.; Zheng, M.; Wen, J.; Zhao, G. A significant quantitative trait locus on chromosome Z and its impact on egg production traits in seven maternal lines of meat-type chicken. J. Anim. Sci. Biotechnol. 2022, 13, 96. [Google Scholar] [CrossRef]
- Shi, J.; Xiong, H.; Su, J.; Wang, Q.; Wang, H.; Yang, C.; Hu, C.; Cui, Z.; Liu, L. Multiomics analyses reveal high yield-related genes in the hypothalamic-pituitary-ovarian/liver axis of chicken. Poult. Sci. 2024, 103, 104276. [Google Scholar] [CrossRef]
- Leng, D.; Zeng, B.; Wang, T.; Chen, B.L.; Li, D.Y.; Li, Z.J. Single nucleus/cell RNA-seq of the chicken hypothalamic-pituitary-ovarian axis offers new insights into the molecular regulatory mechanisms of ovarian development. Zool. Res. 2024, 45, 1088–1107. [Google Scholar] [CrossRef]
- Li, M.; Tian, S.; Jin, L.; Zhou, G.; Li, Y.; Zhang, Y.; Wang, T.; Yeung, C.K.; Chen, L.; Ma, J.; et al. Genomic analyses identify distinct patterns of selection in domesticated pigs and Tibetan wild boars. Nat. Genet. 2013, 45, 1431–1438. [Google Scholar] [CrossRef]
- Cai, D.; Wang, Z.; Zhou, Z.; Lin, D.; Ju, X.; Nie, Q. Integration of transcriptome sequencing and whole genome resequencing reveal candidate genes in egg production of upright and pendulous-comb chickens. Poult. Sci. 2023, 102, 102504. [Google Scholar] [CrossRef]
- McKenna, A.; Hanna, M.; Banks, E.; Sivachenko, A.; Cibulskis, K.; Kernytsky, A.; Garimella, K.; Altshuler, D.; Gabriel, S.; Daly, M.; et al. The Genome Analysis Toolkit: A MapReduce framework for analyzing next-generation DNA sequencing data. Genome Res. 2010, 20, 1297–1303. [Google Scholar] [CrossRef]
- Li, H.; Ruan, J.; Durbin, R. Mapping short DNA sequencing reads and calling variants using mapping quality scores. Genome Res. 2008, 18, 1851–1858. [Google Scholar] [CrossRef] [PubMed]
- Wang, K.; Li, M.; Hakonarson, H. ANNOVAR: Functional annotation of genetic variants from high-throughput sequencing data. Nucleic Acids Res. 2010, 38, e164. [Google Scholar] [CrossRef] [PubMed]
- Liu, J.; Xiao, Y.; Ren, P.; Zhang, S.; Liu, Y.; Zhu, M. Integrating genomics and transcriptomics to identify candidate genes for high egg production in Wulong geese (Anser cygnoides orientalis). BMC Genom. 2023, 24, 481. [Google Scholar] [CrossRef] [PubMed]
- Pfeifer, B.; Wittelsburger, U.; Ramos-Onsins, S.E.; Lercher, M.J. PopGenome: An efficient Swiss army knife for population genomic analyses in R. Mol. Biol. Evol. 2014, 31, 1929–1936. [Google Scholar] [CrossRef]
- Kim, D.; Pertea, G.; Trapnell, C.; Pimentel, H.; Kelley, R.; Salzberg, S.L. TopHat2: Accurate alignment of transcriptomes in the presence of insertions, deletions and gene fusions. Genome Biol. 2013, 14, R36. [Google Scholar] [CrossRef]
- Ghosh, S.; Chan, C.K. Analysis of RNA-Seq Data Using TopHat and Cufflinks. Methods Mol. Biol. 2016, 1374, 339–361. [Google Scholar] [CrossRef]
- Pertea, M.; Pertea, G.M.; Antonescu, C.M.; Chang, T.C.; Mendell, J.T.; Salzberg, S.L. StringTie enables improved reconstruction of a transcriptome from RNA-seq reads. Nat. Biotechnol. 2015, 33, 290–295. [Google Scholar] [CrossRef]
- Love, M.I.; Huber, W.; Anders, S. Moderated estimation of fold change and dispersion for RNA-seq data with DESeq2. Genome Biol. 2014, 15, 550. [Google Scholar] [CrossRef]
- Cardoso-Moreira, M.; Halbert, J.; Valloton, D.; Velten, B.; Chen, C.; Shao, Y.; Liechti, A.; Ascencao, K.; Rummel, C.; Ovchinnikova, S.; et al. Gene expression across mammalian organ development. Nature 2019, 571, 505–509. [Google Scholar] [CrossRef]
- Zhou, Y.; Zhou, B.; Pache, L.; Chang, M.; Khodabakhshi, A.H.; Tanaseichuk, O.; Benner, C.; Chanda, S.K. Metascape provides a biologist-oriented resource for the analysis of systems-level datasets. Nat. Commun. 2019, 10, 1523. [Google Scholar] [CrossRef] [PubMed]
- Nei, M.; Li, W.H. Mathematical model for studying genetic variation in terms of restriction endonucleases. Proc. Natl. Acad. Sci. USA 1979, 76, 5269–5273. [Google Scholar] [CrossRef] [PubMed]
- Weir, B.S.; Cockerham, C.C. Estimating F-Statistics for the Analysis of Population Structure. Evolution 1984, 38, 1358–1370. [Google Scholar] [CrossRef] [PubMed]
- Ni, A.; Calus, M.P.L.; Bovenhuis, H.; Yuan, J.; Wang, Y.; Sun, Y.; Chen, J. Genetic parameters, reciprocal cross differences, and age-related heterosis of egg-laying performance in chickens. Genet. Sel. Evol. 2023, 55, 87. [Google Scholar] [CrossRef]
- Wu, G.; Zhang, J.; Tang, J. Analysis of genetic relationships among four black-bone chicken populations in Guizhou Province usinc microsatellite marks. Jiangsu Agric. Sci. 2018, 46, 169–171. (In Chinese) [Google Scholar]
- Groenen, M.A. A decade of pig genome sequencing: A window on pig domestication and evolution. Genet. Sel. Evol. 2016, 48, 23. [Google Scholar] [CrossRef]
- Liu, M.; Yu, C.; Zhang, Z.; Song, M.; Sun, X.; Pialek, J.; Jacob, J.; Lu, J.; Cong, L.; Zhang, H.; et al. Whole-genome sequencing reveals the genetic mechanisms of domestication in classical inbred mice. Genome Biol. 2022, 23, 203. [Google Scholar] [CrossRef]
- Zeder, M.A. Core questions in domestication research. Proc. Natl. Acad. Sci. USA 2015, 112, 3191–3198. [Google Scholar] [CrossRef]
- Ahmad, H.I.; Ahmad, M.J.; Jabbir, F.; Ahmar, S.; Ahmad, N.; Elokil, A.A.; Chen, J. The Domestication Makeup: Evolution, Survival, and Challenges. Front. Ecol. Evol. 2020, 8, 103. [Google Scholar] [CrossRef]
- Pils, D.; Horak, P.; Gleiss, A.; Sax, C.; Fabjani, G.; Moebus, V.J.; Zielinski, C.; Reinthaller, A.; Zeillinger, R.; Krainer, M. Five genes from chromosomal band 8p22 are significantly down-regulated in ovarian carcinoma: N33 and EFA6R have a potential impact on overall survival. Cancer 2005, 104, 2417–2429. [Google Scholar] [CrossRef]
- Gong, S.; Xu, C.; Wang, L.; Liu, Y.; Owusu, D.; Bailey, B.A.; Li, Y.; Wang, K. Genetic association analysis of polymorphisms in PSD3 gene with obesity, type 2 diabetes, and HDL cholesterol. Diabetes Res. Clin. Pract. 2017, 126, 105–114. [Google Scholar] [CrossRef] [PubMed]
- Sagona, A.P.; Nezis, I.P.; Pedersen, N.M.; Liestol, K.; Poulton, J.; Rusten, T.E.; Skotheim, R.I.; Raiborg, C.; Stenmark, H. PtdIns(3)P controls cytokinesis through KIF13A-mediated recruitment of FYVE-CENT to the midbody. Nat. Cell Biol. 2010, 12, 362–371. [Google Scholar] [CrossRef] [PubMed]
- Wei, Y.; Pattingre, S.; Sinha, S.; Bassik, M.; Levine, B. JNK1-mediated phosphorylation of Bcl-2 regulates starvation-induced autophagy. Mol. Cell 2008, 30, 678–688. [Google Scholar] [CrossRef]
- Kellner, M.; Rohrmoser, M.; Forne, I.; Voss, K.; Burger, K.; Muhl, B.; Gruber-Eber, A.; Kremmer, E.; Imhof, A.; Eick, D. DEAD-box helicase DDX27 regulates 3′ end formation of ribosomal 47S RNA and stably associates with the PeBoW-complex. Exp. Cell Res. 2015, 334, 146–159. [Google Scholar] [CrossRef] [PubMed]
- Ieguchi, K.; Fujita, M.; Ma, Z.; Davari, P.; Taniguchi, Y.; Sekiguchi, K.; Wang, B.; Takada, Y.K.; Takada, Y. Direct binding of the EGF-like domain of neuregulin-1 to integrins (αvβ3 and α6β4) is involved in neuregulin-1/ErbB signaling. J. Biol. Chem. 2010, 285, 31388–31398. [Google Scholar] [CrossRef]
- Nakabayashi, K.; Matsumi, H.; Bhalla, A.; Bae, J.; Mosselman, S.; Hsu, S.Y.; Hsueh, A.J. Thyrostimulin, a heterodimer of two new human glycoprotein hormone subunits, activates the thyroid-stimulating hormone receptor. J. Clin. Investig. 2002, 109, 1445–1452. [Google Scholar] [CrossRef]
- Silva, J.F.; Ocarino, N.M.; Serakides, R. Thyroid hormones and female reproduction. Biol. Reprod. 2018, 99, 907–921. [Google Scholar] [CrossRef]
- Chakraborty, A.; Diefenbacher, M.E.; Mylona, A.; Kassel, O.; Behrens, A. The E3 ubiquitin ligase Trim7 mediates c-Jun/AP-1 activation by Ras signalling. Nat. Commun. 2015, 6, 6782. [Google Scholar] [CrossRef]
- Fan, W.; Mar, K.B.; Sari, L.; Gaszek, I.K.; Cheng, Q.; Evers, B.M.; Shelton, J.M.; Wight-Carter, M.; Siegwart, D.J.; Lin, M.M.; et al. TRIM7 inhibits enterovirus replication and promotes emergence of a viral variant with increased pathogenicity. Cell 2021, 184, 3410–3425.e17. [Google Scholar] [CrossRef]
- Zhou, C.; Zhang, Z.; Zhu, X.; Qian, G.; Zhou, Y.; Sun, Y.; Yu, W.; Wang, J.; Lu, H.; Lin, F.; et al. N6-Methyladenosine modification of the TRIM7 positively regulates tumorigenesis and chemoresistance in osteosarcoma through ubiquitination of BRMS1. EBioMedicine 2020, 59, 102955. [Google Scholar] [CrossRef]
- Al-Salameh, A.; Cetani, F.; Pardi, E.; Vulpoi, C.; Pierre, P.; de Calan, L.; Guyetant, S.; Jeunemaitre, X.; Lecomte, P. A novel mutation in the calcium-sensing receptor in a French family with familial hypocalciuric hypercalcaemia. Eur. J. Endocrinol. 2011, 165, 359–363. [Google Scholar] [CrossRef] [PubMed][Green Version]
- Kim, E.S.; Kim, S.Y.; Lee, J.Y.; Han, J.H.; Sohn, T.S.; Son, H.S.; Moon, S.D. Identification and functional analysis of a novel CaSR mutation in a family with familial hypocalciuric hypercalcemia. J. Bone Miner. Metab. 2016, 34, 662–667. [Google Scholar] [CrossRef] [PubMed]
- Omori, H.; Kawabata, Y.; Yoshida, Y.; Nagamoto, Y.; Kawabata, F.; Nishimura, S.; Tabata, S. Oral expressions and functional analyses of the extracellular calcium-sensing receptor (CaSR) in chicken. Sci. Rep. 2022, 12, 17762. [Google Scholar] [CrossRef]
- Cheng, X.; Li, X.; Yang, M.; Zheng, C.; Li, H.; Qu, L.; Ning, Z. Genome-wide association study exploring the genetic architecture of eggshell speckles in laying hens. BMC Genom. 2023, 24, 704. [Google Scholar] [CrossRef]
- Bhat, R.; Chakraborty, M.; Mian, I.S.; Newman, S.A. Structural divergence in vertebrate phylogeny of a duplicated prototype galectin. Genome Biol. Evol. 2014, 6, 2721–2730. [Google Scholar] [CrossRef]
- Dai, M.; Zhu, S.; An, Z.; You, B.; Li, Z.; Yao, Y.; Nair, V.; Liao, M. Dissection of key factors correlating with H5N1 avian influenza virus driven inflammatory lung injury of chicken identified by single-cell analysis. PLoS Pathog. 2023, 19, e1011685. [Google Scholar] [CrossRef]
- Elsheimer-Matulova, M.; Polansky, O.; Seidlerova, Z.; Varmuzova, K.; Stepanova, H.; Fedr, R.; Rychlik, I. Interleukin 4 inducible 1 gene (IL4I1) is induced in chicken phagocytes by Salmonella Enteritidis infection. Vet. Res. 2020, 51, 67. [Google Scholar] [CrossRef]
- Guo, Y.; Jiang, R.; Su, A.; Tian, H.; Zhang, Y.; Li, W.; Tian, Y.; Li, K.; Sun, G.; Han, R.; et al. Identification of genes related to effects of stress on immune function in the spleen in a chicken stress model using transcriptome analysis. Mol. Immunol. 2020, 124, 180–189. [Google Scholar] [CrossRef]
- Guo, Y.; Su, A.; Tian, H.; Zhai, M.; Li, W.; Tian, Y.; Li, K.; Sun, G.; Jiang, R.; Han, R.; et al. Transcriptomic Analysis of Spleen Revealed Mechanism of Dexamethasone-Induced Immune Suppression in Chicks. Genes 2020, 11, 513. [Google Scholar] [CrossRef]
- Ohtsuki, M.; Hanafy, A.M.; Mori, M.; Sasanami, T. Involvement of interaction of ZP1 and ZPC in the formation of quail perivitelline membrane. Cell Tissue Res. 2004, 318, 565–570. [Google Scholar] [CrossRef]
- Yuan, P.; Li, R.; Li, D.; Zheng, L.; Ou, S.; Zhao, H.; Zhang, Q.; Wang, W. Novel mutation in the ZP1 gene and clinical implications. J. Assist. Reprod. Genet. 2019, 36, 741–747. [Google Scholar] [CrossRef] [PubMed]
- Zhao, H.; Wu, M.; Tang, X.; Li, Q.; Yi, X.; Zhao, W.; Sun, X. RNA-seq Based Transcriptome Analysis Reveals the Cross-Talk of Macrophage and Adipocyte of Chicken Subcutaneous Adipose Tissue during The Embryonic and Post-Hatch Period. Front. Immunol. 2022, 13, 889439. [Google Scholar] [CrossRef] [PubMed]
- Shinkai, A.; Yoshisue, H.; Koike, M.; Shoji, E.; Nakagawa, S.; Saito, A.; Takeda, T.; Imabeppu, S.; Kato, Y.; Hanai, N.; et al. A novel human CC chemokine, eotaxin-3, which is expressed in IL-4-stimulated vascular endothelial cells, exhibits potent activity toward eosinophils. J. Immunol. 1999, 163, 1602–1610. [Google Scholar] [CrossRef]








| Groups | Genome Resequencing | Transcriptome Sequencing | |||
|---|---|---|---|---|---|
| Liver | Stroma | SWF | SYF | ||
| High egg production (HEP) | n = 55 | n = 6 | n = 6 | n = 6 | n = 6 |
| Low egg production (LEP) | n = 55 | n = 6 | n = 6 | n = 6 | n = 5 |
| Red jungle fowl (RJF) | n = 17 | NA * | NA * | NA * | NA * |
| RJF vs. HEP | RJF vs. LEP | ||
|---|---|---|---|
| Gene | Fst | Gene | Fst |
| ENSGALG00000035230 | 0.735898 | TCF25 | 0.752545 |
| KCNQ3 | 0.726204 | PSD3 | 0.729954 |
| ENSGALG00000061329 | 0.725069 | KCNQ3 | 0.723179 |
| PLAA | 0.72476 | PLAA | 0.711402 |
| TCF25 | 0.687422 | ENSGALG00000000059 | 0.679133 |
| ENSGALG00000003605 | 0.686065 | MC1R | 0.679133 |
| ENSGALG00000013091 | 0.667164 | ENSGALG00000061329 | 0.654259 |
| PSD3 | 0.652438 | ENSGALG00000035230 | 0.643099 |
| MOG | 0.651331 | BECN1 | 0.626708 |
| SSBP2 | 0.640134 | PSME3 | 0.626708 |
| Liver | Stroma | ||||
|---|---|---|---|---|---|
| gene | log2FC | sig | gene | log2FC | sig |
| ENSGALG00010005847 | −4.56 | down | ENSGALG00010005680 | −5.10 | down |
| ATP13A5 | −4.55 | down | ENSGALG00010005332 | −4.03 | down |
| SPTBN5 | −4.41 | down | ENSGALG00010011634 | −4.00 | down |
| ENSGALG00010008882 | −4.32 | down | SAA | −3.79 | down |
| ENSGALG00010003262 | −4.30 | down | CXCL13 | −3.66 | down |
| DSC1 | 5.29 | up | MHCY44 | 4.18 | up |
| TRIM7.1 | 4.92 | up | CHIR1AB4 | 4.09 | up |
| CASR | 4.58 | up | CLPS | 3.66 | up |
| ENSGALG00010002949 | 4.13 | up | ENSGALG00010004778 | 3.63 | up |
| ELAPOR2 | 4.11 | up | LOC420808 | 3.55 | up |
| SWF | SYF | ||||
| gene | log2FC | sig | gene | log2FC | sig |
| ENSGALG00010003757 | −5.22 | down | ENSGALG00010003785 | −4.49 | down |
| SPIC | −4.46 | down | SPIC | −4.44 | down |
| ENSGALG00010011870 | −4.17 | down | ENSGALG00010003794 | −4.32 | down |
| LOC121110775 | −4.05 | down | ENSGALG00010003577 | −4.20 | down |
| ENSGALG00010003477 | −3.97 | down | ENSGALG00010003782 | −4.10 | down |
| ENSGALG00010000180 | 5.80 | up | LOC121113271 | 5.20 | up |
| ENSGALG00010007873 | 4.20 | up | ENSGALG00010000180 | 5.04 | up |
| LOC121113271 | 3.99 | up | ENSGALG00010002949 | 3.60 | up |
| ENSGALG00010004778 | 3.63 | up | ENSGALG00010007873 | 3.45 | up |
| ENSGALG00010000156 | 3.59 | up | GAD1 | 3.19 | up |
Disclaimer/Publisher’s Note: The statements, opinions and data contained in all publications are solely those of the individual author(s) and contributor(s) and not of MDPI and/or the editor(s). MDPI and/or the editor(s) disclaim responsibility for any injury to people or property resulting from any ideas, methods, instructions or products referred to in the content. |
© 2025 by the authors. Licensee MDPI, Basel, Switzerland. This article is an open access article distributed under the terms and conditions of the Creative Commons Attribution (CC BY) license (https://creativecommons.org/licenses/by/4.0/).
Share and Cite
Miao, X.; Huang, Z.; Liu, J.; Zhang, L.; Feng, Y.; Zhang, Y.; Li, D.; Ning, Z. Genomically Selected Genes Associated with a High Rate of Egg Production in Puan Panjiang Black-Bone Chickens. Animals 2025, 15, 363. https://doi.org/10.3390/ani15030363
Miao X, Huang Z, Liu J, Zhang L, Feng Y, Zhang Y, Li D, Ning Z. Genomically Selected Genes Associated with a High Rate of Egg Production in Puan Panjiang Black-Bone Chickens. Animals. 2025; 15(3):363. https://doi.org/10.3390/ani15030363
Chicago/Turabian StyleMiao, Xiaomeng, Zhiying Huang, Jia Liu, Li Zhang, Yulong Feng, Yalan Zhang, Diyan Li, and Zhonghua Ning. 2025. "Genomically Selected Genes Associated with a High Rate of Egg Production in Puan Panjiang Black-Bone Chickens" Animals 15, no. 3: 363. https://doi.org/10.3390/ani15030363
APA StyleMiao, X., Huang, Z., Liu, J., Zhang, L., Feng, Y., Zhang, Y., Li, D., & Ning, Z. (2025). Genomically Selected Genes Associated with a High Rate of Egg Production in Puan Panjiang Black-Bone Chickens. Animals, 15(3), 363. https://doi.org/10.3390/ani15030363

