Fecal Sample Surveillance of the Wildlife Virome in Central Italy: Insights from the Foreste Casentinesi National Park
Simple Summary
Abstract
1. Introduction
2. Materials and Methods
2.1. Foreste Casentinesi National Park (PNFC)
2.2. Sampling
2.3. Sample Processing
PCR Screening
2.4. Metagenomics Analysis
2.5. Bioinformatics
2.6. Phylogenetic Analysis
3. Results
3.1. Sample Collection and Pool Preparation
3.2. PCR Results
3.2.1. GenBank Submission and BLAST Analysis
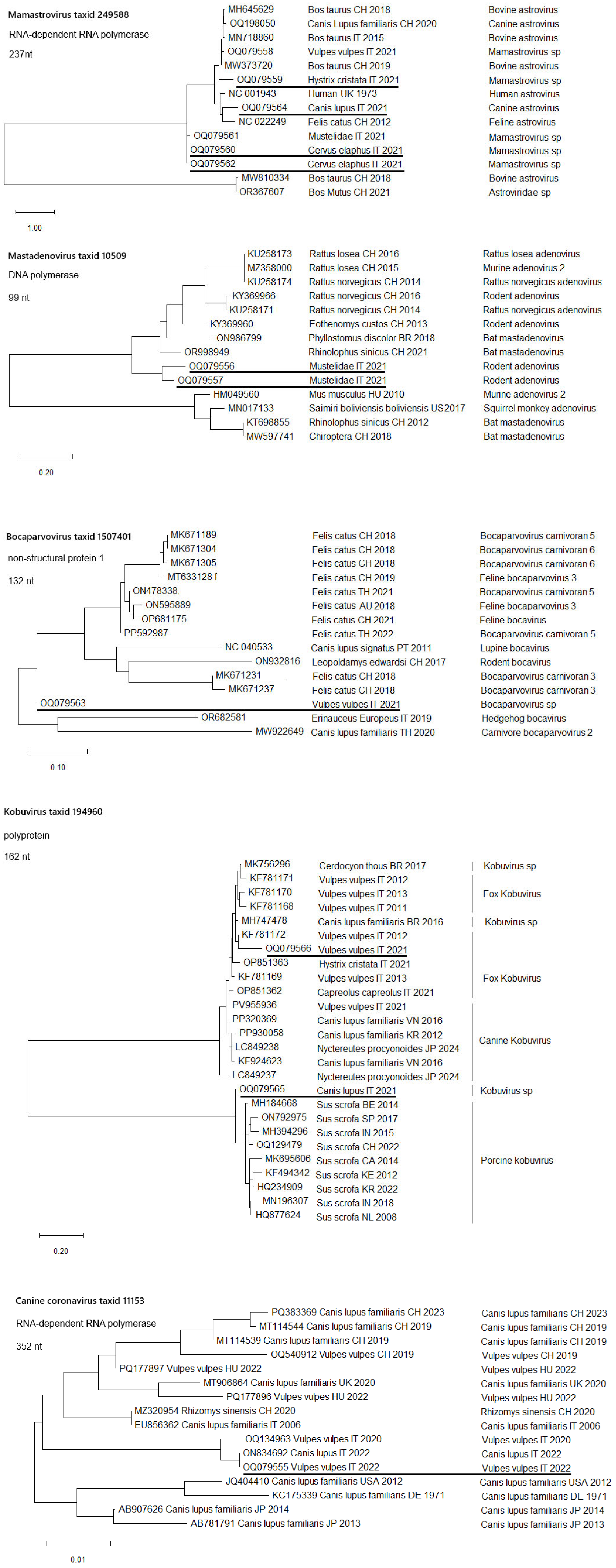
3.2.2. Phylogenetic Analysis
3.3. Metagenomic Analysis
In-Depth Bioinformatic Analysis
4. Discussion
4.1. Astroviridae
4.2. Picornaviridae
4.3. Adenoviridae
4.4. Parvoviridae
5. Conclusions
Author Contributions
Funding
Institutional Review Board Statement
Informed Consent Statement
Data Availability Statement
Acknowledgments
Conflicts of Interest
Abbreviations
| CPV | Canine parvovirus |
| CAdV-1 | Canine adenovirus type 1 |
| CDV | Canine distemper virus |
| BVDV | Bovine viral diarrhea virus |
| BPV | Bovine papillomavirus |
| CCoV | Canine circovirus |
| TTV1 and TTV2 | Torque teno viruses |
| AdV | Adenovirus |
| RAdV | Rodent Adenovirus |
| MAdV | Mastadenovirus |
| PMWS | Postweaning multisystemic wasting syndrome |
| RMAdV | Rodent Mastadenovirus |
| SqAdv | Squirrel adenovirus |
| CAsV | Canine astrovirus |
| BoV | Bokaviru |
| KoV | Kobuvirus |
| CaKoV | Canine Kobuvirus |
| CcAstV | Capreolus capreolus astrovirus |
| WMS | Wet Mink Syndrome |
| LAdV-1 | Lutrine adenovirus |
| PBV | Picobirnavirus |
| PCV | Porcine circovirus |
| PNFC | Parco Nazionale Foreste Casentinesi |
Appendix A
| AdV | PV | BoV | CV | TTV | V | AstV | CoV | PeV | BPV | MoV | Ref. | |
| Roe deer | AdV spp. | - | BPV spp. | - | - | KoV spp. | AstV spp. | CoV spp. | BVDV | BPV spp. | - | [19,53,83,84,85,86,87,88,89,90,91] |
| Fallow deer | AdV spp. | - | BPV spp. | - | - | KoV spp. | AstV spp. | CoV spp. | BVDV | BPV spp. | - | |
| Red deer | AdV spp. | - | BPV spp. | - | - | KoV spp. | AstV spp. | CoV spp. | BVDV | BPV spp. | - | |
| Red fox | CAdV 1,2 AdV spp. | CPV FPV | CBoV 1,2,3 BPV spp. | CCV | - | KoV spp. | AstV spp. | CoV spp. | - | - | CDV | [12,24,54,57,69,92,93,94,95,96,97,98,99] |
| Wolf | CAdV 1,2 AdV spp. | CPV FPV | LBoV CBoV 1,2,3 BPV spp. | CCV | - | KoV spp. | AstV spp. | CoV spp. | - | - | CDV | [24,58,68,69,93,99,100,101] |
| Badger | CAdV 1,2 AdV spp. | CPV FPV | BPV spp. | - | TTV 1,2 | KoV spp. | AstV spp. | CoV spp. | - | - | CDV | [67,69,76,92,95,102,103,104,105,106,107,108,109] |
| Small mustelids | CAdV 1,2 AdV spp. | CPV FPV | BPV spp. | - | TTV 1,2 | KoV spp. | AstV spp. | CoV spp. | - | - | CDV | |
| Porcupine | AdV spp. | - | BPV spp. | - | - | KoV spp. | AstV spp. | CoV spp. | - | - | - | [14,54,66,104,110,111] |
References
- Daszak, P.; Cunningham, A.A.; Hyatt, A.D. Emerging Infectious Diseases of Wildlife—Threats to Biodiversity and Human Health. Science 2000, 287, 443–449. [Google Scholar] [CrossRef]
- Kock, R. Drivers of Disease Emergence and Spread: Is Wildlife to Blame? Onderstepoort J. Vet. Res. 2014, 81, 1–4. [Google Scholar] [CrossRef]
- Mazzarone, V.; Ferretti, M.; Mattioli, L. Report Sulla Gestione Degli Ungulati in Toscana. In Proceedings of the La Gestione Degli Ungulati in Toscana dal 2000 al 2022, Fiesole, Italy, 29 May 2023. [Google Scholar]
- Shaheen, M.N.F. The Concept of One Health Applied to the Problem of Zoonotic Diseases. Rev. Med. Virol. 2022, 32, e2326. [Google Scholar] [CrossRef] [PubMed]
- Bradley, C.A.; Altizer, S. Urbanization and the Ecology of Wildlife Diseases. Trends Ecol. Evol. 2007, 22, 95–102. [Google Scholar] [CrossRef] [PubMed]
- Parrish, C.R.; Holmes, E.C.; Morens, D.M.; Park, E.-C.; Burke, D.S.; Calisher, C.H.; Laughlin, C.A.; Saif, L.J.; Daszak, P. Cross-Species Virus Transmission and the Emergence of New Epidemic Diseases. Microbiol. Mol. Biol. Rev. 2008, 72, 457–470. [Google Scholar] [CrossRef]
- Garcês, A.; Pires, I. Secrets of the Astute Red Fox (Vulpes vulpes, Linnaeus, 1758): An Inside-Ecosystem Secret Agent Serving One Health. Environments 2021, 8, 103. [Google Scholar] [CrossRef]
- Wobeser, G.A. Disease in Wild Animals; Springer: Berlin/Heidelberg, Germany, 2007; ISBN 978-3-540-48974-0. [Google Scholar]
- Breed, D.; Meyer, L.C.R.; Steyl, J.C.A.; Goddard, A.; Burroughs, R.; Kohn, T.A. Conserving Wildlife in a Changing World: Understanding Capture Myopathy—A Malignant Outcome of Stress during Capture and Translocation. Conserv. Physiol. 2019, 7, coz027. [Google Scholar] [CrossRef]
- Sarchese, V.; Fruci, P.; Palombieri, A.; Di Profio, F.; Robetto, S.; Ercolini, C.; Orusa, R.; Marsilio, F.; Martella, V.; Di Martino, B. Molecular Identification and Characterization of a Genotype 3 Hepatitis E Virus (HEV) Strain Detected in a Wolf Faecal Sample, Italy. Animals 2021, 11, 3465. [Google Scholar] [CrossRef]
- Li, L.; Shan, T.; Wang, C.; Côté, C.; Kolman, J.; Onions, D.; Gulland, F.M.D.; Delwart, E. The Fecal Viral Flora of California Sea Lions. J. Virol. 2011, 85, 9909–9917. [Google Scholar] [CrossRef] [PubMed]
- Bodewes, R.; Van Der Giessen, J.; Haagmans, B.L.; Osterhaus, A.D.M.E.; Smits, S.L. Identification of Multiple Novel Viruses, Including a Parvovirus and a Hepevirus, in Feces of Red Foxes. J. Virol. 2013, 87, 7758–7764. [Google Scholar] [CrossRef]
- Bergner, L.M.; Orton, R.J.; Da Silva Filipe, A.; Shaw, A.E.; Becker, D.J.; Tello, C.; Biek, R.; Streicker, D.G. Using Noninvasive Metagenomics to Characterize Viral Communities from Wildlife. Mol. Ecol. Resour. 2019, 19, 128–143. [Google Scholar] [CrossRef] [PubMed]
- Phan, T.G.; Kapusinszky, B.; Wang, C.; Rose, R.K.; Lipton, H.L.; Delwart, E.L. The Fecal Viral Flora of Wild Rodents. PLoS Pathog. 2011, 7, e1002218. [Google Scholar] [CrossRef]
- Ao, Y.; Xu, J.; Duan, Z. A Novel Cardiovirus Species Identified in Feces of Wild Himalayan Marmots. Infect. Genet. Evol. 2022, 103, 105347. [Google Scholar] [CrossRef]
- Arumugam, R.; Uli, J.E.; Annavi, G. A Review of the Application of Next Generation Sequencing (NGS) in Wild Terrestrial Vertebrate Research. ARRB 2019, 31, 1–9. [Google Scholar] [CrossRef]
- Mokili, J.L.; Rohwer, F.; Dutilh, B.E. Metagenomics and Future Perspectives in Virus Discovery. Curr. Opin. Virol. 2012, 2, 63–77. [Google Scholar] [CrossRef]
- Reuter, G.; Nemes, C.; Boros, Á.; Kapusinszky, B.; Delwart, E.; Pankovics, P. Astrovirus in Wild Boars (Sus scrofa) in Hungary. Arch. Virol. 2012, 157, 1143–1147. [Google Scholar] [CrossRef]
- Jamnikar-Ciglenecki, U.; Civnik, V.; Kirbis, A.; Kuhar, U. A Molecular Survey, Whole Genome Sequencing and Phylogenetic Analysis of Astroviruses from Roe Deer. BMC Vet. Res. 2020, 16, 68. [Google Scholar] [CrossRef]
- Tzipori, S.; Menzies, J.; Gray, E. Detection of Astrovirus in the Faeces of Red Deer. Vet. Rec. 1981, 108, 286. [Google Scholar] [CrossRef] [PubMed]
- Ganesh, B.; Masachessi, G.; Mladenova, Z. Animal Picobirnavirus. VirusDisease 2014, 25, 223–238. [Google Scholar] [CrossRef]
- Masachessi, G.; Martínez, L.C.; Giordano, M.O.; Barril, P.A.; Isa, B.M.; Ferreyra, L.; Villareal, D.; Carello, M.; Asis, C.; Nates, S.V. Picobirnavirus (PBV) Natural Hosts in Captivity and Virus Excretion Pattern in Infected Animals. Arch. Virol. 2007, 152, 989–998. [Google Scholar] [CrossRef] [PubMed]
- McInnes, J.C.; Alderman, R.; Deagle, B.E.; Lea, M.; Raymond, B.; Jarman, S.N. Optimised Scat Collection Protocols for Dietary DNA Metabarcoding in Vertebrates. Methods Ecol. Evol. 2017, 8, 192–202. [Google Scholar] [CrossRef]
- Whittaker, G.; Stout, A. Coronaviruses in Wild Canids: A Review of the Literature; Qeios: London, UK, 2022. [Google Scholar]
- Allison, A.B.; Kohler, D.J.; Fox, K.A.; Brown, J.D.; Gerhold, R.W.; Shearn-Bochsler, V.I.; Dubovi, E.J.; Parrish, C.R.; Holmes, E.C. Frequent Cross-Species Transmission of Parvoviruses among Diverse Carnivore Hosts. J. Virol. 2013, 87, 2342–2347. [Google Scholar] [CrossRef]
- Stallknecht, D.E. Impediments to Wildlife Disease Surveillance, Research, and Diagnostics. In Wildlife and Emerging Zoonotic Diseases: The Biology, Circumstances and Consequences of Cross-Species Transmission; Childs, J.E., Mackenzie, J.S., Richt, J.A., Eds.; Current Topics in Microbiology and Immunology; Springer: Berlin/Heidelberg, Germany, 2007; Volume 315, pp. 445–461. ISBN 978-3-540-70961-9. [Google Scholar]
- Ochola, G.O.; Li, B.; Obanda, V.; Ommeh, S.; Ochieng, H.; Yang, X.-L.; Onyuok, S.O.; Shi, Z.-L.; Agwanda, B.; Hu, B. Discovery of Novel DNA Viruses in Small Mammals from Kenya. Virol. Sin. 2022, 37, 491–502. [Google Scholar] [CrossRef]
- Wellehan, J.F.X.; Johnson, A.J.; Harrach, B.; Benkö, M.; Pessier, A.P.; Johnson, C.M.; Garner, M.M.; Childress, A.; Jacobson, E.R. Detection and Analysis of Six Lizard Adenoviruses by Consensus Primer PCR Provides Further Evidence of a Reptilian Origin for the Atadenoviruses. J. Virol. 2004, 78, 13366–13369. [Google Scholar] [CrossRef]
- Hu, R.L.; Huang, G.; Qiu, W.; Zhong, Z.H.; Xia, X.Z.; Yin, Z. Detection and Differentiation of CAV-1 and CAV-2 by Polymerase Chain Reaction. Vet. Res. Commun. 2001, 25, 77–84. [Google Scholar] [CrossRef]
- Schatzberg, S.J.; Haley, N.J.; Barr, S.C.; Parrish, C.; Steingold, S.; Summers, B.A.; Delahunta, A.; Kornegay, J.N.; Sharp, N.J.H. Polymerase Chain Reaction (PCR) Amplification of Parvoviral DNA from the Brains of Dogs and Cats with Cerebellar Hypoplasia. Wiley Online Libr. 2003, 17, 538–544. [Google Scholar] [CrossRef]
- Ndiana, L.A.; Lanave, G.; Desario, C.; Berjaoui, S.; Alfano, F.; Puglia, I.; Fusco, G.; Colaianni, M.L.; Vincifori, G.; Camarda, A.; et al. Circulation of Diverse Protoparvoviruses in Wild Carnivores, Italy. Transbound. Emerg. Dis. 2021, 68, 2489–2502. [Google Scholar] [CrossRef]
- Lau, S.K.P.; Woo, P.C.Y.; Yeung, H.C.; Teng, J.L.L.; Wu, Y.; Bai, R.; Fan, R.Y.Y.; Chan, K.H.; Yuen, K.Y. Identification and Characterization of Bocaviruses in Cats and Dogs Reveals a Novel Feline Bocavirus and a Novel Genetic Group of Canine Bocavirus. J. Gen. Virol. 2012, 93, 1573–1582. [Google Scholar] [CrossRef] [PubMed]
- Kapoor, A.; Mehta, N.; Dubovi, E.J.; Simmonds, P.; Govindasamy, L.; Medina, J.L.; Street, C.; Shields, S.; Ian Lipkin, W. Characterization of Novel Canine Bocaviruses and Their Association with Respiratory Disease. J. General. Virol. 2012, 93, 341–346. [Google Scholar] [CrossRef] [PubMed]
- Li, L.; Pesavento, P.A.; Leutenegger, C.M.; Estrada, M.; Coffey, L.L.; Naccache, S.N.; Samayoa, E.; Chiu, C.; Qiu, J.; Wang, C.; et al. A Novel Bocavirus in Canine Liver. Virol. J. 2013, 10, 54. [Google Scholar] [CrossRef] [PubMed]
- Conceição-Neto, N.; Godinho, R.; Álvares, F.; Yinda, C.K.; Deboutte, W.; Zeller, M.; Laenen, L.; Heylen, E.; Roque, S.; Petrucci-Fonseca, F.; et al. Viral Gut Metagenomics of Sympatric Wild and Domestic Canids, and Monitoring of Viruses: Insights from an Endangered Wolf Population. Ecol. Evol. 2017, 7, 4135–4146. [Google Scholar] [CrossRef]
- Balboni, A.; Urbani, L.; Delogu, M.; Musto, C.; Fontana, M.C.; Merialdi, G.; Lucifora, G.; Terrusi, A.; Dondi, F.; Battilani, M. Integrated Use of Molecular Techniques to Detect and Genetically Characterise Dna Viruses in Italian Wolves (Canis lupus italicus). Animals 2021, 11, 2198. [Google Scholar] [CrossRef]
- Segalés, J.; Martínez-Guinó, L.; Cortey, M.; Navarro, N.; Huerta, E.; Sibila, M.; Pujols, J.; Kekarainen, T. Retrospective Study on Swine Torque Teno Virus Genogroups 1 and 2 Infection from 1985 to 2005 in Spain. Vet. Microbiol. 2009, 134, 199–207. [Google Scholar] [CrossRef]
- Reuter, G.; Boldizsár, Á.; Pankovics, P. Complete Nucleotide and Amino Acid Sequences and Genetic Organization of Porcine Kobuvirus, a Member of a New Species in the Genus Kobuvirus, Family Picornaviridae. Arch. Virol. 2009, 154, 101–108. [Google Scholar] [CrossRef] [PubMed]
- Chu, D.K.W.; Poon, L.L.M.; Guan, Y.; Peiris, J.S.M. Novel Astroviruses in Insectivorous Bats. J. Virol. 2008, 82, 9107. [Google Scholar] [CrossRef] [PubMed]
- Chu, D.K.W.; Leung, C.Y.H.; Gilbert, M.; Joyner, P.H.; Ng, E.M.; Tse, T.M.; Guan, Y.; Peiris, J.S.M.; Poon, L.L.M. Avian Coronavirus in Wild Aquatic Birds. J. Virol. 2011, 85, 12815–12820. [Google Scholar] [CrossRef] [PubMed]
- Vilček, S.; Herring, A.J.; Herring, J.A.; Nettleton, P.F.; Lowings, J.P.; Paton, D.J. Pestiviruses Isolated from Pigs, Cattle and Sheep Can Be Allocated into at Least Three Genogroups Using Polymerase Chain Reaction and Restriction Endonuclease Analysis. Arch. Virol. 1994, 136, 309–323. [Google Scholar] [CrossRef]
- László, Z.; Pankovics, P.; Reuter, G.; Cságola, A.; Bálint, Á.; Albert, M.; Boros, Á. Multiple Types of Novel Enteric Bopiviruses (Picornaviridae) with the Possibility of Interspecies Transmission Identified from Cloven-Hoofed Domestic Livestock (Ovine, Caprine and Bovine) in Hungary. Viruses 2021, 13, 66. [Google Scholar] [CrossRef]
- Reyes, G.R.; Kim, J.P. Sequence-Independent, Single-Primer Amplification (SISPA) of Complex DNA Populations. Mol. Cell. Probes 1991, 5, 473–481. [Google Scholar] [CrossRef]
- Chrzastek, K.; Lee, D.; Smith, D.; Sharma, P.; Suarez, D.L.; Pantin-Jackwood, M.; Kapczynski, D.R. Use of Sequence-Independent, Single-Primer-Amplification (SISPA) for Rapid Detection, Identification, and Characterization of Avian RNA Viruses. Virology 2017, 509, 159–166. [Google Scholar] [CrossRef]
- Wood, D.E.; Lu, J.; Langmead, B. Improved Metagenomic Analysis with Kraken 2. Genome Biol. 2019, 20, 257. [Google Scholar] [CrossRef]
- Pacini, M.I.; Forzan, M.; Sgorbini, M.; Cingottini, D.; Mazzei, M. Metagenomic Analysis of the Fecal Virome in Wild Mammals Hospitalized in Pisa, Italy. Vet. Sci. 2025, 12, 820. [Google Scholar] [CrossRef] [PubMed]
- Saitou, N.; Nei, M. The Neighbor-Joining Method: A New Method for Reconstructing Phylogenetic Trees. Mol. Biol. Evol. 1987, 4, 406–425. [Google Scholar] [CrossRef]
- Tamura, K.; Nei, M. Estimation of the Number of Nucleotide Substitutions in the Control Region of Mitochondrial DNA in Humans and Chimpanzees. Mol. Biol. Evol. 1993, 10, 512–526. [Google Scholar] [CrossRef] [PubMed]
- Kumar, S.; Stecher, G.; Suleski, M.; Sanderford, M.; Sharma, S.; Tamura, K. MEGA12: Molecular Evolutionary Genetic Analysis Version 12 for Adaptive and Green Computing. Mol. Biol. Evol. 2024, 41, msae263. [Google Scholar] [CrossRef]
- Corsolini, S.; Burrini, L.; Focardi, S.; Lovari, S. How Can We Use the Red Fox as a Bioindicator of Organochlorines? Arch. Environ. Contam. Toxicol. 2000, 39, 547–556. [Google Scholar] [CrossRef] [PubMed]
- Campbell, S.J.; Ashley, W.; Gil-Fernandez, M.; Newsome, T.M.; Di Giallonardo, F.; Ortiz-Baez, A.S.; Mahar, J.E.; Towerton, A.L.; Gillings, M.; Holmes, E.C.; et al. Red Fox Viromes in Urban and Rural Landscapes. Virus Evol. 2020, 6, veaa065. [Google Scholar] [CrossRef]
- Moser, L.A.; Schultz-Cherry, S. Pathogenesis of Astrovirus Infection. Viral Immunol. 2005, 18, 4–10. [Google Scholar] [CrossRef]
- Smits, S.L.; Van Leeuwen, M.; Kuiken, T.; Hammer, A.S.; Simon, J.H.; Osterhaus, A.D.M.E. Identification and Characterization of Deer Astroviruses. J. Gen. Virol. 2010, 91, 2719–2722. [Google Scholar] [CrossRef]
- Hu, B.; Chmura, A.A.; Li, J.; Zhu, G.; Desmond, J.S.; Zhang, Y.; Zhang, W.; Epstein, J.H.; Daszak, P.; Shi, Z. Detection of Diverse Novel Astroviruses from Small Mammals in China. J. General. Virol. 2014, 95, 2442–2449. [Google Scholar] [CrossRef]
- Jakubczak, A.; Kowalczyk, M.; Mazurkiewicz, I.; Kondracki, M. Detection of Mink Astrovirus in Poland and Further Phylogenetic Comparison with Other European and Canadian Astroviruses. Virus Genes 2021, 57, 258–265. [Google Scholar] [CrossRef]
- Di Martino, B.; Di Profio, F.; Melegari, I.; Di Felice, E.; Robetto, S.; Guidetti, C.; Orusa, R.; Martella, V.; Marsilio, F. Molecular Detection of Kobuviruses in European Roe Deer (Capreolus capreolus) in Italy. Arch. Virol. 2015, 160, 2083–2086. [Google Scholar] [CrossRef] [PubMed]
- Di Martino, B.; Di Profio, F.; Melegari, I.; Robetto, S.; Di Felice, E.; Orusa, R.; Marsilio, F. Molecular Evidence of Kobuviruses in Free-Ranging Red Foxes (Vulpes vulpes). Arch. Virol. 2014, 159, 1803–1806. [Google Scholar] [CrossRef] [PubMed]
- Melegari, I.; Sarchese, V.; Di Profio, F.; Robetto, S.; Carella, E.; Bermudez Sanchez, S.; Orusa, R.; Martella, V.; Marsilio, F.; Di Martino, B. First Molecular Identification of Kobuviruses in Wolves (Canis lupus) in Italy. Arch. Virol. 2018, 163, 509–513. [Google Scholar] [CrossRef]
- Reuter, G.; Egyed, L. Bovine Kobuvirus in Europe. Emerg. Infect. Dis. 2009, 15, 822–823. [Google Scholar] [CrossRef] [PubMed]
- Reuter, G.; Boros, Á.; Pankovics, P. Kobuviruses—A Comprehensive Review. Rev. Med. Virol. 2011, 21, 32–41. [Google Scholar] [CrossRef]
- Everest, D.J.; Shuttleworth, C.M.; Stidworthy, M.F.; Grierson, S.S.; Duff, J.P.; Kenward, R.E. Adenovirus: An Emerging Factor in Red Squirrel Sciurus vulgaris Conservation. Mammal Rev. 2014, 44, 225–233. [Google Scholar] [CrossRef]
- Martínez-Jiménez, D.; Graham, D.; Couper, D.; Benkö, M.; Schöniger, S.; Gurnell, J.; Sainsbury, A.W. Epizootiology and Pathologic Findings Associated with A Newly Described Adenovirus in the Red Squirrel, Sciurus vulgaris. J. Wildl. Dis. 2011, 47, 442–454. [Google Scholar] [CrossRef][Green Version]
- Romeo, C.; Ferrari, N.; Rossi, C.; Everest, D.J.; Grierson, S.S.; Lanfranchi, P.; Martinoli, A.; Saino, N.; Wauters, L.A.; Hauffe, H.C. Ljungan Virus and an Adenovirus in Italian Squirrel Populations. J. Wildl. Dis. 2014, 50, 409–411. [Google Scholar] [CrossRef]
- Côrte-Real, J.V.; Lopes, A.M.; Rebelo, H.; Paulo Lopes, J.; Amorim, F.; Pita, R.; Correia, J.; Melo, P.; Beja, P.; José Esteves, P.; et al. Adenovirus Emergence in a Red Squirrel (Sciurus vulgaris) in Iberian Peninsula. Transbound. Emerg. Dis. 2020, 67, 2300–2306. [Google Scholar] [CrossRef]
- Everest, D.J.; Shuttleworth, C.M.; Grierson, S.S.; Dastjerdi, A.; Stidworthy, M.F.; Duff, J.P.; Higgins, R.J.; Mill, A.; Chantrey, J. The Implications of Significant Adenovirus Infection in UK Captive Red Squirrel (Sciurus vulgaris) Collections: How Histological Screening Can Aid Applied Conservation Management. Mamm. Biol. 2018, 88, 123–129. [Google Scholar] [CrossRef]
- Wernike, K.; Wylezich, C.; Höper, D.; Schneider, J.; Lurz, P.W.W.; Meredith, A.; Milne, E.; Beer, M.; Ulrich, R.G. Widespread Occurrence of Squirrel Adenovirus 1 in Red and Grey Squirrels in Scotland Detected by a Novel Real-Time PCR Assay. Virus Research 2018, 257, 113–118. [Google Scholar] [CrossRef]
- Walker, D.; Gregory, W.F.; Turnbull, D.; Rocchi, M.; Meredith, A.L.; Philbey, A.W.; Sharp, C.P. Novel Adenoviruses Detected in British Mustelids, Including a Unique Aviadenovirus in the Tissues of Pine Martens (Martes martes). J. Med. Microbiol. 2017, 66, 1177–1182. [Google Scholar] [CrossRef]
- Molnar, B.; Duchamp, C.; Möstl, K.; Diehl, P.-A.; Betschart, B. Comparative Survey of Canine Parvovirus, Canine Distemper Virus and Canine Enteric Coronavirus Infection in Free-Ranging Wolves of Central Italy and South-Eastern France. Eur. J. Wildl. Res. 2014, 60, 613–624. [Google Scholar] [CrossRef]
- Calatayud, O.; Esperón, F.; Velarde, R.; Oleaga, Á.; Llaneza, L.; Ribas, A.; Negre, N.; Torre, A.; Rodríguez, A.; Millán, J. Genetic Characterization of Carnivore Parvoviruses in Spanish Wildlife Reveals Domestic Dog and Cat-related Sequences. Transbound. Emerg. Dis. 2020, 67, 626–634. [Google Scholar] [CrossRef] [PubMed]
- Truyen, U.; Müller, T.; Heidrich, R.; Tackmann, K.; Carmichael, L.E. Survey on Viral Pathogens in Wild Red Foxes (Vulpes vulpes) in Germany with Emphasis on Parvoviruses and Analysis of a DNA Sequence from a Red Fox Parvovirus. Epidemiol. Infect. 1998, 121, 433–440. [Google Scholar] [CrossRef]
- Amoroso, M.G.; Di Concilio, D.; D’Alessio, N.; Veneziano, V.; Galiero, G.; Fusco, G. Canine Parvovirus and Pseudorabies Virus Coinfection as a Cause of Death in a Wolf (Canis lupus) from Southern Italy. Vet. Med. Sci. 2020, 6, 600–605. [Google Scholar] [CrossRef]
- Canuti, M.; Todd, M.; Monteiro, P.; Van Osch, K.; Weir, R.; Schwantje, H.; Britton, A.P.; Lang, A.S. Ecology and Infection Dynamics of Multi-Host Amdoparvoviral and Protoparvoviral Carnivore Pathogens. Pathogens 2020, 9, 124. [Google Scholar] [CrossRef]
- Hoelzer, K.; Parrish, C.R. The Emergence of Parvoviruses of Carnivores. Vet. Res. 2010, 41, 39. [Google Scholar] [CrossRef]
- Sobrino, R.; Arnal, M.C.; Luco, D.F.; Gortázar, C. Prevalence of Antibodies against Canine Distemper Virus and Canine Parvovirus among Foxes and Wolves from Spain. Vet. Microbiol. 2008, 126, 251–256. [Google Scholar] [CrossRef]
- Berns, K.I.; Giraud, C. Biology of Adeno-Associated Virus. In Adeno-Associated Virus (AAV) Vectors in Gene Therapy; Berns, K.I., Giraud, C., Eds.; Current Topics in Microbiology and Immunology; Springer: Berlin/Heidelberg, Germany, 1996; Volume 218, pp. 1–23. ISBN 978-3-642-80209-6. [Google Scholar]
- Van Den Brand, J.M.A.; Van Leeuwen, M.; Schapendonk, C.M.; Simon, J.H.; Haagmans, B.L.; Osterhaus, A.D.M.E.; Smits, S.L. Metagenomic Analysis of the Viral Flora of Pine Marten and European Badger Feces. J. Virol. 2012, 86, 2360–2365. [Google Scholar] [CrossRef] [PubMed]
- Zhou, F.; Sun, H.; Wang, Y. Porcine Bocavirus: Achievements in the Past Five Years. Viruses 2014, 6, 4946–4960. [Google Scholar] [CrossRef]
- Yang, S.; Wang, Y.; Li, W.; Fan, Z.; Jiang, L.; Lin, Y.; Fu, X.; Shen, Q.; Sun, Z.; Wang, X.; et al. A Novel Bocavirus from Domestic Mink, China. Virus Genes 2016, 52, 887–890. [Google Scholar] [CrossRef]
- Manteufel, J.; Truyen, U. Animal Bocaviruses: A Brief Review. Intervirology 2008, 51, 328–334. [Google Scholar] [CrossRef]
- Niu, J.; Yi, S.; Wang, H.; Dong, G.; Zhao, Y.; Guo, Y.; Dong, H.; Wang, K.; Hu, G. Complete Genome Sequence Analysis of Canine Bocavirus 1 Identified for the First Time in Domestic Cats. Arch. Virol. 2019, 164, 601–605. [Google Scholar] [CrossRef]
- Pacini, M.I.; Mazzei, M.; Sgorbini, M.; D’Alfonso, R.; Papini, R.A. A One-Year Retrospective Analysis of Viral and Parasitological Agents in Wildlife Animals Admitted to a First Aid Hospital. Animals 2023, 13, 931. [Google Scholar] [CrossRef] [PubMed]
- Karlsson, O.E.; Belák, S.; Granberg, F. The Effect of Preprocessing by Sequence-Independent, Single-Primer Amplification (SISPA) on Metagenomic Detection of Viruses. Biosecur. Bioterror. Biodef. Strategy Pract. Sci. 2013, 11, S227–S234. [Google Scholar] [CrossRef] [PubMed]
- Tsunemitsu, H.; el-Kanawati, Z.R.; Smith, D.R.; Reed, H.H.; Saif, L.J. Isolation of Coronaviruses Antigenically Indistinguishable from Bovine Coronavirus from Wild Ruminants with Diarrhea. J. Clin. Microbiol. 1995, 33, 3264–3269. [Google Scholar] [CrossRef]
- Olde Riekerink, R.G.M.; Dominici, A.; Barkema, H.W.; De Smit, A.J. Seroprevalence of Pestivirus in Four Species of Alpine Wild Ungulates in the High Valley of Susa, Italy. Vet. Microbiol. 2005, 108, 297–303. [Google Scholar] [CrossRef]
- Huaman, J.L.; Pacioni, C.; Sarker, S.; Doyle, M.; Forsyth, D.M.; Pople, A.; Carvalho, T.G.; Helbig, K.J. Novel Picornavirus Detected in Wild Deer: Identification, Genomic Characterisation, and Prevalence in Australia. Viruses 2021, 13, 2412. [Google Scholar] [CrossRef]
- Palombieri, A.; Fruci, P.; Di Profio, F.; Sarchese, V.; Robetto, S.; Martella, V.; Di Martino, B. Detection and Characterization of Bopiviruses in Domestic and Wild Ruminants. Transbounding Emerg. Dis. 2022, 69, 3972–3978. [Google Scholar] [CrossRef]
- Woods, L.W.; Hanley, R.S.; Chiu, P.H.; Lehmkuhl, H.D.; Nordhausen, R.W.; Stillian, M.H.; Swift, P.K. Lesions and Transmission of Experimental Adenovirus Hemorrhagic Disease in Black-Tailed Deer Fawns. Vet. Pathol. 1999, 36, 100–110. [Google Scholar] [CrossRef]
- Ridpath, J.F.; Neill, J.D.; Palmer, M.V.; Bauermann, F.V.; Falkenberg, S.M.; Wolff, P.L. Isolation and Characterization of a Novel Cervid Adenovirus from White-Tailed Deer (Odocoileus virginianus) Fawns in a Captive Herd. Virus Res. 2017, 238, 198–203. [Google Scholar] [CrossRef]
- Dastjerdi, A.; Jeckel, S.; Davies, H.; Irving, J.; Longue, C.; Plummer, C.; Vidovszky, M.Z.; Harrach, B.; Chantrey, J.; Martineau, H.; et al. Novel Adenovirus Associated with Necrotizing Bronchiolitis in a Captive Reindeer (Rangifer tarandus). Transbounding Emerg. Dis. 2022, 69, 3097–3102. [Google Scholar] [CrossRef]
- Dai, Z.; Wang, H.; Yang, S.; Shen, Q.; Wang, X.; Zhou, T.; Feng, Z.; Zhang, W. Identification and Characterization of a Novel Bocaparvovirus in Tufted Deer (Elaphodus cephalophus) in China. Arch. Virol. 2022, 167, 201–206. [Google Scholar] [CrossRef]
- Casaubon, J.; Vogt, H.-R.; Stalder, H.; Hug, C.; Ryser-Degiorgis, M.-P. Bovine Viral Diarrhea Virus in Free-Ranging Wild Ruminants in Switzerland: Low Prevalence of Infection despite Regular Interactions with Domestic Livestock. BMC Vet. Res. 2012, 8, 204. [Google Scholar] [CrossRef]
- Bodewes, R.; Ruiz-Gonzalez, A.; Schapendonk, C.M.; Van Den Brand, J.M.; Osterhaus, A.D.; Smits, S.L. Viral Metagenomic Analysis of Feces of Wild Small Carnivores. Virol. J. 2014, 11, 89. [Google Scholar] [CrossRef]
- Olarte-Castillo, X.A.; Heeger, F.; Mazzoni, C.J.; Greenwood, A.D.; Fyumagwa, R.; Moehlman, P.D.; Hofer, H.; East, M.L. Molecular Characterization of Canine Kobuvirus in Wild Carnivores and the Domestic Dog in Africa. Virology 2015, 477, 89–97. [Google Scholar] [CrossRef]
- Balboni, A.; Verin, R.; Morandi, F.; Poli, A.; Prosperi, S.; Battilani, M. Molecular Epidemiology of Canine Adenovirus Type 1 and Type 2 in Free-Ranging Red Foxes (Vulpes vulpes) in Italy. Vet. Microbiol. 2013, 162, 551–557. [Google Scholar] [CrossRef]
- Rosa, G.M.; Santos, N.; Grøndahl-Rosado, R.; Fonseca, F.P.; Tavares, L.; Neto, I.; Cartaxeiro, C.; Duarte, A. Unveiling Patterns of Viral Pathogen Infection in Free-Ranging Carnivores of Northern Portugal Using a Complementary Methodological Approach. Comp. Immunol. Microbiol. Infect. Dis. 2020, 69, 101432. [Google Scholar] [CrossRef]
- Martella, V.; Pratelli, A.; Cirone, F.; Zizzo, N.; Decaro, N.; Tinelli, A.; Foti, M.; Buonavoglia, C. Detection and Genetic Characterization of Canine Distemper Virus (CDV) from Free-Ranging Red Foxes in Italy. Mol. Cell. Probes 2002, 16, 77–83. [Google Scholar] [CrossRef]
- Walker, D.; Abbondati, E.; Cox, A.L.; Mitchell, G.B.B.; Pizzi, R.; Sharp, C.P.; Philbey, A.W. Infectious Canine Hepatitis in Red Foxes (Vulpes vulpes) in Wildlife Rescue Centres in the UK. Vet. Rec. 2016, 178, 421. [Google Scholar] [CrossRef]
- Verin, R.; Forzan, M.; Schulze, C.; Rocchigiani, G.; Balboni, A.; Poli, A.; Mazzei, M. Multicentric Molecular and Pathologic Study on Canine Adenovirus Type 1 in Red Foxes (Vulpes vulpes) in Three European Countries. J. Wildl. Dis. 2019, 55, 935. [Google Scholar] [CrossRef]
- Åkerstedt, J.; Lillehaug, A.; Larsen, I.-L.; Eide, N.E.; Arnemo, J.M.; Handeland, K. Serosurvey for Canine Distemper Virus, Canine Adenovirus, Leptospira interrogans, And Toxoplasma gondii in Free-Ranging Canids in Scandinavia and Svalbard. J. Wildl. Dis. 2010, 46, 474–480. [Google Scholar] [CrossRef]
- Martinello, F.; Galuppo, F.; Ostanello, F.; Guberti, V.; Prosperi, S. Detection of Canine Parvovirus in Wolves from Italy. J. Wildl. Dis. 1997, 33, 628–631. [Google Scholar] [CrossRef] [PubMed]
- Millán, J.; López-Bao, J.V.; García, E.J.; Oleaga, Á.; Llaneza, L.; Palacios, V.; De La Torre, A.; Rodríguez, A.; Dubovi, E.J.; Esperón, F. Patterns of Exposure of Iberian Wolves (Canis lupus) to Canine Viruses in Human-Dominated Landscapes. EcoHealth 2016, 13, 123–134. [Google Scholar] [CrossRef] [PubMed]
- Smits, S.L.; Raj, V.S.; Oduber, M.D.; Schapendonk, C.M.E.; Bodewes, R.; Provacia, L.; Stittelaar, K.J.; Osterhaus, A.D.M.E.; Haagmans, B.L. Metagenomic Analysis of the Ferret Fecal Viral Flora. PLoS ONE 2013, 8, e71595. [Google Scholar] [CrossRef]
- Stout, A.E.; Guo, Q.; Millet, J.K.; De Matos, R.; Whittaker, G.R. Coronaviruses Associated with the Superfamily Musteloidea. mBio 2021, 12, e02873-20. [Google Scholar] [CrossRef]
- Bourque, L.; Nielsen, O.; Jager, M.; Ojkic, D.; Provost, C.; Gagnon, C.A.; Lockerbie, B.; Snyman, H.; Stevens, B.; Needle, D.; et al. In Situ Hybridization and Virus Characterization of Skunk Adenovirus in North American Wildlife Reveals Multisystemic Infections in A Broad Range of Hosts. J. Wildl. Dis. 2022, 58, 356–367. [Google Scholar] [CrossRef] [PubMed]
- Di Sabatino, D.; Di Francesco, G.; Zaccaria, G.; Malatesta, D.; Brugnola, L.; Marcacci, M.; Portanti, O.; De Massis, F.; Savini, G.; Teodori, L.; et al. Lethal Distemper in Badgers (Meles meles) Following Epidemic in Dogs and Wolves. Infect. Genet. Evol. 2016, 46, 130–137. [Google Scholar] [CrossRef]
- Birch, J.M.; Ullman, K.; Struve, T.; Agger, J.F.; Hammer, A.S.; Leijon, M.; Jensen, H.E. Investigation of the Viral and Bacterial Microbiota in Intestinal Samples from Mink (Neovison vison) with Pre-Weaning Diarrhea Syndrome Using next Generation Sequencing. PLoS ONE 2018, 13, e0205890. [Google Scholar] [CrossRef]
- Williams, B.H.; Burek Huntington, K.; Miller, M. Mustelids. In Pathology of Wildlife and Zoo Animals; Elsevier: Amsterdam, The Netherlands, 2018; pp. 287–304. ISBN 978-0-12-805306-5. [Google Scholar]
- Lempp, C.; Jungwirth, N.; Grilo, M.L.; Reckendorf, A.; Ulrich, A.; Van Neer, A.; Bodewes, R.; Pfankuche, V.M.; Bauer, C.; Osterhaus, A.D.M.E.; et al. Pathological Findings in the Red Fox (Vulpes vulpes), Stone Marten (Martes foina) and Raccoon Dog (Nyctereutes procyonoides), with Special Emphasis on Infectious and Zoonotic Agents in Northern Germany. PLoS ONE 2017, 12, e0175469. [Google Scholar] [CrossRef] [PubMed]
- Park, N.Y.; Lee, M.C.; Kurkure, N.V.; Cho, H.S. Canine Adenovirus Type 1 Infection of a Eurasian River Otter (Lutra lutra). Vet. Pathol. 2007, 44, 536–539. [Google Scholar] [CrossRef] [PubMed]
- Gao, Y.; He, W.; Fu, J.; Li, Y.; He, H.; Chen, Q. Epidemiological Evidence for Fecal-Oral Transmission of Murine Kobuvirus. Front. Public Health 2022, 10, 865605. [Google Scholar] [CrossRef] [PubMed]
- Balik, S.; Bunting, E.; Dubovi, E.; Renshaw, R.; Childs-Sanford, S. Detection of Skunk Adenovirus 1 in Two North American Porcupines (Erethizon dorsatum) with Respiratory Disease. J. Zoo Wildl. Med. 2020, 50, 1012. [Google Scholar] [CrossRef]


| 5′-3′ Primer Forward | 5′-3′ Primer Reverse | Reference | |
|---|---|---|---|
| Adenovirus spp. | 1° round: TNMGNGGNGGNMGNTGYTAYCC 2° round: GTDGCRAANSHNCCRTABARNGMRT | 1° round: GTDGCRAANSHNCCRTABARNGMRTT 2° round: CCANCCBCDRTTRTGNARNGTRA | [28] |
| CAdV 1,2 | CGCGCTGAACATTACTACCTTGTC | CCTAGAGCACTTCGTGTCCGCTT | [29] |
| CPV | ACAAGATAAAAGACGTGGTGTAACTCAA | CAACCTCAGCTGGTCTCATAATAGT | [30] |
| FPV/CPV | ACAAGATAAAAGACGTGGTGTAACTCAA | CAACCTCAGCTGGTCTCATAATAGT | [31] |
| Bocavirus spp. | GCCAGCACNGGNAARACMAA | CATNAGNCAYTCYTCCCACCA | [32] |
| CBov 1 | 1° round: CARTGGTAYGCTCCMATYTTTAA 2° round: TGGTAYGCTCCMATYTTTAAYGG | 1° round: TGGCTCCCGTCACAAAAKATRTG 2° round: GCTCCCGTCACAAAAKATRTGAAC | [33] |
| CBoV 2 | AGGTCGGCCACTGGCTGT | CAGCTTAACGGCATTCACTA | [32] |
| CBoV 3 | 1° round: CAGATTTGGGGGTCCTGCAT 2° round: ATGCCGTCACCAATCCACAT | 1° round: GCACTGTCTGCGCTGAAAAA 2° round: AGCTTGTGGTGGACAGTAGC | [34] |
| LBoV | AGACCAGATGCTCCACATGG | TGCCTGCCACGGATTGTACC | [35] |
| Canine CV | CTGAAAGATAAAGGCCTCTCGCT | AGGGGGGTGAACAGGTAAACG | [36] |
| TTV1 | CGGGTTCAGGAGGCTCAAT | GCCATTCGGAACTGCACTTACT | [37] |
| TTV2 | TCATGACAGGGTTCACCGGA | CGTCTGCGCACTTACTTATATACTCTA | [37] |
| Kobuvirus spp. | TGGAYTACAAGTGTTTTGATGC | ATGTTGTTRATGATGGTGTTGA | [38] |
| Astrovirus spp. | 1° round a: GARTTYGATTGGRCKCGKTAYGA 1° round b: GARTTYGATTGGRCKAGGTAYGA 2° round a: CGKTAYGATGGKACKATHCC 2° round b: AGGTAYGATGGKACKATHCC | GGYTTKACCCACATNCCRAA | [39] |
| Coronavirus spp. | 1° round: GGKTGGGAYTAYCCKAARTG 2° round: GGTTGGGACTATCCTAAGTGTGA | 1° round: TGYTGTSWRCARAAYTCRTG 2° round: CCATCATCAGATAGAATCATCAT | [40] |
| BVDV | ATGCCCWTAGTAGGACTAGCA | TCAACTCCATGTGCCATGTAC | [41] |
| Bopivirus spp. | CTGRGCAAGTTCACCAACAA | GTCCATGACAGGGTGAATCA | [42] |
| CDV | ACTTCCGCGATCTCCACTGG | GCTCCACTGCATCTGTATGG | [35] |
| Virus | Host | Genbank | Reference Sequence | Ident % (QueryCov%) | E Value |
|---|---|---|---|---|---|
| CPV | Red Fox | CPV/fox/169/IT OQ079554 | Canine parvovirus 2c MF177262.1 | 84,83% (97%) | 6e-31 |
| CCoV | Red Fox | CCoV/fox/208/IT OQ079555 | Canine coronavirus ON834692.1 | 100.00% (100%) | 0.0 |
| AdV | Small mustelids | RAdV/mustelidae/878/IT OQ079556 | Rodent adenovirus KY369960.1 | 75.91% (100%) | 1e-49 |
| Small mustelids | RAdV/mustelidae/888/IT OQ079557 | Rodent adenovirus KY369960.1 | 74.74% (99%) | 1e-42 | |
| AstV | Red Fox | Mastv/fox/46/IT OQ079558 | Bovine astrovirus MW373720.1 | 90.82% (100%) | 7e-155 |
| Porcupine | Mastv/porcupine/484/IT OQ079559 | Mamastrovirus 3 MH399894.1 | 91,27% (100%) | 2e-156 | |
| Cervo | Mastv/reddeer/707/IT OQ079560 | Murine astrovirus JQ408746.1 | 88.49% (99%) | 9e-128 | |
| Small mustelids | Mastv/mustelidae/883/IT OQ079561 | Murine astrovirus JQ408746.1 | 87.95% (100%) | 3e-81 | |
| Red Deer | Mastv/redeer/885/IT OQ079562 | Murine astrovirus JQ408746.1 | 88.56% (100%) | 7e-129 | |
| Wolf | CAsV/wolf/481/IT OQ079564 | Canine astrovirus OQ198039 | 88.80% (100%) | 3e-133 | |
| BoV | Red Fox | BoV/fox/171/IT OQ079563 | Bocaparvovirus carnivoran5 PP592987 | 88.55% (99%) | 3-e83 |
| KoV | Wolf | Kov/wolf/525/IT OQ079565 | Porcine kobuvirus MH184668.1 | 93.30% (99%) | 8e-88 |
| Red Fox | Kov/fox/88/IT OQ079566 | Fox kobuvirus KF781172.1 | 92.49% (100%) | 5e-63 |
| Pool Number | N° of Sequences | Classified Sequences * (%) | Unclassified Sequences * (%) | Bacteria Sequences * (%) | Viral Sequences * (%) |
|---|---|---|---|---|---|
| 1 | 1.86 × 107 | 21 | 79 | 76 | 2 |
| 2 | 1.79 × 107 | 29 | 72 | 92 | 1 |
| 3 | 2.17 × 107 | 26 | 74 | 89 | 0.7 |
| 4 | 2.18 × 107 | 59 | 41 | 98 | 0.4 |
| Pool Number | Genbank | Ref-Seq | n° Reads | n° Nucleotide | Pairwise Identity | E Value |
|---|---|---|---|---|---|---|
| 1 | PX314117 | Porcine picobirnavirus MW978536.1 | 213 | 467 | 100% | 0.0 |
| PX314118 | Rodent circovirus KY370041.1 | 7 | 480 | 89.97% | 1e-145 | |
| PX314119 | Anelloviridae spp. MF346362.1 | 2 | 427 | 99.77% | 0.0 | |
| 2 | PX314120 | Fox adeno-associated virus KC878874 | 28 | 1288 | 100% | 0.0 |
| PX314121 PX314122 PX314123 | Red squirrel adenovirus-1 NC_035207 | 27 | 2129 | 69.66% 88.58% 100 | 1e-24 1e-177 0 | |
| PX314124 | Pigeon adenovirus NC024474 | 17 | 319 | 100% | 2e-104 | |
| PX314125 PX314126 PX314127 | Torqueteno felis virus MT538010 | 25 | 779 | 92.21% 98.06% 70.71% | 4e-51 7e-67 2e-30 | |
| 3 | PX314128 PX314129 | Porcine circo-like virus JF713717 | 31 | 1759 | 90.90% 98.15% | 0.0 0.0 |
Disclaimer/Publisher’s Note: The statements, opinions and data contained in all publications are solely those of the individual author(s) and contributor(s) and not of MDPI and/or the editor(s). MDPI and/or the editor(s) disclaim responsibility for any injury to people or property resulting from any ideas, methods, instructions or products referred to in the content. |
© 2025 by the authors. Licensee MDPI, Basel, Switzerland. This article is an open access article distributed under the terms and conditions of the Creative Commons Attribution (CC BY) license (https://creativecommons.org/licenses/by/4.0/).
Share and Cite
Pacini, M.I.; Forzan, M.; Mazzei, M. Fecal Sample Surveillance of the Wildlife Virome in Central Italy: Insights from the Foreste Casentinesi National Park. Animals 2025, 15, 3378. https://doi.org/10.3390/ani15233378
Pacini MI, Forzan M, Mazzei M. Fecal Sample Surveillance of the Wildlife Virome in Central Italy: Insights from the Foreste Casentinesi National Park. Animals. 2025; 15(23):3378. https://doi.org/10.3390/ani15233378
Chicago/Turabian StylePacini, Maria Irene, Mario Forzan, and Maurizio Mazzei. 2025. "Fecal Sample Surveillance of the Wildlife Virome in Central Italy: Insights from the Foreste Casentinesi National Park" Animals 15, no. 23: 3378. https://doi.org/10.3390/ani15233378
APA StylePacini, M. I., Forzan, M., & Mazzei, M. (2025). Fecal Sample Surveillance of the Wildlife Virome in Central Italy: Insights from the Foreste Casentinesi National Park. Animals, 15(23), 3378. https://doi.org/10.3390/ani15233378

