Exploring the Rumen Microbiota and Serum Metabolite Profile of Hainan Black Goats with Different Body Weights before Weaning
Abstract
Simple Summary
Abstract
1. Introduction
2. Materials and Methods
2.1. Experimental Design, Animals, and Sample Collection
2.2. Hematoxylin and Eosin (H&E) Staining
2.3. Rumen Fermentation Parameters
2.4. DNA Extraction, 16S rRNA Sequencing, and 16S rRNA Data Processing
2.5. Serum Biochemistry Indices
2.6. Serum Metabolome
2.7. Correlation Analysis
2.8. Statistical Analysis
3. Results
3.1. Rumen Fermentation Parameters of Goat Kids
3.2. The Difference in the Rumen Morphology of the Goat Kids
3.3. Serum Biochemical Indicators of the Goat Kids
3.4. Rumen Microbiota Sequencing and Composition
3.5. Comparison of the Rumen Microbiota between Goat Kids with Different Body Weights
3.6. Correlation Analysis of Rumen Microbiota and Rumen Fermentation Parameters, Rumen Morphology, and Serum Biochemical Indicators
3.7. Differences in the Serum Metabolomics and Metabolic Pathways of Goat Kids with Different Weaning Weights
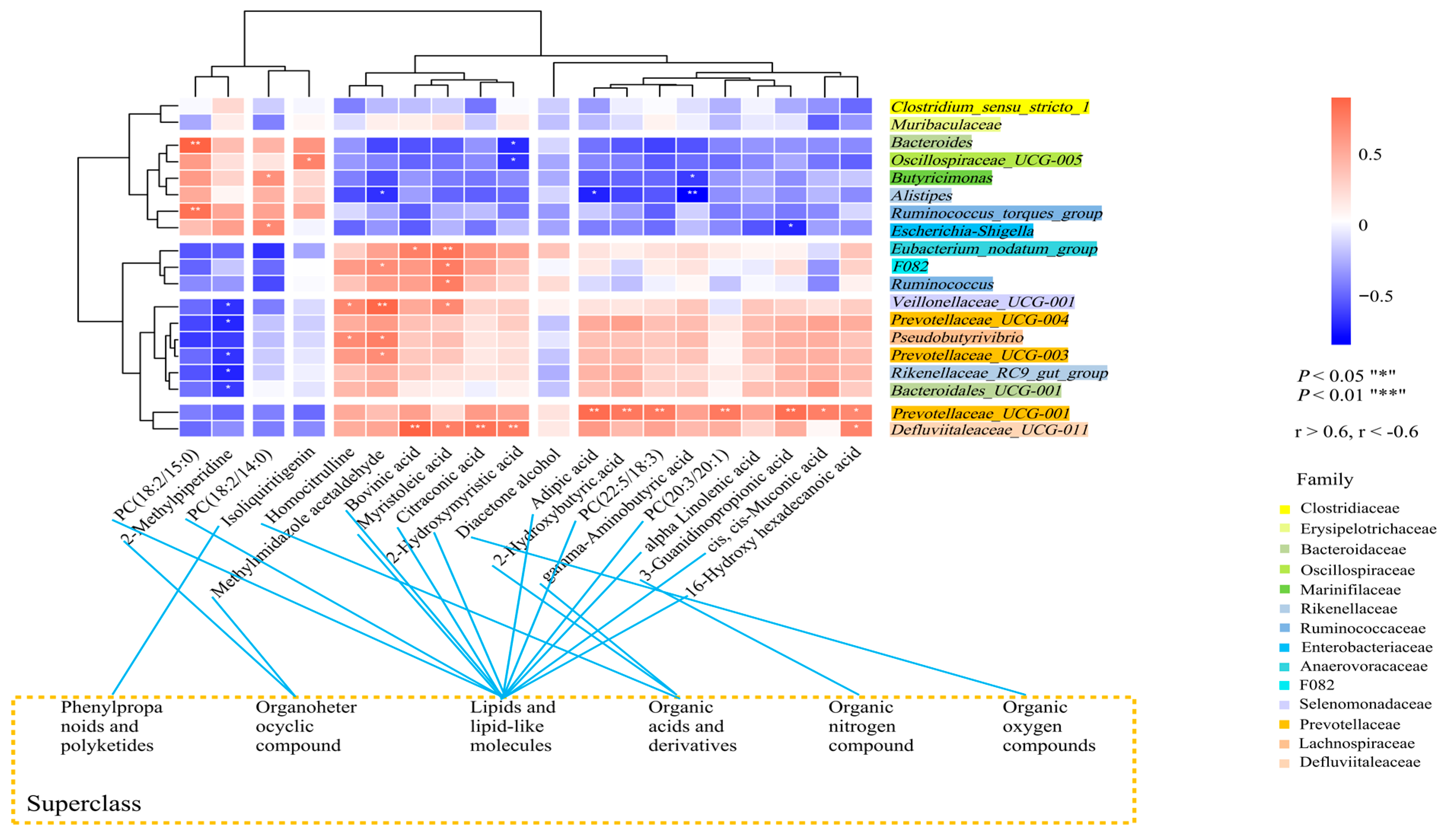
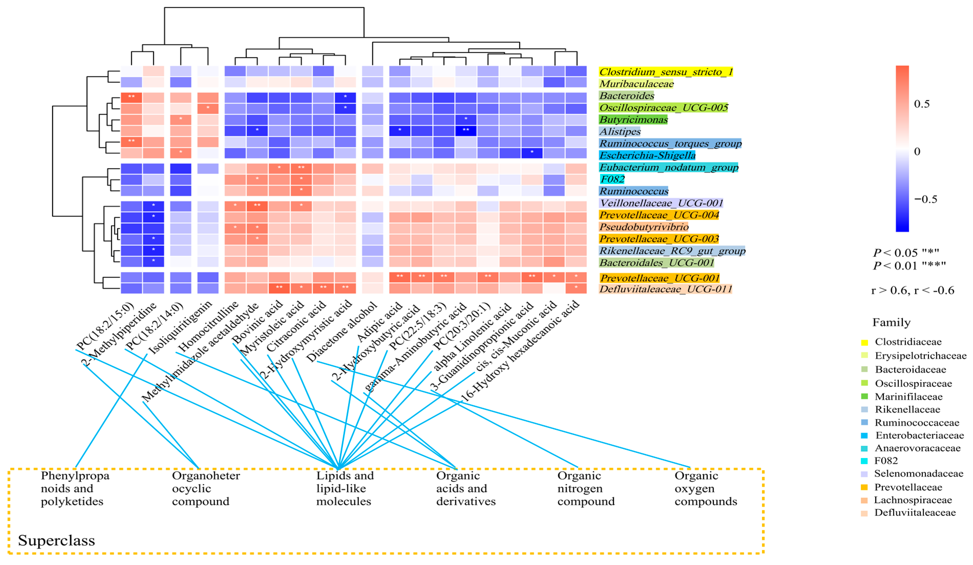
3.8. Correlation between the Major Rumen Microbiota and Different Serum Metabolites
4. Discussion
5. Conclusions
Supplementary Materials
Author Contributions
Funding
Institutional Review Board Statement
Data Availability Statement
Conflicts of Interest
References
- Gurgel, A.L.C.; Dos Santos Difante, G.; Neto, J.V.E.; Ítavo, L.C.V.; Ítavo, C.; Costa, C.M.; Dos Santos, G.T.; Chay-Canul, A.J. Prediction of weaning weight in Santa inês lambs using the body volume formula. Trop. Anim. Health Prod. 2022, 55, 29. [Google Scholar] [CrossRef] [PubMed]
- Magowan, E.; Ball, M.E.E.; McCracken, K.J.; Beattie, V.E.; Bradford, R.; Robinson, M.J.; Scott, M.; Gordon, F.J.; Mayne, C.S. The performance response of pigs of different wean weights to ‘high’ or ‘low’ input dietary regimes between weaning and 20 weeks of age. Livest. Sci. 2011, 136, 232–239. [Google Scholar] [CrossRef]
- Cámara, L.; Berrocoso, J.D.; Fuentetaja, A.; López-Bote, C.J.; De Blas, C.; Mateos, G.G. Regrouping of pigs by body weight at weaning does not affect growth performance, carcass quality or uniformity at slaughter of heavy weight pigs. Anim. Sci. J. 2016, 87, 134–142. [Google Scholar] [CrossRef] [PubMed]
- Ko, K.B.; Kim, G.D.; Kang, D.G.; Kim, Y.H.; Yang, I.D.; Ryu, Y.C. The influences of weaning age and weight on carcass traits and meat quality of pigs. Anim. Sci. J. 2015, 86, 428–434. [Google Scholar] [CrossRef]
- Novais, A.K.; Deschêne, K.; Martel-Kennes, Y.; Roy, C.; Laforest, J.P.; Lessard, M.; Matte, J.J.; Lapointe, J. Weaning differentially affects mitochondrial function, oxidative stress, inflammation and apoptosis in normal and low birth weight piglets. PLoS ONE 2021, 16, e0247188. [Google Scholar] [CrossRef]
- Wang, J.; Yang, L.; Yang, L.; Zhou, F.; Zhao, H.; Liu, J.; Ma, H.; Song, G. Adipose dysfunction in adulthood insulin resistance of low-birth weight mice: A proteomics study. Diabetes Metab. Syndr. Obes. 2022, 15, 849–862. [Google Scholar] [CrossRef] [PubMed]
- Liu, J.; Zhao, H.; Yang, L.; Wang, X.; Yang, L.; Xing, Y.; Lv, X.; Ma, H.; Song, G. The role of CD36-Fabp4-PPARγ in skeletal muscle involves insulin resistance in intrauterine growth retardation mice with catch-up growth. BMC Endocr. Disord. 2022, 22, 10. [Google Scholar] [CrossRef] [PubMed]
- Yáñez-Ruiz, D.R.; Abecia, L.; Newbold, C.J. Manipulating rumen microbiome and fermentation through interventions during early life: A review. Front. Microbiol. 2015, 6, 1133. [Google Scholar] [CrossRef] [PubMed]
- Lopes, D.R.G.; de Souza Duarte, M.; La Reau, A.J.; Chaves, I.Z.; de Oliveira Mendes, T.A.; Detmann, E.; Bento, C.B.P.; Mercadante, M.E.Z.; Bonilha, S.F.M.; Suen, G.; et al. Assessing the relationship between the rumen microbiota and feed efficiency in Nellore steers. J. Anim. Sci. Biotechnol. 2021, 12, 79. [Google Scholar] [CrossRef]
- Li, Q.; Tu, Y.; Ma, T.; Cui, K.; Zhang, J.; Diao, Q.; Bi, Y. Effects of two feeding patterns on growth performance, rumen fermentation parameters, and bacterial community composition in Yak calves. Microorganisms 2023, 11, 576. [Google Scholar] [CrossRef]
- Huang, Y.; Wang, G.; Zhang, Q.; Chen, Z.; Li, C.; Wang, W.; Zhang, X.; Wang, X.; Zhang, D.; Cui, P.; et al. Effects of milk replacer feeding level on growth performance, rumen development and the ruminal bacterial community in lambs. Front. Microbiol. 2022, 13, 1069964. [Google Scholar] [CrossRef] [PubMed]
- Ding, X.; Lan, W.; Liu, G.; Ni, H.; Gu, J.D. Exploring possible associations of the intestine bacterial microbiome with the pre-weaned weight gaining performance of piglets in intensive pig production. Sci. Rep. 2019, 9, 15534. [Google Scholar] [CrossRef] [PubMed]
- Fang, S.; Chen, X.; Zhou, L.; Wang, C.; Chen, Q.; Lin, R.; Xiao, T.; Gan, Q. Faecal microbiota and functional capacity associated with weaning weight in meat rabbits. Microb. Biotechnol. 2019, 12, 1441–1452. [Google Scholar] [CrossRef] [PubMed]
- Li, Y.; Guo, Y.L.; Zhang, C.X.; Cai, X.F.; Liu, P.; Li, C.L. Effects of physical forms of starter feed on growth, nutrient digestibility, gastrointestinal enzyme activity, and morphology of pre- and post-weaning lambs. Animal 2021, 15, 100044. [Google Scholar] [CrossRef] [PubMed]
- Chen, L.; Ren, A.; Zhou, C.; Tan, Z. Effects of lactobacillus acidophilus supplementation for improving in vitro rumen fermentation characteristics of cereal straws. Ital. J. Anim. Sci. 2017, 16, 52–60. [Google Scholar] [CrossRef]
- Ma, T.; Tu, Y.; Zhang, N.F.; Deng, K.D.; Diao, Q.Y. Effect of the ratio of non-fibrous carbohydrates to neutral detergent fiber and protein structure on intake, digestibility, rumen fermentation, and nitrogen metabolism in lambs. Asian-Australas. J. Anim. Sci. 2015, 28, 1419–1426. [Google Scholar] [CrossRef] [PubMed]
- Zhang, J.; Kobert, K.; Flouri, T.; Stamatakis, A. Pear: A fast and accurate Illumina paired-end read merger. Bioinformatics 2014, 30, 614–620. [Google Scholar] [CrossRef] [PubMed]
- Caporaso, J.G.; Kuczynski, J.; Stombaugh, J.; Bittinger, K.; Bushman, F.D.; Costello, E.K.; Fierer, N.; Peña, A.G.; Goodrich, J.K.; Gordon, J.I.; et al. Qiime allows analysis of high-throughput community sequencing data. Nat. Methods 2010, 7, 335–336. [Google Scholar] [CrossRef]
- Edgar, R.C. Search and clustering orders of magnitude faster than BLAST. Bioinformatics 2010, 26, 2460–2461. [Google Scholar] [CrossRef]
- Edgar, R.C.; Haas, B.J.; Clemente, J.C.; Quince, C.; Knight, R. Uchime improves sensitivity and speed of chimera detection. Bioinformatics 2011, 27, 2194–2200. [Google Scholar] [CrossRef]
- Edgar, R.C. Uparse: Highly accurate otu sequences from microbial amplicon reads. Nat. Methods 2013, 10, 996–998. [Google Scholar] [CrossRef] [PubMed]
- Kozich, J.J.; Westcott, S.L.; Baxter, N.T.; Highlander, S.K.; Schloss, P.D. Development of a dual-index sequencing strategy and curation pipeline for analyzing amplicon sequence data on the MiSeq Illumina sequencing platform. Appl. Environ. Microbiol. 2013, 79, 5112–5120. [Google Scholar] [CrossRef] [PubMed]
- Cole, J.R.; Wang, Q.; Cardenas, E.; Fish, J.; Chai, B.; Farris, R.J.; Kulam-Syed-Mohideen, A.S.; McGarrell, D.M.; Marsh, T.; Garrity, G.M.; et al. The ribosomal database project: Improved alignments and new tools for rRNA analysis. Nucleic Acids Res. 2009, 37, D141–D145. [Google Scholar] [CrossRef] [PubMed]
- Pruesse, E.; Quast, C.; Knittel, K.; Fuchs, B.M.; Ludwig, W.; Peplies, J.; Glöckner, F.O. SILVA: A comprehensive online resource for quality checked and aligned ribosomal RNA sequence data compatible with ARB. Nucleic Acids Res. 2007, 35, 7188–7196. [Google Scholar] [CrossRef] [PubMed]
- Schloss, P.D. A high-throughput DNA sequence aligner for microbial ecology studies. PLoS ONE 2009, 4, e8230. [Google Scholar] [CrossRef] [PubMed]
- Sipos, B.; Massingham, T.; Jordan, G.E.; Goldman, N. Phylosim—Monte Carlo simulation of sequence evolution in the R statistical computing environment. BMC Bioinformatics 2011, 12, 1471–2105. [Google Scholar] [CrossRef] [PubMed]
- Kind, T.; Wohlgemuth, G.; Lee, D.Y.; Lu, Y.; Palazoglu, M.; Shahbaz, S.; Fiehn, O. Fiehnlib: Mass spectral and retention index libraries for metabolomics based on quadrupole and time-of-flight gas chromatography/mass spectrometry. Anal. Chem. 2009, 81, 10038–10048. [Google Scholar] [CrossRef] [PubMed]
- Chong, J.; Soufan, O.; Li, C.; Caraus, I.; Li, S.; Bourque, G.; Wishart, D.S.; Xia, J. Metaboanalyst 4.0: Towards more transparent and integrative metabolomics analysis. Nucleic Acids Res. 2018, 46, W486–W494. [Google Scholar] [CrossRef]
- Cheng, Z.; Meng, Z.; Tan, D.; Datsomor, O.; Zhan, K.; Lin, M.; Zhao, G. Effects of supplementation of sodium acetate on rumen fermentation and microbiota in postpartum dairy cows. Front. Microbiol. 2022, 13, 1053503. [Google Scholar] [CrossRef]
- Urrutia, N.; Bomberger, R.; Matamoros, C.; Harvatine, K.J. Effect of dietary supplementation of sodium acetate and calcium butyrate on milk fat synthesis in lactating dairy cows. J. Dairy Sci. 2019, 102, 5172–5181. [Google Scholar] [CrossRef]
- Górka, P.; Kowalski, Z.M.; Pietrzak, P.; Kotunia, A.; Jagusiak, W.; Holst, J.J.; Guilloteau, P.; Zabielski, R. Effect of method of delivery of sodium butyrate on rumen development in newborn calves. J. Dairy Sci. 2011, 94, 5578–5588. [Google Scholar] [CrossRef] [PubMed]
- Gorka, P.; Kowalski, Z.M.; Pietrzak, P.; Kotunia, A.; Kiljanczyk, R.; Flaga, J.; Holst, J.J.; Guilloteau, P.; Zabielski, R. Effect of sodium butyrate supplementation in milk replacer and starter diet on rumen development in calves. J. Physiol. Pharmacol. 2009, 60, 47–53. [Google Scholar] [PubMed]
- Lane, M.A.; Jesse, B.W. Effect of volatile fatty acid infusion on development of the rumen epithelium in neonatal sheep. J. Dairy Sci. 1997, 80, 740–746. [Google Scholar] [CrossRef] [PubMed]
- Wang, L.; Qi, W.; Mao, S.; Zhu, W.; Liu, J. Effects of whole corn high-grain diet feeding on ruminal bacterial community and epithelial gene expression related to VFA absorption and metabolism in fattening lambs. J. Anim. Sci. 2022, 100, 56. [Google Scholar] [CrossRef]
- Gaffney, J.; Embree, J.; Gilmore, S.; Embree, M. Ruminococcus bovis sp. Nov., a novel species of amylolytic ruminococcus isolated from the rumen of a dairy cow. Int. J. Syst. Evol. Microbiol. 2021, 71, 004924. [Google Scholar] [CrossRef]
- Seshadri, R.; Leahy, S.C.; Attwood, G.T.; Teh, K.H.; Lambie, S.C.; Cookson, A.L.; Eloe-Fadrosh, E.A.; Pavlopoulos, G.A.; Hadjithomas, M.; Varghese, N.J.; et al. Cultivation and sequencing of rumen microbiome members from the hungate1000 collection. Nat. Biotechnol. 2018, 36, 359–367. [Google Scholar] [CrossRef]
- Accetto, T.; Avguštin, G. The diverse and extensive plant polysaccharide degradative apparatuses of the rumen and hindgut Prevotella species: A factor in their ubiquity? Syst. Appl. Microbiol. 2019, 42, 107–116. [Google Scholar] [CrossRef]
- Chiquette, J.; Allison, M.J.; Rasmussen, M.A. Prevotella bryantii 25A used as a probiotic in early-lactation dairy cows: Effect on ruminal fermentation characteristics, milk production, and milk composition. J. Dairy Sci. 2008, 91, 3536–3543. [Google Scholar] [CrossRef]
- Takizawa, S.; Shinkai, T.; Saito, K.; Fukumoto, N.; Arai, Y.; Hirai, T.; Maruyama, M.; Takeda, M. Effect of rumen microbiota transfaunation on the growth, rumen fermentation, and microbial community of early separated Japanese Black cattle. Anim. Sci. J. 2023, 94, e13876. [Google Scholar] [CrossRef]
- Zhao, W.; Abdelsattar, M.M.; Wang, X.; Zhang, N.; Chai, J. In vitro modulation of rumen fermentation by microbiota from the recombination of rumen fluid and solid phases. Microbiol. Spectr. 2023, 11, e0338722. [Google Scholar] [CrossRef]
- Wang, D.; Tang, G.; Wang, Y.; Yu, J.; Chen, L.; Chen, J.; Wu, Y.; Zhang, Y.; Cao, Y.; Yao, J. Rumen bacterial cluster identification and its influence on rumen metabolites and growth performance of young goats. Anim. Nutr. 2023, 15, 34–44. [Google Scholar] [CrossRef] [PubMed]
- Leskova, R.; Zucker, H. Blood glucose and nutritive antibiotic activity in ruminants. Nature 1974, 248, 245. [Google Scholar] [CrossRef] [PubMed]
- Xu, S.; Jiao, C.; Diao, Q.; Tu, Y. Preweaning period is a critical window for rumen microbial regulation of average daily gain in Holstein heifer calves. J. Anim. Sci. Biotechnol. 2023, 14, 128. [Google Scholar] [CrossRef] [PubMed]
- Ma, Z.; Huang, Z.; Zhang, C.; Liu, X.; Zhang, J.; Shu, H.; Ma, Y.; Liu, Z.; Feng, Y.; Chen, X.; et al. Hepatic Acat2 overexpression promotes systemic cholesterol metabolism and adipose lipid metabolism in mice. Diabetologia 2023, 66, 390–405. [Google Scholar] [CrossRef]
- Schade, D.S.; Shey, L.; Eaton, R.P. Cholesterol review: A metabolically important molecule. Endocr. Pract. 2020, 26, 1514–1523. [Google Scholar] [CrossRef]
- Garcia, M.; Shin, J.H.; Schlaefli, A.; Greco, L.F.; Maunsell, F.P.; Thatcher, W.W.; Santos, J.E.; Staples, C.R. Increasing intake of essential fatty acids from milk replacer benefits performance, immune responses, and health of preweaned Holstein calves. J. Dairy Sci. 2015, 98, 458–477. [Google Scholar] [CrossRef]
- Sherratt, S.C.R.; Juliano, R.A.; Mason, R.P. Eicosapentaenoic acid (EPA) has optimal chain length and degree of unsaturation to inhibit oxidation of small dense LDL and membrane cholesterol domains as compared to related fatty acids in vitro. Biochim. Biophys. Acta Biomembr. 2020, 1862, 183254. [Google Scholar] [CrossRef]
- Liu, Y.; Wu, A.; Mo, R.; Zhou, Q.; Song, L.; Li, Z.; Zhao, H.; Fang, Z.; Lin, Y.; Xu, S.; et al. Dietary lysolecithin supplementation improves growth performance of weaned piglets via improving nutrients absorption, lipid metabolism, and redox status. J. Anim. Sci. 2023, 101, 293. [Google Scholar] [CrossRef]
- Li, J.; Jia, S.; Yuan, C.; Yu, B.; Zhang, Z.; Zhao, M.; Liu, P.; Li, X.; Cui, B. Jerusalem artichoke inulin supplementation ameliorates hepatic lipid metabolism in type 2 diabetes mellitus mice by modulating the gut microbiota and fecal metabolome. Food Funct. 2022, 13, 11503–11517. [Google Scholar] [CrossRef]
- Vlaeminck, B.; Fievez, V.; Cabrita, A.R.J.; Fonseca, A.J.M.; Dewhurst, R.J. Factors affecting odd- and branched-chain fatty acids in milk: A review. Anim. Feed. Sci. Technol. 2006, 131, 389–417. [Google Scholar] [CrossRef]
- Ma, L.; Luo, Z.; Huang, Y.; Li, Y.; Guan, J.; Zhou, T.; Du, Z.; Yong, K.; Yao, X.; Shen, L.; et al. Modulating gut microbiota and metabolites with dietary fiber oat β-glucan interventions to improve growth performance and intestinal function in weaned rabbits. Front. Microbiol. 2022, 13, 1074036. [Google Scholar] [CrossRef] [PubMed]
- Li, Y.; Ji, X.; Wu, H.; Li, X.; Zhang, H.; Tang, D. Mechanisms of traditional Chinese medicine in modulating gut microbiota metabolites-mediated lipid metabolism. J. Ethnopharmacol. 2021, 278, 114207. [Google Scholar] [CrossRef] [PubMed]
- van der Beek, C.M.; Canfora, E.E.; Lenaerts, K.; Troost, F.J.; Damink, S.; Holst, J.J.; Masclee, A.A.M.; Dejong, C.H.C.; Blaak, E.E. Distal, not proximal, colonic acetate infusions promote fat oxidation and improve metabolic markers in overweight/obese men. Clin. Sci. 2016, 130, 2073–2082. [Google Scholar] [CrossRef] [PubMed]
- Wang, D.D.; Tang, G.F.; Li, Y.Y.; Yu, J.J.; Lei, X.J.; Cao, Y.C.; Yao, J.H. Differences in serum metabolome profile explain individual variation in growth performance of young goats. J. Proteom. 2023, 288, 104982. [Google Scholar] [CrossRef]




| Items 1 | Group 2 | SEM 3 | p-Value | |
|---|---|---|---|---|
| HBW | LBW | |||
| Birth BW (kg) | 2.33 | 2.17 | 0.22 | 0.417 |
| 21-day BW (kg) | 3.73 | 3.65 | 0.19 | 0.614 |
| Weaning BW (kg) | 9.51 | 5.56 | 0.69 | 0.034 |
| Items 1 | Group 2 | SEM 3 | p-Value | |
|---|---|---|---|---|
| HBW | LBW | |||
| pH | 6.13 | 6.84 | 0.29 | 0.57 |
| NH3-N (mg/dL) | 4.79 | 3.42 | 0.23 | 0.01 |
| Acetate (mmol/L) | 21.37 | 13.54 | 5.81 | 0.02 |
| Propionate (mmol/L) | 8.13 | 6.48 | 2.25 | 0.23 |
| Butyrate (mmol/L) | 5.98 | 3.03 | 2.01 | 0.05 |
| Isobutyrate (mmol/L) | 0.82 | 0.60 | 0.05 | 0.14 |
| Valerate (mmol/L) | 0.72 | 0.39 | 0.15 | 0.03 |
| Isovalerate (mmol/L) | 1.32 | 1.05 | 0.18 | 0.53 |
| AP (mmol/L) | 2.63 | 2.08 | 0.27 | 0.12 |
| TVFA 4 (mmol/L) | 38.37 | 25.12 | 10.49 | 0.02 |
| Phylum | Group 1 | SEM 2 | p-Value 3 | |
|---|---|---|---|---|
| HBW | LBW | |||
| Bacteroidetes | 57.60 | 28.10 | 20.94 | 0.01 |
| Firmicutes | 23.36 | 38.07 | 12.47 | 0.05 |
| Proteobacteria | 12.78 | 28.10 | 16.08 | 0.13 |
| Desulfobacterota | 0.94 | 2.52 | 1.11 | 0.45 |
| Spirochaetota | 0.42 | 1.70 | 0.90 | 0.83 |
| Phylum | Genus | Group 1 | SEM 2 | p-Value 3 | |
|---|---|---|---|---|---|
| HBW | LBW | ||||
| Bacteroidetes | Bacteroides | 3.03 | 10.28 | 3.62 | 0.01 |
| Bacteroidales_UCG-001 | 1.31 | 0.01 | 0.45 | 0.05 | |
| F082 | 19.61 | 1.35 | 9.15 | 0.03 | |
| Butyricimonas | 0.15 | 1.61 | 0.72 | 0.05 | |
| Prevotellaceae_UCG-001 | 4.88 | 0.13 | 2.37 | 0.01 | |
| Prevotellaceae_UCG-003 | 3.32 | 0.04 | 1.35 | 0.05 | |
| Prevotellaceae_UCG-004 | 0.83 | 0.03 | 0.25 | 0.02 | |
| Prevotella | 0.45 | 0.23 | 0.14 | 0.04 | |
| Alistipes | 0.76 | 3.74 | 1.49 | 0.05 | |
| Rikenellaceae_RC9_gut_group | 9.70 | 1.85 | 3.92 | 0.05 | |
| Firmicutes | Clostridium_sensu_stricto_1 | 0.18 | 1.20 | 0.51 | 0.05 |
| Ruminococcus_torques_group | 0.23 | 3.01 | 1.39 | 0.01 | |
| Monoglobus | 2.52 | 4.42 | 0.50 | 0.03 | |
| Oscillospiraceae_UCG-005 | 1.49 | 7.00 | 2.75 | 0.05 | |
| Ruminococcus | 1.92 | 0.07 | 0.55 | 0.02 | |
| Pseudobutyrivibrio | 0.43 | 0.01 | 0.14 | 0.05 | |
| Defluviitaleaceae_UCG-011 | 0.12 | 0.01 | 0.03 | 0.04 | |
| Veillonellaceae_UCG-001 | 0.37 | 0.01 | 0.13 | 0.03 | |
| Eubacterium_nodatum_group | 0.27 | 0.01 | 0.10 | 0.04 | |
| Lachnospiraceae_UCG-002 | 0.23 | 0.01 | 0.02 | 0.05 | |
| Syntrophococcus | 0.17 | 0.08 | 0.06 | 0.02 | |
| Proteobacteria | Escherichia-Shigella | 1.40 | 17.47 | 8.03 | 0.03 |
Disclaimer/Publisher’s Note: The statements, opinions and data contained in all publications are solely those of the individual author(s) and contributor(s) and not of MDPI and/or the editor(s). MDPI and/or the editor(s) disclaim responsibility for any injury to people or property resulting from any ideas, methods, instructions or products referred to in the content. |
© 2024 by the authors. Licensee MDPI, Basel, Switzerland. This article is an open access article distributed under the terms and conditions of the Creative Commons Attribution (CC BY) license (https://creativecommons.org/licenses/by/4.0/).
Share and Cite
Zheng, G.; Wang, D.; Mao, K.; Wang, M.; Wang, J.; Xun, W.; Huang, S. Exploring the Rumen Microbiota and Serum Metabolite Profile of Hainan Black Goats with Different Body Weights before Weaning. Animals 2024, 14, 425. https://doi.org/10.3390/ani14030425
Zheng G, Wang D, Mao K, Wang M, Wang J, Xun W, Huang S. Exploring the Rumen Microbiota and Serum Metabolite Profile of Hainan Black Goats with Different Body Weights before Weaning. Animals. 2024; 14(3):425. https://doi.org/10.3390/ani14030425
Chicago/Turabian StyleZheng, Gang, Dongxing Wang, Kai Mao, Musen Wang, Jian Wang, Wenjuan Xun, and Shuai Huang. 2024. "Exploring the Rumen Microbiota and Serum Metabolite Profile of Hainan Black Goats with Different Body Weights before Weaning" Animals 14, no. 3: 425. https://doi.org/10.3390/ani14030425
APA StyleZheng, G., Wang, D., Mao, K., Wang, M., Wang, J., Xun, W., & Huang, S. (2024). Exploring the Rumen Microbiota and Serum Metabolite Profile of Hainan Black Goats with Different Body Weights before Weaning. Animals, 14(3), 425. https://doi.org/10.3390/ani14030425
