Genome-Wide Association Study of Birth Wool Length, Birth Weight, and Head Color in Chinese Tan Sheep Through Whole-Genome Re-Sequencing
Simple Summary
Abstract
1. Introduction
2. Materials and Methods
2.1. Animal Selection and Phenotypic Data Collection
2.2. DNA Extraction and Sequencing
2.3. Sequence Reads Mapping and Variants Identification
2.4. Population Genetics Analysis
2.5. GWAS
2.6. Identification of Candidate Genes and Functional Enrichment Analysis
2.7. Validation Test of GWAS Findings for Head Coat Color Traits
3. Results
3.1. Summary Information of Phenotypic Data and Genotypic Data
3.2. Population Structure and Linkage Disequilibrium
3.3. GWAS Results of Birth Wool Length
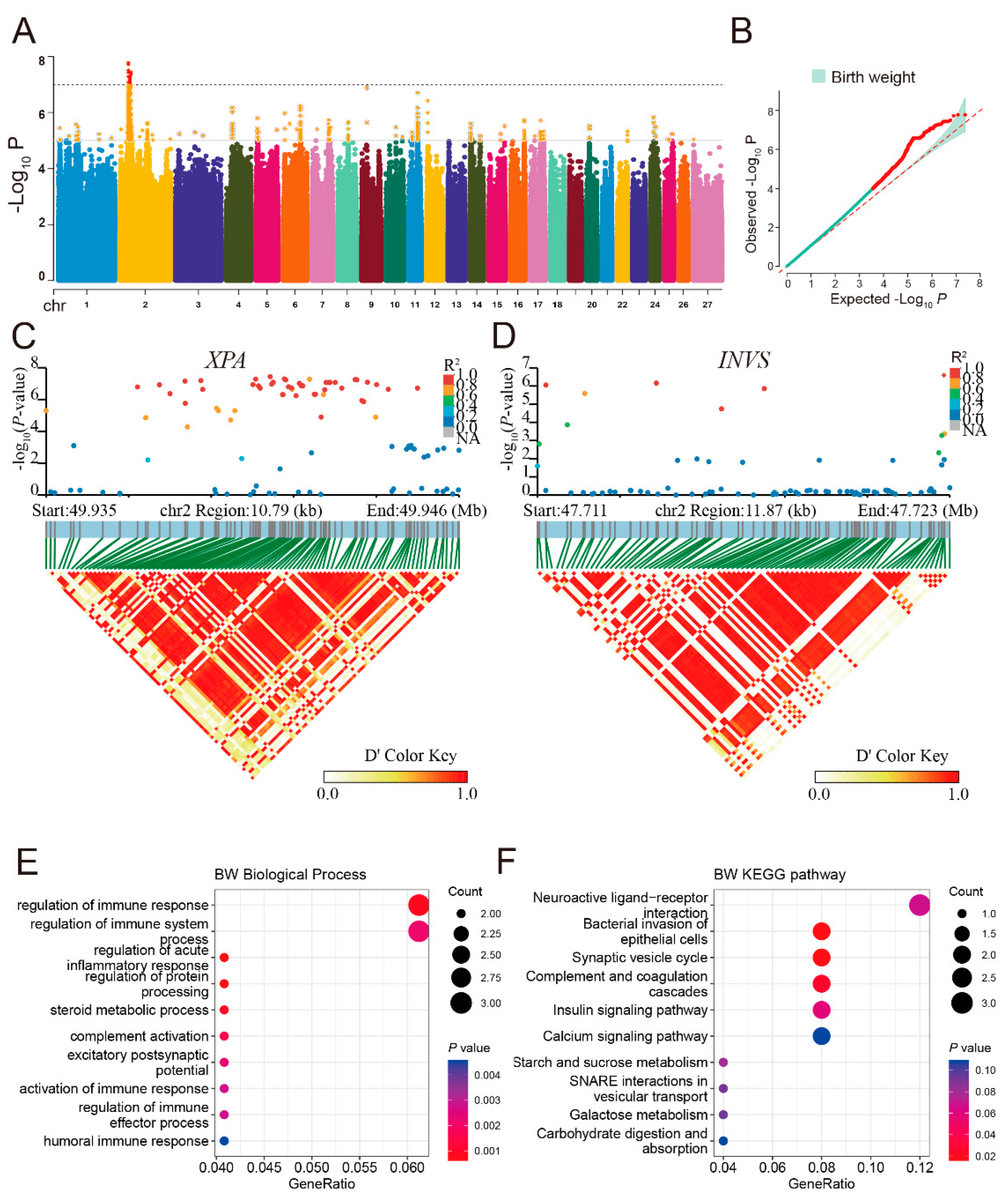
3.4. GWAS Results of Birth Weight
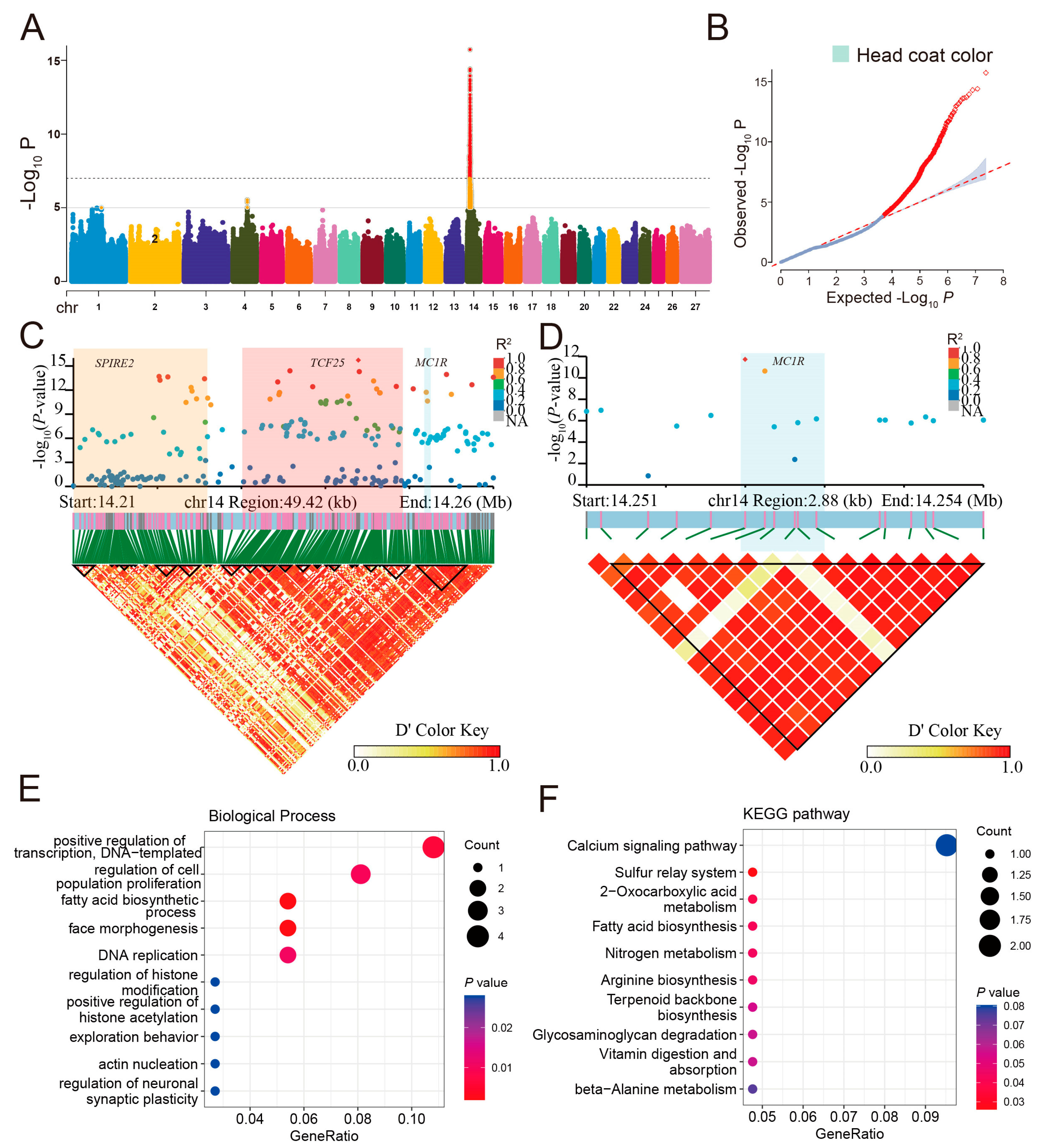
3.5. GWAS Results of Head Coat Color and Validations by Multiplex PCR SNP Genotyping
4. Discussion
5. Conclusions
Supplementary Materials
Author Contributions
Funding
Institutional Review Board Statement
Informed Consent Statement
Data Availability Statement
Conflicts of Interest
References
- Ma, Q.; Liu, X.; Pan, J.; Ma, L.; Ma, Y.; He, X.; Zhao, Q.; Pu, Y.; Li, Y.; Jiang, L. Genome-wide detection of copy number variation in Chinese indigenous sheep using an ovine high-density 600 K SNP array. Sci. Rep. 2017, 7, 912. [Google Scholar] [CrossRef] [PubMed]
- Ren, X.; Yang, G.L.; Peng, W.F.; Zhao, Y.X.; Zhang, M.; Chen, Z.H.; Wu, F.A.; Kantanen, J.; Shen, M.; Li, M.H. A genome-wide association study identifies a genomic region for the polycerate phenotype in sheep (Ovis aries). Sci. Rep. 2016, 6, 21111. [Google Scholar]
- Li, X.; Yang, J.; Shen, M.; Xie, X.L.; Liu, G.J.; Xu, Y.X.; Lv, F.H.; Yang, H.; Yang, Y.L.; Liu, C.B.; et al. Whole-genome resequencing of wild and domestic sheep identifies genes associated with morphological and agronomic traits. Nat. Commun. 2020, 11, 2815. [Google Scholar] [CrossRef] [PubMed]
- Zhang, X.; Li, W.; Liu, C.; Peng, X.; Lin, J.; He, S.; Li, X.; Han, B.; Zhang, N.; Wu, Y.; et al. Alteration of sheep coat color pattern by disruption of ASIP gene via CRISPR Cas9. Sci. Rep. 2017, 7, 8149. [Google Scholar] [CrossRef]
- Ghasemi, M.; Zamani, P.; Vatankhah, M.; Abdoli, R. Genome-wide association study of birth weight in sheep. Animal 2019, 13, 1797–1803. [Google Scholar] [CrossRef]
- Arzik, Y.; Kizilaslan, M.; Behrem, S.; White, S.N.; Piel, L.M.W.; Cinar, M.U. Genome-Wide Scan of Wool Production Traits in Akkaraman Sheep. Genes 2023, 14, 713. [Google Scholar] [CrossRef]
- Zhang, W.; Jin, M.; Lu, Z.; Li, T.; Wang, H.; Yuan, Z.; Wei, C. Whole Genome Resequencing Reveals Selection Signals Related to Wool Color in Sheep. Animals 2023, 13, 3265. [Google Scholar] [CrossRef]
- Gholibeikifard, A.; Aminafshar, M.; Mashhadi, M.H. Polymorphism of IGF-I and ADRB3 Genes and Their Association with Growth Traits in the Iranian Baluchi Sheep. J. Agric. Sci. Technol. 2018, 15, 1153–1162. [Google Scholar]
- Boman, I.A.; Klemetsdal, G.; Nafstad, O.; Blichfeldt, T.; Vage, D.I. Impact of two myostatin (MSTN) mutations on weight gain and lamb carcass classification in Norwegian White Sheep (Ovis aries). Genet. Sel. Evol. 2010, 42, 4. [Google Scholar] [CrossRef]
- Forrest, R.H.; Hickford, J.G.; Frampton, C.M. Polymorphism at the ovine beta3-adrenergic receptor locus (ADRB3) and its association with lamb mortality. J. Anim. Sci. 2007, 85, 2801–2806. [Google Scholar] [CrossRef]
- Lagler, D.K.; Hannemann, E.; Eck, K.; Klawatsch, J.; Seichter, D.; Russ, I.; Mendel, C.; Luhken, G.; Krebs, S.; Blum, H.; et al. Fine-mapping and identification of candidate causal genes for tail length in the Merinolandschaf breed. Commun. Biol. 2022, 5, 918. [Google Scholar] [CrossRef] [PubMed]
- Zhao, H.; Guo, T.; Lu, Z.; Liu, J.; Zhu, S.; Qiao, G.; Han, M.; Yuan, C.; Wang, T.; Li, F.; et al. Genome-wide association studies detects candidate genes for wool traits by re-sequencing in Chinese fine-wool sheep. BMC Genom. 2021, 22, 127. [Google Scholar] [CrossRef] [PubMed]
- Al-Mamun, H.A.; Kwan, P.; Clark, S.A.; Ferdosi, M.H.; Tellam, R.; Gondro, C. Genome-wide association study of body weight in Australian Merino sheep reveals an orthologous region on OAR6 to human and bovine genomic regions affecting height and weight. Genet. Sel. Evol. 2015, 47, 66. [Google Scholar] [CrossRef]
- Zhang, W.; Luosang, C.; Yuan, C.; Guo, T.; Wei, C.; Liu, J.; Lu, Z. Selection signatures of wool color in Gangba sheep revealed by genome-wide SNP discovery. BMC Genom. 2024, 25, 606. [Google Scholar] [CrossRef]
- Yang, G.L.; Fu, D.L.; Lang, X.; Wang, Y.T.; Cheng, S.R.; Fang, S.L.; Luo, Y.Z. Mutations in MC1R gene determine black coat color phenotype in Chinese sheep. Sci. World J. 2013, 2013, 675382. [Google Scholar] [CrossRef]
- Rieder, S.; Taourit, S.; Mariat, D.; Langlois, B.; Guerin, G. Mutations in the agouti (ASIP), the extension (MC1R), and the brown (TYRP1) loci and their association to coat color phenotypes in horses (Equus caballus). Mamm. Genome 2001, 12, 450–455. [Google Scholar] [CrossRef]
- Almathen, F.; Elbir, H.; Bahbahani, H.; Mwacharo, J.; Hanotte, O. Polymorphisms in MC1R and ASIP Genes are Associated with Coat Color Variation in the Arabian Camel. J. Hered. 2018, 109, 700–706. [Google Scholar] [CrossRef]
- Trigo, B.B.; Utsunomiya, A.T.H.; Fortunato, A.; Milanesi, M.; Torrecilha, R.B.P.; Lamb, H.; Nguyen, L.; Ross, E.M.; Hayes, B.; Padula, R.C.M.; et al. Variants at the ASIP locus contribute to coat color darkening in Nellore cattle. Genet. Sel. Evol. 2021, 53, 40. [Google Scholar] [CrossRef]
- Pavan, S.; Delvento, C.; Ricciardi, L.; Lotti, C.; Ciani, E.; D’Agostino, N. Recommendations for Choosing the Genotyping Method and Best Practices for Quality Control in Crop Genome-Wide Association Studies. Front. Genet. 2020, 11, 447. [Google Scholar] [CrossRef]
- Li, H.; Durbin, R. Fast and accurate short read alignment with Burrows-Wheeler transform. Bioinformatics 2009, 25, 1754–1760. [Google Scholar] [CrossRef]
- Li, H.; Handsaker, B.; Wysoker, A.; Fennell, T.; Ruan, J.; Homer, N.; Marth, G.; Abecasis, G.; Durbin, R. The Sequence Alignment/Map format and SAMtools. Bioinformatics 2009, 25, 2078–2079. [Google Scholar] [CrossRef] [PubMed]
- McKenna, A.; Hanna, M.; Banks, E.; Sivachenko, A.; Cibulskis, K.; Kernytsky, A.; Garimella, K.; Altshuler, D.; Gabriel, S.; Daly, M.; et al. The Genome Analysis Toolkit: A MapReduce framework for analyzing next-generation DNA sequencing data. Genome Res. 2010, 20, 1297–1303. [Google Scholar] [CrossRef] [PubMed]
- Danecek, P.; Auton, A.; Abecasis, G.; Albers, C.A.; Banks, E.; DePristo, M.A.; Handsaker, R.E.; Lunter, G.; Marth, G.T.; Sherry, S.T.; et al. The variant call format and VCFtools. Bioinformatics 2011, 27, 2156–2158. [Google Scholar] [CrossRef] [PubMed]
- Wang, K.; Li, M.; Hakonarson, H. ANNOVAR: Functional annotation of genetic variants from high-throughput sequencing data. Nucleic Acids Res. 2010, 38, e164. [Google Scholar] [CrossRef]
- Yang, J.; Lee, S.H.; Goddard, M.E.; Visscher, P.M. GCTA: A tool for genome-wide complex trait analysis. Am. J. Hum. Genet. 2011, 88, 76–82. [Google Scholar] [CrossRef]
- Purcell, S.; Neale, B.; Todd-Brown, K.; Thomas, L.; Ferreira, M.A.R.; Bender, D.; Maller, J.; Sklar, P.; de Bakker, P.I.W.; Daly, M.J.; et al. PLINK: A Tool Set for Whole-Genome Association and Population-Based Linkage Analyses. Am. J. Hum. Genet. 2007, 81, 559–575. [Google Scholar] [CrossRef]
- Dong, S.S.; He, W.M.; Ji, J.J.; Zhang, C.; Guo, Y.; Yang, T.L. LDBlockShow: A fast and convenient tool for visualizing linkage disequilibrium and haplotype blocks based on variant call format files. Brief. Bioinform. 2021, 22, bbaa227. [Google Scholar] [CrossRef]
- Yin, L.; Zhang, H.; Tang, Z.; Xu, J.; Yin, D.; Zhang, Z.; Yuan, X.; Zhu, M.; Zhao, S.; Li, X.; et al. rMVP: A Memory-efficient, Visualization-enhanced, and Parallel-accelerated Tool for Genome-wide Association Study. Genom. Proteom. Bioinform. 2021, 19, 619–628. [Google Scholar] [CrossRef]
- Wu, T.; Hu, E.; Xu, S.; Chen, M.; Guo, P.; Dai, Z.; Feng, T.; Zhou, L.; Tang, W.; Zhan, L.; et al. clusterProfiler 4.0: A universal enrichment tool for interpreting omics data. Innovation 2021, 2, 100141. [Google Scholar] [CrossRef]
- Liu, Y.; Hu, C.; Liu, C.; Liu, D.; Mei, L.; He, C.; Jiang, L.; Wu, H.; Chen, H.; Feng, Y. A rapid improved multiplex ligation detection reaction method for the identification of gene mutations in hereditary hearing loss. PLoS ONE 2019, 14, e0215212. [Google Scholar] [CrossRef]
- Guo, J.; Zhong, J.; Li, L.; Zhong, T.; Wang, L.; Song, T.; Zhang, H. Comparative genome analyses reveal the unique genetic composition and selection signals underlying the phenotypic characteristics of three Chinese domestic goat breeds. Genet. Sel. Evol. 2019, 51, 70. [Google Scholar] [CrossRef] [PubMed]
- Tao, J.; Zhou, H.; Gong, H.; Yang, Z.; Ma, Q.; Cheng, L.; Ding, W.; Li, Y.; Hickford, J.G.H. Variation in the KAP6-1 gene in Chinese Tan sheep and associations with variation in wool traits. Small Rumin. Res. 2017, 154, 129–132. [Google Scholar] [CrossRef]
- Sulayman, A.; Mamat, A.; Taursun, M.; Huang, X.-X.; Tian, K.; Tian, Y.; Xu, X.; Fu, X. Identification of Polymorphisms and Association of Five KAP Genes with Sheep Wool Traits. Asian-Australas. J. Anim. Sci. 2017; 1–10. [Google Scholar] [CrossRef]
- Zhang, L.; Wang, F.; Gao, G.; Yan, X.; Liu, H.; Liu, Z.; Wang, Z.; He, L.; Lv, Q.; Wang, Z.; et al. Genome-Wide Association Study of Body Weight Traits in Inner Mongolia Cashmere Goats. Front. Vet. Sci. 2021, 8, 752746. [Google Scholar] [CrossRef] [PubMed]
- Wu, C.; Ma, S.; Zhao, B.; Qin, C.; Wu, Y.; Di, J.; Suo, L.; Fu, X. Drivers of plateau adaptability in cashmere goats revealed by genomic and transcriptomic analyses. BMC Genom. 2023, 24, 428. [Google Scholar] [CrossRef]
- Tao, L.; He, X.Y.; Wang, F.Y.; Pan, L.X.; Wang, X.Y.; Gan, S.Q.; Di, R.; Chu, M.X. Identification of genes associated with litter size combining genomic approaches in Luzhong mutton sheep. Anim. Genet. 2021, 52, 545–549. [Google Scholar] [CrossRef]
- Ptáček, M.; Ducháček, J.; Stádník, L.; Hakl, J.; Fantová, M. Analysis of multivariate relations among birth weight, survivability traits, growth performance, and some important factors in Suffolk lambs. Arch. Anim. Breed. 2017, 60, 43–50. [Google Scholar] [CrossRef]
- Lalit; Malik, Z.S.; Dalal, D.S.; Dahiya, S.P.; Patil, C.S.; Dahiya, R. Genetic analysis of growth traits in Harnali sheep. Veterinary World 2016, 9, 128–132. [Google Scholar] [CrossRef]
- Andrés, S.; Valdés, C.; Santos, A.; Mateo, J.; Giráldez, F.J. Effects of Birth Weight on Animal Performance, Fattening Traits and Meat Quality of Lambs. Animals 2020, 10, 2364. [Google Scholar] [CrossRef]
- Li, L.; Brown, D.J. Estimation of genetic parameters for lambing ease, birthweight and gestation length in Australian sheep. Anim. Prod. Sci. 2016, 56, 934–940. [Google Scholar] [CrossRef]
- Wang, X.; Liu, X.; Deng, D.; Yu, M.; Li, X. Genetic determinants of pig birth weight variability. BMC Genet. 2016, 17 (Suppl. S1), 15. [Google Scholar] [CrossRef]
- Li, Y.; Li, B.; Yang, M.; Han, H.; Chen, T.; Wei, Q.; Miao, Z.; Yin, L.; Wang, R.; Shen, J.; et al. Genome-Wide Association Study and Fine Mapping Reveals Candidate Genes for Birth Weight of Yorkshire and Landrace Pigs. Front. Genet. 2020, 11, 183. [Google Scholar] [CrossRef] [PubMed]
- Cole, J.B.; Waurich, B.; Wensch-Dorendorf, M.; Bickhart, D.M.; Swalve, H.H. A genome-wide association study of calf birth weight in Holstein cattle using single nucleotide polymorphisms and phenotypes predicted from auxiliary traits. J. Dairy Sci. 2014, 97, 3156–3172. [Google Scholar] [CrossRef] [PubMed]
- Aguilar, I.; Legarra, A.; Cardoso, F.; Masuda, Y.; Lourenco, D.; Misztal, I. Frequentist p-values for large-scale-single step genome-wide association, with an application to birth weight in American Angus cattle. Genet. Sel. Evol. 2019, 51, 28. [Google Scholar] [CrossRef] [PubMed]
- Downs, C.J.; Boan, B.V.; Lohuis, T.D.; Stewart, K.M. Investigating Relationships between Reproduction, Immune Defenses, and Cortisol in Dall Sheep. Front. Immunol. 2018, 9, 105. [Google Scholar] [CrossRef]
- Kijas, J.W.; Lenstra, J.A.; Hayes, B.; Boitard, S.; Porto, N.L.R.; San, C.M.; Servin, B.; McCulloch, R.; Whan, V.; Gietzen, K.; et al. Genome-wide analysis of the world’s sheep breeds reveals high levels of historic mixture and strong recent selection. PLoS Biol. 2012, 10, e1001258. [Google Scholar] [CrossRef]
- Mateescu, R.; Gebreselassie, G.; Liang, B.; Berihulay, H.; Islam, R.; Abied, A.; Jiang, L.; Zhao, Z.; Ma, Y. Genomic mapping identifies two genetic variants in the MC1R gene for coat colour variation in Chinese Tan sheep. PLoS ONE 2020, 15, e0235426. [Google Scholar] [CrossRef]
- Kang, X.; Liu, G.; Liu, Y.; Xu, Q.; Zhang, M.; Fang, M. Transcriptome profile at different physiological stages reveals potential mode for curly fleece in Chinese tan sheep. PLoS ONE 2013, 8, e71763. [Google Scholar] [CrossRef]
- Cheng, J.; Zhang, X.; Xu, D.; Zhang, D.; Zhang, Y.; Song, Q.; Li, X.; Zhao, Y.; Zhao, L.; Li, W.; et al. Relationship between rumen microbial differences and traits among Hu sheep, Tan sheep, and Dorper sheep. J. Anim. Sci. 2022, 100, skac261. [Google Scholar] [CrossRef]







| Item | Birth Weight (kg) | Birth Wool Length (cm) | Clean Base (G) | Depth (×) |
|---|---|---|---|---|
| mean | 5.11 | 5.61 | 37.89 | 13.66 |
| SD | 0.71 | 0.80 | 15.20 | 5.34 |
| min | 3.50 | 3.20 | 26.20 | 9.56 |
| max | 7.60 | 7.40 | 221.20 | 77.87 |
| CV | 13.79 | 14.23 | 40.12 | 39.08 |
| Chr | Start | End | Ref | Alt | p Value | Annotation | Type |
|---|---|---|---|---|---|---|---|
| chr14 | 14,251,947 | 14,251,947 | T | A | 1.8665 × 10−12 | MC1R:exon1:c.T218A:p.M73K, | nonsynonymous |
| chr14 | 14,252,090 | 14,252,090 | G | A | 2.30469 × 10−11 | MC1R:exon1:c.G361A:p.D121N, | nonsynonymous |
| chr14 | 14,252,158 | 14,252,158 | C | T | 3.7276 × 10−6 | MC1R:exon1:c.C429T:p.Y143Y, | synonymous |
| chr14 | 14,252,329 | 14,252,329 | T | G | 1.54022 × 10−6 | MC1R:exon1:c.T600G:p.L200L, | synonymous |
| chr14 | 14,252,464 | 14,252,464 | C | T | 6.79962 × 10−7 | MC1R:exon1:c.C735T:p.I245I, | synonymous |
Disclaimer/Publisher’s Note: The statements, opinions and data contained in all publications are solely those of the individual author(s) and contributor(s) and not of MDPI and/or the editor(s). MDPI and/or the editor(s) disclaim responsibility for any injury to people or property resulting from any ideas, methods, instructions or products referred to in the content. |
© 2024 by the authors. Licensee MDPI, Basel, Switzerland. This article is an open access article distributed under the terms and conditions of the Creative Commons Attribution (CC BY) license (https://creativecommons.org/licenses/by/4.0/).
Share and Cite
Ma, L.; Zhao, W.; Ma, Q.; Wang, J.; Zhao, Z.; Zhang, J.; Gu, Y. Genome-Wide Association Study of Birth Wool Length, Birth Weight, and Head Color in Chinese Tan Sheep Through Whole-Genome Re-Sequencing. Animals 2024, 14, 3495. https://doi.org/10.3390/ani14233495
Ma L, Zhao W, Ma Q, Wang J, Zhao Z, Zhang J, Gu Y. Genome-Wide Association Study of Birth Wool Length, Birth Weight, and Head Color in Chinese Tan Sheep Through Whole-Genome Re-Sequencing. Animals. 2024; 14(23):3495. https://doi.org/10.3390/ani14233495
Chicago/Turabian StyleMa, Lina, Wei Zhao, Qing Ma, Jin Wang, Zhengwei Zhao, Juan Zhang, and Yaling Gu. 2024. "Genome-Wide Association Study of Birth Wool Length, Birth Weight, and Head Color in Chinese Tan Sheep Through Whole-Genome Re-Sequencing" Animals 14, no. 23: 3495. https://doi.org/10.3390/ani14233495
APA StyleMa, L., Zhao, W., Ma, Q., Wang, J., Zhao, Z., Zhang, J., & Gu, Y. (2024). Genome-Wide Association Study of Birth Wool Length, Birth Weight, and Head Color in Chinese Tan Sheep Through Whole-Genome Re-Sequencing. Animals, 14(23), 3495. https://doi.org/10.3390/ani14233495
