The Effects of Composite Alkali-Stored Spent Hypsizygus marmoreus Substrate on Carcass Quality, Rumen Fermentation, and Rumen Microbial Diversity in Goats
Abstract
Simple Summary
Abstract
1. Introduction
2. Materials and Methods
2.1. Preparation of Test Materials
2.2. Animals, Diets, and Feeding Management
2.3. Sample Collection
2.4. Carcass Quality Analysis
2.4.1. Meat Color Score
2.4.2. Meat pH Determination
2.4.3. Cooking Loss and Shear Force Determination
2.4.4. Health Indicators Determination
2.4.5. Amino Acid and Fatty Acid Determination
2.5. Rumen Fermentation Characteristics
2.6. Rumen Microbiome Analysis
2.7. Statistical Analysis
3. Results
3.1. Changes in Carcass Quality and Health Indicators
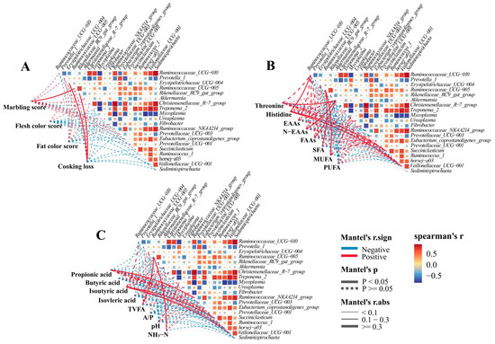
3.2. Changes in Amino Acid and Fatty Acid Fraction of Carcasses
3.3. Variation of Rumen Fermentation Parameters
3.4. Diversity of the Rumen Microbiome
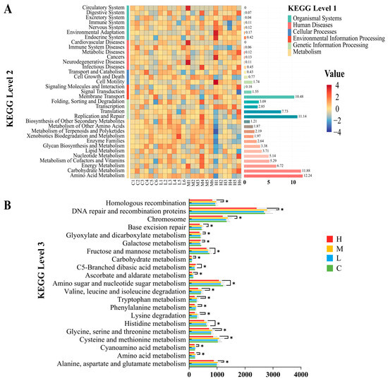
3.5. Functional Prediction of the Rumen Microbiome
4. Discussion
5. Conclusions
Supplementary Materials
Author Contributions
Funding
Institutional Review Board Statement
Informed Consent Statement
Data Availability Statement
Acknowledgments
Conflicts of Interest
References
- Duque Acevedo, M.B.L.; Cortes García, F.; Camacho Ferre, F. Agricultural waste: Review of the evolution, approaches and perspectives on alternative uses. Glob. Ecol. Conserv. 2020, 22, e00902–e00925. [Google Scholar] [CrossRef]
- Zhao, J.; Lin, J.; Yan, J.; Zhang, C.; Wang, T.; Gan, B. Evaluation of the nutritional value, umami taste, and volatile organic compounds of Hypsizygus marmoreus by simulated salivary digestion in vitro. Curr. Res. Food Sci. 2023, 7, 100591. [Google Scholar] [CrossRef] [PubMed]
- Xiang, Q.; Arshad, M.; Li, Y.; Zhang, H.; Gu, Y.; Yu, X.; Zhao, K.; Ma, M.; Zhang, L.; He, M.; et al. Transcriptomic profiling revealed important roles of amino acid metabolism in fruiting body formation at different ripening times in Hypsizygus marmoreus. Front. Microbiol. 2023, 14, 1169881. [Google Scholar] [CrossRef] [PubMed]
- Antunes, F.M.S.; Taofiq, O.; Morais, A.M.M.B.; Freitas, A.C.; Ferreira, I.C.F.R.; Pintado, M. Valorization of Mushroom By-Products as a Source of Value-Added Compounds and Potential Applications. Molecules 2020, 25, 2672. [Google Scholar] [CrossRef]
- Kala, K.; Pajak, W.; Sulkowska-Ziaja, K.; Krakowska, A.; Lazur, J.; Fidurski, M.; Marzec, K.; Zieba, P.; Fijalkowska, A.; Szewczyk, A.; et al. Hypsizygus marmoreus as a Source of Indole Compounds and Other Bioactive Substances with Health-Promoting Activities. Molecules 2022, 27, 8917–8935. [Google Scholar] [CrossRef]
- Fatimah, H.M.H.; Shahabaldin, R.; Shazwin, M.T.; Mohd, F.M.D.; Masahito, Y.; Mariko, S.; Hirofumi, H.; Junboum, P.; Shirin, S.E. Environmentally sustainable applications of agro-based spent mushroom substrate (SMS): An overview. J. Mater. Cycles Waste Manag. 2018, 20, 1383–1396. [Google Scholar]
- Gao, Y.; Wu, Z.; Li, W.; Sun, H.; Chai, Y.; Li, T.; Liu, C.; Gong, X.; Liang, Y.; Qin, P. Expanding the valorization of waste mushroom substrates in agricultural production: Progress and challenges. Environ. Sci. Pollut. Res. Int. 2022, 30, 2355–2373. [Google Scholar] [CrossRef] [PubMed]
- Baptista, F.; Almeida, M.; Paie-Ribeiro, J.; Barros, A.N.; Rodrigues, M. Unlocking the Potential of Spent Mushroom Substrate (SMS) for Enhanced Agricultural Sustainability: From Environmental Benefits to Poultry Nutrition. Life 2023, 13, 1948. [Google Scholar] [CrossRef]
- Rothmann, C.R.L.; Viljoen, B.; Cason, E.D. Application of solid-state fermentation using mushrooms for the production of animal feed. J. Basic Microbiol. 2023, 63, 1153–1164. [Google Scholar] [CrossRef]
- Kung, L., Jr.; Shaver, R.D.; Grant, R.J.; Schmidt, R.J. Silage review: Interpretation of chemical, microbial, and organoleptic components of silages. J. Dairy Sci. 2018, 101, 4020–4033. [Google Scholar] [CrossRef]
- Banerjee, D.K.; Das, A.K.; Banerjee, R.; Pateiro, M.; Nanda, P.K.; Gadekar, Y.P.; Biswas, S.; McClements, D.J.; Lorenzo, J.M. Application of Enoki Mushroom (Flammulina Velutipes) Stem Wastes as Functional Ingredients in Goat Meat Nuggets. Foods 2020, 9, 432. [Google Scholar] [CrossRef] [PubMed]
- Deng, L.; Hao, S.; Zou, W.; Wei, P.; Sun, W.; Wu, H.; Lu, W.; He, Y. Effects of Supplementing Growing–Finishing Crossbred Pigs with Glycerin, Vitamin C and Niacinamide on Carcass Characteristics and Meat Quality. Animals 2023, 13, 3635. [Google Scholar] [CrossRef] [PubMed]
- Newbold, C.J.; Ramos-Morales, E. Review: Ruminal microbiome and microbial metabolome: Effects of diet and ruminant host. Animal 2020, 14, s78–s86. [Google Scholar] [CrossRef] [PubMed]
- Zhang, K.; Li, B.; Guo, M.; Liu, G.; Yang, Y.; Wang, X.; Chen, Y.; Zhang, E. Maturation of the Goat Rumen Microbiota Involves Three Stages of Microbial Colonization. Animals 2019, 9, 1028. [Google Scholar] [CrossRef]
- Huws, S.A.; Creevey, C.J.; Oyama, L.B.; Mizrahi, I.; Denman, S.E.; Popova, M.; Munoz-Tamayo, R.; Forano, E.; Waters, S.M.; Hess, M.; et al. Addressing Global Ruminant Agricultural Challenges Through Understanding the Rumen Microbiome: Past, Present, and Future. Front. Microbiol. 2018, 9, 2161. [Google Scholar] [CrossRef]
- Wu, Z.L.; Yang, X.; Zhang, J.; Wang, W.; Liu, D.; Hou, B.; Bai, T.; Zhang, R.; Zhang, Y.; Liu, H.; et al. Effects of forage type on the rumen microbiota, growth performance, carcass traits, and meat quality in fattening goats. Front. Vet. Sci. 2023, 10, 1147685. [Google Scholar] [CrossRef]
- Huang, X.; Zhou, L.; You, X.; Han, H.; Chen, X.; Huang, X. Production performance and rumen bacterial community structure of Hu sheep fed fermented spent mushroom substrate from Pleurotus eryngii. Sci. Rep. 2023, 13, 8696. [Google Scholar] [CrossRef]
- GB 13078-2017; Feed Hygienic Standard. National Standardization Management Committee, State Administration of Quality Supervision, Inspection and Quarantine: Beijing, China, 2017.
- GB 2707-2016; National Food Safety Standard—Fresh (Frozen) Livestock and Poultry Products. National Health and Family Planning Commission, State Food and Drug Administration: Beijing, China, 2016.
- GB 5009.124-2016; National Food Safety Standard—Determination of Amino Acids in Food. National Health and Family Plan-ning Commission, State Food and Drug Administration: Beijing, China, 2016.
- GB 5009.168-2016; National Food Safety Standard—Determination of Fatty Acids in Food. National Health and Family Planning Commission, State Food and Drug Administration: Beijing, China, 2016.
- Broderick, G.A.; Kang, J.H. Automated Simultaneous Determination of Ammonia and Total Amino Acids in Ruminal Fluid and In Vitro Media. J. Dairy Sci. 1980, 63, 64–75. [Google Scholar] [CrossRef]
- Helmut, B.; Manuel, P.; Franco, W.; Josef, Z. A strategy for optimizing quality and quantity of DNA extracted from soil. J. Microbiol. Methods 2001, 45, 7–20. [Google Scholar]
- Magoc, T.; Salzberg, S.L. FLASH: Fast length adjustment of short reads to improve genome assemblies. Bioinformatics 2011, 27, 2957–2963. [Google Scholar] [CrossRef]
- Bokulich, N.A.; Subramanian, S.; Faith, J.J.; Gevers, D.; Gordon, J.I.; Knight, R.; Mills, D.A.; Caporaso, J.G. Quality-filtering vastly improves diversity estimates from Illumina amplicon sequencing. Nat. Methods 2013, 10, 57–59. [Google Scholar] [CrossRef] [PubMed]
- Edgar, R.C. UPARSE: Highly accurate OTU sequences from microbial amplicon reads. Nat. Methods 2013, 10, 996–998. [Google Scholar] [CrossRef] [PubMed]
- Wang, Q.; Garrity, G.M.; Tiedje, J.M.; Cole, J.R. Naive Bayesian classifier for rapid assignment of rRNA sequences into the new bacterial taxonomy. Appl. Environ. Microbiol. 2007, 73, 5261–5267. [Google Scholar] [CrossRef] [PubMed]
- Pruesse, E.; Quast, C.; Knittel, K.; Fuchs, B.M.; Ludwig, W.; Peplies, J.; Glockner, F.O. SILVA: A comprehensive online resource for quality checked and aligned ribosomal RNA sequence data compatible with ARB. Nucleic Acids Res. 2007, 35, 7188–7196. [Google Scholar] [CrossRef]
- Langille, M.G.; Zaneveld, J.; Caporaso, J.G.; McDonald, D.; Knights, D.; Reyes, J.A.; Clemente, J.C.; Burkepile, D.E.; Vega, T.R.L.; Knight, R.; et al. Predictive functional profiling of microbial communities using 16S rRNA marker gene sequences. Nat. Biotechnol. 2013, 31, 814–821. [Google Scholar] [CrossRef]
- An, X.; Zhang, S.; Li, T.; Chen, N.; Wang, X.; Zhang, B.; Ma, Y. Transcriptomics analysis reveals the effect of Broussonetia papyrifera L. fermented feed on meat quality traits in fattening lamb. PeerJ 2021, 9, e11295. [Google Scholar] [CrossRef]
- Webb, E.C.; Hassen, A.; Olaniyi, M.O.; Pophiwa, P. Effect of Dietary Inclusion of Azadirachta indica and Moringa oleifera Leaf Extracts on the Carcass Quality and Fatty Acid Composition of Lambs Fed High Forage Total Mixed Rations. Animals 2022, 12, 2039. [Google Scholar] [CrossRef]
- Ma, T.; Wan, F.; Yang, D.; Deng, K.; Yang, K.; Diao, Q. Growth performance, nutrient digestibility, and slaughter traits of male fattening lambs under different feeding standards. Anim. Nutr. 2019, 5, 74–79. [Google Scholar] [CrossRef]
- Ruedt, C.; Gibis, M.; Weiss, J. Meat color and iridescence: Origin, analysis, and approaches to modulation. Compr. Rev. Food Sci. Food Saf. 2023, 22, 3366–3394. [Google Scholar] [CrossRef]
- de Abreu, K.S.F.; Veras, A.S.C.; de Andrade, F.M.; Madruga, M.S.; Maciel, M.I.S.; Felix, S.C.R.; de Melo, V.A.C.C.; Urbano, S.A. Quality of meat from sheep fed diets containing spineless cactus (Nopalea cochenillifera Salm Dyck). Meat Sci. 2019, 148, 229–235. [Google Scholar] [CrossRef]
- Kim, Y.I.; Lee, Y.H.; Kim, K.H.; Oh, Y.K.; Moon, Y.H.; Kwak, W.S. Effects of Supplementing Microbially-fermented Spent Mushroom Substrates on Growth Performance and Carcass Characteristics of Hanwoo Steers (a Field Study). Asian-Australas. J. Anim. Sci. 2012, 25, 1575–1581. [Google Scholar] [CrossRef] [PubMed]
- Son, S.Y.; Park, Y.J.; Jung, E.S.; Singh, D.; Lee, Y.W.; Kim, J.G.; Lee, C.H. Integrated Metabolomics and Transcriptomics Unravel the Metabolic Pathway Variations for Different Sized Beech Mushrooms. Int. J. Mol. Sci. 2019, 20, 6007. [Google Scholar] [CrossRef] [PubMed]
- Utrera, M.; Parra, V.; Estevez, M. Protein oxidation during frozen storage and subsequent processing of different beef muscles. Meat Sci. 2014, 96 Pt A, 812–820. [Google Scholar] [CrossRef]
- Belles, M.; Del, M.C.M.; Roncales, P.; Beltran, J.A. Supranutritional doses of vitamin E to improve lamb meat quality. Meat Sci. 2019, 149, 14–23. [Google Scholar] [CrossRef] [PubMed]
- Ke, T.; Zhao, M.; Zhang, X.; Cheng, Y.; Sun, Y.; Wang, P.; Ren, C.; Cheng, X.; Zhang, Z.; Huang, Y. Review of Feeding Systems Affecting Production, Carcass Attributes, and Meat Quality of Ovine and Caprine Species. Life 2023, 13, 1215. [Google Scholar] [CrossRef] [PubMed]
- Wei, J.; Guo, W.; Yang, X.; Chen, F.; Fan, Q.; Wang, H.; Zhang, N.; Diao, Q. Effects of dietary ramie level on growth performance, serum biochemical indices, and meat quality of Boer goats. Trop. Anim. Health Prod. 2019, 51, 1935–1941. [Google Scholar] [CrossRef]
- Gawat, M.; Boland, M.; Singh, J.; Kaur, L. Goat Meat: Production and Quality Attributes. Foods 2023, 12, 3130. [Google Scholar] [CrossRef]
- Wang, J.; Lu, R.; Li, Y.; Lu, J.; Liang, Q.; Zheng, Z.; Huang, H.; Deng, F.; Huang, H.; Jiang, H.; et al. Dietary supplementation with jasmine flower residue improves meat quality and flavor of goat. Front. Nutr. 2023, 10, 1145841. [Google Scholar] [CrossRef]
- Wang, L.W.; Su, S.F.; Zhao, J.; He, X.L.; Fu, S.Y.; Wang, B.; Wang, Y.F.; Wang, D.Q.; Yun, N.N.; Chen, X.; et al. Effects of dietary oat supplementation on carcass traits, muscle metabolites, amino acid profiles, and its association with meat quality of Small-tail Han sheep. Food Chem. 2023, 411, 135456. [Google Scholar] [CrossRef]
- Long, Y.; Han, Y.; Zhao, Y.; Chen, D.; Wang, D.; Yang, Y.; Su, C.; Shen, X. Effect of Mulberry Leaf TMR on Growth Performance, Meat Quality and Expression of Meat Quality Master Genes (ADSL, H-FABP) in Crossbred Black Goats. Foods 2022, 11, 4032. [Google Scholar] [CrossRef]
- Cui, Y.; Liu, H.; Gao, Z.; Xu, J.; Liu, B.; Guo, M.; Yang, X.; Niu, J.; Zhu, X.; Ma, S.; et al. Whole-plant corn silage improves rumen fermentation and growth performance of beef cattle by altering rumen microbiota. Appl. Microbiol. Biotechnol. 2022, 106, 4187–4198. [Google Scholar] [CrossRef]
- Kaizhen, L.; Yangdong, Z.; Zhongtang, Y.; Qingbiao, X.; Nan, Z.; Shengguo, Z.; Guoxin, H.; Jiaqi, W. Ruminal microbiota-host interaction and its effect on nutrient metabolism. Anim. Nutr. 2021, 7, 49–55. [Google Scholar]
- Allen, M.S. Drives and limits to feed intake in ruminants. Anim. Prod. Sci. 2014, 54, 1513–1524. [Google Scholar] [CrossRef]
- El-Essawy, A.M.; Abdou, A.R.; Khattab, I.M.; Abdel-Wahed, A.M. Effect of addition of anise, clove and thyme essential oils on barki lambs performance, digestibility, rumen fermentation, carcass characteristics and intramuscular fatty acids. Egypt. J. Nutr. Feed. 2019, 22, 465. [Google Scholar] [CrossRef]
- Rabelo, E.; Rezende, R.L.; Bertics, S.J.; Grummer, R.R. Effects of Transition Diets Varying in Dietary Energy Density on Lactation Performance and Ruminal Parameters of Dairy Cows. J. Dairy Sci. 2003, 86, 916–925. [Google Scholar] [CrossRef] [PubMed]
- Shen, J.; Zheng, W.; Xu, Y.; Yu, Z. The inhibition of high ammonia to in vitro rumen fermentation is pH dependent. Front. Vet. Sci. 2023, 10, 1163021. [Google Scholar] [CrossRef]
- Poudel, P.; Froehlich, K.; Casper, D.P.; St-Pierre, B. Feeding Essential Oils to Neonatal Holstein Dairy Calves Results in Increased Ruminal Prevotellaceae Abundance and Propionate Concentrations. Microorganisms 2019, 7, 120. [Google Scholar] [CrossRef]
- Liu, Y.Z.; Chen, X.; Zhao, W.; Lang, M.; Zhang, X.F.; Wang, T.; Farouk, M.H.; Zhen, Y.G.; Qin, G.X. Effects of yeast culture supplementation and the ratio of non-structural carbohydrate to fat on rumen fermentation parameters and bacterial-community composition in sheep. Anim. Feed Sci. Technol. 2019, 249, 62–75. [Google Scholar] [CrossRef]
- Hristov, A.N.; Ropp, J.K.; Hunt, C.W. Effect of barley and its amylopectin content on ruminal fermentation and bacterial utilization of ammonia-N in vitro. Anim. Feed Sci. Technol. 2002, 99, 25–36. [Google Scholar] [CrossRef]
- Dewhurst, R.J.; Newbold, J.R. Effect of ammonia concentration on rumen microbial protein production in vitro. Br. J. Nutr. 2022, 127, 1–7. [Google Scholar] [CrossRef]
- Weimer, P.J. Redundancy, resilience, and host specificity of the ruminal microbiota: Implications for engineering improved ruminal fermentations. Front. Microbiol. 2015, 6, 296. [Google Scholar] [CrossRef] [PubMed]
- Zeng, Y.; Zeng, D.; Ni, X.; Zhu, H.; Jian, P.; Zhou, Y.; Xu, S.; Lin, Y.; Li, Y.; Yin, Z.; et al. Microbial community compositions in the gastrointestinal tract of Chinese Mongolian sheep using Illumina MiSeq sequencing revealed high microbial diversity. AMB Express 2017, 7, 75. [Google Scholar] [CrossRef] [PubMed]
- Pitta, D.W.; Pinchak, W.E.; Dowd, S.; Dorton, K.; Yoon, I.; Min, B.R.; Fulford, J.D.; Wickersham, T.A.; Malinowski, D.P. Longitudinal shifts in bacterial diversity and fermentation pattern in the rumen of steers grazing wheat pasture. Anaerobe 2014, 30, 11–17. [Google Scholar] [CrossRef] [PubMed]
- Wexler, H.M. Bacteroides: The good, the bad, and the nitty-gritty. Clin. Microbiol. Rev. 2007, 20, 593–621. [Google Scholar] [CrossRef]
- Cammack, K.M.; Austin, K.J.; Lamberson, W.R.; Conant, G.C.; Cunningham, H.C. Ruminant Nutrition Symposium: Tiny but mighty: The role of the rumen microbes in livestock production. J. Anim. Sci. 2018, 96, 752–770. [Google Scholar] [CrossRef]
- Ren, Y.; Zhaxi, Y.; Ciwang, R.; Wang, Z.; Liu, M. Responses of rumen microorganisms and metabolites to different roughage of domesticated Tibetan sheep. Front. Microbiol. 2023, 14, 1247609. [Google Scholar] [CrossRef]
- Zhang, H.; Zhang, L.; Xue, X.; Zhang, X.; Wang, H.; Gao, T.; Phillips, C. Effect of feeding a diet comprised of various corn silages inclusion with peanut vine or wheat straw on performance, digestion, serum parameters and meat nutrients in finishing beef cattle. Anim. Biosci. 2022, 35, 29–38. [Google Scholar] [CrossRef]
- Guerra, V.; Tiago, I.; Aires, A.; Coelho, C.; Nunes, J.; Martins, L.O.; Verissimo, A. The gastrointestinal microbiome of browsing goats (Capra hircus). PLoS ONE 2022, 17, e0276262. [Google Scholar] [CrossRef]
- Huang, C.; Ge, F.; Yao, X.; Guo, X.; Bao, P.; Ma, X.; Wu, X.; Chu, M.; Yan, P.; Liang, C. Microbiome and Metabolomics Reveal the Effects of Different Feeding Systems on the Growth and Ruminal Development of Yaks. Front Microbiol 2021, 12, 682989. [Google Scholar] [CrossRef]
- Ren, Q.; Si, H.; Yan, X.; Liu, C.; Ding, L.; Long, R.; Li, Z.; Qiu, Q. Bacterial communities in the solid, liquid, dorsal, and ventral epithelium fractions of yak (Bos grunniens) rumen. Microbiologyopen 2020, 9, e963. [Google Scholar] [CrossRef]
- Lv, X.; Chai, J.; Diao, Q.; Huang, W.; Zhuang, Y.; Zhang, N. The Signature Microbiota Drive Rumen Function Shifts in Goat Kids Introduced to Solid Diet Regimes. Microorganisms 2019, 7, 516. [Google Scholar] [CrossRef] [PubMed]
- Li, L.P.; Qu, L.; Li, T. Supplemental dietary Selenohomolanthionine affects growth and rumen bacterial population of Shaanbei white cashmere wether goats. Front. Microbiol. 2022, 13, 942848. [Google Scholar] [CrossRef] [PubMed]
- Rehemujiang, H.; Yusuf, H.A.; Ma, T.; Diao, Q.; Kong, L.; Kang, L.; Tu, Y. Fermented cottonseed and rapeseed meals outperform soybean meal in improving performance, rumen fermentation, and bacterial composition in Hu sheep. Front. Microbiol. 2023, 14, 1119887. [Google Scholar] [CrossRef] [PubMed]
- Fernandez-Turren, G.; Repetto, J.L.; Arroyo, J.M.; Perez-Ruchel, A.; Cajarville, C. Lamb Fattening Under Intensive Pasture-Based Systems: A Review. Animals 2020, 10, 382. [Google Scholar] [CrossRef] [PubMed]
- Wang, D.; Chen, L.; Tang, G.; Yu, J.; Chen, J.; Li, Z.; Cao, Y.; Lei, X.; Deng, L.; Wu, S.; et al. Multi-omics revealed the long-term effect of ruminal keystone bacteria and the microbial metabolome on lactation performance in adult dairy goats. Microbiome 2023, 11, 215. [Google Scholar] [CrossRef]
- Song, C.; Zhang, T.; Xu, D.; Zhu, M.; Mei, S.; Zhou, B.; Wang, K.; Chen, C.; Zhu, E.; Cheng, Z. Impact of feeding dried distillers’ grains with solubles diet on microbiome and metabolome of ruminal and cecal contents in Guanling yellow cattle. Front. Microbiol. 2023, 14, 1171563. [Google Scholar] [CrossRef]
- O’Connell, T.C. ‘Trophic’ and ‘source’ amino acids in trophic estimation: A likely metabolic explanation. Oecologia 2017, 184, 317–326. [Google Scholar] [CrossRef]
- Wang, B.; Wang, Y.; Zuo, S.; Peng, S.; Wang, Z.; Zhang, Y.; Luo, H. Untargeted and Targeted Metabolomics Profiling of Muscle Reveals Enhanced Meat Quality in Artificial Pasture Grazing Tan Lambs via Rescheduling the Rumen Bacterial Community. J. Agric. Food Chem. 2021, 69, 846–858. [Google Scholar] [CrossRef]
- Liu, Z.; Tan, X.; Jin, Q.; Zhan, W.; Liu, G.; Cui, X.; Wang, J.; Meng, X.; Zhu, R.; Wang, K. Multiomics analyses of Jining Grey goat and Boer goat reveal genomic regions associated with fatty acid and amino acid metabolism and muscle development. Anim. Biosci. 2023; online ahead of print. [Google Scholar]
- Xue, M.; Sun, H.; Wu, X.; Guan, L.L.; Liu, J. Assessment of Rumen Microbiota from a Large Dairy Cattle Cohort Reveals the Pan and Core Bacteriomes Contributing to Varied Phenotypes. Appl. Environ. Microbiol. 2018, 84, e00970-18. [Google Scholar] [CrossRef]
- Furman, O.; Shenhav, L.; Sasson, G.; Kokou, F.; Honig, H.; Jacoby, S.; Hertz, T.; Cordero, O.X.; Halperin, E.; Mizrahi, I. Stochasticity constrained by deterministic effects of diet and age drive rumen microbiome assembly dynamics. Nat. Commun. 2020, 11, 1904. [Google Scholar] [CrossRef]
- Lu, J.; Zhang, X.; Liu, Y.; Cao, H.; Han, Q.; Xie, B.; Fan, L.; Li, X.; Hu, J.; Yang, G.; et al. Effect of Fermented Corn-Soybean Meal on Serum Immunity, the Expression of Genes Related to Gut Immunity, Gut Microbiota, and Bacterial Metabolites in Grower-Finisher Pigs. Front. Microbiol. 2019, 10, 2620. [Google Scholar] [CrossRef] [PubMed]





| Ingredients | CG | LG | MG | HG |
|---|---|---|---|---|
| Diet composition/% | ||||
| Composite alkali storage mushroom bran | 0.00 | 20.00 | 30.00 | 40.00 |
| Silage corn | 30.00 | 20.00 | 15.00 | 10.00 |
| Oatmeal hay | 15.70 | 12.05 | 10.57 | 7.92 |
| Corn | 26.39 | 28.81 | 28.00 | 27.34 |
| Wheat bran | 11.31 | 6.18 | 5.27 | 5.00 |
| Cardamom | 14.66 | 11.02 | 9.22 | 7.80 |
| NaCl | 0.22 | 0.22 | 0.22 | 0.22 |
| Premix 1 | 1.72 | 1.72 | 1.72 | 1.72 |
| Total | 100.00 | 100.00 | 100.00 | 100.00 |
| Nutritional level 2 | ||||
| DMI (kg/d) | 0.84 | 0.84 | 0.85 | 0.86 |
| ME (KJ/d) | 8.56 | 8.56 | 8.55 | 8.54 |
| CP (g/d) | 135.10 | 135.56 | 135.10 | 135.81 |
| Ca (g/d) | 4.00 | 4.00 | 4.00 | 4.00 |
| P (g/d) | 2.00 | 2.00 | 2.00 | 2.00 |
| Items | CG | LG | MG | HG | p-Value |
|---|---|---|---|---|---|
| Marbling score | 1.00 ± 0.00 a | 1.00 ± 0.00 a | 2.00 ± 0.89 b | 1.50 ± 0.63 b | 0.038 |
| Flesh color score | 5.50 ± 0.55 a | 6.17 ± 0.41 b | 6.33 ± 0.52 b | 6.50 ± 0.55 b | 0.043 |
| Fat color score | 4.17 ± 0.41 a | 4.83 ± 0.41 b | 5.17 ± 0.41 b | 4.67 ± 0.52 ab | 0.032 |
| pH value | 5.85 ± 0.09 | 5.75 ± 0.07 | 5.80 ± 0.11 | 5.95 ± 0.15 | 0.218 |
| Cooking loss/% | 0.35 ± 0.02 a | 0.37 ± 0.05 ab | 0.40 ± 0.02 b | 0.38 ± 0.02 ab | 0.041 |
| Shear force/N | 55.85 ± 7.20 | 49.21 ± 7.28 | 60.67 ± 11.00 | 50.12 ± 11.05 | 0.446 |
| Items | CG | LG | MG | HG | Standard |
|---|---|---|---|---|---|
| Volatile salt base/(mg/100 g) | 9.38 | 12.10 | 6.25 | 5.65 | ≤15 |
| Hg/(mg/kg) | Undetected | Undetected | Undetected | Undetected | Not detectable |
| As/(mg/kg) | Undetected | Undetected | Undetected | Undetected | ≤0.05 |
| Cd/(mg/kg) | 0.017 | 0.013 | 0.0036 | 0.0084 | ≤0.1 |
| Pb/(mg/kg) | Undetected | Undetected | Undetected | 0.046 | ≤0.2 |
| Cr/(mg/kg) | 0.077 | 0.064 | 0.066 | 0.055 | ≤0.1 |
| Items/% | CG | LG | MG | HG | p-Value |
|---|---|---|---|---|---|
| Essential amino acid | |||||
| Threonine | 0.99 ± 0.04 | 0.99 ± 0.02 | 1.08 ± 0.04 | 1.13 ± 0.13 | 0.107 |
| Valerine | 0.89 ± 0.03 | 0.90 ± 0.01 | 0.98 ± 0.03 | 1.01 ± 0.09 | 0.066 |
| Methionine | 0.44 ± 0.00 | 0.40 ± 0.01 | 0.56 ± 0.07 | 0.56 ± 0.16 | 0.119 |
| Isoleucine | 0.88 ± 0.02 | 0.90 ± 0.01 | 0.99 ± 0.05 | 1.00 ± 0.08 | 0.074 |
| Leucine | 1.61 ± 0.06 | 1.60 ± 0.03 | 1.78 ± 0.08 | 1.83 ± 0.18 | 0.058 |
| Phenylalanine | 0.83 ± 0.00 | 0.85 ± 0.01 | 0.95 ± 0.05 | 0.95 ± 0.08 | 0.064 |
| Lysine | 1.74 ± 0.05 | 1.75 ± 0.04 | 1.95 ± 0.14 | 1.97 ± 0.18 | 0.078 |
| Histidine | 0.88 ± 0.01 a | 0.85 ± 0.07 a | 0.98 ± 0.05 ab | 1.06 ± 0.07 b | 0.006 |
| EAAs | 8.26 ± 0.21 | 8.24 ± 0.20 | 9.27 ± 0.51 | 9.51 ± 0.97 | 0.068 |
| Non-essential amino acids | |||||
| Aspartic acid | 1.73 ± 0.01 | 1.70 ± 0.01 | 1.90 ± 0.09 | 1.96 ± 0.21 | 0.062 |
| Serine | 0.77 ± 0.02 | 0.79 ± 0.01 | 0.85 ± 0.06 | 0.88 ± 0.08 | 0.095 |
| Glutamic acid | 2.98 ± 0.03 | 3.02 ± 0.05 | 3.35 ± 0.19 | 3.40 ± 0.30 | 0.062 |
| Glycine | 0.88 ± 0.01 | 0.93 ± 0.08 | 0.91 ± 0.03 | 1.01 ± 0.06 | 0.075 |
| Alanine | 1.14 ± 0.02 | 1.16 ± 0.04 | 1.22 ± 0.06 | 1.29 ± 0.10 | 0.069 |
| Cystine | 0.38 ± 0.01 | 0.38 ± 0.00 | 0.43 ± 0.02 | 0.45 ± 0.06 | 0.061 |
| Tyrosine | 0.84 ± 0.01 a | 0.84 ± 0.01 a | 0.94 ± 0.04 ab | 0.98 ± 0.08 b | 0.011 |
| Arginine | 1.26 ± 0.03 | 1.28 ± 0.02 | 1.37 ± 0.08 | 1.40 ± 0.19 | 0.349 |
| Proline | 0.58 ± 0.03 | 0.61 ± 0.06 | 0.60 ± 0.04 | 0.64 ± 0.09 | 0.675 |
| N-EAAs | 10.56 ± 0.17 | 10.71 ± 0.25 | 11.57 ± 0.61 | 12.01 ± 1.17 | 0.088 |
| FAAs | 7.94 ± 0.08 | 8.04 ± 0.19 | 8.76 ± 0.44 | 9.06 ± 0.81 | 0.061 |
| Items/(g/100 g) | CG | LG | MG | HG | p-Value |
|---|---|---|---|---|---|
| C14:0 | 0.02 ± 0.01 | 0.03 ± 0.01 | 0.01 ± 0.00 | 0.02 ± 0.00 | 0.119 |
| C16:0 | 0.29 ± 0.04 | 0.35 ± 0.10 | 0.06 ± 0.01 | 0.22 ± 0.01 | 0.139 |
| C17:0 | 0.01 ± 0.01 | 0.02 ± 0.01 | 0.02 ± 0.01 | 0.01 ± 0.00 | 0.33 |
| C18:0 | 0.19 ± 0.03 | 0.25 ± 0.06 | 0.04 ± 0.01 | 0.15 ± 0.01 | 0.208 |
| C22:0 | 0.02 ± 0.01 | 0.02 ± 0.00 | 0.01 ± 0.00 | 0.01 ± 0.00 | 0.052 |
| C16:1 | 0.02 ± 0.01 | 0.02 ± 0.01 | 0.03 ± 0.02 | 0.02 ± 0.00 | 0.229 |
| C17:1 | 0.03 ± 0.01 | 0.04 ± 0.00 | 0.01 ± 0.00 | 0.02 ± 0.00 | 0.052 |
| C24:1 | 0.02 ± 0.01 | 0.02 ± 0.01 | 0.02 ± 0.00 | 0.02 ± 0.01 | 0.330 |
| C18:1n9 | 0.60 ± 0.01 | 0.81 ± 0.02 | 0.14 ± 0.02 | 0.48 ± 0.03 | 0.637 |
| C18:2n6 | 0.18 ± 0.05 | 0.16 ± 0.02 | 0.13 ± 0.03 | 0.12 ± 0.02 | 0.546 |
| C20:5n3 | 0.11 ± 0.01 | 0.10 ± 0.01 | 0.05 ± 0.02 | 0.07 ± 0.01 | 0.649 |
| ∑SFA | 0.53 ± 0.10 | 0.67 ± 0.18 | 0.14 ± 0.03 | 0.41 ± 0.02 | 0.191 |
| ∑MUFA | 0.67 ± 0.04 | 0.89 ± 0.14 | 0.20 ± 0.04 | 0.54 ± 0.04 | 0.693 |
| ∑PUFA | 0.29 ± 0.06 | 0.26 ± 0.03 | 0.18 ± 0.05 | 0.19 ± 0.03 | 0.721 |
| Items | CG | LG | MG | HG | p-Value |
|---|---|---|---|---|---|
| Acetic acid/% | 63.31 ± 2.47 | 63.22 ± 3.13 | 64.32 ± 3.04 | 62.02 ± 0.08 | 0.742 |
| Propionic acid/% | 19.62 ± 2.58 b | 14.71 ± 2.42 ab | 14.75 ± 2.06 ab | 12.78 ± 3.42 a | 0.046 |
| Butyric acid/% | 1.79 ± 0.00 a | 4.88 ± 0.69 b | 2.53 ± 1.12 a | 2.78 ± 0.41 a | 0.003 |
| Isobutyric acid/% | 11.29 ± 0.58 a | 8.79 ± 1.45 ab | 13.51 ± 3.32 ab | 16.86 ± 2.74 b | 0.014 |
| Isovaleric acid/% | 2.13 ± 0.35 a | 7.89 ± 1.10 b | 3.91 ± 1.60 a | 4.48 ± 0.54 a | 0.001 |
| Valeric acid/% | 1.87 ± 1.04 | 1.78 ± 0.69 | 0.99 ± 0.34 | 1.09 ± 0.20 | 0.297 |
| TVFA/mmol/L | 48.77 ± 1.86 a | 53.34 ± 6.89 a | 70.26 ± 5.47 b | 56.26 ± 8.34 a | 0.013 |
| Acetic acid/Propionic acid | 3.26 ± 0.56 a | 4.38 ± 0.79 ab | 4.41 ± 0.79 ab | 5.03 ± 0.94 b | 0.019 |
| pH value | 7.05 ± 0.16 b | 7.03 ± 0.12 b | 6.53 ± 0.34 a | 6.87 ± 0.16 b | 0.037 |
| NH3-N/(mg/100 mL) | 16.30 ± 0.88 a | 16.36 ± 2.78 a | 25.02 ± 2.03 c | 19.64 ± 2.20 b | 0.018 |
| Items | CG | LG | MG | HG | p-Value |
|---|---|---|---|---|---|
| Observed species | 1376.43 ± 42.98 b | 1354.37 ± 93.58 ab | 1265.62 ± 19.75 a | 1394.55 ± 117.64 ab | 0.026 |
| Shannon index | 6.45 ± 0.54 b | 6.73 ± 1.21 b | 5.68 ± 0.25 a | 6.04 ± 0.98 ab | 0.047 |
| Simpson index | 0.94 ± 0.02 ab | 0.96 ± 0.01 b | 0.91 ± 0.01 a | 0.93 ± 0.04 ab | 0.017 |
| Coverage/% | 99.23 | 99.45 | 99.41 | 99.25 | / |
Disclaimer/Publisher’s Note: The statements, opinions and data contained in all publications are solely those of the individual author(s) and contributor(s) and not of MDPI and/or the editor(s). MDPI and/or the editor(s) disclaim responsibility for any injury to people or property resulting from any ideas, methods, instructions or products referred to in the content. |
© 2024 by the authors. Licensee MDPI, Basel, Switzerland. This article is an open access article distributed under the terms and conditions of the Creative Commons Attribution (CC BY) license (https://creativecommons.org/licenses/by/4.0/).
Share and Cite
Qiu, S.; Li, K.; He, X.; Gu, M.; Jiang, X.; Lu, J.; Ma, Z.; Liang, X.; Gan, Q. The Effects of Composite Alkali-Stored Spent Hypsizygus marmoreus Substrate on Carcass Quality, Rumen Fermentation, and Rumen Microbial Diversity in Goats. Animals 2024, 14, 166. https://doi.org/10.3390/ani14010166
Qiu S, Li K, He X, Gu M, Jiang X, Lu J, Ma Z, Liang X, Gan Q. The Effects of Composite Alkali-Stored Spent Hypsizygus marmoreus Substrate on Carcass Quality, Rumen Fermentation, and Rumen Microbial Diversity in Goats. Animals. 2024; 14(1):166. https://doi.org/10.3390/ani14010166
Chicago/Turabian StyleQiu, Shuiling, Keyao Li, Xiangbo He, Mingming Gu, Xinghui Jiang, Jianing Lu, Zhiyi Ma, Xuewu Liang, and Qianfu Gan. 2024. "The Effects of Composite Alkali-Stored Spent Hypsizygus marmoreus Substrate on Carcass Quality, Rumen Fermentation, and Rumen Microbial Diversity in Goats" Animals 14, no. 1: 166. https://doi.org/10.3390/ani14010166
APA StyleQiu, S., Li, K., He, X., Gu, M., Jiang, X., Lu, J., Ma, Z., Liang, X., & Gan, Q. (2024). The Effects of Composite Alkali-Stored Spent Hypsizygus marmoreus Substrate on Carcass Quality, Rumen Fermentation, and Rumen Microbial Diversity in Goats. Animals, 14(1), 166. https://doi.org/10.3390/ani14010166
