Abrupt Dietary Change and Gradual Dietary Transition Impact Diarrheal Symptoms, Fecal Fermentation Characteristics, Microbiota, and Metabolic Profile in Healthy Puppies
Abstract
Simple Summary
Abstract
1. Introduction
2. Materials and Methods
2.1. Animal, Diet, Treatment, and Experimental Design
2.2. Chemical Analysis of Diet
2.3. Fresh Fecal Sample Collection and Preparation
2.4. Blood Sample Collection and Analysis
2.5. Extraction of DNA and High-Throughput Sequencing
2.6. Bioinformatics Analysis
2.7. Metabolite Extraction
2.8. UPLC–Orbitrap–MS/MS and Metabolite Profiling Analysis
2.9. Statistical Analysis
3. Results
3.1. FS, Diarrhea Rate
3.2. BCS, Fecal pH, and BW
3.3. Fecal SCFAs and BCFAs
3.4. Inflammatory Cytokines
3.5. Fecal Microbiota Composition
3.6. Fecal Metabolic Profile and Pathway Analysis
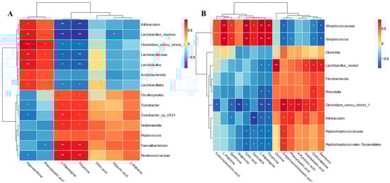
3.7. The Correlation Analysis of Fecal Metabolites and GM
4. Discussion
5. Conclusions
Author Contributions
Funding
Institutional Review Board Statement
Informed Consent Statement
Data Availability Statement
Acknowledgments
Conflicts of Interest
References
- National Research Council. Nutrient Requirements of Dogs and Cats; National Academies Press: Washington, DC, USA, 2006. [Google Scholar]
- Zhang, L.; Mu, C.; He, X.; Su, Y.; Mao, S.; Zhang, J.; Smidt, H.; Zhu, W. Effects of dietary fibre source on microbiota composition in the large intestine of suckling piglets. FEMS Microbiol. Lett. 2016, 363, fnw138. [Google Scholar] [CrossRef] [PubMed]
- Zentek, J.; Fricke, S.; Hewicker-Trautwein, M.; Ehinger, B.; Amtsberg, G.; Baums, C. Dietary protein source and manufacturing processes affect macronutrient digestibility, fecal consistency, and presence of fecal Clostridium perfringens in adult dogs. J. Nutr. 2004, 134, 2158S–2161S. [Google Scholar] [CrossRef] [PubMed]
- Paßlack, N.; Kohn, B.; Doherr, M.G.; Zentek, J. Influence of protein concentration and quality in a canned diet on urine composition, apparent nutrient digestibility and energy supply in adult cats. BMC Vet. Res. 2018, 14, 225. [Google Scholar] [CrossRef] [PubMed]
- Lubbs, D.C.; Vester, B.M.; Fastinger, N.D.; Swanson, K.S. Dietary protein concentration affects intestinal microbiota of adult cats: A study using DGGE and qPCR to evaluate differences in microbial populations in the feline gastrointestinal tract. J. Anim. Physiol. Anim. Nutr. 2009, 93, 113–121. [Google Scholar] [CrossRef] [PubMed]
- Cerquetella, M.; Laus, F.; Speranzini, F.; Carnevali, C.; Bassotti, G. Efficacy of an enterovaccine in recurrent episodes of diarrhea in the dog: A pilot study. Rev. Esp. Enferm. Dig. 2012, 104, 65–68. [Google Scholar] [CrossRef] [PubMed]
- Moon, H.W.; Isaacson, R.E.; Pohlenz, J. Mechanisms of association of enteropathogenic Escherichia coli with intestinal epithelium. Am. J. Clin. Nutr. 1979, 32, 119–127. [Google Scholar] [CrossRef]
- Li, Y.X.; Xia, S.T.; Jiang, X.H.; Feng, C.; Gong, S.M.; Ma, J.; Fang, Z.F.; Yin, J.; Yin, Y.L. Gut Microbiota and Diarrhea: An Updated Review. Front. Cell. Infect. Microbiol. 2021, 11, 625210. [Google Scholar] [CrossRef]
- Ward, D.V.; Scholz, M.; Zolfo, M.; Taft, D.H.; Schibler, K.R.; Tett, A.; Segata, N.; Morrow, A.L. Metagenomic Sequencing with Strain-Level Resolution Implicates Uropathogenic, E. coli in Necrotizing Enterocolitis and Mortality in Preterm Infants. Cell Rep. 2016, 14, 2912–2924. [Google Scholar] [CrossRef]
- Hodges, K.; Gill, R. Infectious diarrhea: Cellular and molecular mechanisms. Gut Microbes 2010, 1, 4–21. [Google Scholar] [CrossRef]
- Levine, M.M.; Nasrin, D.; Acacio, S.; Bassat, Q.; Powell, H.; Tennant, S.M.; Sow, S.O.; Sur, D.; Zaidi, A.K.M.; Faruque, A.S.G.; et al. Diarrhoeal disease and subsequent risk of death in infants and children residing in low-income and middle-income countries: Analysis of the GEMS case-control study and 12-month GEMS-1A follow-on study. Lancet Glob. Health 2020, 8, E204–E214. [Google Scholar] [CrossRef]
- Bron, P.A.; Kleerebezem, M.; Brummer, R.-J.; Cani, P.D.; Mercenier, A.; MacDonald, T.T.; Garcia-Ródenas, C.L.; Wells, J.M. Can probiotics modulate human disease by impacting intestinal barrier function? Br. J. Nutr. 2017, 117, 93–107. [Google Scholar] [CrossRef] [PubMed]
- Canakis, A.; Haroon, M.; Weber, H.C. Irritable bowel syndrome and gut microbiota. Curr. Opin. Endocrinol. Diabetes Obes. 2020, 27, 28–35. [Google Scholar] [CrossRef] [PubMed]
- Gorkiewicz, G.; Moschen, A. Gut microbiome: A new player in gastrointestinal disease. Virchows Arch. 2018, 472, 159–172. [Google Scholar] [CrossRef] [PubMed]
- Zhai, Z.Y.; Zhang, F.; Cao, R.H.; Ni, X.J.; Xin, Z.Q.; Deng, J.P.; Wu, G.Y.; Ren, W.K.; Yin, Y.L.; Deng, B.C. Cecropin A Alleviates Inflammation through Modulating the Gut Microbiota of C57BL/6 Mice with DSS-Induced IBD. Front. Microbiol. 2019, 10, 1595. [Google Scholar] [CrossRef]
- Laflamme, D. Development and validation of a body condition score system for dogs. Canine Pract. 1997, 22, 10–15. [Google Scholar]
- Middelbos, I.S.; Fastinger, N.D.; Fahey, G.C. Evaluation of fermentable oligosaccharides in diets fed to dogs in comparison to fiber standards. J. Anim. Sci. 2007, 85, 3033–3044. [Google Scholar] [CrossRef]
- Yang, K.; Deng, X.L.; Jian, S.Y.; Zhang, M.Y.; Wen, C.Y.; Xin, Z.Q.; Zhang, L.M.; Tong, A.; Ye, S.B.; Liao, P.F.; et al. Gallic Acid Alleviates Gut Dysfunction and Boosts Immune and Antioxidant Activities in Puppies under Environmental Stress Based on Microbiome-Metabolomics Analysis. Front. Immunol. 2022, 12, 813890. [Google Scholar] [CrossRef]
- Xin, Z.Q.; Ma, S.S.; Ren, D.B.; Liu, W.B.; Han, B.S.; Zhang, Y.; Xiao, J.B.; Yi, L.Z.; Deng, B.C. UPLC-Orbitrap-MS/MS combined with chemometrics establishes variations in chemical components in green tea from Yunnan and Hunan origins. Food Chem. 2018, 266, 534–544. [Google Scholar] [CrossRef]
- Zhang, J.Y.; Sui, Q.W.; Lu, T.D.; Zhong, H.; Shen, P.H.; Wei, Y.S. Sludge bio-drying followed by land application could control the spread of antibiotic resistance genes. Environ. Int. 2019, 130, 104906. [Google Scholar] [CrossRef]
- Bevans, D.W.; Beauchemin, K.A.; Schwartzkopf-Genswein, K.S.; McKinnon, J.J.; McAllister, T.A. Effect of rapid or gradual grain adaptation on subacute acidosis and feed intake by feedlot cattle. J. Anim. Sci. 2005, 83, 1116–1132. [Google Scholar] [CrossRef]
- Castillo-Lopez, E.; Wiese, B.I.; Hendrick, S.; McKinnon, J.J.; McAllister, T.A.; Beauchemin, K.A.; Penner, G.B. Incidence, prevalence, severity, and risk factors for ruminal acidosis in feedlot steers during backgrounding, diet transition, and finishing. J. Anim. Sci. 2014, 92, 3053–3063. [Google Scholar] [CrossRef] [PubMed]
- Lin, C.Y.; Jha, A.R.; Oba, P.M.; Yotis, S.M.; Shmalberg, J.; Honaker, R.W.; Swanson, K.S. Longitudinal fecal microbiome and metabolite data demonstrate rapid shifts and subsequent stabilization after an abrupt dietary change in healthy adult dogs. Anim. Microbiome 2022, 4, 46. [Google Scholar] [CrossRef] [PubMed]
- Sudo, N. Role of gut microbiota in brain function and stress-related pathology. Biosci. Microbiota Food Health 2019, 38, 75–80. [Google Scholar] [CrossRef] [PubMed]
- Sung, H.G.; Kobayashi, Y.; Chang, J.; Ha, A.; Hwang, I.; Ha, J.K. Low ruminal pH reduces dietary fiber digestion via reduced microbial attachment. Asian-Australas. J. Anim. Sci. 2006, 20, 200–207. [Google Scholar] [CrossRef]
- Liu, Y.X.; Li, W.H.; Yang, H.X.; Zhang, X.Y.; Wang, W.X.; Jia, S.T.; Xiang, B.B.; Wang, Y.; Miao, L.; Zhang, H.; et al. Leveraging 16S rRNA Microbiome Sequencing Data to Identify Bacterial Signatures for Irritable Bowel Syndrome. Front. Cell. Infect. Microbiol. 2021, 11, 645951. [Google Scholar] [CrossRef]
- Hausmann, B.; Knorr, K.H.; Schreck, K.; Tringe, S.G.; del Rio, T.G.; Loy, A.; Pester, M. Consortia of low-abundance bacteria drive sulfate reduction-dependent degradation of fermentation products in peat soil microcosms. ISME J. 2016, 10, 2365–2375. [Google Scholar] [CrossRef]
- Getachew, B.; Aubee, J.I.; Schottenfeld, R.S.; Csoka, A.B.; Thompson, K.M.; Tizabi, Y. Ketamine interactions with gut-microbiota in rats: Relevance to its antidepressant and anti-inflammatory properties. BMC Microbiol. 2018, 18, 222. [Google Scholar] [CrossRef]
- Gangadoo, S.; Dinev, I.; Chapman, J.; Hughes, R.J.; Van, T.T.H.; Moore, R.J.; Stanley, D. Selenium nanoparticles in poultry feed modify gut microbiota and increase abundance of Faecalibacterium prausnitzii. Appl. Microbiol. Biotechnol. 2018, 102, 1455–1466. [Google Scholar] [CrossRef]
- Ma, J.; Sun, L.; Liu, Y.; Ren, H.; Shen, Y.; Bi, F.; Zhang, T.; Wang, X. Alter between gut bacteria and blood metabolites and the anti-tumor effects of Faecalibacterium prausnitzii in breast cancer. BMC Microbiol. 2020, 20, 82. [Google Scholar] [CrossRef]
- Kim, H.; Jeong, Y.; Kang, S.N.; You, H.J.; Ji, G.E. Co-Culture with Bifidobacterium catenulatum Improves the Growth, Gut Colonization, and Butyrate Production of Faecalibacterium prausnitzii: In Vitro and In Vivo Studies. Microorganisms 2020, 8, 788. [Google Scholar] [CrossRef]
- Kang, M.J.; Lee, S.Y.; Park, Y.M.; Kim, B.S.; Lee, M.J.; Kim, J.H.; Jeong, S.; Lee, S.H.; Park, M.J.; Rhee, E.S.; et al. Interactions between IL-17 Variants and Streptococcus in the Gut Contribute to the Development of Atopic Dermatitis in Infancy. Allergy Asthma Immunol. Res. 2021, 13, 404–419. [Google Scholar] [CrossRef] [PubMed]
- Wells, J.E.; Yen, J.T.; Miller, D.N. Impact of dried skim milk in production diets on Lactobacillus and pathogenic bacterial shedding in growing-finishing swine. J. Appl. Microbiol. 2005, 99, 400–407. [Google Scholar] [CrossRef]
- Biddle, A.; Stewart, L.; Blanchard, J.; Leschine, S. Untangling the Genetic Basis of Fibrolytic Specialization by Lachnospiraceae and Ruminococcaceae in Diverse Gut Communities. Diversity 2013, 5, 627–640. [Google Scholar] [CrossRef]
- Yang, H.; Xiao, Y.; Gui, G.; Li, J.; Wang, J.; Li, D. Microbial community and short-chain fatty acid profile in gastrointestinal tract of goose. Poult. Sci. 2018, 97, 1420–1428. [Google Scholar] [CrossRef] [PubMed]
- Louis, P.; Scott, K.P.; Duncan, S.H.; Flint, H.J. Understanding the effects of diet on bacterial metabolism in the large intestine. J. Appl. Microbiol. 2007, 102, 1197–1208. [Google Scholar] [CrossRef] [PubMed]
- Furusawa, Y.; Obata, Y.; Fukuda, S.; Endo, T.A.; Nakato, G.; Takahashi, D.; Nakanishi, Y.; Uetake, C.; Kato, K.; Kato, T.; et al. Commensal microbe-derived butyrate induces the differentiation of colonic regulatory T cells. Nature 2013, 504, 446. [Google Scholar] [CrossRef] [PubMed]
- Miquel, S.; Leclerc, M.; Martin, R.; Chain, F.; Lenoir, M.; Raguideau, S.; Hudault, S.; Bridonneau, C.; Northen, T.; Bowen, B.; et al. Identification of Metabolic Signatures Linked to Anti-Inflammatory Effects of Faecalibacterium prausnitzii. mBio 2015, 6, e00300–e00315. [Google Scholar] [CrossRef]
- Hegazy, A.N.; West, N.R.; Stubbington, M.J.T.; Wendt, E.; Suijker, K.I.M.; Datsi, A.; This, S.; Danne, C.; Campion, S.; Duncan, S.H.; et al. Circulating and Tissue-Resident CD4(+) T Cells with Reactivity to Intestinal Microbiota Are Abundant in Healthy Individuals and Function Is Altered During Inflammation. Gastroenterology 2017, 153, 1320–1337. [Google Scholar] [CrossRef]
- Barry, K.A.; Hernot, D.C.; Van Loo, J.; Fahey, G.C., Jr.; de Godoy, M.R.C. Fructan supplementation of senior cats affects stool metabolite concentrations and fecal microbiota concentrations, but not nitrogen partitioning in excreta. J. Anim. Sci. 2014, 92, 4964–4971. [Google Scholar] [CrossRef]
- Benamouzig, R.; Mahe, S.; Meziani, K.; Martin, A.; Juste, C.; Catala, I.; Tome, D. Effects of soy protein diet on digestive lumenal polyamines and colonic cell proliferation in pigs. Reprod. Nutr. Dev. 1999, 39, 213–221. [Google Scholar] [CrossRef]
- Cummings, J.H.; Macfarlane, G.T. The control and consequences of bacterial fermentation in the human colon. J. Appl. Bacteriol. 1991, 70, 443–459. [Google Scholar] [CrossRef] [PubMed]
- Millichap, J.G.; Yee, M.M. The diet factor in pediatric and adolescent migraine. Pediatr. Neurol. 2003, 28, 9–15. [Google Scholar] [CrossRef] [PubMed]
- Shen, Y.; Sun, M.; Zhu, J.; Wei, M.; Li, H.; Zhao, P.; Wang, J.; Li, R.; Tian, L.; Tao, Y.; et al. Tissue metabolic profiling reveals major metabolic alteration in colorectal cancer. Mol. Omics 2021, 17, 464–471. [Google Scholar] [CrossRef]
- Geiger, K.M.; Klopp, L.S. Use of a selective serotonin reuptake inhibitor for treatment of episodes of hypertonia and kyphosis in a young adult Scottish Terrier. J. Am. Vet. Med. Assoc. 2009, 235, 168–171. [Google Scholar] [CrossRef] [PubMed]
- Muñoz, A.I.; Vallejo-Castillo, L.; Fragozo, A.; Vázquez-Leyva, S.; Pavón, L.; Pérez-Sánchez, G.; Soria-Castro, R.; Mellado-Sánchez, G.; Cobos-Marin, L.; Pérez-Tapia, S.M. Increased survival in puppies affected by Canine Parvovirus type II using an immunomodulator as a therapeutic aid. Sci. Rep. 2021, 11, 19864. [Google Scholar] [CrossRef]
- Chae, H.S.; Kang, O.H.; Choi, J.G.; Oh, Y.C.; Lee, Y.S.; Jang, H.J.; Kim, J.H.; Park, H.; Jung, K.Y.; Sohn, D.H.; et al. 5-Hydroxytryptophan Acts on the Mitogen-Activated Protein Kinase Extracellular-Signal Regulated Protein Kinase Pathway to Modulate Cyclooxygenase-2 and Inducible Nitric Oxide Synthase Expression in RAW 264.7 Cells. Biol. Pharm. Bull. 2009, 32, 553–557. [Google Scholar] [CrossRef]
- Yang, T.H.; Hsu, P.Y.; Meng, M.H.; Su, C.C. Supplement of 5-hydroxytryptophan before induction suppresses inflammation and collagen-induced arthritis. Arthritis Res. Ther. 2015, 17, 364. [Google Scholar] [CrossRef]
- Raskova, H.; Ryc, M.; Rotta, J.; Masek, K. Release of 5-hydroxytryptamine and morphological changes in blood platelets induced by mucopeptide of streptococcal cell walls. J. Infect. Dis. 1971, 123, 587–594. [Google Scholar] [CrossRef]
- Maffei, M.E. 5-Hydroxytryptophan (5-HTP): Natural Occurrence, Analysis, Biosynthesis, Biotechnology, Physiology and Toxicology. Int. J. Mol. Sci. 2021, 22, 181. [Google Scholar] [CrossRef]
- Meltzer, H.Y.; Umberkoman-Wiita, B.; Robertson, A.; Tricou, B.J.; Lowy, M.; Perline, R. Effect of 5-hydroxytryptophan on serum cortisol levels in major affective disorders. I. Enhanced response in depression and mania. Arch. Gen. Psychiatry 1984, 41, 366–374. [Google Scholar] [CrossRef]
- Hingtgen, J.N.; Fuller, R.W.; Mason, N.R.; Aprison, M.H. Blockade of a 5-hydroxytryptophan-induced animal model of depression with a potent and selective 5-HT2 receptor antagonist (LY53857). Biol. Psychiatry 1985, 20, 592–597. [Google Scholar] [CrossRef] [PubMed]
- Preziosi, P.; Cerrito, F.; Vacca, M. Effects of naloxone on the secretion of prolactin and corticosterone induced by 5-hydroxytryptophan and a serotonergic agonist, mCPP. Life Sci. 1983, 32, 2423–2430. [Google Scholar] [CrossRef] [PubMed]








| Items * | SA | CD |
|---|---|---|
| DM (%) | 91.19 | 91.68 |
| OM (%) | 91.57 | 92.40 |
| CP (%) | 27.69 | 27.91 |
| EE (%) | 11.13 | 11.58 |
| TDF (%) | 3.63 | 2.94 |
| GE (kJ/g) | 16.8 | 18.49 |
| Items | GT 1 | AC 2 | SEM | p-Value 3 |
|---|---|---|---|---|
| FS | 2.607 b | 2.837 a | 0.046 | 0.009 |
| Soft stool rate | 7.14% | 10.20% | - | 0.721 |
| Diarrhea rate | 0 | 10.20% | - | 0.059 |
| Groups | Items | Before Change | After Change | SEM | p-Value 3 |
|---|---|---|---|---|---|
| GT 1 | BCS | 5.00 | 5.00 | 0 | - |
| Fecal pH | 6.75 | 6.75 | 0.109 | 1.000 | |
| BW (kg) | 8.48 b | 8.85 a | 0.160 | 0.000003 | |
| AC 2 | BCS | 5.14 | 5.07 | 0.058 | 0.356 |
| Fecal pH | 6.80 a | 6.56 b | 0.060 | 0.021 | |
| BW (kg) | 8.48 b | 8.86 a | 0.144 | 0.000017 |
| Items | GT1 1 | GT2 2 | SEM | p-Value 3 | AC1 4 | AC2 | SEM | p-Value 5 |
|---|---|---|---|---|---|---|---|---|
| Total acid (μg/g) | 3919.500 | 4066.950 | 258.612 | 0.823 | 4375.781 | 4117.884 | 91.880 | 0.141 |
| SCFAs (μg/g) | 3390.796 | 3593.004 | 239.989 | 0.754 | 3842.939 | 3665.601 | 70.025 | 0.197 |
| Acetic acid (μg/g) | 1622.438 | 1775.754 | 143.217 | 0.677 | 1909.718 | 1809.504 | 31.706 | 0.071 |
| Propionic acid (μg/g) | 1230.793 | 1281.584 | 85.092 | 0.828 | 1370.544 | 1315.499 | 30.127 | 0.333 |
| Butyric acid (μg/g) | 537.565 | 535.666 | 16.698 | 0.967 | 562.678 | 540.597 | 14.607 | 0.518 |
| BCFAs (μg/g) | 528.704 | 473.946 | 35.865 | 0.226 | 532.841 | 452.284 | 26.642 | 0.110 |
| Isobutyric acid (μg/g) | 200.018 | 173.020 | 21.244 | 0.398 | 195.330 | 165.239 | 10.978 | 0.196 |
| Isovaleric acid (μg/g) | 289.578 | 256.938 | 15.884 | 0.048 | 290.874 | 239.903 | 14.865 | 0.059 |
| Pentanoic acid (μg/g) | 39.108 | 43.988 | 3.729 | 0.518 | 46.638 | 47.141 | 2.558 | 0.924 |
| Items * | GT | AC | SEM | p-Value |
|---|---|---|---|---|
| IFN-γ (pg/mL) | 115.65 | 117.81 | 1.219 | 0.419 |
| IL-4 (ng/L) | 152.25 | 157.97 | 1.694 | 0.108 |
| IL-2 (ng/L) | 168.07 | 169.61 | 1.545 | 0.652 |
| IL-6 (ng/L) | 45.60 | 46.12 | 0.468 | 0.615 |
| IgA (ng/mL) | 7934.36 | 7993.44 | 65.065 | 0.683 |
| IgG (μg/mL) | 89.62 | 89.97 | 0.866 | 0.854 |
| IgM (ng/mL) | 4217.13 | 4238.61 | 39.642 | 0.808 |
| TNF-α (ng/L) | 81.27 | 81.93 | 0.610 | 0.625 |
Disclaimer/Publisher’s Note: The statements, opinions and data contained in all publications are solely those of the individual author(s) and contributor(s) and not of MDPI and/or the editor(s). MDPI and/or the editor(s) disclaim responsibility for any injury to people or property resulting from any ideas, methods, instructions or products referred to in the content. |
© 2023 by the authors. Licensee MDPI, Basel, Switzerland. This article is an open access article distributed under the terms and conditions of the Creative Commons Attribution (CC BY) license (https://creativecommons.org/licenses/by/4.0/).
Share and Cite
Liao, P.; Yang, K.; Huang, H.; Xin, Z.; Jian, S.; Wen, C.; He, S.; Zhang, L.; Deng, B. Abrupt Dietary Change and Gradual Dietary Transition Impact Diarrheal Symptoms, Fecal Fermentation Characteristics, Microbiota, and Metabolic Profile in Healthy Puppies. Animals 2023, 13, 1300. https://doi.org/10.3390/ani13081300
Liao P, Yang K, Huang H, Xin Z, Jian S, Wen C, He S, Zhang L, Deng B. Abrupt Dietary Change and Gradual Dietary Transition Impact Diarrheal Symptoms, Fecal Fermentation Characteristics, Microbiota, and Metabolic Profile in Healthy Puppies. Animals. 2023; 13(8):1300. https://doi.org/10.3390/ani13081300
Chicago/Turabian StyleLiao, Pinfeng, Kang Yang, Hongcan Huang, Zhongquan Xin, Shiyan Jian, Chaoyu Wen, Shansong He, Lingna Zhang, and Baichuan Deng. 2023. "Abrupt Dietary Change and Gradual Dietary Transition Impact Diarrheal Symptoms, Fecal Fermentation Characteristics, Microbiota, and Metabolic Profile in Healthy Puppies" Animals 13, no. 8: 1300. https://doi.org/10.3390/ani13081300
APA StyleLiao, P., Yang, K., Huang, H., Xin, Z., Jian, S., Wen, C., He, S., Zhang, L., & Deng, B. (2023). Abrupt Dietary Change and Gradual Dietary Transition Impact Diarrheal Symptoms, Fecal Fermentation Characteristics, Microbiota, and Metabolic Profile in Healthy Puppies. Animals, 13(8), 1300. https://doi.org/10.3390/ani13081300

