The Epithelial-to-Mesenchymal Transition-Like Process Induced by TGF-β1 Enhances Rubella Virus Binding and Infection in A549 Cells via the Smad Pathway
Abstract
1. Introduction
2. Materials and Methods
2.1. Cell Culture and Virus
2.2. Titration of the Virus Solution by FCM Analysis
2.3. Epithelial-to-Mesenchymal Transition Induced by TGF-β1 Treatment
2.4. Western Blotting
2.5. Virus Infection
2.6. Virus Binding Assay
2.7. FCM Analysis
2.8. RNA Extraction and RT-PCR
2.9. Apoptosis Assay
2.10. Statistical Analysis
3. Results
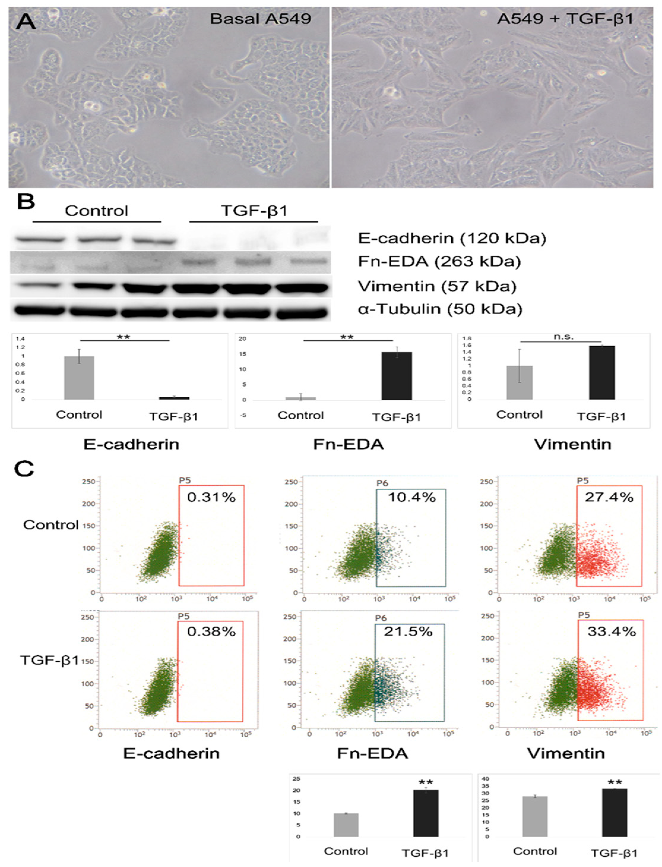
3.1. The EMT-Like Process of the A549 Cells Induced by TGF-β1
3.2. The TGF-β1-Induced EMT-Like Process Enhances RuV Infection
3.3. The TGF-β1-Induced EMT-Like Process Does Not Enhance Apoptosis of Infected Cells
3.4. The TGF-β1-Induced EMT-Like Process Enhances Rubella Virus Binding to A549 Cells as Shown by the Virus Binding Assay
3.5. The TGF-β1-Induced EMT-Like Process Enhances Virus Binding and Infection in A549 Cells via the Smad Pathway
4. Discussion
Author Contributions
Funding
Institutional Review Board Statement
Informed Consent Statement
Data Availability Statement
Conflicts of Interest
References
- Chen, R.; Mukhopadhyay, S.; Merits, A.; Bolling, B.; Nasar, F.; Coffey, L.; Powers, A.; Weaver, S.; Smith, D.; Simmonds, P.; et al. Create a New Family Matonaviridae to Include the Genus Rubivirus, Removed from the Family Togaviridae. 2018. Available online: https://talk.ictvonline.org/files/ictv_official_taxonomy_updates_since_the_8th_report/m/animal-ssrna-viruses/8087 (accessed on 6 February 2021).
- Cong, H.; Jiang, Y.; Tien, P. Identification of the Myelin Oligodendrocyte Glycoprotein as a Cellular Receptor for Rubella Virus. J. Virol. 2011, 85, 11038–11047. [Google Scholar] [CrossRef] [PubMed]
- Otsuki, N.; Sakata, M.; Saito, K.; Okamoto, K.; Mori, Y.; Hanada, K.; Takeda, M. Both Sphingomyelin and Cholesterol in the Host Cell Membrane Are Essential for Rubella Virus Entry. J. Virol. 2017, 92, e01130. [Google Scholar] [CrossRef] [PubMed]
- Kalluri, R.; Weinberg, R.A. The basics of epithelial-mesenchymal transition. J. Clin. Investig. 2009, 119, 1420–1428. [Google Scholar] [CrossRef] [PubMed]
- Lamouille, S.; Xu, J.; Derynck, R. Molecular mechanisms of epithelial–mesenchymal transition. Nat. Rev. Mol. Cell Biol. 2014, 15, 178–196. [Google Scholar] [CrossRef]
- Cyprian, F.S.; Al-Farsi, H.F.; Vranic, S.; Akhtar, S.; Al Moustafa, A.-E. Epstein–Barr Virus and Human Papillomaviruses Interactions and Their Roles in the Initiation of Epithelial–Mesenchymal Transition and Cancer Progression. Front. Oncol. 2018, 8, 111. [Google Scholar] [CrossRef] [PubMed]
- Hu, B.; Xie, S.; Hu, Y.; Chen, W.; Chen, X.; Zheng, Y.; Wu, X. Hepatitis C virus NS4B protein induces epithelial-mesenchymal transition by upregulation of Snail. Virol. J. 2017, 14, 83. [Google Scholar] [CrossRef]
- Minor, D.M.; Proud, D. Role of human rhinovirus in triggering human airway epithelial-mesenchymal transition. Respir. Res. 2017, 18, 1–16. [Google Scholar] [CrossRef]
- Shirogane, Y.; Takeda, M.; Tahara, M.; Ikegame, S.; Nakamura, T.; Yanagi, Y. Epithelial-Mesenchymal Transition Abolishes the Susceptibility of Polarized Epithelial Cell Lines to Measles Virus. J. Biol. Chem. 2010, 285, 20882–20890. [Google Scholar] [CrossRef]
- Trinh, Q.D.; Pham, N.T.K.; Takada, K.; Komine-Aizawa, S.; Hayakawa, S. Myelin Oligodendrocyte Glycoprotein-Independent Rubella Infection of Keratinocytes and Resistance of First-Trimester Trophoblast Cells to Rubella Virus In Vitro. Viruses 2018, 10, 23. [Google Scholar] [CrossRef]
- Fernandez, I.E.; Eickelberg, O. The impact of tgf-beta on lung fibrosis: From targeting to biomarkers. Proc. Am. Thorac. Soc. 2012, 9, 111–116. [Google Scholar] [CrossRef]
- Pain, M.; Bermúdez, O.; Lacoste, P.; Royer, P.-J.; Botturi, K.; Tissot, A.; Brouard, S.; Eickelberg, O.; Magnan, A. Tissue remodelling in chronic bronchial diseases: From the epithelial to mesenchymal phenotype. Eur. Respir. Rev. 2014, 23, 118–130. [Google Scholar] [CrossRef] [PubMed]
- Soltani, A.; Muller, H.K.; Sohal, S.S.; Reid, D.W.; Weston, S.; Wood-Baker, R.; Walters, E.H. Distinctive characteristics of bronchial reticular basement membrane and vessel remodelling in chronic obstructive pulmonary disease (COPD) and in asthma: They are not the same disease. Histopathology 2012, 60, 964–970. [Google Scholar] [CrossRef]
- Kasai, H.; Allen, J.T.; Mason, R.M.; Kamimura, T.; Zhang, Z. Tgf-beta1 induces human alveolar epithelial to mesenchymal cell transition (emt). Respir. Res. 2005, 6, 56. [Google Scholar] [CrossRef] [PubMed]
- Kobayashi, K.; Koyama, K.; Suzukawa, M.; Igarashi, S.; Hebisawa, A.; Nagase, T.; Ohta, K. Epithelial-mesenchymal transition promotes reactivity of human lung adenocarcinoma A549 cells to CpG ODN. Allergol. Int. 2016, 65, 45–52. [Google Scholar] [CrossRef]
- Grigorov, B.; Rabilloud, J.; Lawrence, P.; Gerlier, D. Rapid Titration of Measles and Other Viruses: Optimization with Determination of Replication Cycle Length. PLoS ONE 2011, 6, e24135. [Google Scholar] [CrossRef]
- Kaur, M.; Esau, L. Two-step protocol for preparing adherent cells for high-throughput flow cytometry. Biotechniques 2015, 59, 119–126. [Google Scholar] [CrossRef] [PubMed]
- Morty, R.E.; Konigshoff, M.; Eickelberg, O. Transforming growth factor-beta signaling across ages: From distorted lung development to chronic obstructive pulmonary disease. Proc. Am. Thorac. Soc. 2009, 6, 607–613. [Google Scholar] [CrossRef]
- Khalil, N.; O’Connor, R.N.; Unruh, H.W.; Warren, P.W.; Flanders, K.C.; Kemp, A.; Bereznay, O.H.; Greenberg, A.H. Increased production and immunohistochemical localization of transforming growth factor-beta in idiopathic pulmonary fibrosis. Am. J. Respir. Cell Mol. Biol. 1991, 5, 155–162. [Google Scholar] [CrossRef] [PubMed]
- Soltani, A.; Sohal, S.S.; Reid, D.; Weston, S.; Wood-Baker, R.; Walters, E.H. Vessel-Associated Transforming Growth Factor-Beta1 (TGF-β1) Is Increased in the Bronchial Reticular Basement Membrane in COPD and Normal Smokers. PLoS ONE 2012, 7, e39736. [Google Scholar] [CrossRef][Green Version]
- Takizawa, H.; Tanaka, M.; Takami, K.; Ohtoshi, T.; Ito, K.; Satoh, M.; Okada, Y.; Yamasawa, F.; Nakahara, K.; Umeda, A. Increased expression of transforming growth factor-beta1 in small airway epithelium from tobacco smokers and patients with chronic obstructive pulmonary disease (copd). Am. J. Respir. Crit. Care Med. 2001, 163, 1476–1483. [Google Scholar] [CrossRef]
- Milara, J.; Peiró, T.; Serrano, A.; Cortijo, J. Epithelial to mesenchymal transition is increased in patients with COPD and induced by cigarette smoke. Thorax 2013, 68, 410–420. [Google Scholar] [CrossRef]
- Kim, H.; Choi, P.; Kim, T.; Kim, Y.; Song, B.G.; Park, Y.T.; Choi, S.J.; Yoon, C.H.; Lim, W.C.; Ko, H.; et al. Ginsenosides rk1 and rg5 inhibit transforming growth factor-beta1-induced epithelial-mesenchymal transition and suppress migration, invasion, anoikis resistance, and development of stem-like features in lung cancer. J. Ginseng Res. 2021, 45, 134–148. [Google Scholar] [CrossRef]
- George, S.; Viswanathan, R.; Sapkal, G.N. Molecular aspects of the teratogenesis of rubella virus. Biol. Res. 2019, 52, 1–8. [Google Scholar] [CrossRef]
- Willows, S.; Ilkow, C.S.; Hobman, T.C. Phosphorylation and membrane association of the Rubella virus capsid protein is important for its anti-apoptotic function. Cell. Microbiol. 2014, 16, 1201–1210. [Google Scholar] [CrossRef]
- Sawyer, J.S.; Anderson, B.D.; Beight, D.W.; Campbell, R.M.; Jones, M.L.; Herron, D.K.; Lampe, J.W.; McCowan, J.R.; McMillen, W.T.; Mort, N.; et al. Synthesis and activity of new aryl- and heteroaryl-substituted pyrazole inhibitors of the transforming growth factor-beta type i receptor kinase domain. J. Med. Chem. 2003, 46, 3953–3956. [Google Scholar] [CrossRef] [PubMed]
- Inman, G.J.; Nicolas, F.J.; Callahan, J.F.; Harling, J.D.; Gaster, L.M.; Reith, A.D.; Laping, N.J.; Hill, C.S. Sb-431542 is a potent and specific inhibitor of transforming growth factor-beta superfamily type i activin receptor-like kinase (alk) receptors alk4, alk5, and alk7. Mol. Pharmacol. 2002, 62, 65–74. [Google Scholar] [CrossRef]
- Laping, N.J.; Grygielko, E.; Mathur, A.; Butter, S.; Bomberger, J.; Tweed, C.; Martin, W.; Fornwald, J.; Lehr, R.; Harling, J.; et al. Inhibition of transforming growth factor (tgf)-beta1-induced extracellular matrix with a novel inhibitor of the tgf-beta type i receptor kinase activity: Sb-431542. Mol. Pharmacol. 2002, 62, 58–64. [Google Scholar] [CrossRef]
- Wu, S.; Kasisomayajula, K.; Peng, J.; Bancalari, E. Inhibition of jnk enhances tgf-beta1-activated smad2 signaling in mouse embryonic lung. Pediatr. Res. 2009, 65, 381–386. [Google Scholar] [CrossRef] [PubMed]
- Ito, M.; Kitamura, H.; Kikuguchi, C.; Hase, K.; Ohno, H.; Ohara, O. SP600125 Inhibits Cap-dependent Translation Independently of the c-Jun N-terminal Kinase Pathway. Cell Struct. Funct. 2011, 36, 27–33. [Google Scholar] [CrossRef][Green Version]
- Verrecchia, F.; Mauviel, A. Transforming growth factor-beta and fibrosis. World J. Gastroenterol. 2007, 13, 3056–3062. [Google Scholar] [CrossRef]





Publisher’s Note: MDPI stays neutral with regard to jurisdictional claims in published maps and institutional affiliations. |
© 2021 by the authors. Licensee MDPI, Basel, Switzerland. This article is an open access article distributed under the terms and conditions of the Creative Commons Attribution (CC BY) license (http://creativecommons.org/licenses/by/4.0/).
Share and Cite
Pham, N.T.K.; Trinh, Q.D.; Takada, K.; Takano, C.; Sasano, M.; Okitsu, S.; Ushijima, H.; Komine-Aizawa, S.; Hayakawa, S. The Epithelial-to-Mesenchymal Transition-Like Process Induced by TGF-β1 Enhances Rubella Virus Binding and Infection in A549 Cells via the Smad Pathway. Microorganisms 2021, 9, 662. https://doi.org/10.3390/microorganisms9030662
Pham NTK, Trinh QD, Takada K, Takano C, Sasano M, Okitsu S, Ushijima H, Komine-Aizawa S, Hayakawa S. The Epithelial-to-Mesenchymal Transition-Like Process Induced by TGF-β1 Enhances Rubella Virus Binding and Infection in A549 Cells via the Smad Pathway. Microorganisms. 2021; 9(3):662. https://doi.org/10.3390/microorganisms9030662
Chicago/Turabian StylePham, Ngan Thi Kim, Quang Duy Trinh, Kazuhide Takada, Chika Takano, Mari Sasano, Shoko Okitsu, Hiroshi Ushijima, Shihoko Komine-Aizawa, and Satoshi Hayakawa. 2021. "The Epithelial-to-Mesenchymal Transition-Like Process Induced by TGF-β1 Enhances Rubella Virus Binding and Infection in A549 Cells via the Smad Pathway" Microorganisms 9, no. 3: 662. https://doi.org/10.3390/microorganisms9030662
APA StylePham, N. T. K., Trinh, Q. D., Takada, K., Takano, C., Sasano, M., Okitsu, S., Ushijima, H., Komine-Aizawa, S., & Hayakawa, S. (2021). The Epithelial-to-Mesenchymal Transition-Like Process Induced by TGF-β1 Enhances Rubella Virus Binding and Infection in A549 Cells via the Smad Pathway. Microorganisms, 9(3), 662. https://doi.org/10.3390/microorganisms9030662

