Deciphering the Arterial and Venous Blood Bacterial DNA Profile: Pioneering Insights into Coronary Heart Disease Etiology and Progression
Abstract
1. Introduction
2. Methods
2.1. Study Cohort and Patient Characteristics
2.2. Whole Blood and Blood Fractions Sample Preparation
2.3. DNA Extraction from Whole Blood, Serum and Plasma Samples
2.4. 16S rRNA Gene Quantification by Real-Time qPCR
2.5. Statistical Analysis
3. Results
3.1. General Characteristics of Study Participants
3.2. Blood from CHD Patients Contains Bacterial DNA That Is Differentially Distributed Among Blood Fractions
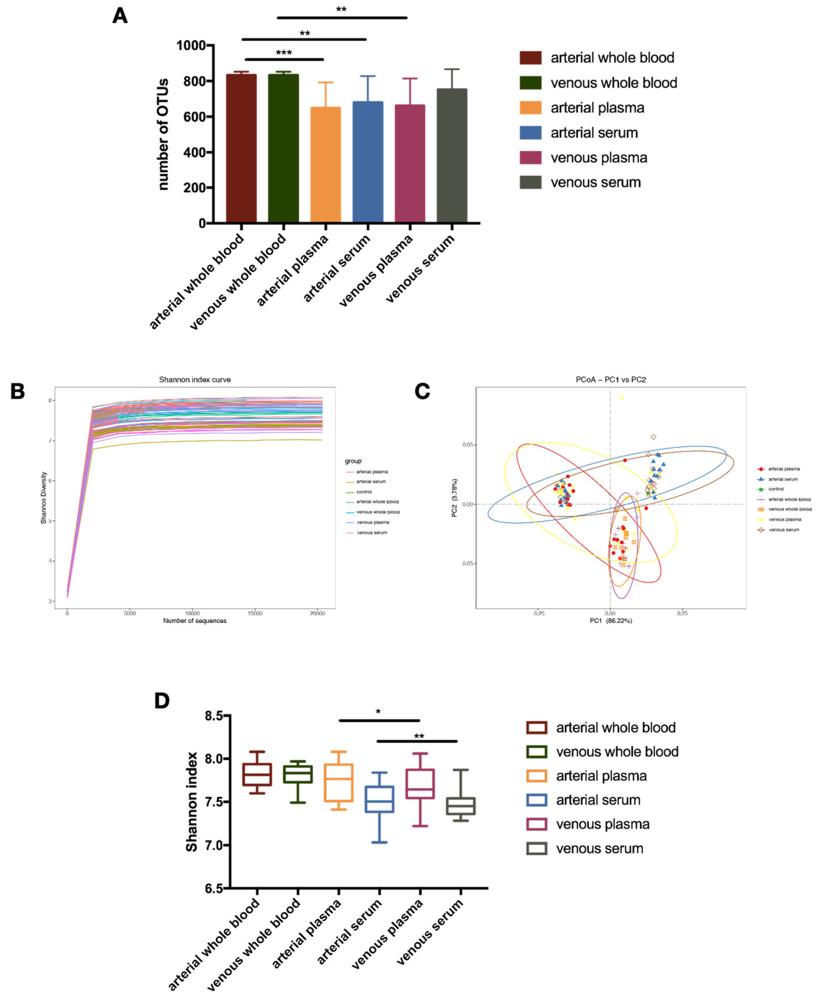
3.3. Patients’ Arterial and Venous Serum Have Lower Blood Bacterial 16s rRNA Diversity
3.4. Similarities and Differences in Bacterial Profiles Between Fractions as Assessed by 16S Targeted Metagenomic Sequencing
4. Discussion
5. Conclusions
Author Contributions
Funding
Institutional Review Board Statement
Informed Consent Statement
Data Availability Statement
Acknowledgments
Conflicts of Interest
Abbreviations
| BAs | bile acids |
| CHD | Coronary heart disease |
| eGDR | estimated glomerular filtration rate |
| FLASH | Fast Length Adjustment of SHort reads |
| hs-CRP | high-sensitivity C-reactive protein |
| LPC | lyso-phosphatidylcholines |
| LPE | lyso-phosphatidylethanolamines |
| MI | myocardial infarction |
| OTUs | operational taxonomic units |
| PCoA | Principal Coordinate Analysis |
| QIIME | Quantitative Insights Into Microbial Ecology |
| SCFAs | short-chain fatty acids |
| TMAO | trimethylamine N-oxide |
References
- Gaziano, T.A.; Bitton, A.; Anand, S.; Abrahams-Gessel, S.; Murphy, A. Growing epidemic of coronary heart disease in low- and middle-income countries. Curr. Probl. Cardiol. 2010, 35, 72–115. [Google Scholar] [CrossRef]
- Raj, P.; Thandapilly, S.J.; Wigle, J.; Zieroth, S.; Netticadan, T. A Comprehensive Analysis of the Efficacy of Resveratrol in Atherosclerotic Cardiovascular Disease, Myocardial Infarction and Heart Failure. Molecules 2021, 26, 6600. [Google Scholar] [CrossRef]
- Anzai, T. Inflammatory Mechanisms of Cardiovascular Remodeling. Circ. J. 2018, 82, 629–635. [Google Scholar] [CrossRef]
- Frangogiannis, N.G. The inflammatory response in myocardial injury, repair, and remodelling. Nat. Rev. Cardiol. 2014, 11, 255–265. [Google Scholar] [CrossRef]
- Besse, S.; Nadaud, S.; Balse, E.; Pavoine, C. Early Protective Role of Inflammation in Cardiac Remodeling and Heart Failure: Focus on TNFα and Resident Macrophages. Cells 2022, 11, 1249. [Google Scholar] [CrossRef]
- Hetta, H.F.; Ahmed, R.; Ramadan, Y.N.; Fathy, H.; Khorshid, M.; Mabrouk, M.M.; Hashem, M. Gut virome: New key players in the pathogenesis of inflammatory bowel disease. World J. Methodol. 2025, 15, 92592. [Google Scholar] [CrossRef]
- Videla, S.; Vilaseca, J.; Guarner, F.; Salas, A.; Treserra, F.; Crespo, E.; Antolín, M.; Malagelada, J.R. Role of intestinal microflora in chronic inflammation and ulceration of the rat colon. Gut 1994, 35, 1090–1097. [Google Scholar] [CrossRef]
- Scher, J.U.; Sczesnak, A.; Longman, R.S.; Segata, N.; Ubeda, C.; Bielski, C.; Rostron, T.; Cerundolo, V.; Pamer, E.G.; Abramson, S.B.; et al. Expansion of intestinal Prevotella copri correlates with enhanced susceptibility to arthritis. eLife 2013, 2, e01202. [Google Scholar] [CrossRef]
- Subramanian, S.; Campbell, B.J.; Rhodes, J.M. Bacteria in the pathogenesis of inflammatory bowel disease. Curr. Opin. Infect. Dis. 2006, 19, 475–484. [Google Scholar] [CrossRef]
- Harsch, I.A.; Konturek, P.C. The Role of Gut Microbiota in Obesity and Type 2 and Type 1 Diabetes Mellitus: New Insights into “Old” Diseases. Med. Sci. 2018, 6, 32. [Google Scholar] [CrossRef]
- Zhao, X.; Oduro, P.K.; Tong, W.; Wang, Y.; Gao, X.; Wang, Q. Therapeutic potential of natural products against atherosclerosis: Targeting on gut microbiota. Pharmacol. Res. 2021, 163, 105362. [Google Scholar] [CrossRef] [PubMed]
- Zhou, X.; Li, J.; Guo, J.; Geng, B.; Ji, W.; Zhao, Q.; Li, J.; Liu, X.; Liu, J.; Guo, Z.; et al. Gut-dependent microbial translocation induces inflammation and cardiovascular events after ST-elevation myocardial infarction. Microbiome 2018, 6, 66. [Google Scholar] [CrossRef] [PubMed]
- Chopra, A.; Franco-Duarte, R.; Rajagopal, A.; Choowong, P.; Soares, P.; Rito, T.; Eberhard, J.; Jayasinghe, T.N. Exploring the presence of oral bacteria in non-oral sites of patients with cardiovascular diseases using whole metagenomic data. Sci. Rep. 2024, 14, 1476. [Google Scholar] [CrossRef] [PubMed]
- Bryan, C.S. Clinical implications of positive blood cultures. Clin. Microbiol. Rev. 1989, 2, 329–353. [Google Scholar] [CrossRef]
- Gilbert, J.A.; Quinn, R.A.; Debelius, J.; Xu, Z.Z.; Morton, J.; Garg, N.; Jansson, J.K.; Dorrestein, P.C.; Knight, R. Microbiome-wide association studies link dynamic microbial consortia to disease. Nature 2016, 535, 94–103. [Google Scholar] [CrossRef]
- Castillo, D.J.; Rifkin, R.F.; Cowan, D.A.; Potgieter, M. The Healthy Human Blood Microbiome: Fact or Fiction? Front. Cell. Infect. Microbiol. 2019, 9, 148. [Google Scholar] [CrossRef]
- Salter, S.J.; Cox, M.J.; Turek, E.M.; Calus, S.T.; Cookson, W.O.; Moffatt, M.F.; Turner, P.; Parkhill, J.; Loman, N.J.; Walker, A.W. Reagent and laboratory contamination can critically impact sequence-based microbiome analyses. BMC Biol. 2014, 12, 87. [Google Scholar] [CrossRef]
- Cheng, H.S.; Tan, S.P.; Wong, D.M.K.; Koo, W.L.Y.; Wong, S.H.; Tan, N.S. The Blood Microbiome and Health: Current Evidence, Controversies, and Challenges. Int. J. Mol. Sci. 2023, 24, 5633. [Google Scholar] [CrossRef]
- Eisenhofer, R.; Minich, J.J.; Marotz, C.; Cooper, A.; Knight, R.; Weyrich, L.S. Contamination in Low Microbial Biomass Microbiome Studies: Issues and Recommendations. Trends Microbiol. 2019, 27, 105–117. [Google Scholar] [CrossRef]
- Tan, C.C.S.; Ko, K.K.K.; Chen, H.; Liu, J.; Loh, M.; Chia, M.; Nagarajan, N. No evidence for a common blood microbiome based on a population study of 9770 healthy humans. Nat. Microbiol. 2023, 8, 973–985. [Google Scholar] [CrossRef]
- Domingue, G.J.; Schlegel, J.U. Novel bacterial structures in human blood: Cultural isolation. Infect. Immun. 1977, 15, 621–627. [Google Scholar] [CrossRef]
- Nikkari, S.; Gotoff, R.; Bourbeau, P.P.; Brown, R.E.; Kamal, N.R.; Relman, D.A. Identification of Cardiobacterium hominis by broad-range bacterial polymerase chain reaction analysis in a case of culture-negative endocarditis. Arch. Intern. Med. 2002, 162, 477–479. [Google Scholar] [CrossRef] [PubMed]
- Pretorius, E.; Swanepoel, A.C.; Buys, A.V.; Vermeulen, N.; Duim, W.; Kell, D.B. Eryptosis as a marker of Parkinson’s disease. Aging 2014, 6, 788–819. [Google Scholar] [CrossRef] [PubMed]
- Zhang, Y.; Xu, J.; Wang, X.; Ren, X.; Liu, Y. Changes of intestinal bacterial microbiota in coronary heart disease complicated with nonalcoholic fatty liver disease. BMC Genom. 2019, 20, 862. [Google Scholar] [CrossRef] [PubMed]
- Lelouvier, B.; Servant, F.; Païssé, S.; Brunet, A.C.; Benyahya, S.; Serino, M.; Valle, C.; Ortiz, M.R.; Puig, J.; Courtney, M.; et al. Changes in blood microbiota profiles associated with liver fibrosis in obese patients: A pilot analysis. Hepatology 2016, 64, 2015–2027. [Google Scholar] [CrossRef]
- Qian, X.; Liu, A.; Liang, C.; He, L.; Xu, Z.; Tang, S. Analysis of gut microbiota in patients with acute myocardial infarction by 16S rRNA sequencing. Ann. Transl. Med. 2022, 10, 1340. [Google Scholar] [CrossRef]
- Arseneault-Bréard, J.; Rondeau, I.; Gilbert, K.; Girard, S.A.; Tompkins, T.A.; Godbout, R.; Rousseau, G. Combination of Lactobacillus helveticus R0052 and Bifidobacterium longum R0175 reduces post-myocardial infarction depression symptoms and restores intestinal permeability in a rat model. Br. J. Nutr. 2012, 107, 1793–1799. [Google Scholar] [CrossRef]
- Bao, D.; Xie, X.; Cheng, M.; Zhang, K.; Yue, T.; Liu, A.; Fang, W.; Wei, Y.; Zheng, H.; Piao, J.G.; et al. Hydroxy-safflower yellow A composites: An effective strategy to enhance anti-myocardial ischemia by improving intestinal permeability. Int. J. Pharm. 2022, 623, 121918. [Google Scholar] [CrossRef]
- Morris, G.; Berk, M.; Carvalho, A.F.; Caso, J.R.; Sanz, Y.; Maes, M. The Role of Microbiota and Intestinal Permeability in the Pathophysiology of Autoimmune and Neuroimmune Processes with an Emphasis on Inflammatory Bowel Disease Type 1 Diabetes and Chronic Fatigue Syndrome. Curr. Pharm. Des. 2016, 22, 6058–6075. [Google Scholar] [CrossRef]
- American Diabetes Association. Classification and Diagnosis of Diabetes: Standards of Medical Care in Diabetes—2021. Diabetes Care 2021, 44, S15–S33. [Google Scholar] [CrossRef]
- Taurino, C.; Miller, W.H.; McBride, M.W.; McClure, J.D.; Khanin, R.; Moreno, M.U.; Dymott, J.A.; Delles, C.; Dominiczak, A.F. Gene expression profiling in whole blood of patients with coronary artery disease. Clin. Sci. 2010, 119, 335–343. [Google Scholar] [CrossRef] [PubMed]
- Engelfriet, P.; Tijssen, J.; Kaemmerer, H.; Gatzoulis, M.A.; Boersma, E.; Oechslin, E.; Thaulow, E.; Popelová, J.; Moons, P.; Meijboom, F.; et al. Adherence to guidelines in the clinical care for adults with congenital heart disease: The Euro Heart Survey on adult congenital heart disease. Eur. Heart J. 2006, 27, 737–745. [Google Scholar] [CrossRef] [PubMed]
- Wu, X.; Zhang, H.; Chen, J.; Shang, S.; Wei, Q.; Yan, J.; Tu, X. Comparison of the fecal microbiota of dholes high-throughput Illumina sequencing of the V3–V4 region of the 16S rRNA gene. Appl. Microbiol. Biotechnol. 2016, 100, 3577–3586. [Google Scholar] [CrossRef] [PubMed]
- Magoč, T.; Salzberg, S.L. FLASH: Fast length adjustment of short reads to improve genome assemblies. Bioinformatics 2011, 27, 2957–2963. [Google Scholar] [CrossRef]
- Caporaso, J.G.; Kuczynski, J.; Stombaugh, J.; Bittinger, K.; Bushman, F.D.; Costello, E.K.; Fierer, N.; Peña, A.G.; Goodrich, J.K.; Gordon, J.I.; et al. QIIME allows analysis of high-throughput community sequencing data. Nat. Methods 2010, 7, 335–336. [Google Scholar] [CrossRef]
- Segata, N.; Izard, J.; Waldron, L.; Gevers, D.; Miropolsky, L.; Garrett, W.S.; Huttenhower, C. Metagenomic biomarker discovery and explanation. Genome Biol. 2011, 12, R60. [Google Scholar] [CrossRef]
- Amar, J.; Serino, M.; Lange, C.; Chabo, C.; Iacovoni, J.; Mondot, S.; Lepage, P.; Klopp, C.; Mariette, J.; Bouchez, O.; et al. Involvement of tissue bacteria in the onset of diabetes in humans: Evidence for a concept. Diabetologia 2011, 54, 3055–3061. [Google Scholar] [CrossRef]
- Potgieter, M.; Bester, J.; Kell, D.B.; Pretorius, E. The dormant blood microbiome in chronic, inflammatory diseases. FEMS Microbiol. Rev. 2015, 39, 567–591. [Google Scholar] [CrossRef]
- Beutz, M.; Sherman, G.; Mayfield, J.; Fraser, V.J.; Kollef, M.H. Clinical utility of blood cultures drawn from central vein catheters and peripheral venipuncture in critically ill medical patients. Chest 2003, 123, 854–861. [Google Scholar] [CrossRef]
- Poupin, N.; Tremblay-Franco, M.; Amiel, A.; Canlet, C.; Rémond, D.; Debrauwer, L.; Dardevet, D.; Thiele, I.; Aurich, M.K.; Jourdan, F.; et al. Arterio-venous metabolomics exploration reveals major changes across liver and intestine in the obese Yucatan minipig. Sci. Rep. 2019, 9, 12527. [Google Scholar] [CrossRef]
- Li, H.Y.; Zhao, X.; Liu, Y.Z.; Meng, Z.; Wang, D.; Yang, F.; Shi, Q.W. Plasma MicroRNA-126-5p is Associated with the Complexity and Severity of Coronary Artery Disease in Patients with Stable Angina Pectoris. Cell. Physiol. Biochem. 2016, 39, 837–846. [Google Scholar] [CrossRef]
- Stevens, V.L.; Hoover, E.; Wang, Y.; Zanetti, K.A. Pre-Analytical Factors that Affect Metabolite Stability in Human Urine, Plasma, and Serum: A Review. Metabolites 2019, 9, 156. [Google Scholar] [CrossRef]
- Yu, Z.; Kastenmüller, G.; He, Y.; Belcredi, P.; Möller, G.; Prehn, C.; Mendes, J.; Wahl, S.; Roemisch-Margl, W.; Ceglarek, U.; et al. Differences between human plasma and serum metabolite profiles. PLoS ONE 2011, 6, e21230. [Google Scholar] [CrossRef]
- Liu, X.; Hoene, M.; Wang, X.; Yin, P.; Häring, H.U.; Xu, G.; Lehmann, R. Serum or plasma, what is the difference? Investigations to facilitate the sample material selection decision making process for metabolomics studies and beyond. Anal. Chim. Acta 2018, 1037, 293–300. [Google Scholar] [CrossRef]
- Youssef, L.; Crovetto, F.; Simoes, R.V.; Miranda, J.; Paules, C.; Blasco, M.; Palomo, M.; García-Calderó, H.; Tura-Ceide, O.; Dantas, A.P.; et al. The Interplay between Pathophysiological Pathways in Early-Onset Severe Preeclampsia Unveiled by Metabolomics. Life 2022, 12, 86. [Google Scholar] [CrossRef] [PubMed]
- Snapkov, I.; Chernigovskaya, M.; Sinitcyn, P.; Quý, K.L.; Nyman, T.A.; Greiff, V. Progress and challenges in mass spectrometry-based analysis of antibody repertoires. Trends Biotechnol. 2022, 40, 463–481. [Google Scholar] [CrossRef] [PubMed]
- Amar, J.; Lelouvier, B.; Servant, F.; Lluch, J.; Burcelin, R.; Bongard, V.; Elbaz, M. Blood Microbiota Modification After Myocardial Infarction Depends Upon Low-Density Lipoprotein Cholesterol Levels. J. Am. Heart Assoc. 2019, 8, e011797. [Google Scholar] [CrossRef]
- Hetta, H.F.; Sirag, N.; Elfadil, H.; Salama, A.; Aljadrawi, S.F.; Alfaifi, A.J.; Alwabisi, A.N.; AbuAlhasan, B.M.; Alanazi, L.S.; Aljohani, Y.A.; et al. Artificial Sweeteners: A Double-Edged Sword for Gut Microbiome. Diseases 2025, 13, 115. [Google Scholar] [CrossRef]


| Coronary Artery Stenosis | Coronary Artery Stenosis | p Value | |
|---|---|---|---|
| Mild to Moderate (n = 18) | Severe (n = 9) | ||
| Gender (female) | 10 (55.56%) | 2 (22.22%) | 0.217 |
| Age (year) | 61.83 ± 8.83 | 61 ± 16.05 | 0.887 |
| Body mass index (kg/m2) | 25.08 ± 3.12 | 26.42 ± 4.65 | 0.38 |
| Current smoking | 4 (22.22%) | 3 (33.33%) | 0.635 |
| Hypertension | 10 (55.56%) | 8 (88.89%) | 0.193 |
| Diabetes | 6 (33.33%) | 5 (55.56) | 0.411 |
| Systolic blood pressure | 134 ± 14.64 | 135.56 ± 10.78 | 0.307 |
| Diastolic blood pressure | 83.56 ± 12.38 | 74.78 ± 15.56 | 0.123 |
| Blood biochemical tests | |||
| Troponin T_admission (ng/mL) | 0.01 ± 0.01 | 0.09 ± 0.12 | 0.016 * |
| urea (mmol/L) | 4.65 ± 1.29 | 8.39 ± 4.19 | 0.168 |
| uric acid (umol/L) | 368.28 ± 78.4 | 376 ± 76.54 | 0.81 |
| creatinine (umol/L) | 68.04 ± 14.06 | 194.54 ± 34.99 | 0.31 |
| eGFR (ml/min/1.73 m2) | 91.31 ± 10.64 | 77.24 ± 34.83 | 0.267 |
| Glucose (mmol/L) | 6.52 ± 2.75 | 8.35 ± 4.19 | 0.185 |
| Total cholesterol (mmol/L) | 4.17 ± 1.03 | 3.92 ± 1.82 | 0.646 |
| Triglyceride (mmol/L) | 1.84 ± 1.32 | 1.38 ± 0.85 | 0.35 |
| High-density lipoprotein (mmol/L) | 1.23 ± 0.51 | 1.26 ± 0.56 | 0.867 |
| Low-density lipoprotein (mmol/L) | 2.32 ± 0.90 | 2.29 ± 1.18 | 0.941 |
| hs-CRP (mg/L) | 2.67 ± 4.83 | 16.99 ± 27.67 | 0.039 * |
| Firmicutes | Bacteroidetes | |||||
|---|---|---|---|---|---|---|
| Mean | Variance | Stderr | Mean | Variance | Stderr | |
| arterial plasma | 0.6684 | 0.0018 | 0.0129 | 0.2152 | 0.0005 | 0.0069 |
| arterial serum | 0.6203 | 0.0002 | 0.0040 | 0.3060 | 0.0002 | 0.0037 |
| venous plasma | 0.6580 | 0.0010 | 0.0093 | 0.2416 | 0.0009 | 0.0085 |
| venous serum | 0.6230 | 0.0005 | 0.0067 | 0.2970 | 0.0003 | 0.0051 |
| arterial whole blood | 0.5870 | 0.0029 | 0.0156 | 0.1827 | 0.0014 | 0.0108 |
| venous whole blood | 0.5894 | 0.0034 | 0.0168 | 0.1932 | 0.0018 | 0.0123 |
| Arterial Plasma | Arterial Serum | Venous Plasma | Venous Serum | Arterial Whole Blood | Venous Whole Blood | ||
|---|---|---|---|---|---|---|---|
| Firmicutes | arterial plasma | / | 0.0040 | 0.5205 | 0.0030 | 0.0020 | 0.0040 |
| arterial serum | 0.0040 | / | 0.0010 | 0.7073 | 0.0519 | 0.0909 | |
| venous plasma | 0.5205 | 0.0010 | / | 0.0060 | 0.0010 | 0.0020 | |
| venous serum | 0.0030 | 0.7073 | 0.0060 | / | 0.0380 | 0.0759 | |
| arterial whole blood | 0.0020 | 0.0519 | 0.0010 | 0.0380 | / | 0.9111 | |
| venous whole blood | 0.0040 | 0.0909 | 0.0020 | 0.0759 | 0.9111 | / | |
| Bacteroidetes | arterial plasma | / | 0.0010 | 0.0260 | 0.0010 | 0.0170 | 0.1329 |
| arterial serum | 0.0010 | / | 0.0010 | 0.1708 | 0.0010 | 0.0010 | |
| venous plasma | 0.0260 | 0.0010 | / | 0.0010 | 0.0040 | 0.0040 | |
| venous serum | 0.0010 | 0.1708 | 0.0010 | / | 0.0010 | 0.0010 | |
| arterial whole blood | 0.0170 | 0.0010 | 0.0040 | 0.0010 | / | 0.5425 | |
| venous whole blood | 0.1329 | 0.0010 | 0.0040 | 0.0010 | 0.5425 | / |
Disclaimer/Publisher’s Note: The statements, opinions and data contained in all publications are solely those of the individual author(s) and contributor(s) and not of MDPI and/or the editor(s). MDPI and/or the editor(s) disclaim responsibility for any injury to people or property resulting from any ideas, methods, instructions or products referred to in the content. |
© 2026 by the authors. Licensee MDPI, Basel, Switzerland. This article is an open access article distributed under the terms and conditions of the Creative Commons Attribution (CC BY) license.
Share and Cite
Liu, M.; Zhao, L.; Li, T.; Li, X.; Jiang, H.; Yang, P. Deciphering the Arterial and Venous Blood Bacterial DNA Profile: Pioneering Insights into Coronary Heart Disease Etiology and Progression. Microorganisms 2026, 14, 359. https://doi.org/10.3390/microorganisms14020359
Liu M, Zhao L, Li T, Li X, Jiang H, Yang P. Deciphering the Arterial and Venous Blood Bacterial DNA Profile: Pioneering Insights into Coronary Heart Disease Etiology and Progression. Microorganisms. 2026; 14(2):359. https://doi.org/10.3390/microorganisms14020359
Chicago/Turabian StyleLiu, Mengru, Lin Zhao, Tianli Li, Xuelin Li, Hong Jiang, and Peng Yang. 2026. "Deciphering the Arterial and Venous Blood Bacterial DNA Profile: Pioneering Insights into Coronary Heart Disease Etiology and Progression" Microorganisms 14, no. 2: 359. https://doi.org/10.3390/microorganisms14020359
APA StyleLiu, M., Zhao, L., Li, T., Li, X., Jiang, H., & Yang, P. (2026). Deciphering the Arterial and Venous Blood Bacterial DNA Profile: Pioneering Insights into Coronary Heart Disease Etiology and Progression. Microorganisms, 14(2), 359. https://doi.org/10.3390/microorganisms14020359

