Characterization of Newly Isolated Rosenblumvirus Phage Infecting Staphylococcus aureus from Different Sources
Abstract
1. Introduction
2. Materials and Methods
2.1. Bacterial Strains and Growth Conditions
2.2. Phage Isolation and Propagation
2.3. Transmission Electron Microscopy
2.4. Host Range
2.5. Adsorption and One-Step Growth Curve
2.6. Genome Sequencing and Bioinformatics Analysis
2.7. Phage Bactericidal Activity in UHT Whole-Fat Milk
2.8. Statistical Analysis
3. Results
3.1. Isolation and Morphology of CapO46 Phage
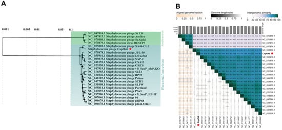
3.2. CapO46 Genome Annotation and Phylogenetic Analysis
3.3. CapO46 Host Range
3.4. CapO46 Adsorption and One-Step Growth Curve
3.5. Capo46 Bactericidal Activity in UHT Whole-Fat Milk
4. Discussion
5. Conclusions
Supplementary Materials
Author Contributions
Funding
Institutional Review Board Statement
Informed Consent Statement
Data Availability Statement
Acknowledgments
Conflicts of Interest
References
- Cheung, G.Y.C.; Bae, J.S.; Otto, M. Pathogenicity and Virulence of Staphylococcus aureus. Virulence 2021, 12, 547–569. [Google Scholar] [CrossRef] [PubMed]
- Lim, K.L.; Khor, W.C.; Ong, K.H.; Timothy, L.; Aung, K.T. Occurrence and Patterns of Enterotoxin Genes, Spa Types and Antimicrobial Resistance Patterns in Staphylococcus aureus in Food and Food Contact Surfaces in Singapore. Microorganisms 2023, 11, 1785. [Google Scholar] [CrossRef] [PubMed]
- Léguillier, V.; Pinamonti, D.; Chang, C.-M.; Gunjan; Mukherjee, R.; Himanshu; Cossetini, A.; Manzano, M.; Anba-Mondoloni, J.; Malet-Villemagne, J.; et al. A Review and Meta-Analysis of Staphylococcus aureus Prevalence in Foods. Microbe 2024, 4, 100131. [Google Scholar] [CrossRef]
- Cheng, W.N.; Han, S.G. Bovine Mastitis: Risk Factors, Therapeutic Strategies, and Alternative Treatments—A Review. Asian-Australas. J. Anim. Sci. 2020, 33, 1699–1713. [Google Scholar] [CrossRef]
- Gonçalves, J.L.; Kamphuis, C.; Martins, C.M.M.R.; Barreiro, J.R.; Tomazi, T.; Gameiro, A.H.; Hogeveen, H.; dos Santos, M.V. Bovine Subclinical Mastitis Reduces Milk Yield and Economic Return. Livest. Sci. 2018, 210, 25–32. [Google Scholar] [CrossRef]
- Melo, L.D.R.; Oliveira, H.; Pires, D.P.; Dabrowska, K.; Azeredo, J. Phage Therapy Efficacy: A Review of the Last 10 Years of Preclinical Studies. Crit. Rev. Microbiol. 2020, 46, 78–99. [Google Scholar] [CrossRef]
- Angelopoulou, A.; Warda, A.K.; Hill, C.; Ross, R.P. Non-Antibiotic Microbial Solutions for Bovine Mastitis—Live Biotherapeutics, Bacteriophage, and Phage Lysins. Crit. Rev. Microbiol. 2019, 45, 564–580. [Google Scholar] [CrossRef]
- Breyne, K.; Honaker, R.W.; Hobbs, Z.; Richter, M.; Żaczek, M.; Spangler, T.; Steenbrugge, J.; Lu, R.; Kinkhabwala, A.; Marchon, B.; et al. Efficacy and Safety of a Bovine-Associated Staphylococcus aureus Phage Cocktail in a Murine Model of Mastitis. Front. Microbiol. 2017, 8, 2348. [Google Scholar] [CrossRef]
- Mohammadian, F.; Rahmani, H.K.; Bidarian, B.; Khoramian, B. Isolation and Evaluation of the Efficacy of Bacteriophages against Multidrug-Resistant (MDR), Methicillin-Resistant (MRSA) and Biofilm-Producing Strains of Staphylococcus aureus Recovered from Bovine Mastitis. BMC Vet. Res. 2022, 18, 406. [Google Scholar] [CrossRef]
- Topka-Bielecka, G.; Dydecka, A.; Necel, A.; Bloch, S.; Nejman-Faleńczyk, B.; Węgrzyn, G.; Węgrzyn, A. Bacteriophage-Derived Depolymerases against Bacterial Biofilm. Antibiotics 2021, 10, 175. [Google Scholar] [CrossRef]
- Fernández, L.; Gutiérrez, D.; Rodríguez, A.; García, P. Application of Bacteriophages in the Agro-Food Sector: A Long Way Toward Approval. Front. Cell. Infect. Microbiol. 2018, 8, 296. [Google Scholar] [CrossRef] [PubMed]
- Siyanbola, K.F.; Ejiohuo, O.; Ade-adekunle, O.A.; Adekunle, F.O.; Onyeaka, H.; Furr, C.-L.L.; Hodges, F.E.; Carvalho, P.; Oladipo, E.K. Bacteriophages: Sustainable and Effective Solution for Climate-Resilient Agriculture. Sustain. Microbiol. 2024, 1, qvae025. [Google Scholar] [CrossRef]
- Fernández, L.; Duarte, A.C.; Rodríguez, A.; García, P. The Relationship between the Phageome and Human Health: Are Bacteriophages Beneficial or Harmful Microbes? Benef. Microbes 2021, 12, 107–120. [Google Scholar] [CrossRef]
- Clavijo, V.; Morales, T.; Vives-Flores, M.J.; Reyes Muñoz, A. The Gut Microbiota of Chickens in a Commercial Farm Treated with a Salmonella Phage Cocktail. Sci. Rep. 2022, 12, 991. [Google Scholar] [CrossRef]
- Narayanan, K.B.; Bhaskar, R.; Han, S.S. Bacteriophages: Natural Antimicrobial Bioadditives for Food Preservation in Active Packaging. Int. J. Biol. Macromol. 2024, 276, 133945. [Google Scholar] [CrossRef] [PubMed]
- Casey, E.; Van Sinderen, D.; Mahony, J. In Vitro Characteristics of Phages to Guide ‘Real Life’ Phage Therapy Suitability. Viruses 2018, 10, 163. [Google Scholar] [CrossRef]
- Vautor, E.; Cockfield, J.; Le Marechal, C.; Le Loir, Y.; Chevalier, M.; Robinson, D.A.; Thiery, R.; Lindsay, J. Difference in Virulence between Staphylococcus aureus Isolates Causing Gangrenous Mastitis versus Subclinical Mastitis in a Dairy Sheep Flock. Vet. Res. 2009, 40, 56. [Google Scholar] [CrossRef]
- Le Maréchal, C.; Hernandez, D.; Schrenzel, J.; Even, S.; Berkova, N.; Thiéry, R.; Vautor, E.; Fitzgerald, J.R.; François, P.; Le Loir, Y. Genome Sequences of Two Staphylococcus aureus Ovine Strains That Induce Severe (Strain O11) and Mild (Strain O46) Mastitis. J. Bacteriol. 2011, 193, 2353–2354. [Google Scholar] [CrossRef]
- da Silva Duarte, V.; Treu, L.; Sartori, C.; Dias, R.S.; da Silva Paes, I.; Vieira, M.S.; Santana, G.R.; Marcondes, M.I.; Giacomini, A.; Corich, V.; et al. Milk Microbial Composition of Brazilian Dairy Cows Entering the Dry Period and Genomic Comparison between Staphylococcus aureus Strains Susceptible to the Bacteriophage VB_SauM-UFV_DC4. Sci. Rep. 2020, 10, 5520. [Google Scholar] [CrossRef]
- Klein, R.C.; Fabres-Klein, M.H.; Brito, M.A.V.P.; Fietto, L.G.; Ribon, A.d.O.B. Staphylococcus aureus of Bovine Origin: Genetic Diversity, Prevalence and the Expression of Adhesin-Encoding Genes. Vet. Microbiol. 2012, 160, 183–188. [Google Scholar] [CrossRef]
- Rocha, L.S. Estudo da Variabilidade e Organização de Genes Que Codificam Proteínas de Superfície de Cepas de Staphylococcus aureus Associadas à Mastite Bovina; Universidade Federal de Viçosa: Viçosa, Brazil, 2021. [Google Scholar]
- de Barros, M.; da Silva Lopes, I.; Moreira, A.J.; dos Santos Oliveira Almeida, R.; Matiuzzi da Costa, M.; Mota, R.A.; Nero, L.A.; Scatamburlo Moreira, M.A. Multidrug Efflux System-Mediated Resistance in Staphylococcus aureus under a One Health Approach. World J. Microbiol. Biotechnol. 2024, 40, 9. [Google Scholar] [CrossRef] [PubMed]
- Bæk, K.T.; Frees, D.; Renzoni, A.; Barras, C.; Rodriguez, N.; Manzano, C.; Kelley, W.L. Genetic Variation in the Staphylococcus aureus 8325 Strain Lineage Revealed by Whole-Genome Sequencing. PLoS ONE 2013, 8, e77122. [Google Scholar] [CrossRef]
- Twest, R.; Kropinski, A.M. Bacteriophage Enrichment from Water and Soil. In Bacteriophages; Humana: Totowa, NJ, USA, 2009; pp. 15–21. [Google Scholar]
- Adams, M.H. Bacteriophages; Interscience Publishers: Geneva, Switzerland, 1959. [Google Scholar]
- Sambrook, J.; Russell, D.W. Molecular Cloning: A Laboratory Manual, 3rd ed.; Cold Spring Harbor Laboratory Press: New York, NY, USA, 2001; Volume 1. [Google Scholar]
- Khan Mirzaei, M.; Nilsson, A.S. Isolation of Phages for Phage Therapy: A Comparison of Spot Tests and Efficiency of Plating Analyses for Determination of Host Range and Efficacy. PLoS ONE 2015, 10, e0118557. [Google Scholar] [CrossRef]
- Hyman, P.; Abedon, S.T. Practical Methods for Determining Phage Growth Parameters. In Bacteriophages; Humana: Totowa, NJ, USA, 2009; pp. 175–202. [Google Scholar]
- Sharifi, F.; Montaseri, M.; Yousefi, M.H.; Shekarforoush, S.S.; Berizi, E.; Wagemans, J.; Vallino, M.; Hosseinzadeh, S. Isolation and Characterization of Two Staphylococcus aureus Lytic Bacteriophages “Huma” and “Simurgh”. Virology 2024, 595, 110090. [Google Scholar] [CrossRef]
- Nishimura, Y.; Yoshida, T.; Kuronishi, M.; Uehara, H.; Ogata, H.; Goto, S. ViPTree: The Viral Proteomic Tree Server. Bioinformatics 2017, 33, 2379–2380. [Google Scholar] [CrossRef] [PubMed]
- Moraru, C.; Varsani, A.; Kropinski, A.M. VIRIDIC—A Novel Tool to Calculate the Intergenomic Similarities of Prokaryote-Infecting Viruses. Viruses 2020, 12, 1268. [Google Scholar] [CrossRef] [PubMed]
- Turner, D.; Adriaenssens, E.M.; Tolstoy, I.; Kropinski, A.M. Phage Annotation Guide: Guidelines for Assembly and High-Quality Annotation. Phage 2021, 2, 170–182. [Google Scholar] [CrossRef]
- Grant, J.R.; Enns, E.; Marinier, E.; Mandal, A.; Herman, E.K.; Chen, C.; Graham, M.; Van Domselaar, G.; Stothard, P. Proksee: In-Depth Characterization and Visualization of Bacterial Genomes. Nucleic Acids Res. 2023, 51, W484–W492. [Google Scholar] [CrossRef]
- Bortolaia, V.; Kaas, R.S.; Ruppe, E.; Roberts, M.C.; Schwarz, S.; Cattoir, V.; Philippon, A.; Allesoe, R.L.; Rebelo, A.R.; Florensa, A.F.; et al. ResFinder 4.0 for Predictions of Phenotypes from Genotypes. J. Antimicrob. Chemother. 2020, 75, 3491–3500. [Google Scholar] [CrossRef]
- Malberg Tetzschner, A.M.; Johnson, J.R.; Johnston, B.D.; Lund, O.; Scheutz, F. In Silico Genotyping of Escherichia coli Isolates for Extraintestinal Virulence Genes by Use of Whole-Genome Sequencing Data. J. Clin. Microbiol. 2020, 58, e01269-20. [Google Scholar] [CrossRef]
- Joensen, K.G.; Scheutz, F.; Lund, O.; Hasman, H.; Kaas, R.S.; Nielsen, E.M.; Aarestrup, F.M. Real-Time Whole-Genome Sequencing for Routine Typing, Surveillance, and Outbreak Detection of Verotoxigenic Escherichia coli. J. Clin. Microbiol. 2014, 52, 1501–1510. [Google Scholar] [CrossRef] [PubMed]
- García, P.; Madera, C.; Martínez, B.; Rodríguez, A.; Evaristo Suárez, J. Prevalence of Bacteriophages Infecting Staphylococcus aureus in Dairy Samples and Their Potential as Biocontrol Agents. J. Dairy. Sci. 2009, 92, 3019–3026. [Google Scholar] [CrossRef]
- Cao, S.; Yang, W.; Zhu, X.; Liu, C.; Lu, J.; Si, Z.; Pei, L.; Zhang, L.; Hu, W.; Li, Y.; et al. Isolation and Identification of the Broad-Spectrum High-Efficiency Phage VB_SalP_LDW16 and Its Therapeutic Application in Chickens. BMC Vet. Res. 2022, 18, 386. [Google Scholar] [CrossRef] [PubMed]
- Hua, Y.; An, X.; Pei, G.; Li, S.; Wang, W.; Xu, X.; Fan, H.; Huang, Y.; Zhang, Z.; Mi, Z.; et al. Characterization of the Morphology and Genome of an Escherichia coli Podovirus. Arch. Virol. 2014, 159, 3249–3256. [Google Scholar] [CrossRef]
- Park, S.Y.; Kwon, H.; Kim, S.G.; Park, S.C.; Kim, J.H.; Seo, S. Characterization of Two Lytic Bacteriophages, Infecting Streptococcus bovis/equinus Complex (SBSEC) from Korean Ruminant. Sci. Rep. 2023, 13, 9110. [Google Scholar] [CrossRef] [PubMed]
- Jiang, T.; Guo, C.; Wang, M.; Wang, M.; Zhang, X.; Liu, Y.; Liang, Y.; Jiang, Y.; He, H.; Shao, H.; et al. Genome Analysis of Two Novel Synechococcus Phages That Lack Common Auxiliary Metabolic Genes: Possible Reasons and Ecological Insights by Comparative Analysis of Cyanomyoviruses. Viruses 2020, 12, 800. [Google Scholar] [CrossRef]
- Rajala-Schultz, P.; Nødtvedt, A.; Halasa, T.; Persson Waller, K. Prudent Use of Antibiotics in Dairy Cows: The Nordic Approach to Udder Health. Front. Vet. Sci. 2021, 8, 623998. [Google Scholar] [CrossRef]
- Andretta, M.; Call, D.R.; Nero, L.A. Insights into Antibiotic Use in Brazilian Dairy Production. Int. J. Dairy. Technol. 2023, 76, 28–37. [Google Scholar] [CrossRef]
- Wang, Z.; Zheng, P.; Ji, W.; Fu, Q.; Wang, H.; Yan, Y.; Sun, J. SLPW: A Virulent Bacteriophage Targeting Methicillin-Resistant Staphylococcus aureus In Vitro and In Vivo. Front. Microbiol. 2016, 7, 934. [Google Scholar] [CrossRef]
- Ji, J.; Liu, Q.; Wang, R.; Luo, T.; Guo, X.; Xu, M.; Yin, Q.; Wang, X.; Zhou, M.; Li, M.; et al. Identification of a Novel Phage Targeting Methicillin-Resistant Staphylococcus aureus In Vitro and In Vivo. Microb. Pathog. 2020, 149, 104317. [Google Scholar] [CrossRef]
- Titze, I.; Lehnherr, T.; Lehnherr, H.; Krömker, V. Efficacy of Bacteriophages Against Staphylococcus aureus Isolates from Bovine Mastitis. Pharmaceuticals 2020, 13, 35. [Google Scholar] [CrossRef] [PubMed]
- Kolenda, C.; Medina, M.; Bonhomme, M.; Laumay, F.; Roussel-Gaillard, T.; Martins-Simoes, P.; Tristan, A.; Pirot, F.; Ferry, T.; Laurent, F. Phage Therapy against Staphylococcus aureus: Selection and Optimization of Production Protocols of Novel Broad-Spectrum Silviavirus Phages. Pharmaceutics 2022, 14, 1885. [Google Scholar] [CrossRef]
- Głowacka-Rutkowska, A.; Gozdek, A.; Empel, J.; Gawor, J.; Żuchniewicz, K.; Kozińska, A.; Dębski, J.; Gromadka, R.; Łobocka, M. The Ability of Lytic Staphylococcal Podovirus VB_SauP_phiAGO1.3 to Coexist in Equilibrium with Its Host Facilitates the Selection of Host Mutants of Attenuated Virulence but Does Not Preclude the Phage Antistaphylococcal Activity in a Nematode Infection Model. Front. Microbiol. 2019, 9, 3227. [Google Scholar] [CrossRef]
- Gill, J.; Hyman, P. Phage Choice, Isolation, and Preparation for Phage Therapy. Curr. Pharm. Biotechnol. 2010, 11, 2–14. [Google Scholar] [CrossRef]
- O’Flaherty, S.; Coffey, A.; Meaney, W.J.; Fitzgerald, G.F.; Ross, R.P. Inhibition of Bacteriophage K Proliferation on Staphylococcus aureus in Raw Bovine Milk. Lett. Appl. Microbiol. 2005, 41, 274–279. [Google Scholar] [CrossRef]
- Gill, J.J.; Sabour, P.M.; Leslie, K.E.; Griffiths, M.W. Bovine Whey Proteins Inhibit the Interaction of Staphylococcus aureus and Bacteriophage K. J. Appl. Microbiol. 2006, 101, 377–386. [Google Scholar] [CrossRef] [PubMed]
- Son, H.M.; Duc, H.M. Prevalence and Phage-Based Biocontrol of Methicillin-Resistant Staphylococcus aureus Isolated from Raw Milk of Cows with Subclinical Mastitis in Vietnam. Antibiotics 2024, 13, 638. [Google Scholar] [CrossRef]
- Badiyal, A.; Dhial, K.; Singh, G.; Dhar, P.; Sharma, M.; Verma, S. Isolation, Characterization and In Vitro Evaluation of Novel Lytic Phages Active Against Staphylococcus aureus and Escherichia coli of Bovine Mastitis Origin. Proc. Natl. Acad. Sci. India Sect. B Biol. Sci. 2024, 95, 37–45. [Google Scholar] [CrossRef]
- McLean, S.K.; Dunn, L.A.; Palombo, E.A. Phage Inhibition of Escherichia Coli in Ultrahigh-Temperature-Treated and Raw Milk. Foodborne Pathog. Dis. 2013, 10, 956–962. [Google Scholar] [CrossRef]
- Fan, J.; Zeng, Z.; Mai, K.; Yang, Y.; Feng, J.; Bai, Y.; Sun, B.; Xie, Q.; Tong, Y.; Ma, J. Preliminary Treatment of Bovine Mastitis Caused by Staphylococcus aureus, with Trx-SA1, Recombinant Endolysin of S. aureus Bacteriophage IME-SA1. Vet. Microbiol. 2016, 191, 65–71. [Google Scholar] [CrossRef]





| Bacterial Isolate | Source of Isolation | Spot- Test | EOP | ||
|---|---|---|---|---|---|
| Average Titer | EOP Value | Production | |||
| Staphylococcus aureus | |||||
| S. aureus O46 * | A (Fr) | + | 1.0 | High | |
| S. aureus St 10 | H (Br) | + | 3.4 × 103 | 1.68 × 10−8 | Inefficient |
| S. aureus St 67 | H (Br) | + | 3.2 × 103 | 1.62 × 10−8 | Inefficient |
| S. aureus St 112 | H (Br) | + | 5.0 × 103 | 2.5 × 10−8 | Inefficient |
| S. aureus 222 | A (Br) | + | 8.7 × 109 | 1.225 | High |
| S. aureus St 261 | H (Br) | + | 2.0 × 105 | 8.6 × 10−6 | Inefficient |
| S. aureus 1334 | A (Br) | + | 7.6 × 107 | 0.10 | Medium |
| S. aureus UFV2030RH1 | A (Br) | + | 4.0 × 109 | 0.53 | High |
| S. aureus 3059 | A (Br) | + | 5.0 × 109 | 0.791 | High |
| S. aureus 3212 | A (Br) | + | 8.0 × 109 | 1.076 | High |
| S. aureus 3906 | A (Br) | + | 7.3 × 104 | 3.6 × 10−7 | Inefficient |
| S. aureus 3907 | A (Br) | + | 9.0 × 105 | 4.5 × 10−6 | Inefficient |
| S. aureus 4081 | A (Br) | + | 1.3 × 106 | 0.0002 | Inefficient |
| S. aureus 4182 | A (Br) | + | 1.1 × 1010 | 1.476 | High |
| S. aureus ATCC33591 | TC | + | 1.0 × 106 | 5 × 10−6 | Inefficient |
| S. aureus BO169-1 | CM (No) | + | 8.0 × 109 | 0.714 | High |
| S. aureus B172-1 | CM (No) | + | 1.9 × 109 | 0.169 | Medium |
| S. aureus H69Col2 | CM (No) | + | 1.0 × 1010 | 0.948 | High |
| S. aureus H90Col1 | CM (No) | + | 1.0 × 1010 | 0.951 | High |
| S. aureus H90Col2 | CM (No) | + | 1.3 × 1010 | 1.163 | High |
| S. aureus H90Col3 | CM (No) | + | 1.2 × 1010 | 1.045 | High |
| S. aureus H182Col1 | CM (No) | + | 6.1 × 109 | 0.547 | High |
| S. aureus H249Col1 | CM (No) | + | 6.1 × 109 | 0.540 | High |
| S. aureus H250Col1 | CM (No) | + | 7.9 × 109 | 0.710 | High |
| S. aureus H288Col2 | CM (No) | + | 5.9 × 109 | 0.532 | High |
| S. aureus H297Col1 | CM (No) | + | 9.9 × 109 | 0.884 | High |
| S. aureus H295Col2 | CM (No) | + | 6.3 × 109 | 0.562 | High |
| S. aureus H349Col1 | CM (No) | + | 1.1 × 1010 | 0.944 | High |
| S. aureus H350Col1 | CM (No) | + | 4.1 × 109 | 0.369 | Medium |
| S. aureus H361Col1 | CM (No) | + | 1.4 × 1010 | 1.281 | High |
| S. aureus NCTC8325-4 | TC | + | 8.3 × 109 | 0.737 | High |
| Non-aureus staphylococci | |||||
| S. chromogenes BO226-1 | CM (No) | − | |||
| S. epidermidis BO5-3 | CM (No) | − | |||
| S. equorum BO53-1 | CM (No) | − | |||
| S. gallinarum BO63-3 | CM (No) | − | |||
| S. haemolyticus BO28-3 | CM (No) | − | |||
| S. sciuri BO63-2 | CM (No) | − | |||
| S. warneri BO64-1 | CM (No) | − | |||
| S. xylosus BO186-3 | CM (No) | − | |||
Disclaimer/Publisher’s Note: The statements, opinions and data contained in all publications are solely those of the individual author(s) and contributor(s) and not of MDPI and/or the editor(s). MDPI and/or the editor(s) disclaim responsibility for any injury to people or property resulting from any ideas, methods, instructions or products referred to in the content. |
© 2025 by the authors. Licensee MDPI, Basel, Switzerland. This article is an open access article distributed under the terms and conditions of the Creative Commons Attribution (CC BY) license (https://creativecommons.org/licenses/by/4.0/).
Share and Cite
Cunha, P.C.; de Souza, P.S.; Rosseto, A.J.D.; Rodrigues, I.R.; Dias, R.S.; da Silva Duarte, V.; Porcellato, D.; da Silva, C.C.; de Paula, S.O. Characterization of Newly Isolated Rosenblumvirus Phage Infecting Staphylococcus aureus from Different Sources. Microorganisms 2025, 13, 664. https://doi.org/10.3390/microorganisms13030664
Cunha PC, de Souza PS, Rosseto AJD, Rodrigues IR, Dias RS, da Silva Duarte V, Porcellato D, da Silva CC, de Paula SO. Characterization of Newly Isolated Rosenblumvirus Phage Infecting Staphylococcus aureus from Different Sources. Microorganisms. 2025; 13(3):664. https://doi.org/10.3390/microorganisms13030664
Chicago/Turabian StyleCunha, Paloma Cavalcante, Pedro Samuel de Souza, Ana Julia Dill Rosseto, Isabella Ribeiro Rodrigues, Roberto Sousa Dias, Vinícius da Silva Duarte, Davide Porcellato, Cynthia Canêdo da Silva, and Sérgio Oliveira de Paula. 2025. "Characterization of Newly Isolated Rosenblumvirus Phage Infecting Staphylococcus aureus from Different Sources" Microorganisms 13, no. 3: 664. https://doi.org/10.3390/microorganisms13030664
APA StyleCunha, P. C., de Souza, P. S., Rosseto, A. J. D., Rodrigues, I. R., Dias, R. S., da Silva Duarte, V., Porcellato, D., da Silva, C. C., & de Paula, S. O. (2025). Characterization of Newly Isolated Rosenblumvirus Phage Infecting Staphylococcus aureus from Different Sources. Microorganisms, 13(3), 664. https://doi.org/10.3390/microorganisms13030664

