Listeria monocytogenes Modulates Macrophage Inflammatory Responses to Facilitate Its Intracellular Survival by Manipulating Macrophage-Derived Exosomal ncRNAs
Abstract
1. Introduction
2. Materials and Methods
2.1. Exosome-Free Serum Preparation
2.2. Cell, Plasmid, Strain, and Culture Conditions
2.3. Extraction of Exosomes from L. Monocytogenes-Infected Macrophages
2.4. Identification of Exosomes
2.5. Effect of Exosomes on Macrophage Viability
2.6. Impact of Exosomes on Cytokine Expression in Macrophages
2.7. Real-Time Fluorescence Quantitative PCR
2.8. Transcriptome Sequencing of Macrophages After Exosome Stimulation
2.9. Exosomal RNA Extraction and Sequencing
2.10. Dual-Luciferase Reporter System
2.11. Cell Transfection and Cellular miRNA Detection
2.12. Statistical Analysis of Data
3. Result: Subsection
3.1. Macrophage-Derived Exosomes Isolation and Characterization
3.2. Immunosuppressive Effects of EXO-LM
3.3. EXO-LM Alters the Macrophage Transcriptome
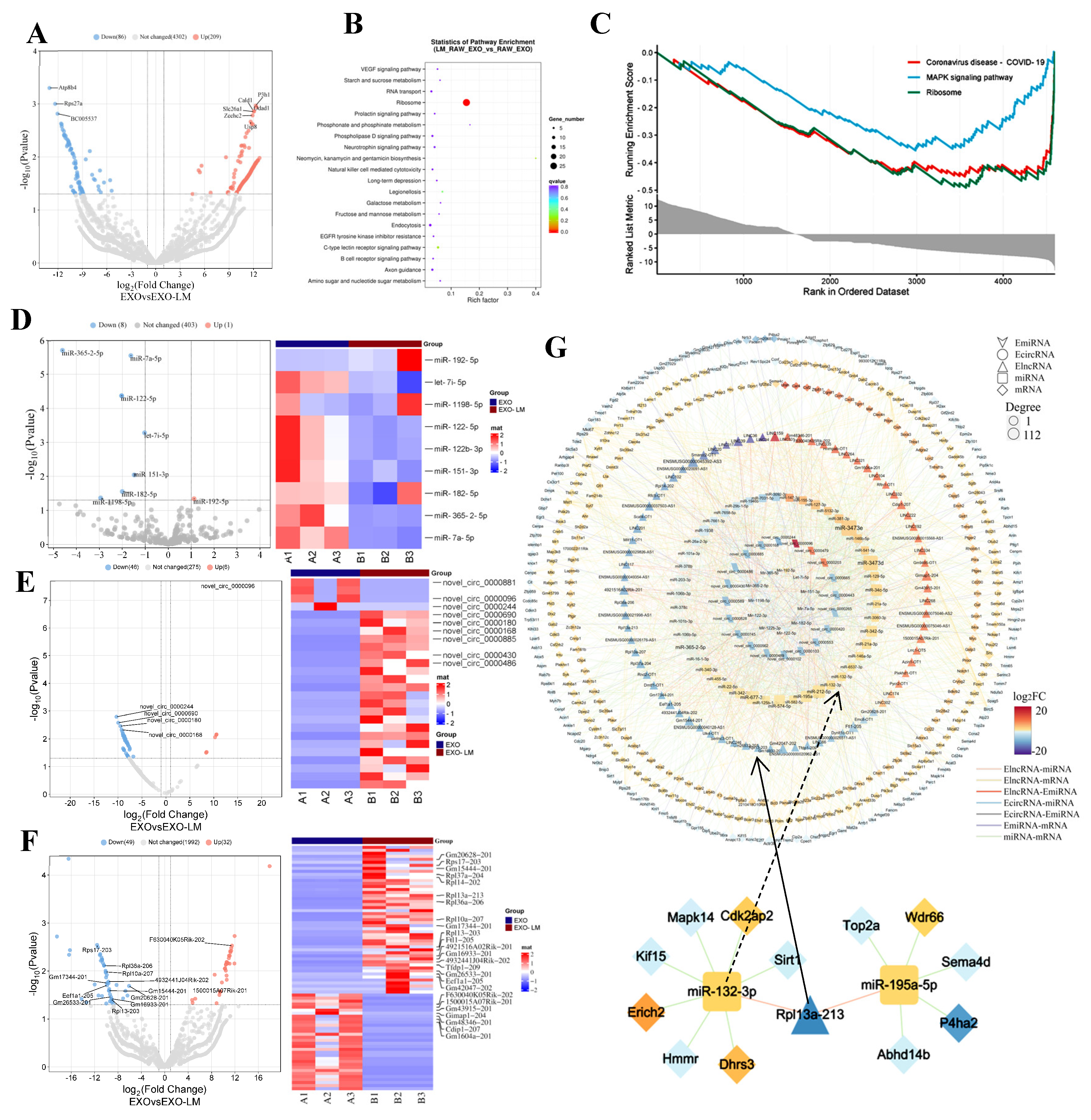
3.4. EXO-LM Transcriptome Sequencing Analysis
3.5. Regulation of Macrophage Function by EXO-LM Through Rpl13a-213
4. Discussion
Supplementary Materials
Author Contributions
Funding
Institutional Review Board Statement
Informed Consent Statement
Data Availability Statement
Acknowledgments
Conflicts of Interest
References
- Kalluri, R.; LeBleu, V.S. The Biology, Function, and Biomedical Applications of Exosomes. Science 2020, 367, eaau6977. [Google Scholar] [CrossRef] [PubMed]
- Welsh, J.A.; Goberdhan, D.C.I.; O’Driscoll, L.; Buzas, E.I.; Blenkiron, C.; Bussolati, B.; Cai, H.; Di Vizio, D.; Driedonks, T.A.P.; Erdbrügger, U.; et al. Minimal Information for Studies of Extracellular Vesicles (MISEV2023): From Basic to Advanced Approaches. J. Extracell. Vesicle 2024, 13, e12404. [Google Scholar] [CrossRef] [PubMed]
- Doyle, L.; Wang, M. Overview of Extracellular Vesicles, Their Origin, Composition, Purpose, and Methods for Exosome Isolation and Analysis. Cells 2019, 8, 727. [Google Scholar] [CrossRef]
- Mathieu, M.; Martin-Jaular, L.; Lavieu, G.; Théry, C. Specificities of Secretion and Uptake of Exosomes and Other Extracellular Vesicles for Cell-to-Cell Communication. Nat. Cell Biol. 2019, 21, 9–17. [Google Scholar] [CrossRef]
- Fu, S.; Wang, Y.; Xia, X.; Zheng, J.C. Exosome Engineering: Current Progress in Cargo Loading and Targeted Delivery. NanoImpact 2020, 20, 100261. [Google Scholar] [CrossRef]
- Shan, X.; Zhang, C.; Mai, C.; Hu, X.; Cheng, N.; Chen, W.; Peng, D.; Wang, L.; Ji, Z.; Xie, Y. The Biogenesis, Biological Functions, and Applications of Macrophage-Derived Exosomes. Front. Mol. Biosci. 2021, 8, 715461. [Google Scholar] [CrossRef]
- Guo, C.; Lv, H.; Bai, Y.; Guo, M.; Li, P.; Tong, S.; He, K. Circular RNAs in Extracellular Vesicles: Promising Candidate Biomarkers for Schizophrenia. Front. Genet. 2023, 13, 997322. [Google Scholar] [CrossRef]
- Yu, X.; Odenthal, M.; Fries, J. Exosomes as miRNA Carriers: Formation–Function–Future. Int. J. Mol. Sci. 2016, 17, 2028. [Google Scholar] [CrossRef]
- Spencer, N.; Yeruva, L. Role of Bacterial Infections in Extracellular Vesicles Release and Impact on Immune Response. Biomed. J. 2021, 44, 157–164. [Google Scholar] [CrossRef]
- Schwarzenbach, H.; Gahan, P.B. Exosomes in Immune Regulation. ncRNA 2021, 7, 4. [Google Scholar] [CrossRef]
- Kouwaki, T.; Fukushima, Y.; Daito, T.; Sanada, T.; Yamamoto, N.; Mifsud, E.J.; Leong, C.R.; Tsukiyama-Kohara, K.; Kohara, M.; Matsumoto, M.; et al. Extracellular Vesicles Including Exosomes Regulate Innate Immune Responses to Hepatitis B Virus Infection. Front. Immunol. 2016, 7, 335. [Google Scholar] [CrossRef] [PubMed]
- Quereda, J.J.; Morón-García, A.; Palacios-Gorba, C.; Dessaux, C.; García-del Portillo, F.; Pucciarelli, M.G.; Ortega, A.D. Pathogenicity and Virulence of Listeria Monocytogenes: A Trip from Environmental to Medical Microbiology. Virulence 2021, 12, 2509–2545. [Google Scholar] [CrossRef] [PubMed]
- Buchanan, R.L.; Gorris, L.G.M.; Hayman, M.M.; Jackson, T.C.; Whiting, R.C. A Review of Listeria Monocytogenes: An Update on Outbreaks, Virulence, Dose-Response, Ecology, and Risk Assessments. Food Control 2017, 75, 1–13. [Google Scholar] [CrossRef]
- Okpo, E.; Leith, J.; Smith-Palmer, A.; Bell, J.; Parks, D.; Browning, F.; Byers, L.; Corrigan, H.; Webster, D.; Karcher, A.M.; et al. An Outbreak of an Unusual Strain of Listeria Monocytogenes Infection in North-East Scotland. J. Infect. Public Health 2015, 8, 612–618. [Google Scholar] [CrossRef] [PubMed]
- Lecuit, M. Listeria Monocytogenes, a Model in Infection Biology. Cell. Microbiol. 2020, 22, e13186. [Google Scholar] [CrossRef]
- Sibanda, T.; Buys, E.M. Listeria Monocytogenes Pathogenesis: The Role of Stress Adaptation. Microorganisms 2022, 10, 1522. [Google Scholar] [CrossRef]
- Mir, S.A. Structure and Function of the Important Internalins of Listeria Monocytogenes. CPPS 2021, 22, 620–628. [Google Scholar] [CrossRef]
- Nandakumar, R.; Tschismarov, R.; Meissner, F.; Prabakaran, T.; Krissanaprasit, A.; Farahani, E.; Zhang, B.-C.; Assil, S.; Martin, A.; Bertrams, W.; et al. Intracellular Bacteria Engage a STING-TBK1-MVB12b Pathway to Enable Paracrine cGAS-STING Signalling. Nat. Microbiol. 2019, 4, 701–713. [Google Scholar] [CrossRef]
- Izquierdo-Serrano, R.; Fernández-Delgado, I.; Moreno-Gonzalo, O.; Martín-Gayo, E.; Calzada-Fraile, D.; Ramírez-Huesca, M.; Jorge, I.; Camafeita, E.; Abián, J.; Vicente-Manzanares, M.; et al. Extracellular Vesicles from Listeria Monocytogenes-Infected Dendritic Cells Alert the Innate Immune Response. Front. Immunol. 2022, 13, 946358. [Google Scholar] [CrossRef]
- Kaletka, J.; Lee, K.H.; Altman, J.; Kanada, M.; Hardy, J.W. Listeria Monocytogenes Infection Alters the Content and Function of Extracellular Vesicles Produced by Trophoblast Stem Cells. Infect. Immun. 2022, 90, e00347-22. [Google Scholar] [CrossRef]
- McDonald, M.K.; Tian, Y.; Qureshi, R.A.; Gormley, M.; Ertel, A.; Gao, R.; Aradillas Lopez, E.; Alexander, G.M.; Sacan, A.; Fortina, P.; et al. Functional Significance of Macrophage-Derived Exosomes in Inflammation and Pain. Pain 2014, 155, 1527–1539. [Google Scholar] [CrossRef] [PubMed]
- Blériot, C.; Dupuis, T.; Jouvion, G.; Eberl, G.; Disson, O.; Lecuit, M. Liver-Resident Macrophage Necroptosis Orchestrates Type 1 Microbicidal Inflammation and Type-2-Mediated Tissue Repair during Bacterial Infection. Immunity 2015, 42, 145–158. [Google Scholar] [CrossRef] [PubMed]
- Willms, E.; Cabañas, C.; Mäger, I.; Wood, M.J.A.; Vader, P. Extracellular Vesicle Heterogeneity: Subpopulations, Isolation Techniques, and Diverse Functions in Cancer Progression. Front. Immunol. 2018, 9, 738. [Google Scholar] [CrossRef]
- Rodrigues, M.; Fan, J.; Lyon, C.; Wan, M.; Hu, Y. Role of Extracellular Vesicles in Viral and Bacterial Infections: Pathogenesis, Diagnostics, and Therapeutics. Theranostics 2018, 8, 2709–2721. [Google Scholar] [CrossRef]
- Cocucci, E.; Meldolesi, J. Ectosomes and Exosomes: Shedding the Confusion between Extracellular Vesicles. Trends Cell Biol. 2015, 25, 364–372. [Google Scholar] [CrossRef]
- Schorey, J.S.; Cheng, Y.; Singh, P.P.; Smith, V.L. Exosomes and Other Extracellular Vesicles in Host–Pathogen Interactions. EMBO Rep. 2015, 16, 24–43. [Google Scholar] [CrossRef]
- Wang, J.; Deng, Z.; Wang, Z.; Wu, J.; Gu, T.; Jiang, Y.; Li, G. MicroRNA-155 in Exosomes Secreted from Helicobacter Pylori Infection Macrophages Immunomodulates Inflammatory Response. Am. J. Transl. Res. 2016, 8, 3700–3709. [Google Scholar]
- Lee, J.H.; Choi, C.-W.; Lee, T.; Kim, S.I.; Lee, J.-C.; Shin, J.-H. Transcription Factor σB Plays an Important Role in the Production of Extracellular Membrane-Derived Vesicles in Listeria Monocytogenes. PLoS ONE 2013, 8, e73196. [Google Scholar] [CrossRef]
- Singh, P.P.; LeMaire, C.; Tan, J.C.; Zeng, E.; Schorey, J.S. Exosomes Released from M.Tuberculosis Infected Cells Can Suppress IFN-γ Mediated Activation of Naïve Macrophages. PLoS ONE 2011, 6, e18564. [Google Scholar] [CrossRef]
- Salmena, L.; Poliseno, L.; Tay, Y.; Kats, L.; Pandolfi, P.P. A ceRNA Hypothesis: The Rosetta Stone of a Hidden RNA Language? Cell 2011, 146, 353–358. [Google Scholar] [CrossRef]
- Thomson, D.W.; Dinger, M.E. Endogenous microRNA Sponges: Evidence and Controversy. Nat. Rev. Genet. 2016, 17, 272–283. [Google Scholar] [CrossRef] [PubMed]
- Han, S.; Lin, F.; Ruan, Y.; Zhao, S.; Yuan, R.; Ning, J.; Jiang, K.; Xie, J.; Li, H.; Li, C.; et al. miR-132-3p Promotes the Cisplatin-Induced Apoptosis and Inflammatory Response of Renal Tubular Epithelial Cells by Targeting SIRT1 via the NF-κB Pathway. Int. Immunopharmacol. 2021, 99, 108022. [Google Scholar] [CrossRef] [PubMed]
- Li, B.; Niu, S.; Geng, H.; Yang, C.; Zhao, C. Berberine Attenuates Neonatal Sepsis in Mice By Inhibiting FOXA1 and NF-κB Signal Transduction Via the Induction of MiR-132-3p. Inflammation 2021, 44, 2395–2406. [Google Scholar] [CrossRef] [PubMed]
- Fang, H.; Li, H.-F.; Pan, Q.; Jin, H.-L.; Yang, M.; Wang, R.-R.; Wang, Q.-Y.; Zhang, J.-P. MiR-132-3p Modulates MEKK3-Dependent NF-κB and P38/JNK Signaling Pathways to Alleviate Spinal Cord Ischemia-Reperfusion Injury by Hindering M1 Polarization of Macrophages. Front. Cell Dev. Biol. 2021, 9, 570451. [Google Scholar] [CrossRef]






| Target Gene | Primer Name | Primer Sequence (5′→3′) |
|---|---|---|
| IL-1β | F1 | GCAACTGTTCCTGAACTCAACT |
| R1 | ATCTTTTGGGGTCCGTCAACT | |
| IL-4 | F2 | ACAGGAGAAGGGACGCCAT |
| R2 | GAAGCCCTACAGACGAGCTCA | |
| IL-6 | F3 | TCCAGTTGCCTTCTTGGGACTG |
| R3 | TTGGATGGTCTTGGTCCTTAGCC | |
| IL-10 | F4 | GCTCTTACTGACTGGCATGAG |
| R4 | CGCAGCTCTAGGAGCATGTG | |
| TNF-α | F5 | TCCAGTTGCCTTCTTGGGACTG |
| R5 | TTGGATGGTCTTGGTCCTTAGCC | |
| INF-γ | F6 | ACAGGAGAAGGGACGCCAT |
| R6 | GAAGCCCTACAGACGAGCTCA | |
| Rpl13a-213-WT | F7 | TACCATCTGAGGCTGTTCTAGCCCTT |
| R7 | GAGGCAAACAGTCTTTATTGGGTTCACAC | |
| Rpl13a-213-MUTA | F8 | TACCATCATTGGCTGTTCTAGCCCTTG |
| R8 | GAGGCAAACAGTCTTTATTGGGTTCACAC | |
| Rpl13a-213-MUTB | F9 | TACCATCTGAGGCTGTTCTAGCCCTT’ |
| R9 | GAGGCAAAGCAAGTTTATTGGGTTCACAC | |
| Rpl13a-213-MUTAB | F10 | TACCATCATTGGCTGTTCTAGCCCTTG |
| R10 | GAGGCAAAGCAAGTTTATTGGGTTCACAC | |
| psiCHECK2-mir132-WT | F11 | CCGCTCGAGTACCATCTGAGGCTGTTCTAG |
| R11 | ATAAGAATGCGGCCGCGAGGCAAACAGTCTTTATTGG | |
| psiCHECK2-mir132-MUTA | F12 | CCGCTCGAGTACCATCTGAGGAGTTTCTAG |
| R12 | ATAAGAATGCGGCCGCGAGGCAAACAGTCTTTATTGG | |
| psiCHECK2-mir132-MUTB | F13 | CCGCTCGAGTACCATCTGAGGCTGTTCTAG |
| R13 | ATAAGAATGCGGCCGCGAGGCAAAGCAAGTTTATTGG | |
| psiCHECK2-mir132-MUT | F14 | CCGCTCGAGTACCATCTGAGGAGTTTCTAG |
| R14 | ATAAGAATGCGGCCGCGAGGCAAAGCAAGTTTATTGG |
Disclaimer/Publisher’s Note: The statements, opinions and data contained in all publications are solely those of the individual author(s) and contributor(s) and not of MDPI and/or the editor(s). MDPI and/or the editor(s) disclaim responsibility for any injury to people or property resulting from any ideas, methods, instructions or products referred to in the content. |
© 2025 by the authors. Licensee MDPI, Basel, Switzerland. This article is an open access article distributed under the terms and conditions of the Creative Commons Attribution (CC BY) license (https://creativecommons.org/licenses/by/4.0/).
Share and Cite
Jiao, J.; Ma, Z.; Li, N.; Duan, F.; Cai, X.; Zuo, Y.; Li, J.; Meng, Q.; Qiao, J. Listeria monocytogenes Modulates Macrophage Inflammatory Responses to Facilitate Its Intracellular Survival by Manipulating Macrophage-Derived Exosomal ncRNAs. Microorganisms 2025, 13, 410. https://doi.org/10.3390/microorganisms13020410
Jiao J, Ma Z, Li N, Duan F, Cai X, Zuo Y, Li J, Meng Q, Qiao J. Listeria monocytogenes Modulates Macrophage Inflammatory Responses to Facilitate Its Intracellular Survival by Manipulating Macrophage-Derived Exosomal ncRNAs. Microorganisms. 2025; 13(2):410. https://doi.org/10.3390/microorganisms13020410
Chicago/Turabian StyleJiao, Jian, Zhongmei Ma, Nengxiu Li, Fushuang Duan, Xuepeng Cai, Yufei Zuo, Jie Li, Qingling Meng, and Jun Qiao. 2025. "Listeria monocytogenes Modulates Macrophage Inflammatory Responses to Facilitate Its Intracellular Survival by Manipulating Macrophage-Derived Exosomal ncRNAs" Microorganisms 13, no. 2: 410. https://doi.org/10.3390/microorganisms13020410
APA StyleJiao, J., Ma, Z., Li, N., Duan, F., Cai, X., Zuo, Y., Li, J., Meng, Q., & Qiao, J. (2025). Listeria monocytogenes Modulates Macrophage Inflammatory Responses to Facilitate Its Intracellular Survival by Manipulating Macrophage-Derived Exosomal ncRNAs. Microorganisms, 13(2), 410. https://doi.org/10.3390/microorganisms13020410

