Enhanced Anti-Herpetic Activity of Valacyclovir Loaded in Sulfobutyl-ether-β-cyclodextrin-decorated Chitosan Nanodroplets
Abstract
:1. Introduction
2. Materials and Methods
2.1. Materials
2.2. Preparation of Nanodroplet Formulations
2.3. Characterization of Nanodroplet Formulations
2.3.1. Quantitative Determination of Valacyclovir via HPLC Analysis
2.3.2. In Vitro Release Studies
2.3.3. Mucoadhesion Capability of Nanodroplet Formulation
2.4. Biological Assays
2.4.1. Cells and Viruses
2.4.2. Cell Viability Assay
2.4.3. Cytotoxicity Assay
2.4.4. HSV Inhibition Assay
2.4.5. Post-Infection Kinetics Assay
2.4.6. Virus Yield Reduction Assay
2.4.7. Immunoblotting
2.4.8. Assessment of Cellular Penetration of NDs via Confocal Laser Microscopy
2.4.9. Determination of VACV Concentration in Vero Cells
2.4.10. Statistical Analysis
3. Results and Discussion
3.1. Preparation and Characterization of Nanodroplet Formulations
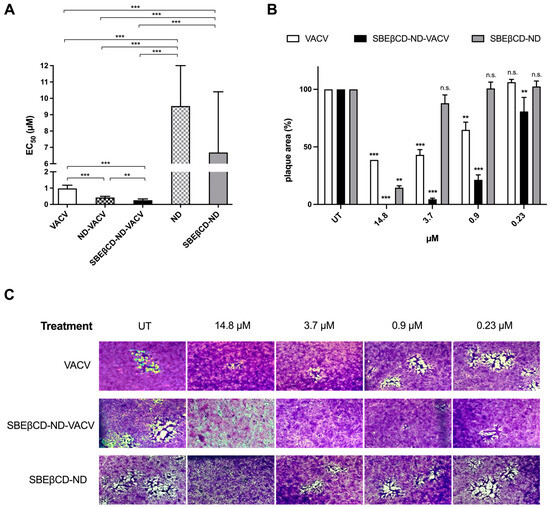
3.2. Assessment of the Anti-Herpetic Activity of ND Formulations
3.3. Investigation of the Antiviral Activity of the SBEβCD-ND-VACV Formulation against HSV-2
4. Conclusions
Supplementary Materials
Author Contributions
Funding
Institutional Review Board Statement
Informed Consent Statement
Data Availability Statement
Conflicts of Interest
References
- AlMukdad, S.; Harfouche, M.; Farooqui, U.S.; Aldos, L.; Abu-Raddad, L.J. Epidemiology of Herpes Simplex Virus Type 1 and Genital Herpes in Australia and New Zealand: Systematic Review, Meta-Analyses and Meta-Regressions. Epidemiol. Infect. 2023, 151, e33. [Google Scholar] [CrossRef]
- Harfouche, M.; Alareeki, A.; Osman, A.M.; Alaama, A.S.; Hermez, J.G.; Abu-Raddad, L.J. Epidemiology of Herpes Simplex Virus Type 2 in the Middle East and North Africa: Systematic Review, Meta-Analyses, and Meta-Regressions. J. Med. Virol. 2023, 95, e28603. [Google Scholar] [CrossRef]
- Alareeki, A.; Osman, A.M.M.; Khandakji, M.N.; Looker, K.J.; Harfouche, M.; Abu-Raddad, L.J. Epidemiology of Herpes Simplex Virus Type 2 in Europe: Systematic Review, Meta-Analyses, and Meta-Regressions. Lancet Reg. Health Eur. 2023, 25, 100558. [Google Scholar] [CrossRef] [PubMed]
- Herpes Simplex Virus|WHO. Available online: https://www.who.int/news-room/fact-sheets/detail/herpes-simplex-virus (accessed on 22 August 2023).
- De Rose, D.U.; Bompard, S.; Maddaloni, C.; Bersani, I.; Martini, L.; Santisi, A.; Longo, D.; Ronchetti, M.P.; Dotta, A.; Auriti, C. Neonatal Herpes Simplex Virus Infection: From the Maternal Infection to the Child Outcome. J. Med. Virol. 2023, 95, e29024. [Google Scholar] [CrossRef] [PubMed]
- Teutsch, S.; Berkhout, A.; Raynes-Greenow, C.; Zurynski, Y.; Britton, P.N.; Jones, C.A.; APSU Neonatal HSV study advisory group. Characteristics of Neonatal Herpes Simplex Central Nervous System Disease in Australia (1997–2020). J. Clin. Virol. 2023, 165, 105526. [Google Scholar] [CrossRef] [PubMed]
- Azeem, A.; Baartman, B.; Conrady, C.D.; Meier, J.L.; El-Herte, R. Herpes Simplex Virus Dissemination with Necrotizing Hepatitis Following Descemet Membrane Endothelial Keratoplasty. BMC Infect. Dis. 2023, 23, 465. [Google Scholar] [CrossRef]
- Mazzotta, E.; Fiorda Diaz, J.; Echeverria-Villalobos, M.; Eisinger, G.; Sprauer, S.; Singha, A.; Lyaker, M.R. Case Report: Disseminated Herpes Simplex Virus 1 Infection and Hemophagocytic Lymphohistiocytosis after Immunomodulatory Therapy in a Patient with Coronavirus Disease 2019. Front. Med. (Lausanne) 2022, 9, 1053012. [Google Scholar] [CrossRef] [PubMed]
- Kim, M.; Jalal, A.; Rubio-Gomez, H.; Bromberg, R. A Case Report of Severe Systemic Herpes Simplex Virus-1 (HSV-1) Infection with Multi-Organ Involvement after a Course of Oral Corticosteroid Treatment. BMC Infect. Dis. 2022, 22, 817. [Google Scholar] [CrossRef]
- Silva, S.; Ayoub, H.H.; Johnston, C.; Atun, R.; Abu-Raddad, L.J. Estimated Economic Burden of Genital Herpes and HIV Attributable to Herpes Simplex Virus Type 2 Infections in 90 Low- and Middle-Income Countries: A Modeling Study. PLoS Med. 2022, 19, e1003938. [Google Scholar] [CrossRef]
- Stone, J.; Looker, K.J.; Silhol, R.; Turner, K.M.E.; Hayes, R.; Coetzee, J.; Baral, S.; Schwartz, S.; Mayaud, P.; Gottlieb, S.; et al. The Population Impact of Herpes Simplex Virus Type 2 (HSV-2) Vaccination on the Incidence of HSV-2, HIV and Genital Ulcer Disease in South Africa: A Mathematical Modelling Study. EBioMedicine 2023, 90, 104530. [Google Scholar] [CrossRef]
- Schiffer, J.T.; Gottlieb, S.L. Biologic Interactions between HSV-2 and HIV-1 and Possible Implications for HSV Vaccine Development. Vaccine 2019, 37, 7363–7371. [Google Scholar] [CrossRef] [PubMed]
- Looker, K.J.; Elmes, J.A.R.; Gottlieb, S.L.; Schiffer, J.T.; Vickerman, P.; Turner, K.M.E.; Boily, M.-C. Effect of HSV-2 Infection on Subsequent HIV Acquisition: An Updated Systematic Review and Meta-Analysis. Lancet Infect. Dis. 2017, 17, 1303–1316. [Google Scholar] [CrossRef] [PubMed]
- Looker, K.J.; Welton, N.J.; Sabin, K.M.; Dalal, S.; Vickerman, P.; Turner, K.M.E.; Boily, M.-C.; Gottlieb, S.L. Global and Regional Estimates of the Contribution of Herpes Simplex Virus Type 2 Infection to HIV Incidence: A Population Attributable Fraction Analysis Using Published Epidemiological Data. Lancet Infect. Dis. 2020, 20, 240–249. [Google Scholar] [CrossRef]
- Van Wagoner, N.; Qushair, F.; Johnston, C. Genital Herpes Infection: Progress and Problems. Infect. Dis. Clin. N. Am. 2023, 37, 351–367. [Google Scholar] [CrossRef] [PubMed]
- Herpes—STI Treatment Guidelines. Available online: https://www.cdc.gov/std/treatment-guidelines/herpes.htm (accessed on 22 August 2023).
- Bras, A.P.; Sitar, D.S.; Aoki, F.Y. Comparative Bioavailability of Acyclovir from Oral Valacyclovir and Acyclovir in Patients Treated for Recurrent Genital Herpes Simplex Virus Infection. Can. J. Clin. Pharmacol. 2001, 8, 207–211. [Google Scholar] [PubMed]
- Kumar, R.; Sinha, V.R. Lipid Nanocarrier: An Efficient Approach Towards Ocular Delivery of Hydrophilic Drug (Valacyclovir). AAPS PharmSciTech 2017, 18, 884–894. [Google Scholar] [CrossRef]
- Osmałek, T.; Froelich, A.; Jadach, B.; Tatarek, A.; Gadzinski, P.; Falana, A.; Gralinska, K.; Ekert, M.; Puri, V.; Wrotynska-Barczynska, J.; et al. Recent Advances in Polymer-Based Vaginal Drug Delivery Systems. Pharmaceutics 2021, 13, 884. [Google Scholar] [CrossRef]
- Mahant, S.; Sharma, A.K.; Gandhi, H.; Wadhwa, R.; Dua, K.; Kapoor, D.N. Emerging Trends and Potential Prospects in Vaginal Drug Delivery. Curr. Drug Deliv. 2022, 20, 730–751. [Google Scholar] [CrossRef]
- Xie, L.; Li, Y.; Liu, Y.; Chai, Z.; Ding, Y.; Shi, L.; Wang, J. Vaginal Drug Delivery Systems to Control Microbe-Associated Infections. ACS Appl. Bio Mater. 2023, 6, 3504–3515. [Google Scholar] [CrossRef]
- Pradhan, D.; Biswasroy, P.; Goyal, A.; Ghosh, G.; Rath, G. Recent Advancement in Nanotechnology-Based Drug Delivery System against Viral Infections. AAPS PharmSciTech 2021, 22, 47. [Google Scholar] [CrossRef]
- Chakravarty, M.; Vora, A. Nanotechnology-Based Antiviral Therapeutics. Drug Deliv. Transl. Res. 2020, 11, 748–787. [Google Scholar] [CrossRef] [PubMed]
- Delshadi, R.; Bahrami, A.; McClements, D.J.; Moore, M.D.; Williams, L. Development of Nanoparticle-Delivery Systems for Antiviral Agents: A Review. J. Control. Release 2021, 331, 30–44. [Google Scholar] [CrossRef] [PubMed]
- Lembo, D.; Donalisio, M.; Civra, A.; Argenziano, M.; Cavalli, R. Nanomedicine Formulations for the Delivery of Antiviral Drugs: A Promising Solution for the Treatment of Viral Infections. Expert Opin. Drug Deliv. 2017, 15, 93–114. [Google Scholar] [CrossRef] [PubMed]
- Cojocaru, F.D.; Botezat, D.; Gardikiotis, I.; Uritu, C.M.; Dodi, G.; Trandafir, L.; Rezus, C.; Rezus, E.; Tamba, B.I.; Mihai, C.T. Nanomaterials Designed for Antiviral Drug Delivery Transport across Biological Barriers. Pharmaceutics 2020, 12, 171. [Google Scholar] [CrossRef]
- das Neves, J.; Nunes, R.; Machado, A.; Sarmento, B. Polymer-Based Nanocarriers for Vaginal Drug Delivery. Adv. Drug Deliv. Rev. 2015, 92, 53–70. [Google Scholar] [CrossRef]
- Araujo, V.H.S.; de Souza, M.P.C.; Carvalho, G.C.; Duarte, J.L.; Chorilli, M. Chitosan-Based Systems Aimed at Local Application for Vaginal Infections. Carbohydr. Polym. 2021, 261, 117919. [Google Scholar] [CrossRef]
- Rossi, S.; Vigani, B.; Sandri, G.; Bonferoni, M.C.; Caramella, C.M.; Ferrari, F. Recent advances in the mucus-interacting approach for vaginal drug delivery: From mucoadhesive to mucus-penetrating nanoparticles. Expert Opin. Drug Deliv. 2019, 16, 777–781. [Google Scholar] [CrossRef]
- Boroumand, H.; Badie, F.; Mazaheri, S.; Seyedi, Z.S.; Nahand, J.S.; Nejati, M.; Baghi, H.B.; Abbasi-Kolli, M.; Badehnoosh, B.; Ghandali, M.; et al. Chitosan-Based Nanoparticles Against Viral Infections. Front. Cell. Infect. Microbiol. 2021, 11, 643953. [Google Scholar] [CrossRef]
- Hemmingsen, L.M.; Škalko-Basnet, N.; Jøraholmen, M.W. The Expanded Role of Chitosan in Localized Antimicrobial Therapy. Mar. Drugs 2021, 19, 697. [Google Scholar] [CrossRef]
- Desai, N.; Rana, D.; Salave, S.; Gupta, R.; Patel, P.; Karunakaran, B.; Sharma, A.; Giri, J.; Benival, D.; Kommineni, N. Chitosan: A Potential Biopolymer in Drug Delivery and Biomedical Applications. Pharmaceutics 2023, 15, 1313. [Google Scholar] [CrossRef]
- Nayak, R.; Kar, B.; Ghosh, G.; Rath, G. Current trends in chitosan based nanopharmaceuticals for topical vaginal therapies. Int. J. Biol. Macromol. 2021, 193 Pt B, 2140–2152. [Google Scholar] [CrossRef]
- Cavalli, R.; Soster, M.; Argenziano, M. Nanobubbles: A Promising Efficient Tool for Therapeutic Delivery. Ther. Deliv. 2016, 7, 117–138. [Google Scholar] [CrossRef] [PubMed]
- Shende, P.; Jain, S. Polymeric Nanodroplets: An Emerging Trend in Gaseous Delivery System. J. Drug Target. 2019, 27, 1035–1045. [Google Scholar] [CrossRef] [PubMed]
- Hansen, H.H.W.B.; Cha, H.; Ouyang, L.; Zhang, J.; Jin, B.; Stratton, H.; Nguyen, N.T.; An, H. Nanobubble Technologies: Applications in Therapy from Molecular to Cellular Level. Biotechnol. Adv. 2023, 63, 108091. [Google Scholar] [CrossRef] [PubMed]
- Liu, X.; Shi, D.; Guo, L.; Zhou, X.; Shang, M.; Sun, X.; Meng, D.; Zhao, Y.; Li, J. Echogenic, Ultrasound-Sensitive Chitosan Nanodroplets for Spatiotemporally Controlled DKK-2 Gene Delivery to Prostate Cancer Cells. Int. J. Nanomed. 2021, 16, 421–432. [Google Scholar] [CrossRef]
- Donalisio, M.; Argenziano, M.; Rittà, M.; Bastiancich, C.; Civra, A.; Lembo, D.; Cavalli, R. Acyclovir-Loaded Sulfobutyl Ether-β-Cyclodextrin Decorated Chitosan Nanodroplets for the Local Treatment of HSV-2 Infections. Int. J. Pharm. 2020, 587, 119676. [Google Scholar] [CrossRef]
- Mandras, N.; Luganini, A.; Argenziano, M.; Roana, J.; Giribaldi, G.; Tullio, V.; Cavallo, L.; Prato, M.; Cavalli, R.; Cuffini, A.M.; et al. Design, Characterization, and Biological Activities of Erythromycin-Loaded Nanodroplets to Counteract Infected Chronic Wounds Due to Streptococcus Pyogenes. Int. J. Mol. Sci. 2023, 24, 1865. [Google Scholar] [CrossRef]
- Argenziano, M.; Bressan, B.; Luganini, A.; Finesso, N.; Genova, T.; Troia, A.; Giribaldi, G.; Banche, G.; Mandras, N.; Cuffini, A.M.; et al. Comparative Evaluation of Different Chitosan Species and Derivatives as Candidate Biomaterials for Oxygen-Loaded Nanodroplet Formulations to Treat Chronic Wounds. Mar. Drugs 2021, 19, 112. [Google Scholar] [CrossRef]
- Owen, D.H.; Katz, D.F. A Vaginal Fluid Simulant. Contraception 1999, 59, 91–95. [Google Scholar] [CrossRef]
- Falavigna, M.; Pattacini, M.; Wibel, R.; Sonvico, F.; Škalko-Basnet, N.; Flaten, G.E. The Vaginal-PVPA: A Vaginal Mucosa-Mimicking In Vitro Permeation Tool for Evaluation of Mucoadhesive Formulations. Pharmaceutics 2020, 12, 568. [Google Scholar] [CrossRef]
- Toujani, M.M.; Rittà, M.; Civra, A.; Genovese, S.; Epifano, F.; Ghram, A.; Lembo, D.; Donalisio, M. Inhibition of HSV-2 Infection by Pure Compounds from Thymus Capitatus Extract in Vitro. Phytother. Res. 2018, 32, 1555–1563. [Google Scholar] [CrossRef]
- Cagno, V.; Sgorbini, B.; Sanna, C.; Cagliero, C.; Ballero, M.; Civra, A.; Donalisio, M.; Bicchi, C.; Lembo, D.; Rubiolo, P. In Vitro Anti-Herpes Simplex Virus-2 Activity of Salvia Desoleana Atzei & V. Picci Essential Oil. PLoS ONE 2017, 12, e0172322. [Google Scholar] [CrossRef]
- Cagno, V.; Donalisio, M.; Civra, A.; Cagliero, C.; Rubiolo, P.; Lembo, D. In Vitro Evaluation of the Antiviral Properties of Shilajit and Investigation of Its Mechanisms of Action. J. Ethnopharmacol. 2015, 166, 129–134. [Google Scholar] [CrossRef] [PubMed]
- Sureram, S.; Arduino, I.; Ueoka, R.; Rittà, M.; Francese, R.; Srivibool, R.; Darshana, D.; Piel, J.; Ruchirawat, S.; Muratori, L.; et al. The Peptide A-3302-B Isolated from a Marine Bacterium Micromonospora Sp. Inhibits HSV-2 Infection by Preventing the Viral Egress from Host Cells. Int. J. Mol. Sci. 2022, 23, 947. [Google Scholar] [CrossRef] [PubMed]
- Marano, F.; Argenziano, M.; Frairia, R.; Adamini, A.; Bosco, O.; Rinella, L.; Fortunati, N.; Cavalli, R.; Catalano, M.G. Doxorubicin-Loaded Nanobubbles Combined with Extracorporeal Shock Waves: Basis for a New Drug Delivery Tool in Anaplastic Thyroid Cancer. Thyroid 2016, 26, 705–716. [Google Scholar] [CrossRef]
- Fülöp, Z.; Saokham, P.; Loftsson, T. Sulfobutylether-β-Cyclodextrin/Chitosan Nano- and Microparticles and Their Physicochemical Characteristics. Int. J. Pharm. 2014, 472, 282–287. [Google Scholar] [CrossRef]
- Ricci, F.; Racaniello, G.F.; Lopedota, A.; Laquintana, V.; Arduino, I.; Lopalco, A.; Cutrignelli, A.; Franco, M.; Sigurdsson, H.H.; Denora, N. Chitosan/Sulfobutylether-β-Cyclodextrin Based Nanoparticles Coated with Thiolated Hyaluronic Acid for Indomethacin Ophthalmic Delivery. Int. J. Pharm. 2022, 622, 121905. [Google Scholar] [CrossRef] [PubMed]
- Mikušová, V.; Mikuš, P. Advances in Chitosan-Based Nanoparticles for Drug Delivery. Int. J. Mol. Sci. 2021, 22, 9652. [Google Scholar] [CrossRef]
- De Gaetano, F.; d’Avanzo, N.; Mancuso, A.; De Gaetano, A.; Paladini, G.; Caridi, F.; Venuti, V.; Paolino, D.; Ventura, C.A. Chitosan/Cyclodextrin Nanospheres for Potential Nose-to-Brain Targeting of Idebenone. Pharmaceuticals 2023, 15, 1206. [Google Scholar] [CrossRef]
- Sigurdsson, H.H.; Knudsen, E.; Loftsson, T.; Leeves, N.; Sigurjonsdottir, J.F.; Másson, M. Mucoadhesive Sustained Drug Delivery System Based on Cationic Polymer and Anionic Cyclodextrin/Triclosan Complex. J. Incl. Phenom. 2002, 44, 169–172. [Google Scholar] [CrossRef]
- Mura, P.; Maestrelli, F.; Cirri, M.; Mennini, N. Multiple Roles of Chitosan in Mucosal Drug Delivery: An Updated Review. Mar. Drugs 2022, 20, 335. [Google Scholar] [CrossRef] [PubMed]
- Cazorla-Luna, R.; Martín-Illana, A.; Notario-Pérez, F.; Ruiz-Caro, R.; Veiga, M.D. Naturally Occurring Polyelectrolytes and Their Use for the Development of Complex-Based Mucoadhesive Drug Delivery Systems: An Overview. Polymers 2021, 13, 2241. [Google Scholar] [CrossRef] [PubMed]
- Kumar, A.; Naik, P.K.; Pradhan, D.; Ghosh, G.; Rath, G. Mucoadhesive Formulations: Innovations, Merits, Drawbacks, and Future Outlook. Pharm. Dev. Technol. 2020, 25, 797–814. [Google Scholar] [CrossRef] [PubMed]
- Valamla, B.; Thakor, P.; Phuse, R.; Dalvi, M.; Kharat, P.; Kumar, A.; Mehra, N.K. Engineering drug delivery systems to overcome the vaginal mucosal barrier: Current understanding and research agenda of mucoadhesive formulations of vaginal delivery. J. Drug Deliv. Sci. Technol. 2022, 70, 103162. [Google Scholar] [CrossRef]
- Baroni, S.; Argenziano, M.; La Cava, F.; Soster, M.; Garello, F.; Lembo, D.; Cavalli, R.; Terreno, E. Hard-Shelled Glycol Chitosan Nanoparticles for Dual MRI/US Detection of Drug Delivery/Release: A Proof-of-Concept Study. Nanomaterials 2023, 13, 2227. [Google Scholar] [CrossRef]
- Chemaly, R.F.; Hill, J.A.; Voigt, S.; Peggs, K.S. In Vitro Comparison of Currently Available and Investigational Antiviral Agents against Pathogenic Human Double-Stranded DNA Viruses: A Systematic Literature Review. Antivir. Res. 2019, 163, 50–58. [Google Scholar] [CrossRef]
- Otake, T.; Schols, D.; Witvrouw, M.; Naesens, L.; Nakashima, H.; Moriya, T.; Kurita, H.; Matsumoto, K.; Ueba, N.; De Clercq, E. Modified Cyclodextrin Sulphates(MCDS11) Have Potent Inhibitory Activity against HIV and High Oral Bioavailability. Antivir. Chem. Chemother. 1994, 5, 155–161. [Google Scholar] [CrossRef]
- Goncharova, E.P.; Kostyro, Y.A.; Ivanov, A.V.; Zenkova, M.A. A Novel Sulfonated Derivative of β-Cyclodextrin Effectively Inhibits Influenza A Virus Infection in Vitro and in Vivo. Acta Naturae 2019, 11, 20–30. [Google Scholar] [CrossRef]
- Gao, J.; Yan, X.; Banfield, B.W. Comparative Analysis of UL16 Mutants Derived from Multiple Strains of Herpes Simplex Virus 2 (HSV-2) and HSV-1 Reveals Species-Specific Requirements for the UL16 Protein. J. Virol. 2018, 92, 1–15. [Google Scholar] [CrossRef]
- Leary, J.J.; Wittrock, R.; Sarisky, R.T.; Weinberg, A.; Levin, M.J. Susceptibilities of Herpes Simplex Viruses to Penciclovir and Acyclovir in Eight Cell Lines. Antimicrob. Agents Chemother. 2002, 46, 762–768. [Google Scholar] [CrossRef]
- Jones, S.T.; Cagno, V.; Janeček, M.; Ortiz, D.; Gasilova, N.; Piret, J.; Gasbarri, M.; Constant, D.A.; Han, Y.; Vuković, L.; et al. Modified Cyclodextrins as Broad-Spectrum Antivirals. Sci. Adv. 2020, 6, eaax9318. [Google Scholar] [CrossRef]







| Formulation | Average Diameter ± SD (nm) | Polydispersity Index ± SD | Zeta Potential ± SD (mV) |
|---|---|---|---|
| ND | 395.6 ± 15.4 | 0.23 ± 0.02 | 32.10 ± 3.25 |
| SBEβCD-ND | 384.8 ± 20.3 | 0.22 ± 0.01 | 20.55 ± 2.44 |
| ND-VACV | 398.8 ± 12.4 | 0.21 ± 0.02 | 30.46 ± 3.01 |
| SBEβCD-ND-VACV | 390.4 ± 22.5 | 0.22 ± 0.02 | 21.12 ± 2.87 |
| Fluorescent ND | 396.5 ± 18.8 | 0.20 ± 0.03 | 31.73 ± 3.22 |
| Fluorescent SBEβCD-ND | 388.3 ± 20.2 | 0.23 ± 0.02 | 22.05 ± 1.96 |
| Sample | Regression Coefficient (R2) | |||
|---|---|---|---|---|
| Zero-order | First-order | Higuchi model | Korsmeyer–Peppas model | |
| ND-VACV | 0.8668 | 0.9068 | 0.9757 | 0.8565 |
| SBEβCD-ND-VACV | 0.9321 | 0.9481 | 0.9879 | 0.9783 |
| Virus | Formulation | EC50 a (95% CI b) | EC90 c (95% CI) |
|---|---|---|---|
| HSV-2 | VACV | 0.98 (0.81–1.18) | 6.42 (4.22–9.77) |
| ND-VACV | 0.43 (0.37–0.50) | 2.65 (1.89–3.71) | |
| SBEβCD-ND-VACV | 0.26 (0.20–0.34) | 3.19 (1.73–5.88) | |
| ND | 9.53 (6.07–15.0) | n.a. | |
| SBEβCD-ND | 6.69 (4.30–10.4) | n.a. | |
| HSV-1 | VACV | 0.45 (0.36–0.56) | 1.83 (1.22–2.74) |
| ND-VACV | 0.27 (0.22–0.32) | 0.50 (0.20–1.22) | |
| SBEβCD-ND-VACV | 0.27 (0.20–0.36) | 0.75 (0.39–1.45) | |
| ND | n.a. | n.a. | |
| SBEβCD-ND | n.a. | n.a. | |
| HSV-2 ACV-r | VACV | n.a. | n.a. |
| ND-VACV | 1.97 (0.88–4.42) | 4.23 (1.46–12.2) | |
| SBEβCD-ND-VACV | 1.92 (1.34–2.75) | 3.84 (2.43–6.07) | |
| ND | 1.41 (1.02–1.95) | 4.48 (2.16–9.30) | |
| SBEβCD-ND | 3.28 (2.44–4.40) | 5.59 (2.08–15.0) |
Disclaimer/Publisher’s Note: The statements, opinions and data contained in all publications are solely those of the individual author(s) and contributor(s) and not of MDPI and/or the editor(s). MDPI and/or the editor(s) disclaim responsibility for any injury to people or property resulting from any ideas, methods, instructions or products referred to in the content. |
© 2023 by the authors. Licensee MDPI, Basel, Switzerland. This article is an open access article distributed under the terms and conditions of the Creative Commons Attribution (CC BY) license (https://creativecommons.org/licenses/by/4.0/).
Share and Cite
Argenziano, M.; Arduino, I.; Rittà, M.; Molinar, C.; Feyles, E.; Lembo, D.; Cavalli, R.; Donalisio, M. Enhanced Anti-Herpetic Activity of Valacyclovir Loaded in Sulfobutyl-ether-β-cyclodextrin-decorated Chitosan Nanodroplets. Microorganisms 2023, 11, 2460. https://doi.org/10.3390/microorganisms11102460
Argenziano M, Arduino I, Rittà M, Molinar C, Feyles E, Lembo D, Cavalli R, Donalisio M. Enhanced Anti-Herpetic Activity of Valacyclovir Loaded in Sulfobutyl-ether-β-cyclodextrin-decorated Chitosan Nanodroplets. Microorganisms. 2023; 11(10):2460. https://doi.org/10.3390/microorganisms11102460
Chicago/Turabian StyleArgenziano, Monica, Irene Arduino, Massimo Rittà, Chiara Molinar, Elisa Feyles, David Lembo, Roberta Cavalli, and Manuela Donalisio. 2023. "Enhanced Anti-Herpetic Activity of Valacyclovir Loaded in Sulfobutyl-ether-β-cyclodextrin-decorated Chitosan Nanodroplets" Microorganisms 11, no. 10: 2460. https://doi.org/10.3390/microorganisms11102460
APA StyleArgenziano, M., Arduino, I., Rittà, M., Molinar, C., Feyles, E., Lembo, D., Cavalli, R., & Donalisio, M. (2023). Enhanced Anti-Herpetic Activity of Valacyclovir Loaded in Sulfobutyl-ether-β-cyclodextrin-decorated Chitosan Nanodroplets. Microorganisms, 11(10), 2460. https://doi.org/10.3390/microorganisms11102460

