A Study of the Stability of an Industrial Robot Servo System: PID Control Based on a Hybrid Sparrow Optimization Algorithm
Abstract
1. Introduction
2. Study of Conventional PID Control Algorithms
2.1. Proportional Control Link
2.2. Integral Control Link
2.3. Differential Control Link
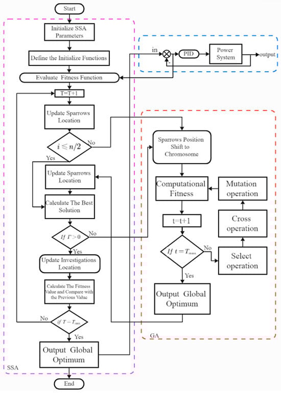
3. Research on Hybrid Sparrow Search Algorithm (HSSA)
3.1. Traditional GA
3.2. Traditional SSA
3.3. Hybrid Sparrow Search Algorithm (HSSA)
4. Analysis of Experimental Data and Results
4.1. Experimental Environment
4.2. Experimental Analysis and Discussion
4.2.1. Algorithm Performance Analysis
4.2.2. Algorithm Application Analysis
5. Conclusions
Author Contributions
Funding
Data Availability Statement
Conflicts of Interest
References
- Yu, L.; Wang, Y.; Wei, X. Towards low-carbon development: The role of industrial robots in decarbonization in Chinese cities. J. Environ. Manag. 2023, 330, 117216. [Google Scholar] [CrossRef]
- Li, Z.; Li, S.; Luo, X. An overview of calibration technology of industrial robots. IEEE CAA J. Autom. Sin. 2021, 8, 23–36. [Google Scholar] [CrossRef]
- Coronado, E.; Kiyokawa, T.; Ricardez, G.A.G. Evaluating quality in human-robot interaction: A systematic search and classification of performance and human-centered factors, measures and metrics towards an industry 5.0. J. Manuf. Syst. 2022, 63, 392–410. [Google Scholar] [CrossRef]
- Russo, M.; Sadati, S.M.H.; Dong, X. Continuum robots: An overview. Adv. Intell. Syst. 2023, 5, 2200367. [Google Scholar] [CrossRef]
- Joseph, S.B.; Dada, E.G.; Abidemi, A. Metaheuristic algorithms for PID controller parameters tuning: Review, approaches and open problems. Heliyon 2022, 8, e09399. [Google Scholar] [CrossRef] [PubMed]
- Muresan, C.I.; Birs, I.; Ionescu, C. A review of recent developments in autotuning methods for fractional-order controllers. Fractal Fract. 2022, 6, 37. [Google Scholar] [CrossRef]
- Hou, Z.S.; Xiong, S.S. On Model-Free Adaptive Control and Its Stability Analysis. IEEE Trans. Autom. Control 2019, 64, 4555–4569. [Google Scholar] [CrossRef]
- Vassilyev, S.N.; Kudinov, Y.I.; Pashchenko, F.F. Intelligent control systems and fuzzy controllers. II. trained fuzzy controllers, fuzzy PID controllers. Autom. Remote Control 2020, 81, 922–934. [Google Scholar] [CrossRef]
- Zhang, Z.Y.; Ma, R.; Wang, L. Novel PMSM control for anti-lock braking considering transmission properties of the electric vehicle. IEEE Trans. Veh. Technol. 2018, 67, 10378–10386. [Google Scholar] [CrossRef]
- Zhang, Y.; Shan, J.; Song, T. Back Propagation Artificial Neural Network Based DC Bus Capacitance Identification Method in Three-Phase PWM Rectifier for Charging System of EVs. IEEE Trans. Ind. Electron. 2024, 71, 4830–4839. [Google Scholar] [CrossRef]
- Chen, J.; Liu, Z.; Yin, Z. Predict the effect of meteorological factors on haze using BP neural network. Urban Clim. 2023, 51, 101630. [Google Scholar] [CrossRef]
- Gao, X.; Mou, J.; Banerjee, S. Color-gray multi-image hybrid compression–encryption scheme based on BP neural network and knight tour. IEEE Trans. Cybern. 2023, 53, 5037–5047. [Google Scholar] [CrossRef] [PubMed]
- Hu, L.; Yang, Y.; Tang, Z. FCAN-MOPSO: An Improved Fuzzy-Based Graph Clustering Algorithm for Complex Networks with Multiobjective Particle Swarm Optimization. IEEE Trans. Fuzzy Syst. 2023, 31, 3470–3484. [Google Scholar] [CrossRef]
- Tijjani, S.; Ab Wahab, M.N.; Noor, M.H.M. An enhanced particle swarm optimization with position update for optimal feature selection. Expert Syst. Appl. 2024, 247, 123337. [Google Scholar] [CrossRef]
- Feng, T.; Li, J.; Jiang, H. The Optimal Global Path Planning of Mobile Robot Based on Improved Hybrid Adaptive Genetic Algorithm in Different Tasks and Complex Road Environments. IEEE Access 2024, 14, 18400–18415. [Google Scholar] [CrossRef]
- Rajwar, K.; Deep, K.; Das, S. An exhaustive review of the metaheuristic algorithms for search and optimization: Taxonomy, applications, and open challenges. Artif. Intell. Rev. 2023, 56, 13187–13257. [Google Scholar] [CrossRef]
- Yue, Y.; Cao, L.; Lu, D. Review and empirical analysis of sparrow search algorithm. Artif. Intell. Rev. 2023, 56, 10867–10919. [Google Scholar] [CrossRef]
- Gharehchopogh, F.S.; Namazi, M.; Ebrahimi, L. Advances in sparrow search algorithm: A comprehensive survey. Arch. Comput. Methods Eng. 2023, 30, 427–455. [Google Scholar] [CrossRef] [PubMed]
- Ladjouzi, S.; Grouni, S. PID controller parameters adjustment using a single memory neuron. J. Frankl. Inst. 2020, 357, 5143–5172. [Google Scholar] [CrossRef]
- Zhong, J.; Zhu, Y.; Zhao, C. Position tracking of a pneumatic-muscle-driven rehabilitation robot by a single neuron tuned PID controller. Complexity 2020, 2020, 1438391. [Google Scholar] [CrossRef]
- Xue, J.; Shen, B. A novel swarm intelligence optimization approach: Sparrow search algorithm. Syst. Sci. Control Eng. 2020, 8, 22–34. [Google Scholar] [CrossRef]
- Zhang, M.; Xu, C.; Xu, D. Research on improved sparrow search algorithm for PID controller parameter optimization. Bull. Pol. Acad. Sci. Tech. Sci. 2023, 71, 147344. [Google Scholar] [CrossRef]
- Ouyang, M.; Wang, Y.; Wu, F. Continuous Reactor Temperature Control with Optimized PID Parameters Based on Improved Sparrow Algorithm. Processes 2023, 11, 1302. [Google Scholar] [CrossRef]
- Liu, X.; Bai, Y.; Yu, C. Multi-strategy improved sparrow search algorithm and application. Math. Comput. Appl. 2022, 27, 96. [Google Scholar] [CrossRef]
- Raj, T.D.; Kumar, C.; Kotsampopoulos, P. Load frequency control in two-area multi-source power system using bald eagle-sparrow search optimization tuned PID controller. Energies 2014, 16, 2014. [Google Scholar] [CrossRef]
- Fadheel, B.A.; Wahab, N.I.A.; Mahdi, A.J. A hybrid grey wolf assisted-sparrow search algorithm for frequency control of RE integrated system. Energies 2023, 16, 1177. [Google Scholar] [CrossRef]
- Huang, Y.; Luo, W.; Lan, H. Adaptive pre-aim control of driverless vehicle path tracking based on a SSA-BP neural network. World Electr. Veh. J. 2022, 13, 55. [Google Scholar] [CrossRef]
- Zhang, Z.R.; Liu, Y.C.; Zhuang, X.Z. Robust Model Predictive Current Control of PMSM Based on Nonlinear Extended State Observer. IEEE J. Emerg. Sel. Top. Power Electron. 2023, 11, 862–873. [Google Scholar] [CrossRef]
- Rodríguez, J.; Kennel, R.M.; Rojas, C.A. High-Performance Control Strategies for Electrical Drives: An Experimental Assessment. IEEE Trans. Ind. Electron. 2012, 59, 812–820. [Google Scholar] [CrossRef]










| Hardware | Processor | 12th Gen Intel(R) Core (TM) i7-12490F 3.0 GHz(Chengdu, China) |
| RAM | 16 GB (15.8 GB available) | |
| Software | Operating System | Windows 11 (64-bit operating system) |
| Simulation Tool | MATLAB R2023a |
| Joint | Range of Motion (°) | Maximum Speed (*/s) |
|---|---|---|
| J1 | −170~170 | 220 |
| J2 | −90~+90 | 220 |
| J3 | −90~+90 | 220 |
| J4 | −170~170 | 290 |
| J5 | −120~120 | 337 |
| J6 | −360~360 | 540 |
| Parameter | PID | GA | SSA | HSSA |
|---|---|---|---|---|
| Initial population (N) | - | 200 | ||
| Maximum number of iterations | - | 500 | ||
| Damping ratio () | 0.7 | |||
| Natural frequency () | 5 rad/s | |||
| Kp | 5.0 | |||
| Ki | 1.0 | |||
| Kd | 0.01 | |||
| Upper bound | [100, 10, 1] [0, 0, 0] | |||
| Lower bound | ||||
| Dim | 3 | 3 | ||
| Cross rate | 0.6 | 0.6 | ||
| Mutation rate | 0.05 | 0.1 | ||
| Discovery rate () | 0.7 | 0.7 | ||
| Vigilance rate () | 0.2 | 0.2 | ||
| Safety threshold () | 0.6 | 0.6 | ||
| Algorithm | Response Time (s) | Overshoot (%) | Improvement over PID (%) |
|---|---|---|---|
| PID | 120 | 10 | - |
| GA-PID | 95 | 7 | 20.8% |
| SSA-PID | 75 | 0 | 37.5% |
| HSSA | 32 | 0 | 73.3% |
| Algorithm | Iterations to Convergence | Optimal Fitness Value | Improvement Over GA in Iterations (%) |
|---|---|---|---|
| GA | 210 | 55 | - |
| SSA | 260 | 49 | 50% |
| HSSA | 5 | 40 | 95% |
| Parameter | Before HSSA Deployment | After HSSA Deployment | Improvement |
|---|---|---|---|
| Pulse Stability Index | 75% | 92% | +17% |
| Peak Jitter (%) | 18% | 5% | −13% |
| Condition | Before HSSA Deployment | After HSSA Deployment | Improvement |
|---|---|---|---|
| Tracking Error (No Load) | ±2.5 mm | ±0.8 mm | 68% |
| Tracking Error (With Load) | ±5.0 mm | ±1.2 mm | 76% |
Disclaimer/Publisher’s Note: The statements, opinions and data contained in all publications are solely those of the individual author(s) and contributor(s) and not of MDPI and/or the editor(s). MDPI and/or the editor(s) disclaim responsibility for any injury to people or property resulting from any ideas, methods, instructions or products referred to in the content. |
© 2025 by the authors. Licensee MDPI, Basel, Switzerland. This article is an open access article distributed under the terms and conditions of the Creative Commons Attribution (CC BY) license (https://creativecommons.org/licenses/by/4.0/).
Share and Cite
Wang, P.; Feng, T.; Song, C.; Li, J.; Yang, S.X. A Study of the Stability of an Industrial Robot Servo System: PID Control Based on a Hybrid Sparrow Optimization Algorithm. Actuators 2025, 14, 49. https://doi.org/10.3390/act14020049
Wang P, Feng T, Song C, Li J, Yang SX. A Study of the Stability of an Industrial Robot Servo System: PID Control Based on a Hybrid Sparrow Optimization Algorithm. Actuators. 2025; 14(2):49. https://doi.org/10.3390/act14020049
Chicago/Turabian StyleWang, Pengxiang, Tingping Feng, Changlin Song, Junmin Li, and Simon X. Yang. 2025. "A Study of the Stability of an Industrial Robot Servo System: PID Control Based on a Hybrid Sparrow Optimization Algorithm" Actuators 14, no. 2: 49. https://doi.org/10.3390/act14020049
APA StyleWang, P., Feng, T., Song, C., Li, J., & Yang, S. X. (2025). A Study of the Stability of an Industrial Robot Servo System: PID Control Based on a Hybrid Sparrow Optimization Algorithm. Actuators, 14(2), 49. https://doi.org/10.3390/act14020049

