Next Article in Journal
A Mechanical Fault Diagnosis Method for UCG-Type On-Load Tap Changers in Converter Transformers Based on Multi-Feature Fusion
Previous Article in Journal
Study on the Accurate Magnetic Field Analytical Model of an Inertial Magnetic Levitation Actuator Considering End Effects
 
 
Font Type:
Arial Georgia Verdana
Font Size:
Aa Aa Aa
Line Spacing:
Column Width:
Background:
Article

Research on the Optimization of the PID Control Method for an EOD Robotic Manipulator Using the PSO Algorithm for BP Neural Networks

College of Field Engineering, Army Engineering University of PLA, Nanjing 210007, China
*
Author to whom correspondence should be addressed.
Actuators 2024, 13(10), 386; https://doi.org/10.3390/act13100386
Submission received: 26 August 2024 / Revised: 24 September 2024 / Accepted: 25 September 2024 / Published: 1 October 2024
(This article belongs to the Section Actuators for Robotics)

Abstract

Large-scale explosive ordnance disposal (EOD) robotic manipulators can replace manual EOD tasks, offering higher efficiency and better safety. This study focuses on the control strategies and response speeds of EOD robotic manipulators. Using Adams to establish the dynamic model of an EOD robotic manipulator and constructing a hydraulic system model in AMEsim, a co-simulation model is integrated. This study proposes a PID control strategy optimized by the particle swarm optimization (PSO) algorithm for a backpropagation (BP) neural network and simulates the system’s step response for analysis. To address the vibration issues arising during the manipulator’s motion, B-spline curves are used for trajectory optimization to reduce vibrations. The PSO algorithm optimizes the connection weight matrix of the BP neural network, solving the potential problem of local minima during the training process of the BP neural network, thereby enhancing the global search capability, learning efficiency, and network performance. Simulation results indicate that compared to traditional BP+PID control, genetic algorithm (GA)+PID control, and whale optimization algorithm (WOA)-BP+PID control, the PSO-BP+PID algorithm control rapidly tunes the PID control parameters Kp, Ki, and Kd. Under the same step function conditions, the overshoot is only 1.37%, significantly lower than other methods, and the settling time is only 14 s. After stabilization, there is almost no error, demonstrating faster response speed, higher control accuracy, and stronger robustness. This research has theoretical value and reference significance for the control methods and improvements in EOD robotic manipulators.

1. Introduction

Traditional demining relies on manual labor, which poses a risk of casualties among deminers and no longer meets the current requirements for demining operations. Robotic manipulators can replace humans in grasping and transporting unexploded ordnance for disposal. Large-scale EOD robotic manipulators, due to their unique operating conditions and substantial structural mass, often face issues of insufficient control precision and slow adjustment processes. Therefore, effectively optimizing the control strategies for demining robots has always been a key research direction in the scientific community.
Sliding mode control is an effective method to address the uncertainties and external disturbances of robotic manipulators. Shiyuan Jia et al. [1] proposed a new continuous adaptive integral sliding mode controller, which is free from chatter and singularities, making it easy to implement continuous non-chattering control commands. Saim Ahmed introduced a model-independent adaptive fractional high-order terminal sliding mode control (AFO-HoTSMC) to achieve trajectory tracking of robotic manipulators under variable payloads with uncertainties and external disturbances, using fractional-order (FO) control and HoTSMC to achieve rapid finite-time convergence, non-chattering control input, better tracking performance, and robustness. Teng Long et al. [2] proposed a combined control method, using an improved nominal model-based sliding mode controller (NMBSMC) as the main controller to output driving torque and an actor-critic-based reinforcement learning controller (ACBRLC) as the auxiliary controller to output small compensatory torque. The two different structures of sliding mode controllers fully utilize mathematical models and actual system measurement data to improve the tracking accuracy of the manipulator’s vibration balance position. Xi Ruidong [3] used adaptive technology integrated with radial basis function neural networks to propose a robust adaptive sliding mode controller and introduced a new variable structure scheme to effectively suppress chattering phenomena, demonstrating excellent smooth tracking performance and stability during the motion of the manipulator. Wang Yang [4], with the improved predefined-time control (PTC) algorithm and non-singular design method of terminal sliding mode, proposed a new non-singular terminal sliding mode control (NTSMC) scheme to ensure the prescribed time convergence of tracking errors, improving the precision of convergence time. Anh Tuan Vo [5] designed a neural integral non-singular fast terminal synchronous sliding mode control (NINFTSSMC) method, which can compensate for the collective uncertainties of dynamics more quickly and accurately, completely addressing the problem of state variables approaching the sliding surface during the reaching phase, enabling the manipulator to achieve the specified performance, rapid error convergence, dynamic uncertainty robustness, minimal chattering, synchronization, and high precision.
PID control, due to its simple structure and strong adaptability, has become the mainstream control method for robotic manipulators. Despite the widespread application of PID control in industry and robotic technology, this method has some inherent limitations when dealing with complex, dynamic, and uncertain environments. Especially in scenarios requiring high precision and rapid response, traditional PID control strategies often fail to meet the demands. For instance, the performance of a PID controller largely depends on the adjustment of its parameters, which typically require professional knowledge and experience for their initial setup. This can lead to suboptimal control effects in variable operational environments. Moreover, traditional PID control methods are sensitive to system nonlinearity and external disturbances, potentially failing to achieve precise control of robotic manipulators, particularly when executing complex tasks or in dynamically changing environments. These limitations are particularly evident in the control of robotic manipulators. For example, EOD robotic manipulators need to ensure safety while achieving precise and agile operations during demining missions. However, traditional PID control methods may not effectively address the uncertainties and nonlinearity encountered during operations, leading to insufficient control accuracy and slow response times. Furthermore, these control methods have limitations in terms of parameter adjustment and adaptive capabilities, making it difficult to meet the performance requirements of manipulators across different tasks and environments. Therefore, developing new control algorithms or improving the existing PID algorithms [6] has extremely important practical value and research prospects. To improve the control precision of robotic manipulators, domestic and international scholars have explored fuzzy PID control methods. Satyam Paul et al. [7] designed an active vibration damping controller that combines PID with type-2 fuzzy logic (T2-F-PID), using Lyapunov analysis to establish the stability verification of the controller, and the vibration damping results were significantly improved compared to traditional PD/PID controllers and type-1 fuzzy PID controllers. Dongyang Shang et al. [8] adjusted the parameters of the PI controller in real time through a fuzzy adaptive control strategy, which can effectively eliminate the influence of friction torque in flexible manipulators and reduce speed errors. Haibo Zhou et al. [9] proposed an orthogonal fuzzy PID intelligent control method, using orthogonal test methods to adjust PID parameters for rapid determination of PID parameters, which has better accuracy and stability compared to fuzzy PID control methods. Fufeng Xue et al. [10] proposed a motion control strategy based on a fuzzy PID controller, which controls the tracking error caused by the transmission mechanism of the deep-sea manipulator within 0.04 mm. John Kern et al. [11] proposed an adaptive neural fuzzy inference system controller for a three-degree-of-freedom manipulator, learning the inverse dynamic model of the robot through a structured dataset, and the controller shows extraordinary precision and proficiency in tracking the reference trajectory of the manipulator, with minimal deviation, overshoot, or oscillation. Prasenjit Sarkhel et al. [12] used a manually designed fuzzy logic-based method to tune PID gains and compared it with traditional tuning methods, where the rapidly exploring random tree (RRT) method performed best in terms of phase margin and gain margin. However, designing fuzzy PID control algorithms requires careful design of fuzzy rules and membership functions based on experience, which is time-consuming and challenging. Fuzzy PID control still has certain limitations in dealing with complex nonlinear and uncertain problems of multi-system coupling. Adaptive control has been introduced into control strategy research. Junyoung Lee et al. [13] proposed an adaptive PID control and applied it to the control of a whole arm manipulator (WAM) robot holding a baseball bat, which has the same high stability and performance as the adaptive time-delay control (TDC), stronger robustness, and model-free characteristics. Ye Cao [14] developed a robust adaptive fault-tolerant control scheme that does not require fault information and does not need an accurate mathematical model of the robot, achieving ideal tracking control. Akram Ghediri [15] proposed an adaptive PID gain tuning design based on a deep deterministic policy gradient reinforcement learning agent for the PID computed torque control of robotic manipulators, considering the existence of unmodeled dynamics and external disturbances, and the results show that the method is robust to bounded internal and external disturbances and shows good trajectory tracking performance. Metaheuristic algorithms [16,17,18,19] can solve the optimization problem of PID controller parameters very well, providing the best results in a short time in various applications. Some common metaheuristic algorithms include genetic algorithm (GA), ant colony optimization (ACO), simulated annealing (SA), whale optimization algorithm (WOA), particle swarm optimization (PSO) [20,21,22], etc. M. Karami [23] proposed an optimal nonlinear PID control based on ACO to solve the performance degradation of micro-robot systems under disturbances or small friction forces. Alma Alanis [24] proposed an adaptive neuron PD controller and a multi-layer neural PD controller for mobile manipulator position tracking, which showed faster learning speed and convergence time than backpropagation-based training and can dynamically adjust gains and apply to the KUKA Youbot mobile manipulator.
Large-scale EOD robotic manipulators, due to their substantial weight, have been driven by hydraulic systems to provide force and torque for the manipulator’s motion, resulting in significant inertia and hysteresis, as well as model uncertainty during the grasping and transportation operations. Therefore, these control methods may not be suitable for large-scale demining robotic arms.
In response to the multi-system coupling, model uncertainty, and issues of low control precision and slow response speed of large-scale EOD robotic arms, this paper considers modeling the mechanical system and hydraulic system of the demining manipulator separately in Adams and AMEsim. Through joint simulation, various motion parameters are obtained. To address the impact and vibration issues caused by sudden directional changes during the motion of the manipulator, B-spline curves are used for smooth trajectory processing, effectively reducing vibrations and improving control precision. Finally, a PSO algorithm-optimized BP neural network PID control method (PSO-BP+PID) is proposed. The PSO algorithm optimizes the connection weight matrix of the BP neural network, effectively solving the problem of local minimum values that may occur during the training process of the BP neural network. This method is compared with BP neural network PID control, genetic algorithm-based PID control, and WOA algorithm-optimized BP neural network PID control, showing good response speed and control precision, and stronger robustness.

2. Materials and Methods

2.1. Co-Simulation of EOD Robotic Manipulator

2.1.1. EOD Robotic Manipulator Model

The modeling of a certain demining robotic manipulator was conducted using SolidWorks2018 software, as depicted in Figure 1. The demining robotic manipulator is a four-degree-of-freedom system. Arm 1 is connected to the base, which provides rotational drive for Arm 1. Arm 1 is connected to Arm 2, which is powered by hydraulic cylinder 1. Arm 2 is connected to Arm 3, powered by hydraulic cylinder 2. Arm 3 is connected to the gripper, which is actuated by hydraulic cylinder 3. The gripper part can rotate around its axis. Since the focus of this paper is on the working conditions and control strategies of the three hydraulic cylinders, the rotational motion of the gripper is neglected, thereby simplifying this feature.

2.1.2. Mechanical System Modeling Based on Adams2019 Software

The model was imported into the Adams software as shown in Figure 2. After importation, the model initially appeared as a pure graphical structure. Subsequently, it was necessary to assign material properties to each component and establish the constraints between them. During the driving setup phase, the focus was on adjusting the Motion function to reflect the changes in driving speed and acceleration. For this purpose, the Motion function was set to the VARVAL (V) mode, and the input and output parameters were specified in detail to ensure smooth progression of the simulation analysis.
All component material properties are defined as steel, and the types of constraints added between the components are shown in Table 1.

2.1.3. Hydraulic System Modeling Based on AMEsim2019.2 Software

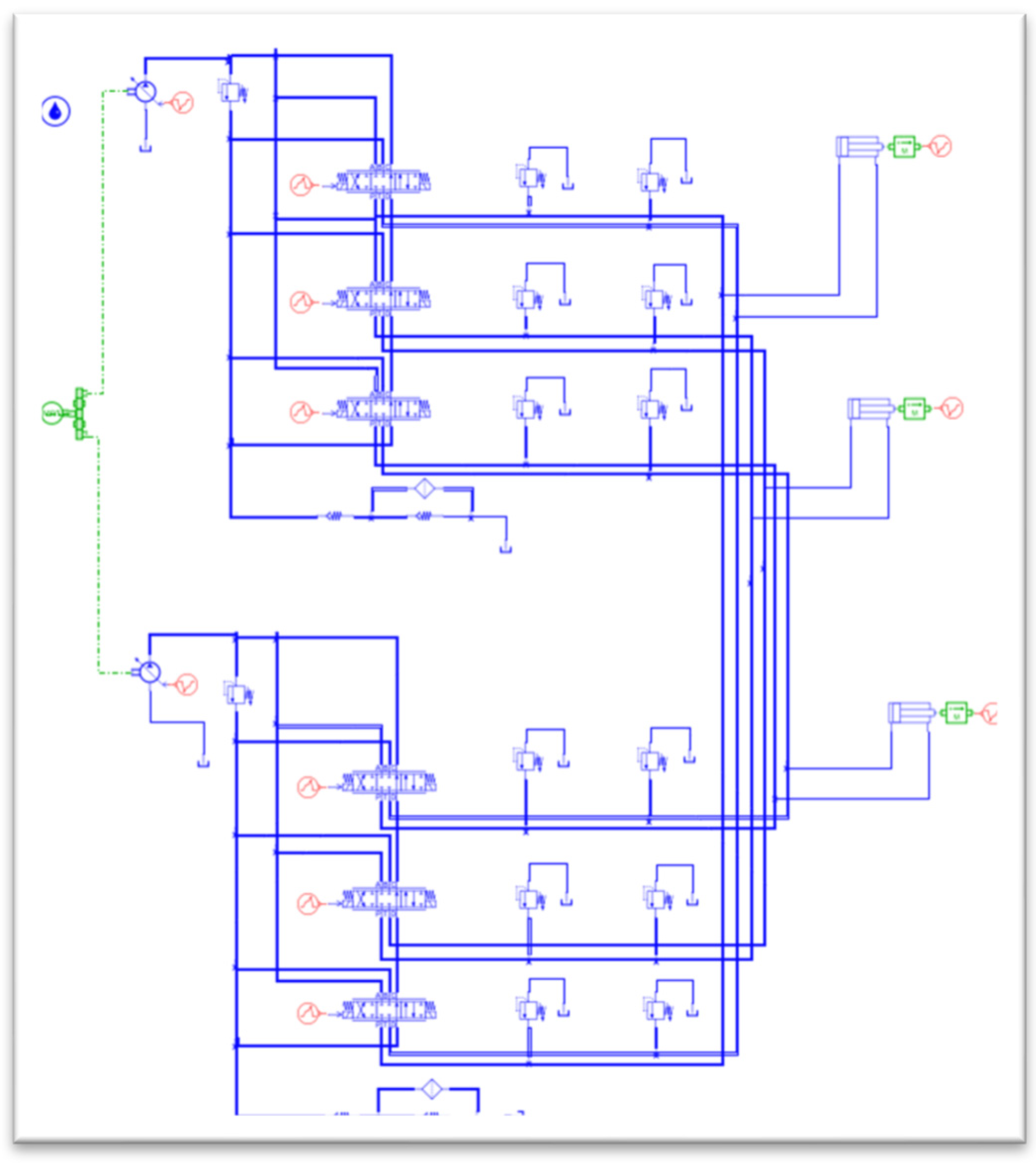
As depicted in Figure 3, the hydraulic control system of the demining robotic manipulator was primarily composed of two core components: the steering mechanism and the actuation device. The driving system of the three-joint demining robotic manipulator consists of two key parts, namely the rotational mechanism and the actuation mechanism. The function of the rotational mechanism is to assist the actuation mechanism in moving within the spatial field, and its working principle is as follows: hydraulic pump, solenoid valve, and rotary motor, to achieve rotation. The actuation mechanism, on the other hand, is composed of a series of hydraulic components responsible for performing specific actions, with its workflow being hydraulic pump, solenoid valve, and arm cylinder, to achieve motion of the mechanical arm.

2.1.4. Establishment of Adams-AMEsim Joint Simulation

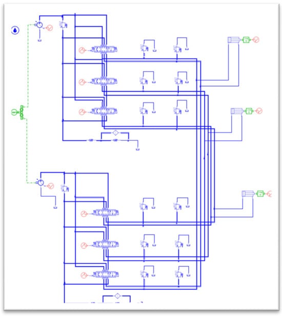
In the joint simulation task, establishing a simulation interface is the core link connecting different simulation software (AMEsim2019.2 and Adams2019), and it is the key channel for data interaction between the two different software. In Adams, the input and output state variables were set: the input variables involved the dynamic characteristics of the piston rod’s center of mass, which were velocity and acceleration; the output included the resultant force and displacement experienced by this center of mass. Then, in AMEsim, a connection compatible with the Adams-Cosim simulation interface was constructed to achieve joint simulation of the mechanical and hydraulic systems. As shown in Figure 4, the creation of this interface is the foundation for ensuring a seamless connection in the simulation process.
Based on the general working conditions of the demining robotic manipulator, it is necessary to plan the trajectory within the working area of the manipulator. The preset motion of the gripper for the disposal of unexploded ordnance is as follows:
Picking Stage: 0–7 s, the gripper picks up an object from the ground and the three hydraulic cylinders work to lift it to the highest point.
Transportation Stage: 7–13 s, Arm 1 rotates, leading other components to rotate clockwise by 90°, reaching the position to put down the object, while the other components remain stationary.
Placement Stage: 13–20 s, the three hydraulic cylinders coordinate their motion to place the unexploded ordnance in the designated location, completing the demining work.
The spatial path traveled by the gripper during the three stages is the motion trajectory, as shown in Figure 5.
At the instantaneous points between adjacent stages, sudden turns cause the motion trajectory to exhibit abrupt angular transitions, and the demining robotic manipulator experiences internal instantaneous impacts. Therefore, it is necessary to smooth the motion trajectory by applying constraints, adopting B-spline curve interpolation for smoothing.
If there are P 0 , P 1 , P 2 , , P n , with a total of n + 1 control points, which are used to define the direction and boundary range of the spline curve, then the definition of a k-th order B-spline curve with n + 1 control points is as follows [25]:
p ( u ) = P 0 P 1 P n B 0 , k ( u ) B 1 , k ( u ) B n , k ( u ) = i = 0 n P i B i , k ( u )
In Equation (1), B i , k ( u ) represents the i-th and k-th order B-spline basis functions corresponding to the control point P i , k 1 ; u is the independent variable. The basic functions have the following Cox-de Boor recursive formula:
B i , k ( u ) = 1 , u i u u i + 1 0 , o t h e r s k = 1 u u i u i + k 1 u i B i , k 1 ( u ) + u i + k u u i + k u i + 1 B i + 1 , k 1 ( u ) , k 2
In Equation (2), if both the numerator and denominator are zero, then the term is assumed to be 0. If the denominator is zero and the numerator is not zero, then the term is assumed to be 1. ui (i ϵ [0, n + k]) is called the knot vector, which is defined as Equation (3):
u 0 , u 1 , , u k , u k + 1 , , u n , u n + 1 , , u n + k
Utilizing a knot vector, it is possible to produce n + k segments for a B-spline curve. This knot vector is instrumental in dictating the curvature and local properties of the B-spline near its control points. There are several types of knot vectors in widespread use, with uniform and quasi-uniform knot vectors being the most common. A uniform knot vector features consistent spacing between its elements, resulting in a curve that is evenly dispersed. In contrast, a quasi-uniform knot vector possesses repeated values at its extremities, which can align the beginning and ending tangents of the spline to the direction of the line segment joining the control points.
A k-th order B-spline curve is a k − 1 degree polynomial curve about u ; Curve Segments = Number of Control Points–Order = nk + 1.
B i , k ( u ) involves a total of k + 1 knots, and there are k intervals; hence, from B 0 , k ( u ) to t B n , k ( u ) , a total of n + k + 1 knots are involved.
The motion trajectory after smoothing constraint processing by the B-spline curve is shown in Figure 6, where the angular transitions have become smooth.

2.1.5. Simulation Results Analysis

In AMEsim, the simulation period is set to 20 s, with a simulation step size of 0.02 s, and when performing joint simulation with Adams, the data synchronization interval is set to 0.001 s. After the simulation is completed, parameter changes in the hydraulic rod’s center of mass can be extracted from the AMEsim hydraulic model. The center of mass itself is not subject to forces; however, for the convenience of analyzing its motion and parameter changes in this paper, they are considered as being applied to the center of the hydraulic rod, as shown in Figure 7.
The description you provided outlines the motion and forces involved in a mechanical arm’s operation during three distinct phases:
(1) During the grasping phase from 0 s to 7 s, the mechanical arm moves upward, with the velocity and angular velocity of the three hydraulic cylinders’ centers of mass increasing. Specifically, the velocity change is greatest for Cylinder 3, followed by Cylinder 2, and then Cylinder 1, with Cylinder 3’s center of mass velocity reaching a maximum of 170 mm/s. This is due to the need for Cylinder 3 to quickly adjust the gripper’s posture to be nearly parallel within 7 s. Another reason is that Cylinder 3 only provides power for the gripper itself, which has a relatively smaller mass, resulting in the greatest velocity change. Cylinder 2 provides power for both Arm 3 and the gripper, with the next highest velocity change. Cylinder 1 is the shortest and provides a driving force for all joints, with the smallest velocity change. At 7 s, the angular velocity of the centers of mass of the three hydraulic cylinders fluctuates around 6°/s.
During the grasping process, as Cylinders 2 and 3 extend, the resultant force they exert is primarily composed of the combined force of the weight of the parts they need to bear and the acceleration generated during motion. Therefore, the resultant force at the center of mass increases. Cylinder 1, on the other hand, bears the weight of the joints and the gripper parts, with acceleration opposite to that of Cylinders 2 and 3, thus producing an opposing force and a decrease in resultant force. At 7s, the resultant force on Cylinder 1 instantaneously rises to approximately 11,160 N. The main reason for this is the fluctuation in the inertial force inherent in the arm’s motion, coupled with the moment when Arm 1 changes direction, resulting in an instantaneous change in resultant force. Similarly, the resultant forces on Cylinders 2 and 3 also show a slight upward trend due to fluctuations in inertial forces.
The displacement of the center of mass of the hydraulic cylinders is the stroke provided by the driving hydraulic oil during the grasping phase. Each cylinder has an initial position from the origin, which is the y-coordinate of the center of mass of the hydraulic cylinder at 0 s. During this process, Cylinder 1 retracts, while Cylinders 2 and 3 extend, with Cylinder 3 showing the greatest change in displacement, approaching 2125 mm.
(2) During the transporting phase from 7 s to 13 s, the three hydraulic cylinders of the mechanical arm no longer change and only rotate around Arm 1. At this time, the velocity and angular acceleration of the cylinders will fluctuate within a small range, with velocity changes not exceeding 10 mm/s. The small range of acceleration changes will not affect the resultant force, which remains unchanged during this phase. However, the displacement of the centers of mass of the three hydraulic cylinders will slightly decrease due to the weight of the parts and the fluctuations generated during rotation.
(3) During the placing phase from 13 s to 20 s, this stage can be considered the inverse of the grasping phase. The displacement change graph shows that, apart from a slight displacement change in the middle part of the graph, the rest are symmetrical images. As Cylinders 2 and 3 retract, the resultant force at the center of mass decreases, while Cylinder 1 bears the weight of the joints and the gripper parts, with acceleration opposite to that of Cylinders 2 and 3, thus producing an opposing force and an increase in resultant force. At 20 s, the resultant force on Cylinder 1 returns to 11,475 N. The displacement graph shows that the displacement of the center of mass of Cylinder 1 is slightly larger than the displacement at 0 s of rest. This is due to the inertia acting on the entire mechanical arm during the final placement, causing the extension distance of Cylinder 1 to be greater than the distance at rest. Cylinders 2 and 3, which are in a retracted state, are slightly pulled outward at the last moment due to inertia, resulting in the distance at this time being less than the extension distance of the cylinders at rest.

2.2. Optimization of the BP Neural Network via the PSO Algorithm

The BP neural network can be utilized to adjust the parameters of a PID controller, thereby optimizing the solution under specific performance criteria. However, the BP neural network may encounter issues with local minima during the training process, which can be caused by improper random weight initialization or unreasonable learning rate settings, thus affecting the network’s convergence speed. Although local minima can sometimes meet basic performance standards, this is not sufficient to ensure that the system operates in an optimal state. These limitations restrict the application of the BP neural network in the optimization of PID parameters to some extent.
To address these issues, the PSO algorithm offers an effective solution. As a global optimization algorithm, PSO is characterized by its rapid convergence. By adjusting the neural network weights using the PSO algorithm, some difficulties in the training of traditional BP neural networks can be resolved, thereby enhancing learning performance Figure 8 illustrates a system architecture diagram that integrates the PSO algorithm with the BP neural network for optimizing the parameters of a PID controller.
In Figure 8, “ Z 1 ” represents the delay operation of a discrete-time system in control systems. It is a commonly used notation in Z -transform to indicate a delay of one sampling period. In this block diagram, “ Z 1 ” is used to denote the value from the previous moment. The values of kp, ki, and kd, as well as the control object (step response), are all represented as continuous-time variations. These parameters are determined by training a BP neural network and employing the PSO algorithm. The process involves first constructing and training a BP neural network to learn the mapping relationship between inputs such as error and error rate of change and PID parameters. Then, the PSO algorithm is utilized to optimize the network weights, treating the weights as the positions of particles in the solution space and iteratively updating the particle positions to search for the optimal combination of PID parameters. Finally, by evaluating the network’s performance and updating the individual and global best solutions, the algorithm terminates and outputs the optimized PID parameters when a predetermined number of iterations or performance criteria are met.

2.2.1. Backpropagation Neural Network

The BP neural network, as a quintessential feedforward network, typically consists of three main components: the input layer, multiple hidden layers, and the output layer. These layers are interconnected through weight matrices, forming a complex network structure. The structure is depicted in Figure 9.
The input vector of the BP neural network is x R n , x = x 1 , x 2 , , x n T , and the output vector is y R m , y = y 1 , y 2 , , y m T , with the hidden layer containing h neurons. Let the weight matrix connecting the input layer to the hidden layer be W 1 and the weight matrix connecting the hidden layer to the output layer be W 2 . Then, the outputs of the neurons in each layer are given by the following [26]:
x j = f i = 1 n w i j x i θ j , j = 1 , 2 , , h 1 , h y k = f i = 1 h w i k x j θ k , k = 1 , 2 , , m 1 , m
In the formula, x j represents the output of the neurons in the hidden layer, and y k represents the output of the neurons in the output layer. In the equations, f · represents the sigmoid activation function, which can be expressed as f = 1 1 + e x .

2.2.2. PSO Algorithm

The mathematical description of the PSO algorithm is as follows:
Suppose a swarm of M particles is flying in a D-dimensional search space with their own specific velocities. The position and velocity of the i-th particle are represented as X i = ( x i 1 , x i 2 , , x i d ) and V i = ( v i 1 , v i 2 , , v i d ) , respectively. Let p i = ( p i 1 , p i 2 , , p i n ) denote the best position (optimal function solution) the particle has found itself in and p i = ( p g 1 , p g 2 , , p g n ) denote the best position the entire swarm has found itself in. The state of the particles is updated after they find their positions according to the following equations [11]:
v i d t + 1 = w v i d t + c 1 r 1 ( p i d t x i d t ) + c 2 r 2 ( p g d t x g d t )
x i d t + 1 = x i d t + v i d t + 1
In the equations, r 1 and r 2 are random numbers between 0 and 1; c 1 and c 2 are acceleration constants, which reflect the adaptability of the particles under the influence of social information and individual experience and are generally set to the same value; w is the inertia weight factor, used to balance the global exploration ability and local exploitation ability of the particles; v i d t and x i d t represent the velocity and position of particle i in the t-th iteration, respectively; p i d t is the individual extreme value of particle i in the d-th dimension; and p g d t is the global extreme value position of the swarm in the d-th dimension.

2.2.3. PSO Algorithm Optimization of BP Neural Network Weights

During the process of enhancing performance with a BP neural network, a strategy can be implemented where the set of network weights is considered as a particle in PSO, with this particle acting as an independent entity within the PSO algorithm. The objective function of the BP network is set as the fitness function of the PSO algorithm, and the iterative mechanism of the PSO algorithm is used to gradually optimize the positions of the particles. This process aims to discover the optimal weight settings by maximizing the fitness function. By leveraging the global exploration characteristics of the PSO algorithm, the weight parameters of the BP network are optimized, thereby enhancing the overall performance of the network.
(1) Determining the Structure of the BP Neural Network
When constructing a BP neural network, the number of nodes in the input and output layers is determined based on specific application requirements. This paper focuses on the parameter tuning of the PID controller; hence, both the input and output layers are configured with three nodes. The core of the BP network design lies in the architecture of the hidden layer, which includes the number of hidden layers and the number of nodes in each layer. The setting of the hidden layer has a significant impact on the network’s learning ability, generalization effect, training speed, and output accuracy. According to the universal approximation theory, a three-layer network structure is already capable of approximating any nonlinear function, so this paper adopts a three-layer BP network structure with a single hidden layer. The determination of the number of nodes in the hidden layer should be based on the complexity of the problem. Insufficient nodes may lead to non-convergence during training, affecting the learning and generalization capabilities of the network, while too many nodes may overly complicate the network, increasing training time and the number of parameters and may also reduce the network’s generalization effect, affecting overall performance. The number of nodes in the hidden layer is determined by the following empirical formula:
h = n + m + α
In this formula, h represents the number of nodes in the hidden layer, n represents the number of input nodes, m represents the number of output nodes, and α is a constant between 1 and 10.
(2) Selection of Encoding Strategy
When applying the PSO algorithm to optimize the BP neural network, the weight matrices require appropriate encoding processing. There are mainly two types of encoding methods: vector encoding and matrix encoding. This study has chosen the vector encoding method, which transforms each weight matrix in the network into a continuous vector. This vector is composed of all the weights in the network arranged in a specific order. In this way, each particle in the PSO algorithm is represented as a weight vector, allowing the weight matrix to be effectively optimized.
Figure 10 illustrates the encoding method used in this study. The specific encoding method is as follows: p a r t c l e ( i ) = [ w 31 , w 32 , w 41 , w 42 , w 51 , w 52 , w 63 , w 64 , w 65 ] , i represents the number of particles, i = 1 , 2 , , M .
(3) Selection of the Fitness Function
After determining the encoding strategy, the weights of the BP neural network can be transformed into the dimensional representation of particles in the PSO algorithm, allowing the particles to evolve. Subsequently, the training process of the network is guided by Equations (4) and (5). The fitness function is selected as follows:
f s = 1 2 [ r ( k + 1 ) y ( k + 1 ) ] 2 = 1 2 e ( k + 1 ) 2
(4) Termination Criteria of the Algorithm
When selecting the termination criteria for the algorithm, it is necessary to balance the accuracy and efficiency of the algorithm. Common termination conditions include reaching a specific fitness level or completing a set maximum number of iterations. The algorithm flow is shown in Figure 11.
Figure 11 illustrates the process of optimizing PID controller parameters based on the PSO algorithm and the BP neural network. The process commences with the definition of the PID controller’s parameters, followed by the utilization of a BP neural network to predict these parameters. To enhance the network’s performance, the PSO algorithm is employed to optimize the weights and biases of the BP network. Through an iterative process, PSO continually updates the position and velocity of particles, which represent candidate solutions for the network’s weights and biases, in search of the optimal network parameter configuration. After each iteration, the network’s performance is evaluated and the individual and global best solutions are updated based on the fitness function, typically an error function. The process concludes when the maximum number of iterations is reached or specific performance criteria are met, yielding the optimized PID controller parameters.

3. Results

In the PSO algorithm, the inertia weight determines the flight path of particles in the solution space. Using a fixed inertia weight is simple and intuitive in implementation, but this approach may cause the algorithm to fall into local optima prematurely during the search process, thereby limiting its ability to explore global solutions. In contrast, a linearly decreasing inertia weight strategy can maintain strong global exploration in the early stages of optimization and gradually enhance the search for local optima as iterations proceed, thus achieving more comprehensive coverage of the solution space. Additionally, adaptive adjustment of the inertia weight, by dynamically adjusting its value during the algorithm’s operation, can further enhance the algorithm’s adaptability to complex search spaces, thereby enhancing its performance in a variety of optimization problems.
According to the algorithmic process, the BP neural network and particle swarm optimization algorithm parameters are initialized with the following settings: number of input layer nodes, h = 4 ; number of hidden layer nodes, n = 5 ; number of output layer nodes, m = 3 ; learning rate, β = 0.2 ; and inertia factor, η = 0.05 . Furthermore, based on Trelea’s [27] derivation that the PSO algorithm performs best with the velocity inertia coefficient at this point, this paper adopts the following set of parameters: inertia weight w max = 1.2 , w min = 0.2 ; c 1 = c 2 = 1.7 ; initial population size, M = 10 ; chaotic map parameter, γ = 4 ; maximum number of iterations, N = 20 ; displacement simulation interval, d t = 0.3 ; dimension calculation formula, D = I n h + O u t h = 35 ; maximum velocity limit, v max = 1 ; initial velocity, v = 0 ; and position limit, x max = 2 × o n e s ( 1 , 35 ) , x min = z e r o s ( 1 , 35 ) .
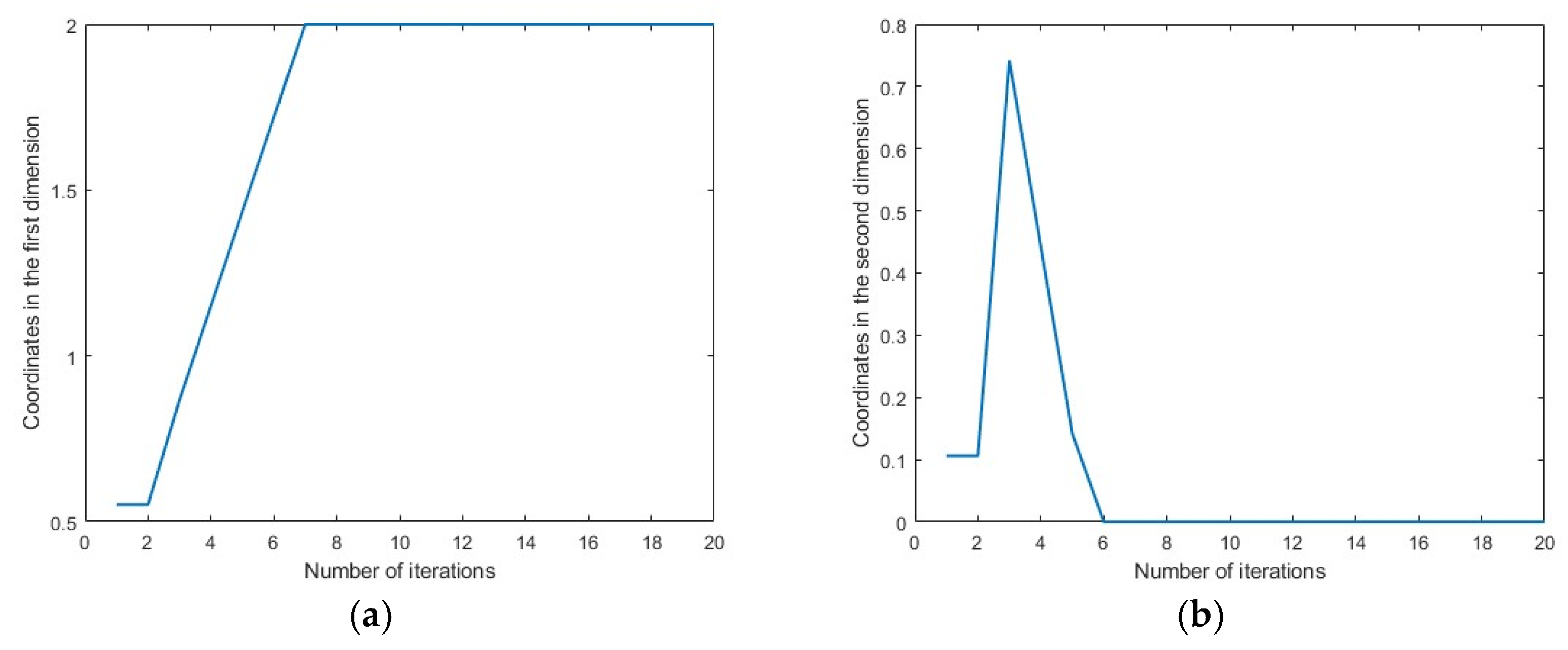
Figure 12 illustrates the changes in the positions of all particles in the first and second dimensions with the number of iterations. Figure 12a shows the change in the position of particles in the first dimension. There is a significant change in the position of particles in the first 7 iterations, indicating that the particles have conducted extensive exploration in the initial stage, attempting to cover multiple areas of the solution space. Between iterations 7 and 20, the position stabilizes at 2, indicating that the particle swarm has identified this area as the location of the optimal solution. Figure 12b shows larger fluctuations in the first six iterations, with the search behavior of the particle swarm being more dispersed. As iterations proceed, the optimal solution in the second dimension is ultimately found. Figure 13a shows the change in the optimal solution of the PSO algorithm optimized BP neural network with the number of iterations. The PSO algorithm optimized BP neural network shows a clear trend of convergence, with the optimal solution dropping from 0.95 to 0.25. The algorithm continuously approaches the optimal solution during the iteration process. In the later stages of iteration, that is, after 12 iterations, the optimal solution tends to stabilize, indicating that the algorithm has reached the global optimum. The fluctuation and downward trend of the optimal solution demonstrate that the PSO algorithm can effectively balance global and local searches, achieving optimization of the weight matrix of the BP neural network. Figure 13b depicts the variation in the optimal fitness in PSO across generations. Initially, the optimal fitness of the population is set to zero. From the onset of the first generation, all particles participate in pairing with a fitness value of 435, resulting in the generation of offspring. As the fittest individuals are selected and the less fit are phased out, the optimal fitness progressively diminishes. By the third iteration, the optimal population fitness has achieved a value of 7, which remains unchanged through the twentieth iteration. Nevertheless, the algorithm retains an inherent stochastic nature, leading to variations in the optimal fitness trajectory of the population across different iterations.
The unit step function is set as the reference standard. Figure 14 and Figure 15 provide the numerical changes in Kp, Ki, and Kd in the PID control system optimized by the method proposed in this paper, the BP neural network, and the BP neural network optimized by the unimproved GA and WOA. To verify the performance of the improved algorithm, Figure 16 compares the step response curves of the PID control system obtained by the method proposed in this paper and the other three methods.
From the simulation results in Figure 14 and Figure 15, it can be observed that the three control parameters of the PSO-BP neural network reach a stable state before 0.05 s. This is because, through training, the neural network can predict the system response for given PID parameters. Subsequently, the PSO algorithm is applied to the optimization process, where each particle represents a set of potential PID parameters. The PSO algorithm iteratively updates the particle positions, that is, the PID parameters, by simulating the behavior of swarm intelligence to find the parameter combination that maximizes the predictive performance of the BP neural network. The WOA algorithm-optimized BP neural network and the BP neural network PID controller are slightly slower. To fully observe the step response curves of the four methods, the time was set to 100 s. Figure 15 shows that under the same step function input, the PSO-BP neural network control can reach a stable state at 14 s, with a fast response and almost no overshoot. It has the best overall performance among the four. Figure 16 is the error curve of the control method proposed in this paper, PSO-BP+PID. The curve shows that at time 0 s, the error is at its maximum of 100%. As the control method enters the adjustment time, the error gradually decreases, reaching 0 at 14 s, and remains unchanged thereafter. This reflects the adjustment time and the fluctuation after adjustment of the PSO-BP+PID in response to a unit step function. The error curve and the response curve can be considered as an inverse process.
Table 2 provides a detailed comparison of the PID controller parameters and specific system performance indicators obtained by the four methods. By comparative analysis, it is concluded that the PSO-optimized BP neural network PID controller has a significantly better overshoot and adjustment time compared to the other three control methods. The overshoot is only 1.37%, almost one-tenth of the GA and BP neural network, with an adjustment time of 14 s and a peak time at 14 s, which is far superior to the other three methods. The second best is the WOA-optimized BP neural network PID control method, with an overshoot of 4.25%, which also has certain advantages, but the PSO-optimized BP neural network PID controller method has the best performance, the strongest anti-interference capability, and the optimal adjustment time, thereby verifying the effectiveness and practicality of this method for the control of the EOD mechanical arm system.

4. Conclusions

In response to the precise control and response speed requirements of large-scale EOD mechanical arms, based on the analysis of their mechanical structure characteristics, a driving model of the EOD mechanical arm is established and a PSO-BP+PID position control algorithm is proposed. The following conclusions are drawn.
By using the combined simulation of Adams and AMEsim, a mechatronic-hydraulic system model is constructed to fully simulate and analyze the EOD mechanical arm under dynamic conditions, the dynamic model outputs the velocity and angular velocity of the hydraulic rod’s center of mass, while the hydraulic system model provides the resultant force and displacement. This approach addresses the challenge that a single software cannot meet the simulation requirements for multiple system couplings, laying the groundwork for subsequent control strategies. The simulation results are accurate and consistent with the actual working conditions.
A particle swarm optimization algorithm is proposed to optimize the connection weight matrix of the BP neural network, overcoming the problem of local minimums that may occur in the training process of the BP neural network through the global search capability of the PSO algorithm. The parameter adjustment of the PSO algorithm is simple and efficient. By adjusting the inertia weight, individual learning factor, and social learning factor, it is possible to balance the algorithm’s exploration and exploitation capabilities. This ensures the global search ability of the algorithm while enhancing the precision of the optimization for PID parameters.
The particle swarm optimization algorithm is introduced to optimize the neural network PID controller. By adjusting the traditional PID control parameters Kp, Ki, and Kd and comparing it with the system step response curves of the other three algorithms, this method has high control precision, a strong anti-interference capability, and better robustness.

Author Contributions

Conceptualization, Y.Z. and X.H.; methodology, Y.Z. and X.H.; software, Y.Z.; validation, Y.Z., F.S. and X.H.; formal analysis, X.Z.; investigation, X.H. and F.S.; resources, X.Z.; data curation, Y.Z., F.S. and X.H.; writing—original draft preparation, Y.Z. and X.H.; writing—review and editing, Y.Z., F.S., X.Z. and X.H.; visualization, Y.Z. and X.H.; supervision, X.H. and F.S.; project administration, X.H. and F.S.; funding acquisition, X.H. All authors have read and agreed to the published version of the manuscript.

Funding

This research was funded by the Military Scientific Research Project: Mechanical Unmanned Technology Transformation, grant number LJ20232C010006.

Informed Consent Statement

Informed consent was obtained from all participants involved in this study.

Data Availability Statement

The data presented in this study are available on request from the corresponding author.

Acknowledgments

Thanks to all the authors for their participation and efforts in completing this manuscript.

Conflicts of Interest

The authors declare no conflicts of interest.

Correction Statement

This article has been republished with a minor correction to resolve spelling and grammatical errors. This change does not affect the scientific content of the article.

References

  1. Jia, S.; Shan, J. Continuous integral sliding mode control for space manipulator with actuator uncertainties. Aerosp. Sci. Technol. 2020, 106, 106192. [Google Scholar] [CrossRef]
  2. Long, T.; Li, E.; Hu, Y.; Yang, L.; Guo, R. A Vibration Control Method for Hybrid-Structured Flexible Manipulator Based on Sliding Mode Control and Reinforcement Learning. IEEE Trans. Neural Netw. Learn. Syst. 2021, 32, 841–852. [Google Scholar] [CrossRef]
  3. Xi, R.; Xiao, X.; Ma, T.C.; Yang, Z. Adaptive Sliding Mode Disturbance Observer Based Robust Control for Robot Manipulators Towards Assembly Assistance. IEEE Robot. Autom. Lett. 2022, 7, 6139–6146. [Google Scholar] [CrossRef]
  4. Wang, Y.; Chen, M.; Song, Y. Terminal Sliding-Mode Control of Uncertain Robotic Manipulator System with Predefined Convergence Time. Complexity 2021, 2021, 9991989. [Google Scholar] [CrossRef]
  5. Vo, A.T.; Kang, H.J. Neural Integral Non-Singular Fast Terminal Synchronous Sliding Mode Control for Uncertain 3-DOF Parallel Robotic Manipulators. IEEE Access 2020, 8, 65383–65394. [Google Scholar] [CrossRef]
  6. Zhu, Y.; Jiao, J.; Li, Q. Automatic Control System Design for Industrial Robots Based on Simulated Annealing and PID Algorithms. Adv. MultiMedia 2022, 2022, 8. [Google Scholar] [CrossRef]
  7. Paul, S.; Arunachalam, A.; Khodadad, D.; Andreasson, H.; Rubanenko, O. Fuzzy Tuned PID Controller for Envisioned Agricultural Manipulator. Int. J. Autom. Comput. 2021, 18, 568–580. [Google Scholar] [CrossRef]
  8. Shang, D.; Li, X.; Yin, M.; Li, F. Vibration Suppression Method Based on PI Fuzzy Controller Containing Disturbance Observe for Dual-flexible Manipulator with an Axially Translating Arm. Int. J. Control Autom. Syst. 2022, 20, 1682–1694. [Google Scholar] [CrossRef]
  9. Zhou, H.; Rui, C.; Zhou, S.; Liu, Z. Design and Analysis of a Drive System for a Series Manipulator Based on Orthogonal-Fuzzy PID Control. Electronics 2019, 8, 1051. [Google Scholar] [CrossRef]
  10. Xue, F.; Fan, Z. Kinematic control of a cable-driven snake-like manipulator for deep-water based on fuzzy PID controller. Proc. Inst. Mech. Eng. Part I J. Syst. Control Eng. 2022, 236, 989–998. [Google Scholar] [CrossRef]
  11. Kern, J.; Marrero, D.; Urrea, C. Fuzzy Control Strategies Development for a 3-DoF Robotic Manipulator in Trajectory Tracking. Processes 2023, 11, 3267. [Google Scholar] [CrossRef]
  12. Sarkhel, P.; Banerjee, N.; Hui, N.B. Fuzzy logic-based tuning of PID controller to control flexible manipulators. SN Appl. Sci. 2020, 2, 1124. [Google Scholar] [CrossRef]
  13. Lee, J.; Chang, P.H.; Yu, B.; Jin, M. An Adaptive PID Control for Robot Manipulators Under Substantial Payload Variations. IEEE Access 2020, 8, 162261–162270. [Google Scholar] [CrossRef]
  14. Cao, Y.; Song, Y. Adaptive PID-like fault-tolerant control for robot manipulators with given performance specifications. Int. J. Control 2018, 93, 377–386. [Google Scholar] [CrossRef]
  15. Ghediri, A.; Lamamra, K.; Kaki, A.A.; Vaidyanathan, S. Adaptive PID computed-torque control of robot manipulators based on DDPG reinforcement learning. Int. J. Model. Identif. Control 2022, 41, 173–182. [Google Scholar] [CrossRef]
  16. Nohooji, H.R.; Zaraki, A.; Voos, H. Actor-critic learning based PID control for robotic manipulators. Appl. Soft Comput. 2023, 151, 111153. [Google Scholar] [CrossRef]
  17. Nesmachnow, S. An overview of metaheuristics: Accurate and efficient methods for optimisation. Int. J. Metaheuristics 2014, 3, 320–347. [Google Scholar] [CrossRef]
  18. Azeez, M.I.; Atia, K.R. Modeling of PID controlled 3DOF robotic manipulator using Lyapunov function for enhancing trajectory tracking and robustness exploiting Golden Jackal algorithm. ISA Trans. 2023, 145, 190–204. [Google Scholar] [CrossRef]
  19. Beheshti, Z. A review of population-based meta-heuristic algorithm. Int. J. Adv. Soft Comput. Its Appl. 2013, 5, 1–35. [Google Scholar]
  20. Xiao, R.; Li, B.; He, X. The Particle Swarm: Parameter Selection and Convergence. In Proceedings of the International Conference on Intelligent Computing, Qingdao, China, 21–24 August 2007. [Google Scholar]
  21. Vanneschi, L.; Silva, S. Particle Swarm Optimization. In Lectures on Intelligent Systems; Springer International Publishing: Cham, Switzerland, 2023; pp. 105–111. [Google Scholar]
  22. Zhang, Y.; Yu, J.; Zhao, N.; Xu, Z.; Yan, Y.; Wu, D.; Blacktop, K.; Tsolakis, A. Particle swarm optimization for a hybrid freight train powered by hydrogen or ammonia solid oxide fuel cells. Int. J. Hydrogen Energy 2024, 72, 626–641. [Google Scholar] [CrossRef]
  23. Karami, M.; Tavakolpour-Saleh, A.R.; Norouzi, A. Optimal Nonlinear PID Control of a Micro-Robot Equipped with Vibratory Actuator Using Ant Colony Algorithm: Simulation and Experiment. J. Intell. Robot. Syst. 2020, 99, 773–796. [Google Scholar] [CrossRef]
  24. Hernández-Barragán, J.; Rios, J.D.; Gomez-Avila, J.; Arana-Daniel, N.; López-Franco, C.; Alanis, A.Y. Adaptive neural PD controllers for mobile manipulator trajectory tracking. Peer J. Comput. Sci. 2021, 7, e393. [Google Scholar] [CrossRef] [PubMed]
  25. Wu, B.; Wu, X.; Hui, N.; Han, X. Trajectory Planning and Singularity Avoidance Algorithm for Robotic Arm Obstacle Avoidance Based on an Improved Fast Marching Tree. Appl. Sci. 2024, 14, 3241. [Google Scholar] [CrossRef]
  26. Guo-dong, L. Multivariable Adaptive PID-like Neural Network Controller and Its Design Method. Inf. Comput. 2006. [Google Scholar]
  27. Trelea, I.C. The particle swarm optimization algorithm: Convergence analysis and parameter selection. Inf. Process. Lett. 2003, 85, 317–325. [Google Scholar] [CrossRef]
Figure 1. Schematic diagram of a certain type of explosion-handling manipulator.
Figure 1. Schematic diagram of a certain type of explosion-handling manipulator.
Actuators 13 00386 g001
Figure 2. A model of the manipulator in Adams.
Figure 2. A model of the manipulator in Adams.
Actuators 13 00386 g002
Figure 3. Control structure diagram of the hydraulic system.
Figure 3. Control structure diagram of the hydraulic system.
Actuators 13 00386 g003
Figure 4. Adams-AMEsim co-simulation model.
Figure 4. Adams-AMEsim co-simulation model.
Actuators 13 00386 g004
Figure 5. Predetermined motion trajectory waypoints.
Figure 5. Predetermined motion trajectory waypoints.
Actuators 13 00386 g005
Figure 6. Smooth manipulator end motion trajectory.
Figure 6. Smooth manipulator end motion trajectory.
Actuators 13 00386 g006
Figure 7. The centroid parameters of the three hydraulic rods vary.
Figure 7. The centroid parameters of the three hydraulic rods vary.
Actuators 13 00386 g007
Figure 8. Schematic diagram of the PID system with PSO-BP neural network integration.
Figure 8. Schematic diagram of the PID system with PSO-BP neural network integration.
Actuators 13 00386 g008
Figure 9. Structural diagram of the BP neural network.
Figure 9. Structural diagram of the BP neural network.
Actuators 13 00386 g009
Figure 10. Neural network vector encoding strategy.
Figure 10. Neural network vector encoding strategy.
Actuators 13 00386 g010
Figure 11. Flow chart of PSO-BPNN optimization for PID parameters.
Figure 11. Flow chart of PSO-BPNN optimization for PID parameters.
Actuators 13 00386 g011
Figure 12. Changes in the position of particles in the first (a) and second (b) dimensions.
Figure 12. Changes in the position of particles in the first (a) and second (b) dimensions.
Actuators 13 00386 g012
Figure 13. (a) The change in the optimal solution of the PSO-optimized BP neural network with the number of iterations. (b) The optimal fitness of the PSO evolved with the number of generations.
Figure 13. (a) The change in the optimal solution of the PSO-optimized BP neural network with the number of iterations. (b) The optimal fitness of the PSO evolved with the number of generations.
Actuators 13 00386 g013
Figure 14. (a) BP neural network, (b) genetic algorithm PID controller, (c) whale optimization algorithm, (d) particle swarm optimization algorithm BP neural network PID controller Kp, Ki, Kd parameter change.
Figure 14. (a) BP neural network, (b) genetic algorithm PID controller, (c) whale optimization algorithm, (d) particle swarm optimization algorithm BP neural network PID controller Kp, Ki, Kd parameter change.
Actuators 13 00386 g014
Figure 15. Comparison of step response curves of the system.
Figure 15. Comparison of step response curves of the system.
Actuators 13 00386 g015
Figure 16. PSO-BP+PID system error curve.
Figure 16. PSO-BP+PID system error curve.
Actuators 13 00386 g016
Table 1. Details of the constraint relationships between components.
Table 1. Details of the constraint relationships between components.
Component 1Component 2Constraint Type
BaseGroundFixed Joint
BaseArm 1Revolute Joint
Arm 1Arm 2Revolute Joint
Arm 2Arm 3Revolute Joint
Arm 3GripperRevolute Joint
Hydraulic Cylinder 1Piston Rod 1Prismatic Joint
Hydraulic Cylinder 1Arm 1Revolute Joint
Piston Rod 1Arm 2Collinear Constraint
Hydraulic Cylinder 2Piston Rod2Prismatic Joint
Hydraulic Cylinder 2Arm 2Revolute Joint
Piston Rod 2Arm 3Collinear Constraint
Hydraulic Cylinder 3Piston Rod 3Prismatic Joint
Hydraulic Cylinder 3Arm 3Revolute Joint
Piston Rod 3GripperCollinear Constraint
Table 2. PID parameters and system performance indicators.
Table 2. PID parameters and system performance indicators.
Parameters,
Indicators
GA-BPWOA-BPBPPSO-BP
Kp0.7180.9910.5420.999
Ki0.4870.4520.6000.448
Kd0.7210.9620.5320.999
Overshoot   σ % 11.91%4.25%10.27%1.37%
Settling   Time   t s 30 s32 s32 s14 s
Peak   Time   t p 13 s14 s28 s14 s
Disclaimer/Publisher’s Note: The statements, opinions and data contained in all publications are solely those of the individual author(s) and contributor(s) and not of MDPI and/or the editor(s). MDPI and/or the editor(s) disclaim responsibility for any injury to people or property resulting from any ideas, methods, instructions or products referred to in the content.

Share and Cite

MDPI and ACS Style

Zhou, Y.; He, X.; Shao, F.; Zhang, X. Research on the Optimization of the PID Control Method for an EOD Robotic Manipulator Using the PSO Algorithm for BP Neural Networks. Actuators 2024, 13, 386. https://doi.org/10.3390/act13100386

AMA Style

Zhou Y, He X, Shao F, Zhang X. Research on the Optimization of the PID Control Method for an EOD Robotic Manipulator Using the PSO Algorithm for BP Neural Networks. Actuators. 2024; 13(10):386. https://doi.org/10.3390/act13100386

Chicago/Turabian Style

Zhou, Yunkang, Xiaohui He, Faming Shao, and Xiangpo Zhang. 2024. "Research on the Optimization of the PID Control Method for an EOD Robotic Manipulator Using the PSO Algorithm for BP Neural Networks" Actuators 13, no. 10: 386. https://doi.org/10.3390/act13100386

APA Style

Zhou, Y., He, X., Shao, F., & Zhang, X. (2024). Research on the Optimization of the PID Control Method for an EOD Robotic Manipulator Using the PSO Algorithm for BP Neural Networks. Actuators, 13(10), 386. https://doi.org/10.3390/act13100386

Note that from the first issue of 2016, this journal uses article numbers instead of page numbers. See further details here.

Article Metrics

Back to TopTop